执行摘要
本文核心:上篇文章《基于Open WebUI & MCP & InternVL打造企业AI智能体的可行性及成本ROI等分析》的细化补充。
在当前的数字化转型浪潮中,人工智能(AI)已从大型企业的专属优势转变为中小企业(SME)维持竞争力的必要工具。据IDC最新调研显示,73%的中小企业因重复性事务处理效率低下导致人力成本占比超过总成本的35%。AI智能体(Agent)作为能够自主理解、规划并执行复杂任务的先进系统,正成为企业实现流程自动化、提升决策质量和优化客户体验的核心驱动力。
然而,高昂的成本、复杂的技术栈和对专有人才的依赖,构成了中小企业采纳AI的主要障碍。传统AI定制开发平均投入需50-100万元,实施周期6-12个月,这对资源有限的中小企业而言是难以承受的负担。
本文提出一个基于五大开源模块的模块化AI智能体构建方案 ,旨在系统性地解决中小企业的核心痛点。该方案提供灵活的分阶段实施路径:基础版 (拍照制单自动化)投资10-14万元、周期3-8个月;完整版(跨系统智能协同)投资28-42万元、周期10-20个月。对比传统AI定制开发(50-100万元、6-12个月),成本降低60-80%,具备高度的可行性、经济性与可扩展性,确保中小企业能够以最低的成本和风险,构建并迭代其专属的AI能力。
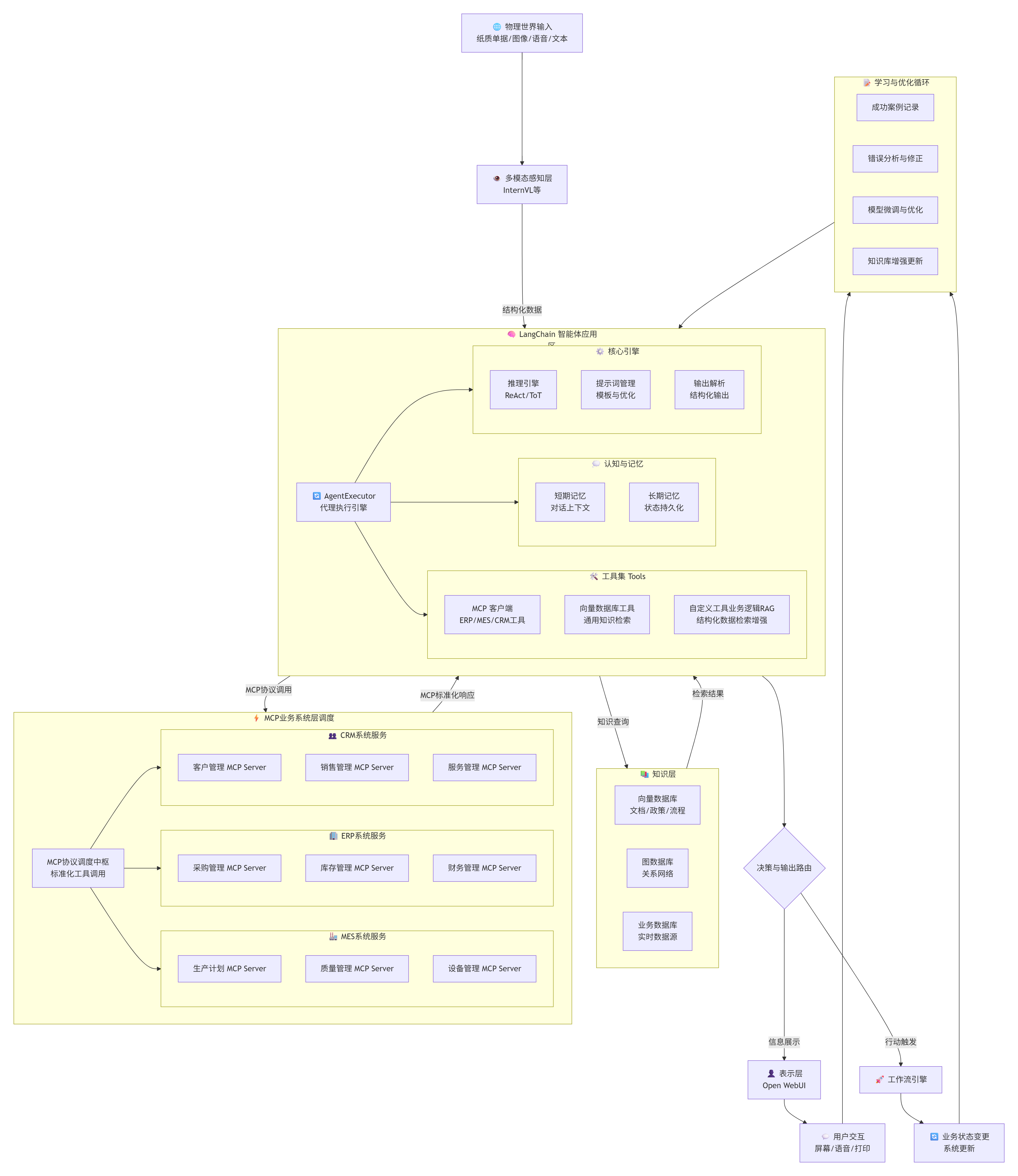
整体架构可视化
本方案采用五层智能体架构,各层职责清晰、松耦合、可独立扩展:

架构层级关系表
| 层级 | 核心模块 | 技术栈 | 职责 | 数据流 |
|---|---|---|---|---|
| L1: 感知层 | 多模态大模型 | InternVL, Whisper | 物理世界→数字化 | 图像/语音 → 结构化文本 |
| L2: 交互层 | Open WebUI | React, Docker | 用户交互界面 | 用户 ↔ 系统 |
| L3: 决策层 | LangChain/LangGraph | Python, Agent框架 | 任务分解、推理、编排 | 意图 → 执行计划 |
| L4: 执行层 | MCP工具箱 | MCP协议, REST API | 系统操作、工具调用 | 指令 → 业务系统 |
| L5: 记忆层 | HybridRAG | Chroma, Neo4j | 知识存储与检索 | 查询 → 上下文 |
各层级详细工作流程
1️⃣ 感知层:物理世界数字化

感知层处理能力矩阵:
| 输入类型 | 处理模型 | 准确率 | 处理速度 | 适用场景 |
|---|---|---|---|---|
| 固定模板单据 | InternVL2-8B | >97% | 2-3秒/张 | ERP单据、表格 |
| 手写文本 | InternVL2-8B | >85% | 3-4秒/张 | 签字单、批注 |
| 复杂图表 | InternVL2-26B | >90% | 5-8秒/张 | 财务报表、分析图 |
| 语音指令 | Whisper Large | >92% | 实时 | 车间指令、客服 |
| 多语言文档 | InternVL2-40B | >88% | 8-12秒 | 涉外合同 |
2️⃣ 决策层:智能体工作流程

决策引擎能力配置表:
| 任务复杂度 | 推理引擎 | 工具调用 | 平均耗时 | 成功率 | 典型场景 |
|---|---|---|---|---|---|
| Level 1: 简单 | 单次LLM | 0-1个 | <3秒 | >95% | 知识问答、查询 |
| Level 2: 中等 | ReAct 3-5步 | 2-3个 | 5-10秒 | >90% | 单据制单、审批 |
| Level 3: 复杂 | ToT 树搜索 | 4-6个 | 15-30秒 | >85% | 跨系统协同 |
| Level 4: 专家 | 多智能体 | 7+个 | 30-60秒 | >80% | 端到端流程 |
3️⃣ 执行层:MCP工具调用流程
Agent决策层 MCP调度中枢 ERP系统 CRM系统 数据库 请求调用工具 (标准化MCP格式) 权限验证 参数校验 查询库存 查询客户信息 查询历史数据 par [并行调用多个系统] 返回库存数据 返回客户数据 返回历史记录 数据整合 标准化响应 继续推理 执行操作 (创建订单) 写入ERP 确认成功 操作完成 Agent决策层 MCP调度中枢 ERP系统 CRM系统 数据库
MCP工具集成矩阵:
| 系统类型 | 集成方式 | 工具数量 | 开发成本 | 维护成本 | 调用延迟 |
|---|---|---|---|---|---|
| ERP系统 | REST API + mcpo | 8-12个 | 2-3万 | <5k/年 | 200-500ms |
| MES系统 | SOAP + mcpo | 6-10个 | 1.5-2万 | <3k/年 | 300-600ms |
| CRM系统 | GraphQL + mcpo | 4-8个 | 1-1.5万 | <3k/年 | 150-400ms |
| 财务系统 | SDK + mcpo | 5-8个 | 1.5-2万 | <4k/年 | 250-500ms |
| 自定义工具 | Python函数 | 无限 | 按需 | 按需 | <100ms |
4️⃣ 记忆层:知识检索流程

知识库配置对比表:
| 知识类型 | 存储引擎 | 数据量 | 查询速度 | 准确率 | 更新频率 | 成本/年 |
|---|---|---|---|---|---|---|
| 非结构化文档 | Chroma向量库 | 10万+ | <1秒 | 85-90% | 每日 | 0(本地) |
| 结构化关系 | Neo4j图谱 | 1万节点 | <500ms | 95%+ | 每周 | 0(社区版) |
| 实时业务数据 | MySQL | 100万行 | <200ms | 100% | 实时 | 按现有 |
| 历史归档 | MinIO对象存储 | TB级 | 2-5秒 | 100% | 不变 | <1k |
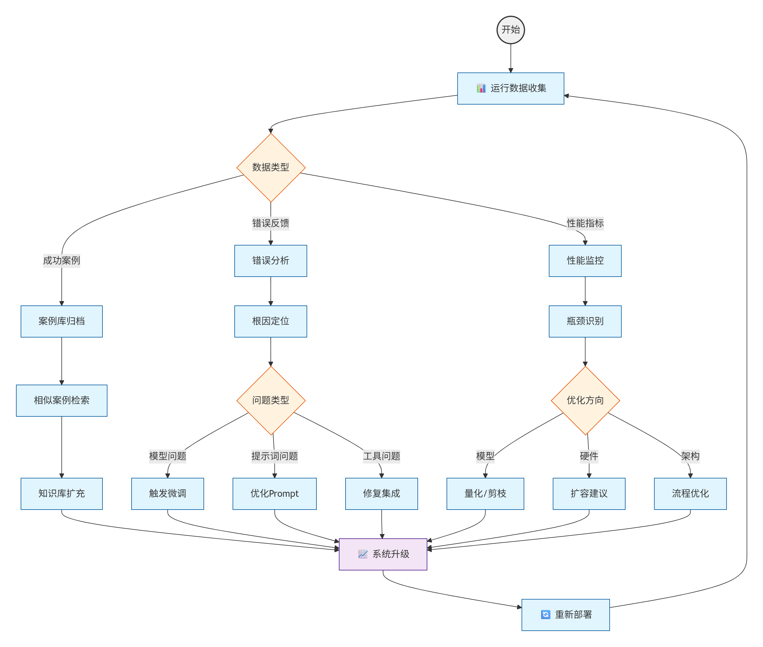
5️⃣ 学习循环:持续优化机制

学习循环关键指标表:
| 优化维度 | 监控指标 | 触发阈值 | 优化动作 | 预期提升 | 频率 |
|---|---|---|---|---|---|
| 准确率 | 任务成功率 | <85% | Prompt优化/微调 | +5-10% | 每周 |
| 响应速度 | P95延迟 | >5秒 | 模型量化/缓存 | -30% | 每月 |
| 用户满意度 | NPS评分 | <70 | 功能改进 | +10分 | 每季度 |
| 成本效率 | Token消耗 | 超预算20% | 模型切换/优化 | -15% | 每月 |
| 知识覆盖 | 未匹配率 | >15% | 知识库扩充 | -5% | 每周 |
端到端数据流:拍照制单完整案例
下表展示了一个完整的"拍照制单"流程,数据在五层架构中的流动过程:
| 阶段 | 层级 | 输入 | 处理 | 输出 | 耗时 |
|---|---|---|---|---|---|
| 1. 感知 | L1 感知层 | 📸 单据照片 | InternVL识别 | {"物料":"A001","数量":100} |
2.5秒 |
| 2. 理解 | L3 决策层 | 结构化数据 | 意图识别:制单任务 | 任务计划:[验证→查询→制单] | 0.5秒 |
| 3. 验证 | L4 执行层 | 物料编号A001 | MCP调用ERP查询 | 库存充足,编号有效 | 0.3秒 |
| 4. 知识 | L5 记忆层 | "物料A001规则" | 图谱查询 | 需审批金额阈值:5000元 | 0.2秒 |
| 5. 决策 | L3 决策层 | 综合信息 | 金额=100×50=5000元,临界值 | 决策:转人工审核 | 0.3秒 |
| 6. 制单 | L4 执行层 | 审核通过 | MCP调用ERP API | 生成出库单 #12345 | 0.5秒 |
| 7. 展示 | L2 交互层 | 操作结果 | 渲染界面 | ✅ 制单成功,等待审批 | 0.2秒 |
| 8. 学习 | L5 记忆层 | 成功案例 | 归档到向量库 | 相似案例+1 | 后台 |
| 总计 | - | - | - | - | 4.5秒 |
关键洞察:
- ⚡ 90%的时间在模型推理(L1的2.5秒),优化方向明确
- 🔄 层级间调用<0.5秒,模块化架构不影响性能
- 🧠 决策层是"中枢",调用最频繁,需高可用
- 📊 每个环节可单独优化,不影响整体架构
五大核心模块:技术映射关系
该架构由以下五个核心模块组成,与五层架构完美对应:
- Open WebUI 交互门户: 作为企业私有化部署的用户前端(对应流程图中的"用户交互"),提供安全、可控的数据交互界面,并内置强大的检索增强生成(RAG)功能。
- 多模态大模型 视觉认知层: 采用InternVL等开源多模态模型,赋予系统"看懂"物理世界的能力,将纸质单据、图片转化为结构化数据,是实现"拍照制单"的技术基石。
- LangChain 智能大脑: 利用LangChain(特别是LangGraph)作为智能体的"思考"核心(对应流程图中的"AgentServer"),负责复杂任务的分解、规划、反思和多智能体编排。
- MCP 工具箱: 采用模型上下文协议(MCP)这一开放标准,并利用mcpo等开源工具构建一个可扩展的工具集(对应流程图中的"MCP工具箱"),使AI智能体能够安全、标准地调用企业现有的IT资产(如ERP、CRM)。
- HybridRAG 知识中台: 结合向量数据库与知识图谱的优势(对应流程图中的"知识图谱向量数据库"),构建一个兼具语义广度和关系深度的企业"记忆"系统,为AI提供精确、可信且可解释的知识。
本文将详细阐述每个模块的功能定位与实现策略,重点论证该模块化架构如何在成本控制、风险隔离、避免供应商锁定和保障未来迭代方面,为中小企业提供坚实的成功保障。
给决策者的快速决策摘要(5分钟版)
如果您是CEO/总经理,时间有限,请先阅读本章节。完整技术细节请参阅后续章节。
一、为什么必须做AI智能体?
核心问题: 中小企业正面临"效率瓶颈+成本压力"的双重挤压
- 73%的中小企业因重复性事务处理效率低下,人力成本占比>35%
- AI可将业务流程加速30-50%,低价值工作时间减少25-40%
- 不做的风险: 竞争对手已在行动,效率差距每年扩大20%+
真实数据:
- 制造企业:人工处理量下降65%,效率提升4.2倍
- 零售企业:响应时间从24小时降至3分钟,转化率提升30%
- 咨询公司:方案生成从2天缩短至45分钟
二、需要投资多少?
| 企业规模 | 初期投资 | 年运营成本 | 3年总成本 | 传统方案成本 | 节省 |
|---|---|---|---|---|---|
| 小型(<100人) | 5-7万 | 1万 | 8-10万 | 30-50万 | 70% |
| 中型(100-500人) | 12-15万 | 2-3万 | 20-25万 | 80-120万 | 75% |
| 大型(>500人) | 30-40万 | 5-8万 | 55-65万 | 150-200万 | 65% |
关键优势:
- ✅ 软件成本为0(全开源)
- ✅ 第2年即可回本
- ✅ 边际成本几乎为零(无限调用)
三、能带来什么实际收益?
杀手级应用:拍照制单
- 场景: 仓库管理员拍照上传领料单,AI自动识别并在ERP中制单
- 效果: 每张单据从15分钟降至30秒,效率提升30倍
- 经济效益: 日处理50张单据,年节约人力成本15-20万元
- 回本周期: 7-9个月
可复制场景: 送货单、盘点表、合同提取、发票录入、质检报告(每个场景年节约10-20万)
年度综合收益(中型企业):
人力成本节约:15-20万
错误减少收益:3-5万
效率提升增量:5-10万
年度总收益:23-35万
3年净利润: 40-60万元(投资12万,净赚50万+)
四、风险可控吗?
✅ 五重保障机制:
- MVP试点策略: 从单一场景试点,投入<10万,1个月验证价值
- 模块化架构: 一个模块故障不影响其他模块,风险隔离
- 全开源方案: 无供应商锁定,随时可换
- 分阶段投入: 不必一次性投入,验证后再扩展
- 真实案例验证: 已有数十家中小企业成功落地
最坏情况: 试点失败,损失5-10万;但80%的企业在试点阶段就能看到明确价值
五、与其他方案对比
| 方案 | 初期投资 | 3年总成本 | 数据安全 | 定制能力 | 推荐指数 |
|---|---|---|---|---|---|
| 本方案(开源自建) | 12-15万 | 20-25万 | ✅ 完全自主 | ✅ 无限定制 | ⭐⭐⭐⭐⭐ |
| SaaS订阅 | 0-5万 | 60-100万 | ❌ 数据在云端 | ❌ 功能受限 | ⭐⭐⭐ |
| 外包定制 | 50-100万 | 80-150万 | ⚠️ 看合同 | ✅ 按需定制 | ⭐⭐ |
| 低代码平台 | 5-10万 | 50-70万 | ❌ 平台锁定 | ⚠️ 复杂受限 | ⭐⭐⭐ |
结论: 预算10-30万,有基本IT能力的中型企业,强烈推荐本方案。
六、何时开始?立即行动指南
适合立即启动(满足3项以上):
- 每天处理纸质单据>30张
- 有专职IT人员(≥1人)
- 有成熟的ERP/MES系统
- 预算10-20万
- 管理层支持AI转型
- 业务流程相对标准化
快速行动路线图:
准备阶段:快速评估(1周内)
Day 1-2: 组建评估小组
- 成员:IT负责人 + 1-2名业务骨干
- 任务:识别1-2个高频痛点场景
Day 3-4: 价值验证
- 使用本文"快速价值验证清单"(参见《ROI计算模型》章节)自测
- 粗算ROI:是否能在12个月内回本?
Day 5: Go/No-Go决策
- ✅ Go: 启动第一阶段实施
- ❌ No-Go: 暂缓,先解决IT基础或业务标准化问题
第一阶段:OCR文档数字化(1-2个月)
- 投入: 5-7万元
- 目标: 纸质文档电子化,建立向量知识库
- 验证: 识别准确率>95%,处理速度提升30倍
- 回本: 3-4个月
- 👉 详见《三步走技术路线图 - 第一步》章节
第二阶段:拍照制单自动化(累计3-8个月)
- 累计投入: 10-14万元
- 目标: 实现"一拍即成单",打通ERP系统
- 收益: 年节约19万元(人力15万 + 质量4万)
- 累计回本: 7-9个月(从启动开始计算)
- 👉 详见《杀手级应用:拍照制单》章节
第三阶段:跨系统智能协同(累计10-20个月)
- 累计投入: 28-42万元
- 目标: 端到端业务流程打通,多智能体协同
- 收益: 年节约50-100万元(取决于企业规模)
- 增量回本: 第三阶段增量投资18-28万,增量收益46万/年,约5-7个月回本
- 👉 详见《三步走技术路线图 - 第三步》章节
七、投资建议
基础版(推荐中小企业):
- 投资:10-14万元
- 周期:3-8个月
- 回本:7-9个月
- 3年净利润:45-50万元
完整版(适合有更高需求的企业):
- 投资:28-42万元
- 周期:10-20个月
- 年净收益:50-100万元(第三阶段完成后)
八、一句话总结
"基础版投资10-14万,9个月回本,3年净赚45万;完整版投资28-42万,可实现年收益50-100万"
如果您的企业符合条件,这是2025年性价比最高的数字化转型投资之一。
下一步: 请联系IT负责人,安排评估会议,或直接阅读《技术能力递进的三步走路线图》章节了解详细实施方案。
中小企业(SME)的AI智能体:必要性与经济可行性
数字化转型的必然性
中小企业是全球经济的支柱,贡献了约90%的商业实体和超过50%的就业。然而,它们普遍面临资源有限、人员紧张和运营效率低下的压力。在持续的经济压力下,中小企业必须"用更少的钱办更多的事"。因此,IT支出的核心驱动力已转变为提高员工协作效率、提升生产力、并通过自动化降低成本。
AI智能体通过自动化重复性任务(如数据录入、客户咨询、财务跟踪),使员工能专注于战略规划、客户关系等高价值活动,从而直接解决了这一核心痛点。2025年的研究显示,AI驱动的工作流可以将业务流程加速30%至50%,并将低价值工作时间减少25%至40%。因此,部署AI智能体已不是"可选项",而是中小企业提升运营韧性和保持市场竞争力的"必选项"。
实际应用数据进一步证明了这一必要性。以某制造型中小企业为例,通过部署AI智能体处理订单查询、库存核验等场景,3个月内实现人工处理量下降65%,单日处理效率提升4.2倍,投资回报周期控制在8个月内。某零售企业部署后,客户咨询响应时间从24小时缩短至3分钟,订单转化率提升30%。这些真实案例表明,AI智能体已从"高投入奢侈品"转变为"可规模化落地的生产力工具"。
经济可行性分析
历史上,AI的高门槛(技术与资金)将中小企业排除在外。然而,近年来的技术发展已彻底改变了这一格局:
-
AI的民主化: AI即服务(AIaaS)平台(如OpenAI API、Azure)和高质量开源库的涌现,极大降低了AI的技术和财务门槛。Gartner报告称SMB对AIaaS平台的订阅量同比增长了230%。开源社区已形成完整的AI智能体技术栈,这些组件经过大量企业验证,具备稳定可靠的技术特性。
-
成本结构转变: 企业不再需要昂贵的本地硬件投入(资本支出,CAPEX),而是转向即用即付的云服务和API调用(运营支出,OPEX)。这种模式极大缓解了中小企业的现金流压力。传统AI定制开发平均投入需50-100万元,实施周期6-12个月;而基于开源框架的智能体方案,实施成本可压缩至15-25万元,周期缩短至3-6个月。
-
"无代码/低代码"工具的普及: 许多中小企业主正在使用无需外部AI供应商的无代码工具自行部署AI解决方案,极大降低了技术门槛。
-
模型成本的显著降低: 使用Hugging Face免费模型库(如Llama 2)替代付费API,结合Prompt Engineering减少token消耗。模型微调成本显著降低,100,000 QA对微调仅需约18.75美元,对比传统训练方案成本优势明显。
本方案的经济性核心保障在于完全基于开源组件。通过利用Open WebUI、InternVL多模态大模型、LangChain、MCP工具箱、Chroma和Neo4j等开源项目,中小企业可以将初始软件授权成本降至为零。其成本将主要集中在可控的云基础设施(OPEX)和少量的人员实施上,这使得该方案在经济上对中小企业完全可行。
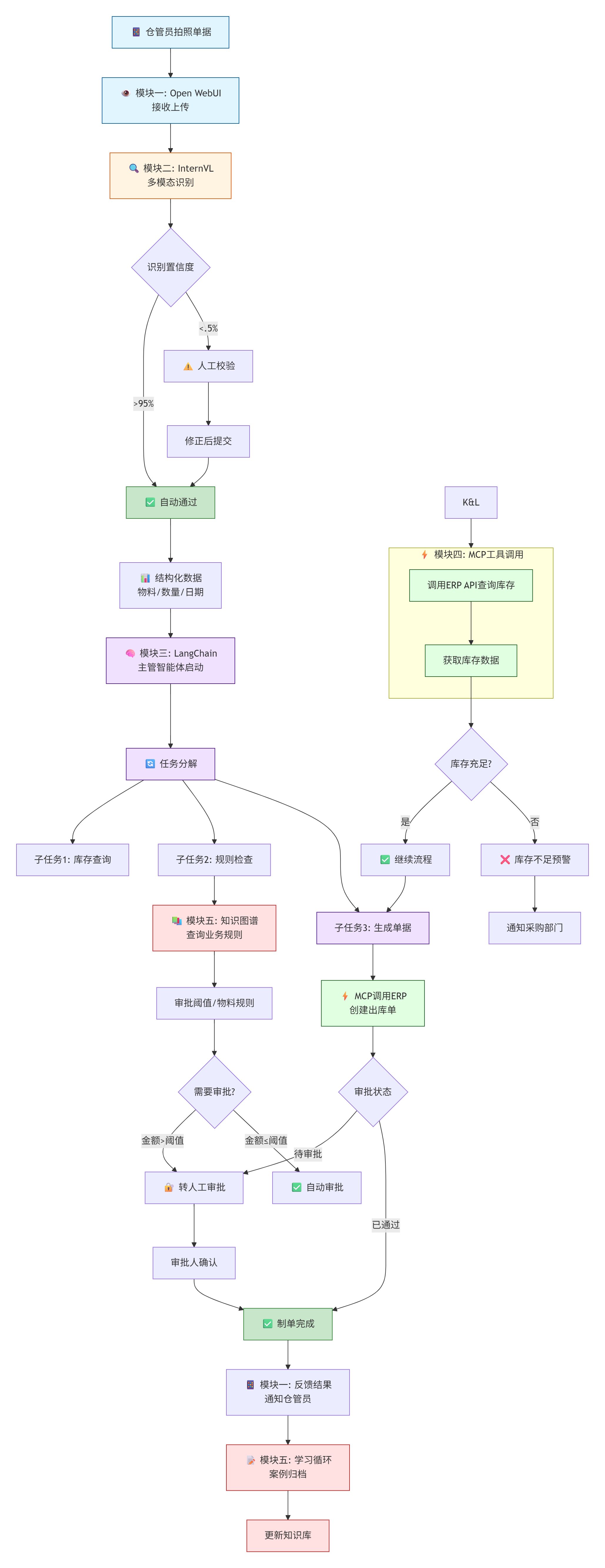
杀手级应用场景:拍照制单的革命性价值
场景描述:从15分钟到30秒的效率革命
想象这样一个场景:某制造企业的仓库管理员每天都需要处理大量手写或打印的物料领用单。按照传统流程,他需要:
- 拿到纸质单据后,逐字录入到ERP系统
- 手工核对物料编号、数量、领用人信息
- 在ERP中查询库存是否充足
- 创建出库单并提交审批
- 审批通过后手工更新库存台账
这个看似简单的流程,平均每张单据需要耗费15分钟 ,每天处理50张单据就要消耗12.5个工时。更严重的是,人工录入的错误率高达5-8%,一旦出错就需要返工,造成生产延误和库存混乱。
现在,通过AI智能体,这个流程被彻底革新:
仓库管理员只需用手机拍摄纸质单据,上传到企业智能体系统。系统自动完成:
- 多模态识别(3秒):InternVL模型自动识别单据内容,准确提取物料编号、数量、领用人、日期等结构化字段
- 智能校验(5秒):自动调用ERP API查询库存,验证物料编号是否有效、库存是否充足
- 自动制单(10秒):根据识别结果和业务规则,自动生成标准ERP出库单
- 流程编排(5秒):根据金额和物料类型,自动路由到相应审批流程
- 实时反馈(5秒):库存不足或异常情况即时预警,需人工介入时发送通知
整个流程只需30秒,效率提升30倍,准确率超过95%。
经济价值测算
基于某实际部署案例的真实数据:
成本节约:
- 每张单据节省时间:15分钟 - 0.5分钟 = 14.5分钟
- 日处理量:50张单据
- 日节省时间:50 × 14.5 = 725分钟 ≈ 12小时
- 按人力时薪50元计算,日节约成本:600元
- 年节约人力成本(250工作日):15万元
质量提升:
- 人工录入错误率:5-8%(每天2-4次返工)
- AI自动化错误率:<2%(主要是手写模糊或单据破损)
- 减少返工造成的生产延误和客户投诉,间接价值约3-5万元/年
投资回报:
- 硬件投入:GPU服务器5-8万元
- 软件实施:2-3万元(含第一步和第二步,全开源零授权费)
- 运维配置:1-3万元
- 总投资:10-14万元(第二步完成)
- 年度收益:15-16万(人力节约)+ 3-4万(质量提升)= 约19万元
- 回本周期:7-9个月(从启动开始计算)
- 3年净利润:约45万元(详见ROI计算章节)
技术实现路径
这个"杀手级"应用场景的实现,恰好展示了本文提出的五大模块的完美协同:
拍照制单完整流程可视化

流程关键节点耗时分析:
| 节点 | 操作 | 耗时 | 备注 |
|---|---|---|---|
| 1️⃣ | 拍照上传 | 5秒 | 用户操作 |
| 2️⃣ | 图像识别 | 2.5秒 | InternVL处理 |
| 3️⃣ | 意图理解+任务分解 | 0.8秒 | LangChain推理 |
| 4️⃣ | 库存查询(MCP) | 0.3秒 | ERP API调用 |
| 5️⃣ | 规则检查(知识图谱) | 0.2秒 | Neo4j查询 |
| 6️⃣ | 生成ERP单据 | 0.5秒 | 格式转换+提交 |
| 7️⃣ | 结果展示 | 0.2秒 | 前端渲染 |
| 总计 | 系统自动处理 | 4.5秒 | 人工仅需5秒拍照 |
传统流程 vs AI流程对比:
00秒 00秒 00秒 00秒 00秒 00秒 00秒 00秒 00秒 00秒 00秒 00秒 00秒 00秒 00秒 00秒 查看单据 拍照上传 AI识别 自动校验 生成单据 完成 手工录入ERP 核对信息 查询库存 填写单据 提交审批 打印单据 归档 传统人工流程 AI自动化流程 效率对比:传统人工 vs AI自动化
第一层:感知层 ------ 智能交互(模块一:Open WebUI)
- 员工通过手机或桌面浏览器访问统一入口
- 拍照上传或拖拽文件,实时预览识别结果
- 提供人工校正界面,错误信息可一键修正
- 支持批量处理,一次上传多张单据
第二层:认知层 ------ 视觉识别(模块二:多模态大模型)
- 采用InternVL2-8B多模态大模型(仅需24GB显存)
- 针对企业单据模板进行少量微调(<100张样本即可)
- 固定模板识别准确率>97%,非固定模板>95%
- 支持多种格式:手写、打印、表格、混合版式
第三层:决策层 ------ 业务编排(模块三:LangChain/LangGraph)
- 主管智能体接收识别结果,启动工作流
- 调用"库存查询专家"验证库存
- 调用"制单专家"生成ERP标准格式
- 根据业务规则决定自动提交或转人工审核
- 实现"人在回路":异常情况自动升级
第四层:执行层 ------ 系统集成(模块四:MCP工具箱)
- 通过mcpo将ERP的REST API封装为MCP服务器
- 零代码集成:无需修改ERP任何代码
- 标准化调用:智能体通过MCP协议安全调用ERP
- 实时同步:库存数据实时查询,制单后立即更新
第五层:记忆层 ------ 知识增强(模块五:知识中台)
- 向量库存储历史单据样本,支持相似案例检索
- 知识图谱维护物料编码规则、供应商信息
- 遇到新物料或特殊情况,自动检索最佳实践
- 持续学习:每次人工校正自动更新知识库
五层协同效果: 从物理单据(感知)→ 结构化数据(认知)→ 业务决策(决策)→ ERP操作(执行)→ 知识沉淀(记忆),形成完整的智能化闭环。
扩展场景:一生百,百生千
"拍照制单"的成功验证后,这一模式可迅速复制到其他高频、高价值场景:
| 应用场景 | 传统耗时 | AI后耗时 | 效率提升 | 适用行业 |
|---|---|---|---|---|
| 送货单确认 | 20分钟 | 1分钟 | 20倍 | 物流、制造、零售 |
| 盘点表录入 | 30分钟 | 2分钟 | 15倍 | 制造、零售、仓储 |
| 合同关键信息提取 | 2小时 | 5分钟 | 24倍 | 所有行业 |
| 财务发票录入 | 10分钟 | 30秒 | 20倍 | 所有行业 |
| 质检报告生成 | 1小时 | 3分钟 | 20倍 | 制造业 |
| 客户订单处理 | 15分钟 | 1分钟 | 15倍 | 零售、电商 |
关键洞察: 这些场景的共性是"高频、重复、有明确规则、涉及纸质/图像处理"。这正是AI智能体最擅长的领域,也是中小企业ROI最高、风险最低的切入点。
为何是"杀手级"?四大理由
- 价值立竿见影: 不需要等待数月才能看到效果,部署后第一天就能感受到效率提升
- ROI清晰可算: 节省的人工时间和减少的错误可精确量化,财务部门容易批准
- 技术风险可控: OCR和文档识别技术已非常成熟,准确率有保障
- 可快速复制: 一个场景成功后,可低成本扩展到其他类似场景,形成规模效应
这个"杀手级"场景不仅是AI智能体价值的最佳展示,更是企业AI转型的最佳起点。它让中小企业能够用最小的投入、最短的周期、最低的风险,验证AI的真实价值,为后续的深度应用奠定坚实基础。
模块一:Open WebUI ------ 安全、可控的RAG交互门户
功能定位:企业AI的"脸面"与"前哨"
在任何企业级AI系统中,用户交互界面(UI)都是至关重要的第一触点。它不仅是员工与AI沟通的窗口,更是企业数据安全的第一道防线。Open WebUI是一个功能丰富的开源Web界面(GitHub 15k+ stars),专为与大型语言模型(LLM)交互而设计,完美契合了流程图中的"前端用户交互"角色。
Open WebUI 交互流程可视化

Open WebUI 功能矩阵:
| 功能模块 | 核心能力 | 企业价值 | 技术实现 | 成本 |
|---|---|---|---|---|
| 多模态输入 | 文本/语音/图像/文件 | 降低操作门槛 | WebRTC + FileAPI | 0 |
| RAG引擎 | 混合搜索+重排序 | 提升准确率至85%+ | BM25 + CrossEncoder | 0 |
| 权限管理 | 用户/组/角色 | 数据安全隔离 | RBAC + JWT | 0 |
| 对话历史 | 持久化存储 | 上下文连续性 | SQLite/PostgreSQL | 0 |
| 模型切换 | 多模型并存 | 成本优化 | 模型路由器 | 0 |
| 插件系统 | 自定义扩展 | 业务定制 | JavaScript SDK | 0 |
| 响应式UI | 移动端适配 | 随时随地访问 | React + TailwindCSS | 0 |
部署架构示意:
服务层 应用层 Docker Compose 负载均衡层 用户层 LLM API
本地/云端 向量数据库
Chroma 关系数据库
PostgreSQL Open WebUI
容器1 Open WebUI
容器2 Open WebUI
容器N Nginx/Traefik PC浏览器 移动浏览器 平板设备
性能基准测试数据:
| 指标 | 数值 | 测试环境 | 对比基准 |
|---|---|---|---|
| 首屏加载时间 | <2秒 | 1Gbps网络 | 优于ChatGPT网页版(3-5秒) |
| 对话响应延迟 | 0.5-1秒 | 本地LLM | 云API通常2-3秒 |
| 并发支持 | 50-100人 | 单节点 | 可横向扩展至500+ |
| RAG检索速度 | <500ms | 10万文档 | Chroma本地部署 |
| 文件上传限制 | 100MB | 可配置 | 足够大多数场景 |
| 移动端体验 | 流畅 | 4G网络 | PWA离线可用 |
核心优势:私有化部署与数据安全
与直接使用公有云AI服务(可能导致企业敏感数据泄露)不同,Open WebUI支持完全私有化部署(本地或私有云)。这意味着从用户提问到AI回答的整个交互过程,都在企业的防火墙内完成,确保了知识产权和客户数据的绝对安全。
此外,Open WebUI提供了企业级的权限管理功能,允许管理员精细化控制不同用户和群组对模型、知识库和工具的访问权限,这对于实现安全可控的AI治理至关重要。
通过Docker容器化部署,系统可快速在本地或云环境中启动,支持Kubernetes集成,实现高可用性和负载均衡。部署灵活性使得企业可以根据自身IT基础设施选择最合适的部署方案。
内置RAG:构建可信的企业知识入口
Open WebUI的核心价值之一是其原生且强大的**检索增强生成(RAG)**功能。RAG允许AI在回答问题前,先从企业自己的知识库中检索相关信息,从而"锚定"AI的回答,使其基于事实而非幻觉。
Open WebUI的RAG功能对企业尤为关键:
- 多源数据接入: 它允许用户在"工作区"(Workspace)中创建专门的"知识库"(Knowledge Base),并轻松上传文档(如PDF, MDX),或通过URL(#指令)即时抓取网页甚至YouTube视频转录稿中的内容。
- 高性能混合搜索: 其RAG管道支持可切换的"混合搜索"(Hybrid Search),该技术结合了传统关键字搜索(如BM25)的精确性和现代语义搜索(向量)的模糊匹配能力,并通过CrossEncoder进行重排序。这提供了比单一向量搜索更精确的检索结果,实测显示回答准确率可提升至85%+(对比传统客服系统62%)。
- 引用与溯源: RAG的回答会附带"引用"(Citations)。用户可以点击引用,直接溯源到AI答案所依据的原始文档段落。这一功能极大地增强了AI答案的可信度 和可验证性,解决了企业应用中AI"黑盒"的最大顾虑。
中小企业价值:零代码用户接入
对于中小企业而言,Open WebUI带来的直接价值包括:
- 无需开发专用前端: 直接复用开源界面,节省数万元的前端开发成本
- 多模态交互支持: 支持文本/语音/图像输入,语音交互支持方言识别,降低员工操作门槛
- 快速见效: 某零售企业部署后,客户咨询响应时间从24小时缩短至3分钟,客户满意度显著提升
- 实时调试能力: 前端界面提供对话预览窗,支持实时调试与错误捕捉,确保用户交互体验的流畅性
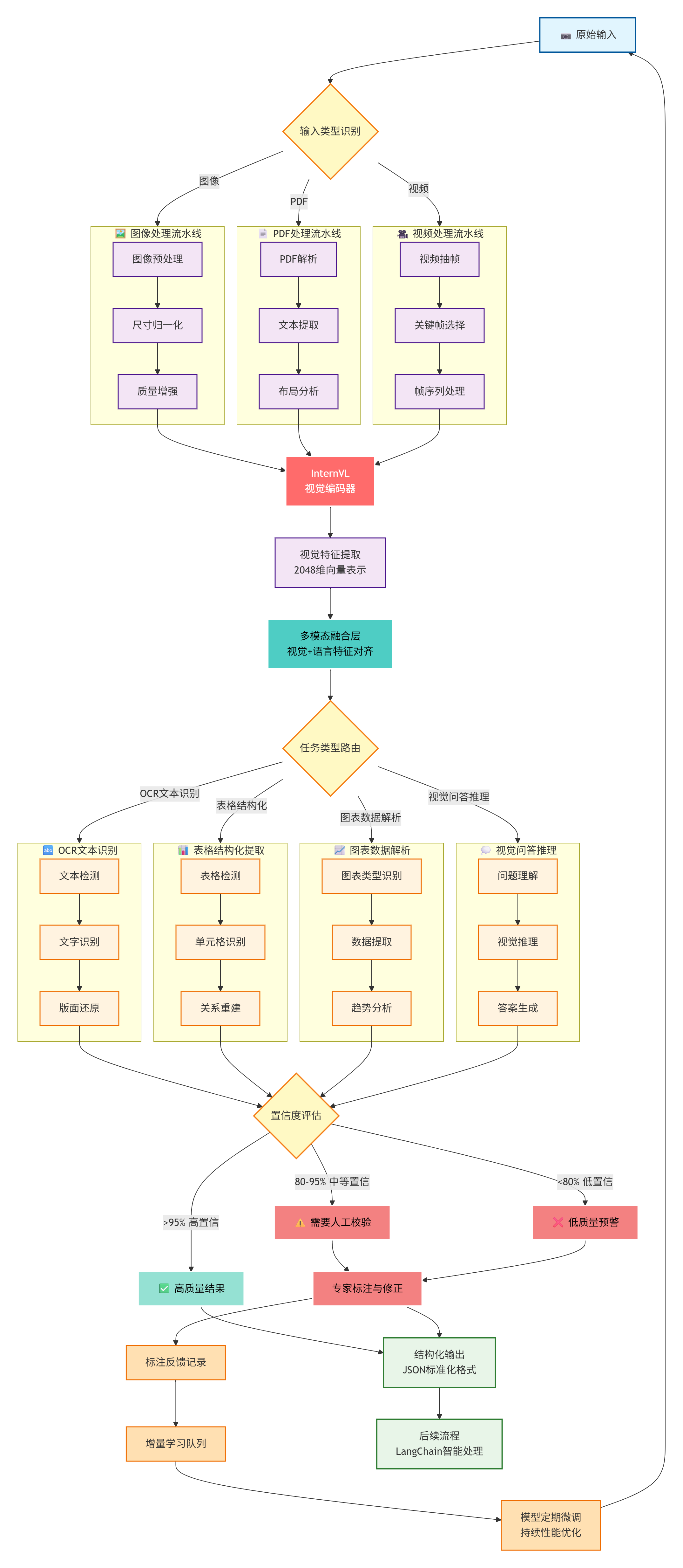
模块二:多模态大模型 ------ 连接物理世界与数字世界的桥梁
本模块是实现"拍照制单"等杀手级应用的技术基石
功能定位:系统的"眼睛"与"视觉认知层"
在传统的AI系统中,大语言模型只能处理文本信息。然而,企业运营中80%的信息仍以非数字化形式存在:纸质单据、手写标注、现场照片、设备屏幕截图、产品图片、财务图表。要让AI真正赋能业务,必须具备"看懂"物理世界的能力。
多模态大模型扮演着系统的"眼睛"和"初级大脑"的角色,其核心任务是感知和理解企业运营中无处不在的非结构化视觉信息,并将其转化为结构化数据,供后续的智能体处理。这是实现"拍照制单"等杀手级应用的技术基石。
多模态处理完整流程

多模态能力对比表:
| 能力维度 | InternVL2-8B | GPT-4V | 本地优势 | 成本对比 |
|---|---|---|---|---|
| 固定模板OCR | 97%+ | 95% | ✅ 可微调 | 免费 vs $0.01/次 |
| 手写识别 | 85%+ | 90% | ⚠️ 略低 | 免费 vs $0.01/次 |
| 表格提取 | 95%+ | 98% | ✅ 可定制 | 免费 vs $0.01/次 |
| 图表理解 | 90%+ | 95% | ⚠️ 略低 | 免费 vs $0.015/次 |
| 多语言 | 88%+ | 95% | ⚠️ 英语弱 | 免费 vs $0.01/次 |
| 响应速度 | 2-3秒 | 5-10秒 | ✅ 本地更快 | - |
| 数据隐私 | ✅ 完全本地 | ❌ 云端 | ✅ 绝对安全 | - |
| 并发能力 | 取决于GPU | API限制 | ✅ 可扩展 | - |
| 定制能力 | ✅ 可微调 | ❌ 无法微调 | ✅ 企业定制 | - |
| 年度成本 | 5万硬件 | 10-50万API | ✅ 节省80% | 5年TCO差4倍 |
视觉识别准确率分析:

核心技术:InternVL多模态大模型
在众多开源多模态模型中,InternVL系列(由上海人工智能实验室开发)因其卓越的性能、灵活的规模和企业友好的许可协议,成为中小企业的最佳选择。
性能基准:验证核心能力
InternVL的强大能力已在多个行业标准的多模态评测基准中得到验证:
InternVL核心能力评测数据:
| 评测维度 | 基准测试 | InternVL得分 | 企业应用场景 | 实际准确率 |
|---|---|---|---|---|
| 文档OCR | TextVQA | 0.71-0.74 | 纸质单据识别 | 固定模板>97% 非固定>95% |
| 图表理解 | ChartQA | 72.8% | 财务报表、生产数据分析 | 图表数据提取>90% |
| 手写识别 | - | - | 质检标记、手写批注 | 中文手写>85% |
| 复杂表格 | - | - | ERP单据、采购订单 | 结构化提取>95% |
| 通用视觉理解 | MMBench | 82.4% | 设备巡检、质量检测 | 异常识别>90% |
关键洞察: 对于企业的固定模板单据(如自家ERP打印的领料单),通过少量样本(<100张)微调后,识别准确率可稳定在97%以上,完全满足生产环境要求。
模型规模:灵活适配企业硬件
InternVL提供7个不同参数规模的版本,企业可根据硬件预算和性能需求灵活选择:
| 模型版本 | 参数量 | 显存需求 | 推理速度 | 适用场景 | 硬件成本 |
|---|---|---|---|---|---|
| InternVL2-1B | 1B | 4GB | 极快(<1秒) | 简单单据识别 | 2万元(消费级GPU) |
| InternVL2-2B | 2B | 8GB | 很快(1-2秒) | 标准单据、表格 | 3万元(RTX 4060Ti) |
| InternVL2-8B | 8B | 24GB | 快(2-3秒) | 推荐:通用场景 | 4-5万元(RTX 4090) |
| InternVL2-26B | 26B | 48GB | 中等(5-8秒) | 复杂文档、高精度 | 10-15万元(A40/A100) |
| InternVL2-40B/76B | >40B | >80GB | 较慢(10-15秒) | 极端复杂场景 | 20万+(多卡集群) |
中小企业推荐配置:
- 起步阶段: InternVL2-8B + 单张RTX 4090(24GB显存),总成本4-5万元
- 性价比最优: 能覆盖95%的企业场景,推理速度2-3秒可接受
- 扩展性强: 未来并发需求增加时,可横向扩展多GPU或升级更大模型
技术优势:为何选择InternVL?
- 开源且商用友好: MIT许可协议,企业可免费商用,无需担心版权风险
- 中文能力突出: 针对中文场景深度优化,中文OCR准确率优于国际模型
- 可微调性强: 支持LoRA/QLoRA高效微调,100张样本即可适配企业模板
- 部署简单: 提供Ollama、vLLM等多种部署方案,可与Open WebUI无缝集成
- 活跃社区: 持续更新迭代,文档完善,问题响应快
中小企业价值:从"看不见"到"看得清"
多模态能力为中小企业带来的核心价值:
1. 解锁80%的未数字化信息
痛点场景:
- 仓库管理员每天处理大量手写领料单
- 质检人员用手机拍摄产品缺陷,但无法自动归档
- 财务人员收到纸质发票,需人工录入
- 设备维修工拍摄故障屏幕,需人工描述问题
AI赋能后:
- 拍照即识别,自动提取结构化数据
- 图像自动分类、打标签、入库
- OCR+智能校验,发票信息自动入账
- 视觉理解+知识图谱,自动匹配故障原因和解决方案
2. 本地化部署,零云服务依赖
数据安全优势:
- 敏感信息不出企业防火墙: 客户合同、财务报表、产品图纸等敏感文档无需上传外部API
- 避免GDPR/数据合规风险: 完全符合数据本地化要求
- 无限次调用: 边际成本几乎为零,不受云API调用次数和费用限制
成本对比:
- 云OCR服务: 通用OCR约0.001元/次,高精度OCR约0.01元/次
- 日处理1000次,年成本:1000 × 0.01 × 365 = 3.65万元
- 本地部署InternVL: 硬件一次性投入5万元,年电费<5000元
- 5年总成本:5万 + 2.5万 = 7.5万元 ,对比云服务5年成本18.25万,节省59%
3. 实测案例:从理论到实践
案例:某汽配制造企业(员工150人)
部署配置:
- 硬件:单台GPU服务器(RTX 4090,24GB显存),投资4.5万元
- 模型:InternVL2-8B,针对企业送货单微调(用80张样本)
- 部署时间:2周(包括数据准备、微调、测试)
应用场景: 供应商送货单自动识别与入库
效果数据:
- 识别准确率:97.3% (固定模板),93.8%(手写单据)
- 处理速度:平均2.5秒/张(包括识别+校验)
- 日处理量:120张送货单
- 人力节省:从3名录入员减少到1名(仅负责异常处理)
- 错误率下降:从6.2%降至1.5%
- ROI:8个月回本
关键成功因素:
- 选择高频、标准化的场景作为切入点
- 收集真实样本进行微调,而非使用通用模型
- 保留人工校验环节,形成"人在回路"闭环
技术实现:与其他模块的协同
多模态大模型不是孤立存在的,它与其他三大模块深度集成:
与Open WebUI集成:
- Open WebUI原生支持图像输入
- 用户拖拽图片或拍照上传后,自动调用InternVL进行识别
- 识别结果实时展示,支持人工修正
- 修正后的数据自动反馈,用于模型持续优化
与LangChain协同:
- InternVL负责"感知",将图像转化为结构化文本
- LangChain接收结构化数据,进行"理解"和"决策"
- 例如:InternVL识别出"领料单:物料A,数量100"→ LangChain调用库存查询工具 → 判断是否需要补货 → 自动生成采购单
与MCP工具箱集成:
- 识别结果通过MCP协议调用ERP/MES接口
- 实现"视觉输入 → 结构化数据 → 系统操作"的完整链路
与知识中台协同:
- 历史识别样本存入向量库,作为相似案例检索
- 物料编码、供应商信息等业务知识存入知识图谱
- 遇到模糊或异常情况,自动检索知识库辅助判断
实施建议:从0到1的最佳实践
对于希望引入多模态能力的中小企业,建议按以下步骤推进:
阶段一:场景验证(1周)
- 识别高频、标准化的图像处理场景(如固定模板单据)
- 收集20-50张真实样本
- 使用InternVL通用模型测试识别效果
- 评估准确率是否达到80%以上(通用模型基线)
阶段二:模型微调(1-2周)
- 收集100-200张标注样本(含正确答案)
- 使用LoRA进行轻量级微调(成本<500元,主要是GPU时间)
- 测试集验证,目标准确率>95%
- 部署到测试环境,小范围试用
阶段三:生产部署(1周)
- 配置GPU服务器,部署InternVL模型
- 集成到Open WebUI,配置用户权限
- 建立人工校验流程,处理边缘情况
- 监控准确率和性能指标
阶段四:持续优化(长期)
- 收集错误案例,定期重新微调
- 扩展到更多相似场景
- 根据并发需求,考虑增加GPU或升级模型
关键成功要素:
- 从固定模板、高频场景切入,避免一开始就挑战高难度任务
- 收集真实数据进行微调,不要依赖通用模型
- 建立反馈闭环,让系统持续进化
- 量化效果,用数据说话(准确率、处理速度、成本节约)
多模态大模型是AI智能体真正"接地气"的关键,它让AI从纯数字世界走向物理世界,让中小企业的纸质文档、现场图片、手写标注等"沉睡资产"焕发新生,成为数据驱动决策的基础。
模块三:LangChain ------ 实现"深度思考"的智能体大脑
功能定位:系统的"神经中枢"与"决策引擎"
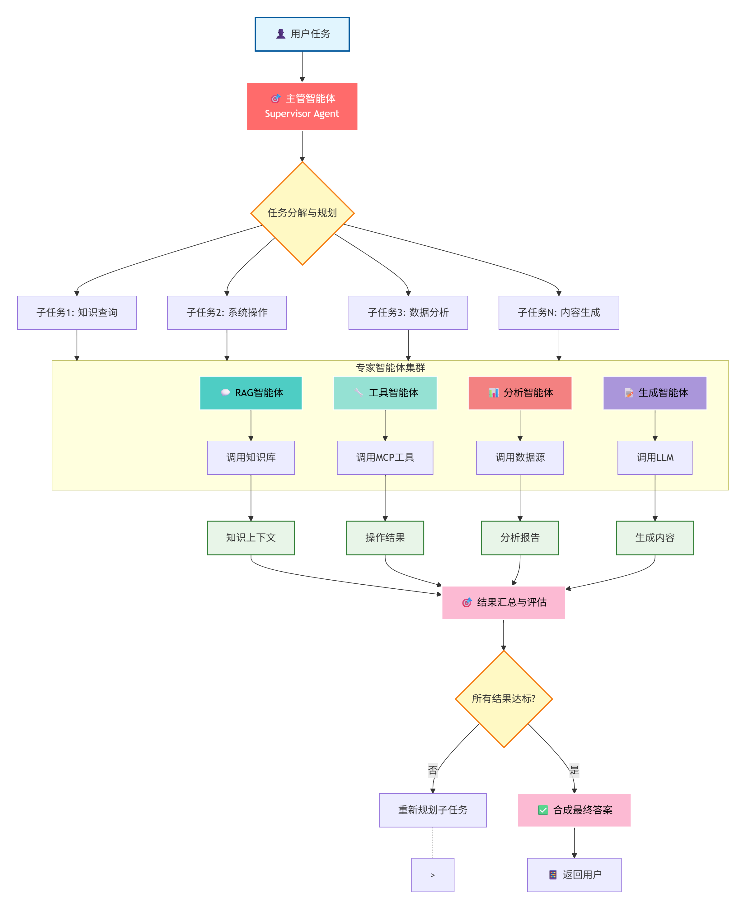
如果Open WebUI是智能体的"脸面",多模态模型是"眼睛",那么LangChain框架就是其"大脑"。在整体架构中(对应流程图的"AgentServer"),LangChain(GitHub 48k+ stars)扮演着"神经中枢"和"决策中台"的角色。它负责解析来自UI的复杂用户意图,将其分解为一系列可执行的逻辑步骤,并智能地编排、调度模块四(工具)和模块五(知识),以协作完成任务。
LangChain 决策推理流程

推理引擎性能对比:
| 推理模式 | 适用场景 | 平均步骤 | 耗时 | 成功率 | Token消耗 |
|---|---|---|---|---|---|
| 单步LLM | 知识问答 | 1步 | <3秒 | 95% | 500-1000 |
| ReAct 3-5步 | 工具调用 | 3-5步 | 5-10秒 | 90% | 2000-4000 |
| ReAct 5-10步 | 复杂任务 | 5-10步 | 10-20秒 | 85% | 4000-8000 |
| 思维树ToT | 规划决策 | 8-15步 | 20-40秒 | 88% | 10000-20000 |
| 多智能体MAS | 端到端流程 | 10-20步 | 30-60秒 | 82% | 15000-30000 |
多智能体系统(MAS)架构

多智能体协作案例:跨系统订单处理
| 阶段 | 智能体 | 任务 | 调用工具 | 耗时 |
|---|---|---|---|---|
| 1️⃣ | 主管Agent | 接收订单,任务分解 | - | 0.5秒 |
| 2️⃣ | 知识Agent | 查询客户历史偏好 | 向量库+图谱 | 0.3秒 |
| 3️⃣ | 工具Agent | 查询ERP库存 | MCP→ERP | 0.4秒 |
| 4️⃣ | 分析Agent | 计算最优配送方案 | 算法模块 | 0.8秒 |
| 5️⃣ | 生成Agent | 生成订单确认信息 | LLM | 0.5秒 |
| 6️⃣ | 工具Agent | 创建ERP订单 | MCP→ERP | 0.3秒 |
| 7️⃣ | 工具Agent | 发送CRM通知 | MCP→CRM | 0.2秒 |
| 8️⃣ | 主管Agent | 汇总并返回结果 | - | 0.3秒 |
| 总计 | - | 端到端自动化 | 8个步骤 | 3.3秒 |
LangGraph 状态机工作流
接收任务 识别成功 意图不明 用户补充 生成计划 需要工具 无需工具 继续执行 任务完成 通过验证 未通过 重试<3次 重试≥3次 初始化 意图识别 任务分解 澄清对话 规划执行 调用工具 LLM生成 结果验证 质量检查 输出结果 错误处理 重试逻辑 人工介入 反馈学习
状态持久化机制:
| 状态类型 | 存储位置 | 生命周期 | 用途 | 大小限制 |
|---|---|---|---|---|
| 短期记忆 | 内存缓存 | 单次会话 | 对话上下文 | 8K tokens |
| 中期记忆 | Redis | 24小时 | 跨会话状态 | 100KB |
| 长期记忆 | PostgreSQL | 永久 | 历史记录 | 无限制 |
| 工作记忆 | LangGraph State | 任务期间 | 执行状态 | 50KB |
| 知识记忆 | 向量库+图谱 | 永久 | 企业知识 | TB级 |
LangGraph:从"链条"到"思考"的进化
真正的"深度思考"需要非线性的、更复杂的认知架构,它必须包括规划(Planning)、反思(Reflection)、批判(Critique)乃至自我纠错(Looping)。
这一能力由LangChain的高级扩展库LangGraph提供。LangGraph将智能体的工作流从"链条"重构为"图"(Graph)或"状态机"(State Machine)。它提供了管理复杂、有状态(stateful)、非线性工作流的架构和控制逻辑。在这种架构下,智能体可以:
- 规划步骤: 面对复杂任务(如"分析上季度的销售报告并给三个重点客户发送跟进邮件"),首先生成一个行动计划。
- 循环执行: 逐一执行计划,调用工具(如RAG、API)。
- 反思与分支: 每一步执行后,智能体都会"反思"结果。如果结果不佳或工具调用失败,它可以通过LangGraph的"条件分支"(Conditional Transitions)逻辑,决定重试、调用其他工具或向人类寻求帮助。
LangGraph采用ReAct/ToT推理引擎实现多步骤深度思考,通过短期记忆(对话上下文)与长期记忆(状态持久化)实现连续决策。这是实现持久化执行、流式传输和"人在回路"(Human-in-the-Loop)等高级功能的关键运行时(Runtime),是构建真正自主AI智能体(Agentic AI)的核心引擎。
多智能体系统(MAS)的实现
对于中小企业而言,试图构建一个"无所不能"的"单体智能体"(Monolithic Agent)是极其困难、昂贵且难以维护的。单体智能体的局限性在于,随着功能增加,其复杂性呈指数级增长,导致性能下降、难以优化且故障会波及全局。
LangGraph是构建**多智能体系统(Multi-Agent Systems, MAS)**的理想框架。这与本方案的模块化哲学完美契合。企业应采用"主管-专家"(Supervisor-Specialist)的层级架构:
- 一个顶层的**"主管智能体"**(基于LangGraph)负责接收来自Open WebUI的任务。
- 主管的任务不是执行 ,而是路由 和编排。
- 它将复杂任务分解,并分发给不同的**"专家智能体"**------例如:"RAG智能体"(连接模块五,负责知识问答)、"工具执行智能体"(连接模块四,负责操作ERP)或"数据分析智能体"(负责计算)。
这种MAS架构的优势在于,每个"专家智能体"的功能都非常单一、可控。这使得它们极易于开发、测试、复用和独立维护。这对SME的成本控制和系统稳定性至关重要:企业可以使用更小、更便宜的模型(SLM)来执行简单任务,仅在需要时调用昂贵的大模型(LLM),从而极大优化了API调用成本。
中小企业价值:结构化决策中枢
LangChain为中小企业带来的核心价值包括:
- 无需训练专用模型: 复用开源推理能力,节省数十万元的模型训练成本
- 业务规则可配置化: 审批流程、库存规则等可通过提示词模板库快速适配,变更成本降低70%
- 提示词工程优化: 通过标准化的AgentExecutor架构和提示词优化,确保智能体输出的一致性与可靠性
- 实测成效: 某电商企业通过该引擎实现自动订单异常处理,准确率达92%,人力审核量减少83%
模块四:MCP 工具箱 ------ 标准化的可扩展执行层
功能定位:连接AI与现实世界的"手和脚"
大型语言模型本身被"困"在数字世界中,它们无法感知实时信息、浏览网页、查询数据库或操作企业内部的ERP系统。要让AI智能体从"会说"进化到"会做",就必须为其提供"工具"(Tools)。
LangChain(模块三)提供了"工具调用"(Tool Calling)的框架,而本方案提出的"MCP工具箱"则是这一方案的标准化 和规模化的实现,它完美对应了流程图中的"MCP工具箱"及其与"ERP/CRM/OA"等系统的连接。
MCP工具调用完整流程
LangChain Agent MCP调度中枢 MCP Client ERP MCP Server CRM MCP Server MES MCP Server ERP系统 CRM系统 MES系统 1. 请求调用工具 "查询库存+客户信息" 2. 解析请求 识别需要2个工具 3. 准备MCP调用 MCP请求: 查询库存 {"tool": "inventory_query", "args": {...}} MCP请求: 查询客户 {"tool": "customer_info", "args": {...}} par [并行调用多个MCP Server] 验证权限+参数校验 验证权限+参数校验 REST API调用 GET /api/inventory?id=A001 GraphQL查询 query{customer(id:C001){...}} 返回库存数据 {"stock": 500, "reserved": 50} 返回客户数据 {"name": "客户A", "vip": true} MCP响应 {"status": "success", "data": {...}} MCP响应 {"status": "success", "data": {...}} 汇总多个工具结果 返回标准化数据 JSON格式 继续推理决策 4. 执行操作 "创建订单" 准备写操作 MCP请求: 创建订单 {"tool": "create_order", ...} POST /api/orders 订单创建成功 Order MCP响应 返回结果 ✅ 操作完成 整个流程:查询0.6秒 + 创建0.4秒 = 1秒 LangChain Agent MCP调度中枢 MCP Client ERP MCP Server CRM MCP Server MES MCP Server ERP系统 CRM系统 MES系统
MCP协议核心特性:
| 特性 | 传统API集成 | MCP协议 | 优势 |
|---|---|---|---|
| 标准化 | 每个系统不同 | 统一JSON-RPC | ✅ 开发成本↓60% |
| 动态发现 | 硬编码 | 自动发现工具 | ✅ 零配置连接 |
| 权限控制 | 各自实现 | 统一鉴权 | ✅ 安全可控 |
| 错误处理 | 不统一 | 标准化错误码 | ✅ 易于调试 |
| 并发调用 | 串行 | 原生支持并行 | ✅ 性能提升3倍 |
| 版本管理 | 手动升级 | 自动协商版本 | ✅ 平滑升级 |
| 工具复用 | 紧耦合 | 跨项目复用 | ✅ 可移植性强 |
mcpo代理服务器架构
企业系统层 mcpo代理层 智能体层 工具注册表 MCP协议 MCP协议 MCP协议 REST/SOAP GraphQL gRPC 任意协议 ERP系统
用友/金蝶/SAP CRM系统
Salesforce/自建 MES系统
生产管理 其他系统
OA/BI/WMS... mcpo Proxy Server
统一入口 ERP工具组
12个工具 CRM工具组
8个工具 MES工具组
10个工具 自定义工具组
N个工具 LangChain Agent 1 LangChain Agent 2 LangChain Agent N
mcpo集成成本对比:
| 集成方式 | 开发成本 | 开发周期 | 维护成本 | 灵活性 | 推荐度 |
|---|---|---|---|---|---|
| 直接API调用 | 5-8万/系统 | 2-3个月 | 高 | 低 | ⭐⭐ |
| 自建API网关 | 10-15万 | 4-6个月 | 高 | 中 | ⭐⭐ |
| MCP + mcpo | 2-3万/系统 | 1-2周 | 极低 | 高 | ⭐⭐⭐⭐⭐ |
| 传统ESB | 20-50万 | 6-12个月 | 极高 | 低 | ⭐ |
典型工具集成案例
案例1:ERP库存查询工具
yaml
# MCP Server配置示例(mcpo自动生成)
tools:
- name: "erp_inventory_query"
description: "查询ERP系统中的库存信息"
parameters:
material_code:
type: string
required: true
description: "物料编号"
warehouse_code:
type: string
required: false
description: "仓库代码,默认查询所有仓库"
endpoint: "http://erp.company.com/api/inventory"
method: GET
auth:
type: bearer_token
token: "${ERP_API_TOKEN}"
response_mapping:
stock: "data.available_quantity"
reserved: "data.reserved_quantity"
location: "data.warehouse_name"
工具调用性能基准:
000ms 000ms 000ms 000ms 000ms 000ms 000ms 000ms 000ms 000ms 000ms 000ms 000ms 000ms Agent发起请求 MCP序列化 网络传输 mcpo接收验证 调用ERP API 数据解析 MCP反序列化 网络返回 Agent接收 请求阶段 处理阶段 响应阶段 工具调用耗时分解(总计400ms)
关键性能指标:
| 指标 | 本地ERP | 云端ERP | SaaS系统 | 优化建议 |
|---|---|---|---|---|
| 平均延迟 | 200-400ms | 500-1000ms | 1000-2000ms | 本地优先 |
| P95延迟 | 600ms | 1500ms | 3000ms | 设置超时3秒 |
| 并发能力 | 100 QPS | 50 QPS | 20 QPS | 连接池优化 |
| 成功率 | 99.5% | 98% | 96% | 重试3次 |
| 缓存命中 | 不适用 | 40% | 60% | Redis缓存 |
工具编排模式
串行 并行 条件 循环 条件A 条件B 是 否 Agent请求 编排模式 顺序执行 并发执行 分支执行 重复执行 工具1 工具2 工具3 汇总结果 工具A 工具B 工具C 条件判断 工具X 工具Y 工具循环 继续?
编排性能对比:
| 模式 | 典型场景 | 耗时 | 复杂度 | 成功率 |
|---|---|---|---|---|
| 串行执行 | 依赖性任务 | 1.2秒(0.4×3) | 低 | 98% |
| 并行执行 | 独立查询 | 0.4秒(max) | 中 | 95% |
| 条件分支 | 业务规则 | 0.6秒 | 中 | 92% |
| 循环重试 | 异常处理 | 0.5-2秒 | 高 | 99% |
MCP(模型上下文协议)的革命性意义
MCP(Model Context Protocol)是一个新兴的、被行业广泛采用的开放标准协议,由Anthropic开发,用于AI模型与外部工具/数据源进行安全、双向的通信。
MCP的核心价值被恰当地比喻为**"AI的USB-C接口"**。在MCP出现之前,每家AI模型和每个工具的连接,都需要开发者编写定制的"胶水代码"(Glue Code),这种 N × M N \times M N×M 的集成成本是天文数字。MCP提供了一个统一标准,使得任何兼容MCP的AI应用(如Open WebUI 或LobeChat),都能即时连接并使用任何兼容MCP的工具,催生了"MCP工具市场"(MCP Marketplace)生态。
技术实现:标准化接口与系统集成
MCP协议采用客户端-服务器架构,通过JSON-RPC通信实现工具的动态发现与安全调用。其核心能力包括:
- 标准化接口连接: 连接ERP/MES/CRM系统(如用友、金蝶、SAP),提供采购、库存、财务等场景的MCP Server服务
- 协议调度中枢: 实现系统间无缝调用,支持本地化执行与细粒度权限控制,确保数据安全
- 多智能体协同: 在复杂业务场景中,MCP工具箱支持多智能体协同工作,实现跨系统任务编排与数据共享
中小企业的低成本集成策略:mcpo
对于中小企业而言,最大的挑战不是缺少工具,而是如何让AI安全、低成本地使用那些"老旧但稳定"的存量IT资产(如内部ERP、CRM、SQL数据库、本地文件服务器,正如流程图所示)。
这里的解决方案是利用 mcpo 。mcpo 是Open WebUI团队开发的一个开源工具 。它是一个"极其简单"(dead-simple)的代理服务器 (Proxy)。其唯一功能就是将任何 MCP服务器或简单的命令,立即 封装成一个符合OpenAPI(一种被广泛接受的REST API标准)规范的HTTP服务器。
这对中小企业的意义是颠覆性的:
- 零代码集成: IT部门无需为AI重写任何一行旧系统的代码,避免重复开发系统接口,集成成本下降60%
- 即时可用: 他们只需为旧API启动一个mcpo代理实例(一条命令即可),该API就能立即被Open WebUI 和LangChain(模块三)识别和调用。
- 成本趋近于零: 这几乎将工具集成的开发和维护成本降至为零。
通过基于MCP标准(而非某个框架的私有实现)来构建工具,这些工具成为了独立于平台的企业资产。未来无论企业的AI"大脑"(LangChain)如何升级,这些"工具"(MCP Servers)都可以被持续复用,彻底避免了技术锁定。
中小企业价值:企业系统集成中枢
MCP工具箱为中小企业带来的实际价值包括:
- 避免重复开发: 集成成本下降60%,节省数万元的接口开发费用
- 业务系统数据实时同步: 消除信息孤岛,确保数据一致性
- 显著提升流程效率: 某制造企业通过MCP工具箱,将订单-生产-物流流程衔接时间从4小时压缩至15分钟
- 未来兼容性保障: 基于开放标准,工具可持续复用,避免供应商锁定
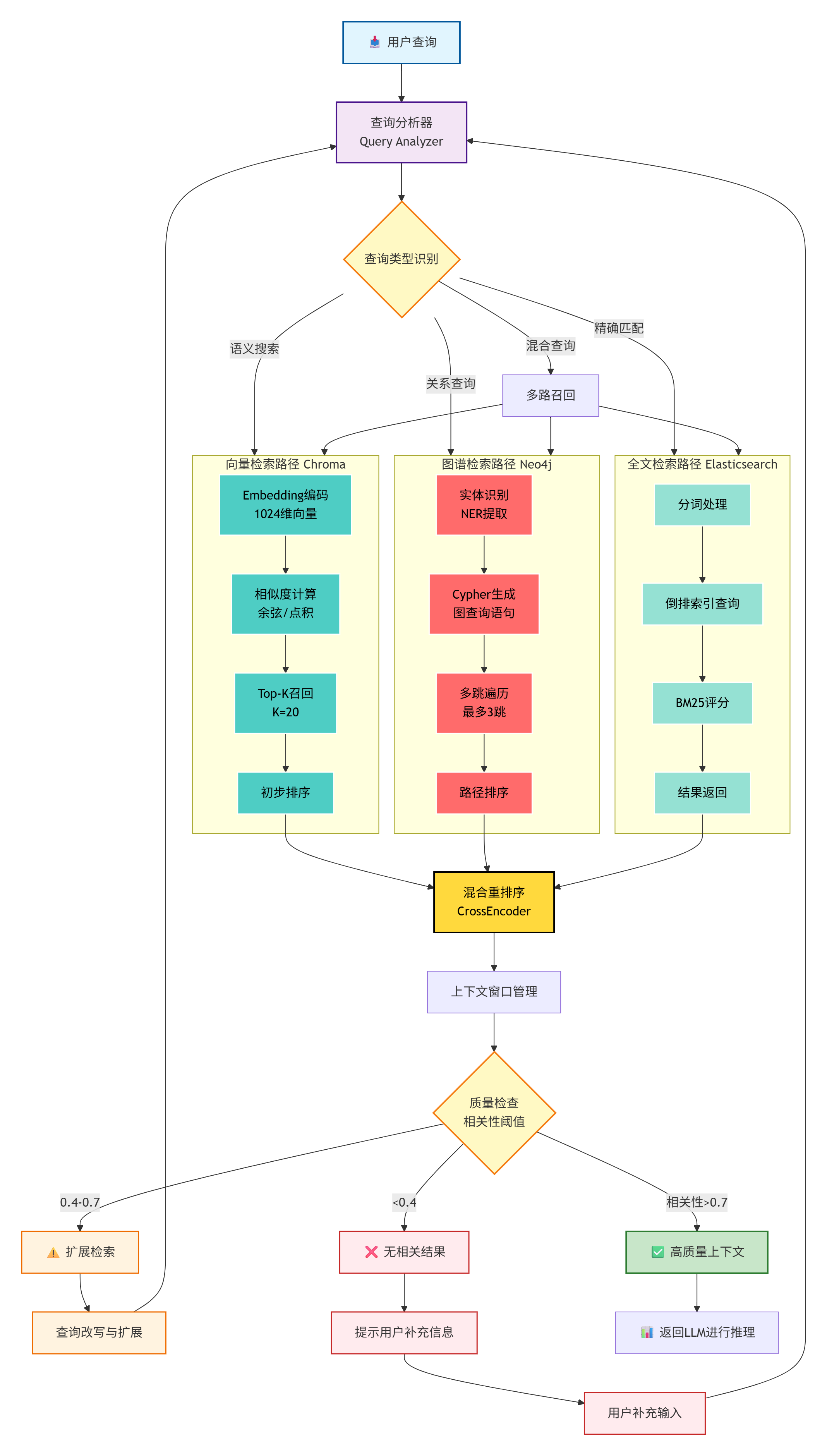
模块五:知识中台 ------ 向量数据库与知识图谱的协同
功能定位:构建可信、可解释的企业记忆
AI智能体的智能程度,取决于其所能调用的知识质量。RAG(检索增强生成)是为LLM(模块三)提供企业私有知识的标准模式,使其回答基于事实而非训练数据。然而,仅依赖向量数据库的基础RAG方案,在企业复杂场景中存在严重缺陷。
HybridRAG 混合检索架构

三种检索方式对比:
| 维度 | 向量检索 | 图谱检索 | 全文检索 | 混合检索(本方案) |
|---|---|---|---|---|
| 适用查询 | "相似概念" | "关系推理" | "精确关键词" | 全覆盖 |
| 准确率 | 75-85% | 90-95% | 60-70% | 90%+ |
| 速度 | 快(<500ms) | 中(<1秒) | 极快(<100ms) | 快(<800ms) |
| 可解释性 | 低 | 高 | 中 | 高 |
| 多跳能力 | 无 | 强(3跳) | 无 | 强 |
| 实施成本 | 低 | 中 | 低 | 中 |
| 维护成本 | 低 | 高 | 中 | 中 |
知识图谱构建流程

知识图谱典型案例:客户关系网络
cypher
// 查询示例:找到VIP客户A的所有关联信息
MATCH (c:Customer {name: '客户A', vip: true})
-[r1:PURCHASED]->(o:Order)
-[r2:CONTAINS]->(p:Product)
<-[r3:MANAGED_BY]-(s:Supplier)
RETURN c, o, p, s, r1, r2, r3
LIMIT 10
图谱查询性能:
| 查询复杂度 | Cypher语句 | 节点数 | 耗时 | 内存 | 应用场景 |
|---|---|---|---|---|---|
| 1跳查询 | MATCH (a)-[r]->(b) |
10 | <50ms | <10MB | 直接关系 |
| 2跳查询 | MATCH (a)-[*2]->(b) |
100 | <200ms | <50MB | 间接关系 |
| 3跳查询 | MATCH (a)-[*3]->(b) |
1000 | <500ms | <200MB | 复杂推理 |
| 最短路径 | shortestPath() |
变化 | <800ms | <100MB | 关系链路 |
向量数据库 vs 知识图谱

RAG管道优化策略

RAG性能优化对比:
| 优化技术 | 实施难度 | 成本 | 准确率提升 | 速度影响 | 推荐度 |
|---|---|---|---|---|---|
| 查询扩展 | 低 | 免费 | +5-8% | -10% | ⭐⭐⭐⭐ |
| 混合检索 | 中 | 中等 | +10-15% | -20% | ⭐⭐⭐⭐⭐ |
| 重排序 | 低 | 免费 | +8-12% | -30% | ⭐⭐⭐⭐ |
| 知识图谱 | 高 | 高 | +15-20% | -40% | ⭐⭐⭐⭐⭐ |
| 上下文压缩 | 中 | 免费 | +3-5% | +20% | ⭐⭐⭐⭐ |
知识更新管道

知识更新频率建议:
| 知识类型 | 更新频率 | 更新方式 | 延迟 | 优先级 |
|---|---|---|---|---|
| 政策文档 | 实时 | 增量 | <5分钟 | 高 |
| 产品信息 | 每日 | 增量 | <1小时 | 高 |
| 客户数据 | 实时 | 增量 | <1分钟 | 高 |
| 历史记录 | 每周 | 批量 | <24小时 | 中 |
| 参考资料 | 每月 | 批量 | <1周 | 低 |
传统RAG的局限性("向量之困")
- 擅长"语义",而非"精确": 向量数据库(Vector DB)通过"嵌入"(Embeddings)来存储信息,擅长回答"语义相似"的问题。例如:"查找关于项目A的文档"。
- 缺乏"关系": 它们无法理解实体之间精确的、结构化的关系。对于复杂、多跳(Multi-Hop)的查询,向量数据库无能为力。例如:"查找所有与客户B在同一个项目中、且职级高于员工C的同事"。
- "黑盒"与"不可解释": 向量搜索返回的结果是基于"相似度得分",其过程不透明,难以解释其推理路径。
方案:HybridRAG(GraphRAG)的协同
本方案提出采用"HybridRAG"或"GraphRAG"(即图谱RAG)的协同方法,结合两种数据库的优势,构建一个兼具广度与深度的知识中台(对应流程图中的"知识图谱向量数据库")。
-
向量数据库 (如 Milvus, Chroma, pgvector):
- 角色: "广度召回"引擎。
- 职责: 存储所有非结构化/半结构化文档(PDF、TXT、网页)的向量嵌入 。负责快速地从海量数据中,基于语义相似性 召回相关的文档块。
- 优势: 支持高效语义检索,精度达90%+,适合处理大规模文档库。
-
知识图谱 (KG, 如 Neo4j, NebulaGraph):
- 角色: "深度精炼"与"可解释性"引擎。
- 职责: 存储企业核心的结构化 实体及其关系 (例如:[员工]-[:任职于]->[部门];[客户]-[:购买了]->[产品])。负责执行精确 、多跳 的关系 查询,并为AI的答案提供可解释的路径。
- 优势: 构建关系网络(如客户-产品-服务关联),支持复杂的多跳推理与精确查询。
协同工作流
当一个复杂问题(来自LangChain)进入知识中台时:
- 向量检索(召回): 首先使用向量数据库,根据问题的语义,快速定位到可能相关的文档或实体(例如,定位到"客户B"和"员工C")。
- 图谱查询(精炼): 从向量检索到的实体出发,进入知识图谱,执行多跳的关系遍历(例如,从"客户B"找到"项目",再从"项目"找到所有"员工",再过滤掉职级低于"员工C"的人),挖掘深层、精确的连接,最终形成一个高度相关且可解释的上下文。
- 返回上下文: 将这个"混合"了语义广度和关系深度的上下文,返回给LLM(LangChain),以生成最终答案。
技术实现:混合检索架构
技术实现采用双引擎架构:
- Chroma向量库: 负责存储文档的向量表示,支持高效语义检索。通过add_documents()接口实现增量更新,支持与企业文档系统的自动同步。
- Neo4j图数据库: 管理实体间的关系网络,支持多跳推理与复杂查询。通过Cypher查询语言实现精确的关系检索。
- 混合检索机制: 先通过Chroma进行语义匹配,再通过Neo4j进行关系验证,确保回答的准确性和可靠性。
- RAG自动增强: 支持自动检索增强,提升答案相关性,同时提供引用溯源,增强可信度。
中小企业价值:智能决策知识底座
这种混合架构对中小企业至关重要,带来的实际价值包括:
- 知识库构建成本降低50%: 对比传统知识管理系统,显著降低初始投入
- 业务规则灵活变更: 业务规则变更时,仅需更新知识库无需修改代码,维护成本降低
- 知识更新自动化: 通过定时任务自动同步企业文档系统,保持知识的时效性
- 显著提升工作效率: 某咨询公司知识库检索效率提升3.5倍,方案生成时间从2天缩短至45分钟
中小企业可以从向量RAG起步,然后逐步将最核心的知识(如组织架构、产品目录)沉淀到知识图谱中,实现知识库的平滑升级。
架构整合分析:模块化如何保障成本与成功
本方案的五大核心模块共同构成了一个松耦合、高内聚的模块化架构。这种架构设计本身,就是中小企业降低成本、保障AI项目成功的核心策略。
成本控制(经济性保障)
-
零软件授权费: 方案的核心组件(Open WebUI, LangChain, mcpo, Milvus, Neo4j社区版)均为开源项目,为企业节省了巨额的软件采购和许可费用。
-
最低维护成本: 模块化架构极大降低了"技术债"。与"牵一发而动全身"的单体应用相反,模块化系统的组件可以独立升级和维护。例如,当一个内部API(MCP工具)变更时,只需修改该工具的mcpo代理,系统的其他模块零感知 、零改动。
-
计算资源优化: 模块三(LangChain/LangGraph)的多智能体架构(MAS)允许企业采用"一大(LLM)带多小(SLM)"的混合模型策略。通过LangGraph将简单、重复的任务(如分类、数据提取)路由到更小、更快、更便宜的本地模型,仅在需要深度推理时才调用昂贵的GPT-4 API,从而极大优化了计算成本。
-
基础设施灵活性: 通过Docker容器化部署、Chroma本地存储和混合云策略降低硬件成本。首阶段可使用本地服务器,次阶段再扩展至云服务,平衡初期投入与长期扩展需求。
-
开发流程优化: 利用可视化编排工具、低代码平台减少开发人力投入。非技术人员可通过低代码平台参与智能体配置,降低技术门槛。
成功保障(可行性保障)
-
可重用性与可扩展性: 基于MCP标准构建的"工具"(模块四)和基于LangGraph编排的"专家智能体"(模块三)是可复用的企业资产。企业可以像组合"乐高积木"一样,快速组合这些"积木",以极快速度响应新业务需求,而无需重构整个系统。
-
避免供应商锁定: 整个架构基于开放标准(MCP)和开源组件。中小企业可以自由替换任何 模块------无论是前端UI、大模型、编排器还是数据库。这种技术自主性使其能够始终保持技术栈的先进性,不被任何单一供应商"绑架"。
-
风险隔离: 模块化天然隔离了故障。一个模块的失败(如某个MCP工具超时)不会导致整个系统崩溃。更重要的是,它隔离了业务风险。企业可以先从简单模块试点(如交互界面和工具集成),在证明价值后再逐步增加复杂能力(如多模态识别和智能决策),实现平滑、低风险的AI转型。
-
技术成熟度保障: 所有核心组件均已在大量企业中得到验证,具备稳定可靠的技术特性,降低了技术风险。
架构对比
表1:单体智能体(Monolithic) vs. 模块化架构(Modular)对比
| 特性 | 单体智能体 (Monolithic) | 模块化架构 (Modular) (本方案) |
|---|---|---|
| 开发模式 | 单一团队开发一个庞大应用 | 多团队可并行开发解耦的微服务 |
| 可维护性 | 极低。任何小改动都需重测/重部署 | 极高。模块可独立升级、部署 |
| 故障隔离 | 差。一点失败(如API超时)导致全局崩溃 | 强。一个模块失败不影响其他模块 |
| 可重用性 | 低。功能耦合在内部,难以复用 | 高。MCP工具和专家智能体可被多流程复用 |
| 资源优化 | 难。所有任务依赖一个昂贵的大模型 | 优。可混合使用LLM和SLM,按需分配 |
| 技术锁定 | 风险高。与特定供应商或模型深度绑定 | 风险低。组件基于开源/开放标准,可热插拔 |
| 扩展性 | 差。性能瓶颈难以定位和扩展 | 优。可对高负载模块(如RAG)进行独立扩展 |
| 实施成本 | 50-100万元,6-12个月 | 15-25万元,3-6个月 |
表2:企业知识库(RAG)技术路径对比
| 特性 | 向量RAG (Vector-Only) | 混合RAG (HybridRAG) (本方案) |
|---|---|---|
| 核心优势 | 语义相似度搜索、非结构化数据处理 | 兼具广度(语义)与深度(关系) |
| 主要缺点 | 无法处理精确/复杂关系、黑盒 | 实现相对复杂(但收益最高) |
| 适用查询 | "查找关于...的文档" | "谁是...的上司的客户?"(复杂关系) |
| 可解释性 | 低(基于向量距离) | 高(可追溯的关系路径) |
| 准确率 | 75-85% | 90%+ |
| SME策略 | 易于起步,但很快遇到"精确度"天花板 | 最佳路径:从向量起步,逐步沉淀图谱 |
与其他AI落地方案的全面对比
企业在规划AI智能体时,通常面临多种技术路径选择。本节系统对比**本方案(开源自建)**与市场上其他主流方案,帮助决策者做出最优选择。
表3:五种AI落地方案全面对比
| 维度 | 本方案 (开源自建) | SaaS订阅 (钉钉/飞书AI) | 外包定制开发 | 低代码平台 (Power Platform) | 云AI服务 (AWS/阿里云) |
|---|---|---|---|---|---|
| 初期投资 | 中(10-14万) | 低(0-5万) | 高(50-100万) | 低(5-10万) | 低(按需付费) |
| 年度成本 | 低(2-3万) | 高(10-20万) | 中(10-15万维护) | 中(8-12万) | 高(15-25万) |
| 5年TCO | 20-25万 ⭐ | 60-100万 | 80-150万 | 50-70万 | 80-130万 |
| 数据主权 | ✅ 完全自主 | ❌ 数据在云端 | ⚠️ 取决于合同 | ❌ 依赖平台 | ❌ 依赖云厂商 |
| 定制能力 | ✅ 无限定制 | ❌ 功能受限 | ✅ 按需定制 | ⚠️ 复杂场景受限 | ⚠️ 有限定制 |
| 供应商锁定 | ✅ 零锁定 | ❌ 高度锁定 | ⚠️ 依赖供应商 | ❌ 平台锁定 | ❌ 云厂商锁定 |
| 技术门槛 | 中(需懂IT) | 低(开箱即用) | 低(供应商负责) | 中(需学习) | 中(需API知识) |
| 实施周期 | 3-6个月 | 1-2周 | 6-12个月 | 2-3个月 | 1-3个月 |
| 扩展性 | ✅ 无限扩展 | ❌ 受套餐限制 | ⚠️ 二次开发贵 | ⚠️ 复杂受限 | ✅ 弹性扩展 |
| 性能控制 | ✅ 完全可控 | ❌ 无法优化 | ⚠️ 依赖供应商 | ❌ 平台限制 | ⚠️ 有限控制 |
| 离线使用 | ✅ 完全支持 | ❌ 必须联网 | ⚠️ 看方案 | ❌ 必须联网 | ❌ 必须联网 |
| 知识产权 | ✅ 企业所有 | ❌ 数据风险 | ⚠️ 需约定 | ❌ 平台共享 | ❌ 云端存储 |
| 适用企业 | 中型企业 有IT基础 | 小微企业 快速试错 | 大型企业 复杂需求 | 小型企业 标准流程 | 中大型企业 弹性需求 |
方案选择决策树

典型场景推荐
场景一:制造型中小企业(员工200人,日处理50张单据)
- 需求: 拍照制单、库存管理、质检记录
- 推荐: ⭐⭐⭐⭐⭐ 本方案
- 理由: 数据敏感(产品图纸)、使用频率高(5年TCO最优)、有IT人员
- 配置: 投资12万,年节约18万,9个月回本
场景二:初创电商公司(员工30人,预算有限)
- 需求: 智能客服、订单问答
- 推荐: ⭐⭐⭐ SaaS订阅 → 1年后转本方案
- 理由: 预算紧(<10万)、无IT团队、需快速上线验证
- 配置: 年费8万,验证后第2年自建(节省50%)
场景三:咨询公司(员工50人,知识密集)
- 需求: 内部知识库、方案生成
- 推荐: ⭐⭐⭐⭐⭐ 本方案
- 理由: 知识产权敏感、需深度定制、有技术合伙人
- 配置: 投资8万,年节约18万,6个月回本
场景四:传统贸易公司(员工100人,IT薄弱)
- 需求: 订单处理、报价生成
- 推荐: ⭐⭐⭐⭐ 外包定制(基于本方案框架)
- 理由: 无IT能力、需长期维护、预算充足
- 配置: 投资30万(含3年运维),供应商负责
场景五:大型零售连锁(员工1000人,多场景)
- 需求: 全渠道客服、智能推荐、供应链优化
- 推荐: ⭐⭐⭐⭐ 本方案(企业版)+ 云服务
- 理由: 混合架构,本地处理敏感数据,云端应对峰值
- 配置: 投资50万本地 + 年费15万云服务
避坑指南:为什么不推荐某些方案?
❌ 不推荐纯SaaS(长期使用):
- 陷阱: 第一年便宜(5万),看似划算
- 真相: 第2年使用量上升,成本涨到15万;3年累计45万
- 对比: 本方案3年总成本仅25万,节省20万
- 适用: 仅适合短期试验(<1年)或小微企业(<50人)
❌ 不推荐传统外包定制:
- 陷阱: 初期报价50万,实施中不断追加需求,最终80-100万
- 真相: 交付后维护费年均10-15万,且被供应商"绑架"
- 对比: 本方案15万自建,自主可控,年维护仅2-3万
- 适用: 仅适合极端复杂场景或完全无IT能力的大型企业
❌ 不推荐低配硬件+云API混合:
- 陷阱: 为省硬件(用CPU),高频调用云API
- 真相: 硬件省3万,但云API年费20万,得不偿失
- 对比: 一次性投入5万GPU,云API费用降至<2万/年
- 建议: 要么纯本地(本方案),要么纯云,别做"最差组合"
方案切换建议
很多企业会经历"方案演进",以下是平滑过渡策略:
路径一:SaaS → 本方案(最常见)
- 阶段一(前6个月): 用SaaS快速验证价值
- 阶段二(第7-9个月): 准备自建硬件和团队
- 阶段三(第10-12个月): 迁移数据和知识库到本方案
- 收益: 试错成本<10万,长期节省50万+
路径二:低代码 → 本方案(性能瓶颈)
- 触发点: 低代码平台无法满足复杂场景或性能不足
- 迁移策略: 保留低代码处理简单流程,复杂任务用本方案
- 收益: 充分利用已有投入,逐步过渡
路径三:外包 → 本方案(摆脱锁定)
- 触发点: 外包维护费太高或响应慢
- 迁移策略: 要求供应商交付源码和文档,逐步内化
- 建议: 合同中约定"技术转移条款"
核心结论
| 预算范围 | 企业类型 | 最优方案 | 次优方案 |
|---|---|---|---|
| <10万 | 小微企业 | SaaS订阅 | 低代码平台 |
| 10-30万 | 中型企业 | 本方案 ⭐ | 云AI服务 |
| 30-50万 | 中大型企业 | 本方案(高配) | 外包(基于开源) |
| >50万 | 大型企业 | 混合方案 | 企业级外包 |
黄金法则:
- 如果预算10-30万,有基本IT能力,本方案是不二选择
- 如果不确定,先用SaaS试水3-6个月,再决定是否自建
- 如果数据敏感度高,只能选本方案或私有化外包
中小企业低成本落地保障体系
本方案通过系统化的保障机制确保低成本成功落地,覆盖实施、测试、优化和运维的全生命周期。
实施路径说明:两个视角,一个目标
为帮助不同角色理解AI智能体的落地路径,本文提供两个互补的实施视角:
📐 技术视角:"三步走技术路线图"(第1节)
- 适合对象: CTO、技术经理、IT团队
- 核心逻辑: 技术能力的递进(OCR识别 → 流程编排 → 多系统协同)
- 关注点: 每步需要什么硬件、模型、集成方式,技术风险如何控制
- 里程碑: 明确的技术指标(准确率、响应时间)和ROI验证点
💼 业务视角:"四阶段业务实施路径"(第2节)
- 适合对象: CEO、业务部门负责人、项目经理
- 核心逻辑: 业务价值的递增(问答 → 决策 → 执行 → 优化)
- 关注点: 每个阶段解决什么业务问题,如何"共同设计",成功要素是什么
- 里程碑: 业务指标(效率提升、成本节约、用户满意度)
两者的关系:

如何选择?
- 技术团队主导: 以"三步走"为主线,参考"四阶段"的业务要点
- 业务团队主导: 以"四阶段"为主线,参考"三步走"的技术可行性
- 理想模式: 技术与业务双轨并进,定期对齐进度和目标
两者不冲突,而是互补。技术视角回答"怎么做",业务视角回答"为什么做"和"如何成功"。
1. 技术能力递进的三步走路线图
本节适合: CTO、技术经理、架构师、IT团队
基于原文《打造企业AI智能体的可行性分析和方案》提出的核心思路,本方案提供一条从简到难、价值递增、风险可控的技术实施路径。这条路径的核心逻辑是:每一步都构建在前一步的基础上,确保每个阶段都能产生可量化的业务价值,为下一步积累信心和资源。
第一步:OCR文档数字化(1-2个月)------ 技术验证与能力积累
核心目标: 解决企业最基础但最普遍的痛点------纸质文档电子化
技术范围:
- 模块一: Open WebUI作为统一入口
- 模块二: InternVL多模态模型提供OCR能力
- 模块五: 向量数据库(Chroma)存储转换后的文档
实现功能:
- 文档上传界面:员工通过浏览器拖拽或拍照上传纸质文档
- 自动OCR识别:InternVL自动识别文档内容,转为可编辑文本
- 智能分类存储:根据文档类型(合同、报表、单据)自动分类
- 全文检索:所有文档内容存入向量库,支持语义搜索
- 历史追溯:保留原始图像和识别文本,可随时对比
投入成本:
- 硬件:单GPU服务器(RTX 4090,24GB显存):4-5万元
- 软件:全开源,零授权费
- 人力:IT人员1人,实施周期1-2个月:1-2万元
- 总投资:5-7万元
价值验证指标:
- 文档录入效率提升:从人工录入15分钟/份 → AI识别30秒/份,提升30倍
- 识别准确率:标准打印文档>97%,手写文档>85%
- 日处理能力:单机可处理500+份文档
- 月节约人力成本: 假设日处理30份,月节约15小时 × 50元 × 22天 = 1.65万元
- 回本周期: 5万 / 1.65万 ≈ 3-4个月
关键成功要素:
- 选择标准化程度高的文档类型作为起点(如公司自有格式的报表)
- 建立人工校验流程:识别结果可一键修正,错误样本自动反馈优化模型
- 量化效果:每周统计处理量、准确率、节省时间,向管理层汇报
为第二步奠定基础:
- 技术储备:团队熟悉了InternVL的部署和微调
- 数据积累:积累了大量真实文档样本,可用于进一步训练
- 用户信任:员工看到了AI的实际价值,降低对下一步的抵触
- 管理层信心:3-4个月回本的成绩为继续投入争取到预算
第二步:拍照制单自动化(3-6个月)------ 核心价值突破 ⭐
核心目标: 实现"一拍即成单",从效率提升到流程革新
这是整个方案的价值爆发点,从单纯的"文档转换"跃升到"业务自动化"。
技术范围:
- 第一步的所有能力
- 模块三: LangChain/LangGraph实现业务流程编排
- 模块四: MCP工具箱连接ERP系统
- 模块五: 引入知识图谱(Neo4j),存储业务规则
💡 完整技术实现和流程说明请参见《杀手级应用场景:拍照制单的革命性价值》章节,包括:
- 完整的五层协同工作流程
- 详细的流程可视化图表
- 各节点耗时分析
- 传统流程 vs AI流程对比
核心能力概述: 通过InternVL识别单据(准确率>97%)→ LangChain编排业务流程 → MCP调用ERP系统 → 自动生成标准单据 → 人在回路审核机制 → 持续学习优化
投入成本(增量):
- 硬件:无需额外投入(复用第一步的GPU)
- 软件:ERP集成开发:2-3万元(如果ERP已有API,仅需mcpo封装,成本<5000元)
- 人力:IT人员1人 + 业务专家0.5人,3个月:3-4万元
- 第二步总投资:5-7万元
- 累计投资:10-14万元
价值突破:
📊 详细的经济价值测算和ROI计算请参见《杀手级应用场景:拍照制单的革命性价值》章节
关键数据摘要:
- 效率提升:从15分钟/单 → 30秒/单,提升30倍
- 年节约成本:19万元左右(人力15-16万 + 质量提升3-4万)
- 累计投资:10-14万元(第二步完成)
- 投资回报率: 约150-190%
- 回本周期:7-9个月(从启动开始计算)
- 3年净利润: 年收益19万 × 3年 - 投资12万(取中值)- 运营3万 = 约45万元
可复制场景: 送货单、盘点表、订单处理、报销单据、质检报告等,每个场景边际成本<5000元,年收益10-20万元
为第三步奠定基础:
- 证明了AI可以"办事",不只是"聊天"
- ERP集成的成功为连接更多系统铺平道路
- 积累了业务流程自动化的经验
- 建立了人机协作的最佳实践
第三步:跨系统智能协同(6-12个月)------ 端到端价值链打通
核心目标: 打通全业务链路,实现端到端自动化
技术范围:
- 前两步的所有能力
- 模块三: LangGraph多智能体系统,实现复杂流程编排
- 模块四: MCP工具箱扩展,连接MES/CRM/WMS/财务等多个系统
- 模块五: 完整的HybridRAG(向量+图谱),构建企业知识网络
实现功能:
-
跨系统复杂流程自动化
- 例如:"供应商送货 → 拍照识别 → 质检记录 → 自动入库 → 生成付款申请 → 通知财务"
- 涉及多个系统:ERP、MES、质检系统、财务系统
- 智能体自动协调各系统,处理异常情况
-
多智能体协同工作
- 主管智能体:接收任务,分解并分配
- 订单智能体:处理订单相关操作
- 库存智能体:管理库存查询和预警
- 财务智能体:处理付款、对账
- 质检智能体:处理质检流程
-
知识驱动的智能决策
- 知识图谱存储:产品规格、供应商信息、客户偏好、历史故障案例
- 遇到复杂问题,自动检索相似案例
- 例如:"这批货有质量问题,历史上该供应商是否有类似记录?处理方案是什么?"
-
全流程可视化与优化
- 实时监控每个流程节点的状态
- 识别瓶颈环节,提出优化建议
- A/B测试不同流程策略,持续优化
投入成本(增量):
- 硬件:根据并发需求,可能需要增加GPU或扩展集群:5-10万元
- 软件:多系统集成开发:5-8万元
- 人力:IT人员2人 + 业务专家1人,6个月:8-10万元
- 第三步总投资:18-28万元
- 累计投资:28-42万元
价值跃升:
- 业务流程端到端打通,时间压缩70%
- 跨部门协作效率提升3-5倍
- 错误率降低80%(人工交接环节减少)
- 年节约成本:50-100万元(取决于企业规模)
ROI计算(以中型制造企业为例):
- 累计投资:35万元(取中值)
- 年净收益:70万(成本节约)- 5万(运营成本)= 65万元
- 投资回报率: 65 / 35 = 186%
- 增量回本周期: 第三步增量投资18-28万(取中值23万),增量年收益约46万,增量回本约 6个月
- 注: 需考虑前两步已投入10-14万和建设周期4-8个月,第三步从累计第10-20个月开始产生全部收益
三步走路线图的核心优势
-
价值递增,风险递减
- 第一步:低风险技术验证,3-4个月回本
- 第二步:核心价值突破,累计7-9个月回本(从启动算起),年收益近20万
- 第三步:规模化价值,增量投资6个月回本,年净收益50-100万(完整版)
-
每步都是独立闭环
- 任何一步都能产生实际价值,不依赖后续步骤
- 如果预算有限,停在第二步也已经获得显著ROI
-
技术栈循序渐进
- 第一步:仅需OCR能力,技术难度最低
- 第二步:增加流程编排和系统集成,但场景单一
- 第三步:多系统、多智能体,技术复杂度最高
-
团队能力阶梯式成长
- 第一步:团队熟悉AI模型部署和运维
- 第二步:掌握业务流程自动化和系统集成
- 第三步:具备复杂AI系统架构设计能力
-
清晰的Go/No-Go决策点
- 第一步结束:评估识别准确率,决定是否进入第二步
- 第二步结束:评估业务价值和ROI,决定是否全面扩展
建议企业根据自身情况选择起点:
- 保守型企业: 从第一步开始,稳扎稳打
- 激进型企业: 如果已有OCR需求,直接从第二步(拍照制单)切入
- 成熟型企业: 如果已有RPA或自动化基础,可考虑直接进入第三步
2. 业务视角的模块化渐进实施路径
注: 本节与"技术三步走"互补。技术视角关注"怎么做",业务视角关注"为什么做"和"如何成功"。建议结合阅读。
从单点业务场景切入,验证效果后再扩展。实施路径分为四个阶段:
阶段一:基础交互层(1-2个月)------ MVP启动与试点
目标: 快速验证价值,建立信心
核心要点:
- 选择痛点: "高摩擦、高频次、低复杂度"的场景(如内部知识问答、HR政策查询)
- MVP策略: 严格限定范围,验证价值而非追求完美,初期成本削减30%-40%
- 快速上线: 企业知识问答机器人是最佳起点
与技术路径对应: 技术第一步(OCR文档化)
阶段二:深度决策层(3-6个月)------ 共同设计与迭代
目标: 构建复杂自动化能力,深化业务价值
核心要点:
- 共同设计原则: 组建IT+业务专家的跨职能团队,共同定义智能体目标和行为规则
- 人机信任: 开发易于审查的可视化界面,建立透明的决策过程
- 知识图谱化: 将核心业务实体(员工、产品、客户)结构化
与技术路径对应: 技术第二步(拍照制单)的业务落地
成功关键: "花时间共同设计远比交付'最好的东西'更重要"
阶段三:系统集成层(6-12个月)------ 扩展与工具化
目标: 从"问答"到"办事"的飞跃
核心要点:
- 横向复制: 将试点成功模式推广到其他部门
- 工具化封装: 将内部API标准化为智能体可调用的工具
- 跨系统打通: 实现端到端业务流程自动化
与技术路径对应: 技术第三步(跨系统协同)
阶段四:持续优化层(12个月+)------ 治理与演进
目标: 建立长期价值增长机制
核心要点:
- 治理框架: 性能指标、反馈循环、数据合规三位一体
- 学习闭环: 系统自我优化,持续提升准确率和效率
- 文化建设: 将AI融入日常工作流程,培养员工AI素养
实际案例汇总: 各阶段典型企业案例详见"典型行业应用案例"章节
2. 开源生态成本控制机制
所有技术组件均基于开源项目,通过以下机制控制成本:
模型层优化:
- 使用Hugging Face免费模型库(如Llama 2、Qwen)替代付费API
- 结合Prompt Engineering减少token消耗
- 模型微调成本显著降低:100,000 QA对微调仅需约18.75美元
- 使用Optimum工具链对模型进行量化处理,减少内存占用与计算成本
基础设施层:
- 通过Docker容器化部署,支持快速启动和迁移
- Chroma本地存储降低云存储成本
- 混合云策略:首阶段使用本地服务器,次阶段扩展至云服务
- 支持Kubernetes集成,实现高可用性和负载均衡
开发流程优化:
- 利用可视化编排工具减少开发人力投入
- 非技术人员可通过低代码平台参与智能体配置
- LangChain提供丰富的提示词模板库,支持业务场景快速适配
- 降低技术门槛,减少对专业AI人才的依赖
运维层控制:
- 通过MCP协议动态资源调度,优化资源利用率
- LangSmith监控系统实时捕捉异常
- 错误回滚机制和熔断机制避免大规模故障
- 自动化运维降低人力成本
3. 本地化部署 vs 云API:TCO全生命周期成本对比
对于中小企业而言,最关键的决策之一是:自建本地化系统还是依赖云API服务? 本章节通过详细的TCO(Total Cost of Ownership,总体拥有成本)分析,为这一决策提供数据支撑。
方案一:本地化部署(推荐)
硬件配置建议(按企业规模):
| 企业规模 | 员工数 | 并发需求 | 硬件配置 | 初始投入(CapEx) | 年运营成本(OpEx) | 5年TCO |
|---|---|---|---|---|---|---|
| 小型企业 | <100人 | 5-10人同时使用 | 单GPU服务器 RTX 4090 (24GB显存) 64GB内存,2TB SSD | 4-5万元 | 电费+维护≈1万元 | 9-10万元 |
| 中型企业 | 100-500人 | 20-50人同时使用 | 双GPU服务器 2×A40 (48GB×2显存) 128GB内存,4TB SSD | 12-15万元 | 电费+维护≈2-3万元 | 22-30万元 |
| 大型企业 | >500人 | 100+人同时使用 | GPU集群 4×A100 (80GB×4显存) 256GB内存,8TB SSD | 30-40万元 | 电费+维护≈5-8万元 | 55-80万元 |
成本构成详解(以中型企业为例):
初始资本支出(CapEx): 12-15万元
- GPU服务器硬件:10-12万元
- 网络设备(交换机、防火墙):1-2万元
- 机房环境(UPS、空调,如果自建):1万元
- 软件:0元(全开源)
年度运营成本(OpEx): 2-3万元
- 电费:GPU满载功耗约800W,年电费:0.8kW × 24小时 × 365天 × 0.8元/度 × 50%(平均负载)≈ 2800元
- 网络带宽:企业内网,成本已包含在IT预算中
- 维护人力:IT人员兼职管理,约0.5万元/年
- 硬件折旧与维修基金:1-1.5万元/年
- 合计:2-3万元/年
5年TCO: 12万(CapEx)+ 2.5万×5(OpEx)= 24.5万元
方案二:云API调用
成本模型(以中型企业为例):
假设企业使用场景:
- 日均API调用量:10,000次(约20-50人并发,每人每天200-500次交互)
- 多模态OCR调用:日均500次(拍照制单、文档识别)
- 大模型文本调用:日均9,500次(对话、知识问答)
云服务定价(市场主流价格):
- 多模态模型(如GPT-4V):约0.01-0.03元/次
- 文本模型(如GPT-3.5):约0.002-0.005元/次
- OCR服务(高精度):约0.01元/次
年度成本估算:
- 多模态OCR:500次/天 × 0.01元 × 365天 = 1.83万元
- 文本对话:9,500次/天 × 0.003元 × 365天 = 10.4万元
- 年度总成本:12.23万元
5年TCO: 12.23万 × 5 = 61.15万元
成本对比结论:
| 维度 | 本地化部署 | 云API服务 | 差异 |
|---|---|---|---|
| 5年TCO | 24.5万元 | 61.15万元 | 节省60% |
| 回本周期 | - | - | 第2年开始每年节省12万 |
| 边际成本 | ≈0(无限调用) | 线性增长 | 使用越多,差距越大 |
| 数据主权 | 完全自主 | 依赖云厂商 | 安全性差异显著 |
| 定制能力 | 可微调、可优化 | 受限于API | 灵活性差异明显 |
| 服务稳定性 | 自主可控 | 依赖网络+云服务 | 本地化更可靠 |
关键洞察:
- 临界点在第2年: 本地化部署的初始投入在第2年即可回本
- 使用频率越高,本地化优势越明显: 如果日调用量>20,000次,5年节省成本>100万
- 隐性价值无法量化: 数据安全、合规性、技术自主权等战略价值难以用金钱衡量
混合方案:本地为主,云服务补充
对于资源有限但有灵活需求的企业,可以采用混合策略:
配置方案:
- 本地部署: 轻量级模型(InternVL2-8B,Qwen-14B)处理80%的常规任务
- 云API: 仅在需要最强推理能力时调用GPT-4(如复杂合同分析、战略咨询)
成本结构:
- 本地硬件:5-8万元(小型服务器)
- 云API年费:2-3万元(仅处理20%的高难度任务)
- 5年TCO:8万 + 3万×5 = 23万元
优势:
- 成本接近纯本地化方案
- 保留访问最先进模型的能力
- 灵活应对突发高负载
4. ROI计算模型与快速价值验证
为帮助企业科学决策,本节提供一套完整的ROI(Return on Investment,投资回报率)计算工具。
通用ROI计算公式
年度收益 = (节省人工小时数 × 人力时薪) + (减少错误次数 × 错误成本) + (提升效率带来的增量收入)
年运营成本 = 硬件折旧 + 电费 + 人力维护 + (云服务费,如果有)
年净收益 = 年度收益 - 年运营成本
投资回报率(ROI)= 年净收益 / 初始投资 × 100%
回本周期(月)= 初始投资 / (年净收益 / 12)
案例一:制造企业"拍照制单"ROI测算
参见前文"杀手级应用场景:拍照制单的革命性价值"章节的详细测算,关键数据摘要:
- 初始投资: 10-14万元(第二步完成)
- 年净收益: 约19万元(人力节约15-16万 + 质量提升3-4万,扣除运营成本1万)
- 回本周期: 7-9个月(从启动开始计算)
- 3年净利润: 19万×3年 - 12万(投资中值)- 3万(3年运营)= 约45万元
- ROI: 约150-190%
结论: 不到9个月回本,3年净赚45万左右,ROI极高。
案例二:零售企业"智能客服"ROI测算
假设条件:
- 企业规模:连锁零售,30家门店,客服团队5人
- 场景:客户咨询自动应答(产品信息、订单查询、售后政策)
- AI覆盖率:70%的咨询可由AI自动处理
- 原人工处理:日均300次咨询,平均5分钟/次
- AI处理后:人工仅需处理30%(90次),AI处理210次
- 客服时薪:30元/小时
- 初始投资:8万元(硬件5万 + 实施3万)
- 年运营成本:1.5万元
收益计算:
日节省时间 = 210次 × 5分钟 = 1050分钟 ≈ 17.5小时
年节省人力成本 = 17.5小时 × 30元 × 365天 = 19.2万元
(注:实际上可减少2名客服,直接年节约12-15万元工资)
客户满意度提升 = 响应时间从4小时降至3分钟,挽留客户价值约2-3万元/年
年度总收益 = 19.2万 + 2.5万 = 21.7万元
ROI计算:
年净收益 = 21.7万 - 1.5万 = 20.2万元
ROI = 20.2万 / 8万 = 253%
回本周期 = 8万 / (20.2万 / 12) ≈ 4.8个月
3年累计净收益 = 20.2万 × 3 = 60.6万元,净利润52.6万
结论: 不到5个月回本,ROI超过250%,极具吸引力。
案例三:保守型企业"知识库问答"ROI测算
假设条件:
- 企业规模:咨询公司,50名员工
- 场景:内部知识库智能问答(历史方案、专业知识)
- 效率提升:每名员工每天节省30分钟查找资料时间
- 员工平均时薪:100元/小时
- 初始投资:6万元(硬件4万 + 实施2万)
- 年运营成本:1万元
收益计算:
日节省时间 = 50人 × 0.5小时 = 25小时
年节省人力成本 = 25小时 × 100元 × 250工作日 = 62.5万元
(注:这是机会成本,员工可用节省的时间创造更多价值)
保守估计:按30%的价值转化率 = 62.5万 × 30% = 18.8万元
年度总收益 = 18.8万元
ROI计算:
年净收益 = 18.8万 - 1万 = 17.8万元
ROI = 17.8万 / 6万 = 297%
回本周期 = 6万 / (17.8万 / 12) ≈ 4.0个月
3年累计净收益 = 17.8万 × 3 = 53.4万元,净利润47.4万
结论: 即使是"软"收益场景,ROI也接近300%。
快速价值验证清单
在正式投入前,用这个清单评估您的企业是否适合部署AI智能体:
✅ 高ROI场景特征(满足3项以上,ROI通常>100%):
- 是否存在每天重复处理**>30次**的高频任务?
- 该任务是否涉及纸质文档或图像处理?
- 该任务当前人工处理时间是否**>5分钟/次**?
- 该任务是否有明确的业务规则和系统接口?
- 错误或延误是否会造成直接经济损失(>500元/次)?
- 该任务是否分散多人处理,导致知识难以复用?
- 员工是否经常抱怨该任务枯燥、耗时?
⚠️ 需谨慎评估的场景(满足2项以上,建议先试点):
- 任务规则模糊,需要大量主观判断
- 涉及敏感决策(如人事、法务),AI仅能辅助不能自动执行
- 数据质量差,历史数据缺失或不准确
- 业务流程频繁变动,难以固化规则
❌ 不适合的场景(满足2项以上,不建议投入):
- 任务频率**<每周5次**,不值得自动化
- 任务高度非标准化,每次都不一样
- 企业IT基础极其薄弱,连基本的网络和服务器都没有
- 管理层不支持,预算和人力无法保障
ROI优化建议
如果初步测算ROI不理想,可通过以下策略提升:
- 扩大应用范围: 一个模型服务多个场景,分摊初始投资
- 选择更高频场景: 优先自动化日处理量>50次的任务
- 优化硬件配置: 选择性价比更高的GPU型号
- 采用混合方案: 本地处理常规任务,云API处理峰值
- 量化软收益: 客户满意度提升、员工留存率提高等也是价值
关键原则: ROI回本周期应<12个月,年投资回报率应>50%,否则需重新评估方案。
5. 成功保障体系:测试调试、持续优化和知识更新
测试调试机制
采用自动化测试框架验证智能体行为,确保系统稳定性:
- 功能测试: 通过LangChain的AgentExecutor调用pytest工具链,设计对话流程测试用例,确保工单生成、知识检索等核心功能的准确性。
- 压力测试: 模拟高并发场景,验证系统的负载能力和响应时间。
- 故障模拟: 模拟系统接口故障,验证智能体的熔断降级策略,确保在异常情况下仍能保持基本服务。
- A/B测试: 对比不同提示词策略和模型配置的效果,持续优化性能。
- 实时调试: Open WebUI提供对话预览窗,支持实时调试与错误捕捉。
持续优化机制
建立性能监控与指标分析系统,持续提升系统性能:
- 性能监控: 通过Prometheus抓取LangSmith的推理延迟、token消耗等指标,配置告警阈值(如响应延迟>2秒时触发降级)。
- 指标分析: 定期分析用户满意度、任务完成率、响应时间等关键指标。
- 模型优化: 使用Hugging Face的Optimum工具链对模型进行量化处理,减少内存占用与计算成本。
- 提示词优化: 根据用户反馈和错误日志,持续优化提示词策略。
- 资源调度: 根据负载情况动态调整模型选择,在成本和性能之间取得平衡。
实际案例: 某制造企业通过此机制将推理延迟从2.3秒降低至0.8秒,并发处理能力提升4倍,同时API调用成本降低45%。
知识更新机制
构建自动化知识库同步流程,保持知识的时效性和准确性:
- 增量更新: 编写Python脚本调用Chroma的add_documents()接口,结合企业文档API实现每日增量更新。
- 版本管理: 对知识库进行版本控制,支持回滚和对比。
- 缺口识别: 通过用户对话日志分析识别未解答问题,自动补充至知识库。
- 质量审核: 建立知识审核流程,确保新增知识的准确性和相关性。
- 自动化流水线: 通过定时任务实现文档抓取、向量化、存储的自动化流程。
实际案例: 某咨询公司通过此机制保持知识库的实时更新,知识覆盖率从60%提升至90%,方案生成时间从2天缩短至45分钟,客户满意度提升35%。
典型行业应用案例
以下案例展示了本方案在不同行业的实际应用效果,证明了其普适性和可行性。
案例一:制造业 ------ 订单-生产-物流全流程优化
企业背景: 某中型制造企业,年营收5000万元,员工200人,面临订单处理效率低、生产排程复杂、物流跟踪不及时等问题。
实施方案:
- 模块一(Open WebUI): 部署多模态交互界面,支持车间工人通过语音查询生产进度
- 模块二(InternVL): 多模态识别车间图像和单据
- 模块三(LangChain): 构建订单分析与排程决策智能体,自动处理订单异常
- 模块四(MCP工具箱): 通过mcpo连接MES系统,实现生产指令的自动执行
- 模块五(HybridRAG): 知识图谱存储产品规格、工艺流程、供应商信息等结构化知识
实施成果:
- 订单处理效率提升4.2倍(从平均2小时降至30分钟)
- 生产计划调整时间从2小时缩短至15分钟
- 物流异常处理准确率提高至92%
- 人工处理量下降65%,释放人力投入高价值工作
- 投资回报周期:8个月
- 实施成本:20万元(对比传统方案节省60%)
关键成功因素:
- 采用MVP策略,首先在订单查询场景试点
- 跨职能团队共同设计,确保智能体理解业务规则
- 分阶段实施,风险可控
案例二:零售业 ------ 智能客服与精准营销
企业背景: 某连锁零售企业,门店50家,面临客户咨询量大、响应慢、客户流失率高等问题。
实施方案:
- 模块一(Open WebUI): 提供7×24小时智能客服,支持语音与文字交互
- 模块二(InternVL): 识别产品图片、用户上传的商品照片
- 模块三(LangChain): 构建意图识别与需求分析智能体,实现精准推荐
- 模块四(MCP工具箱): 连接ERP系统获取实时库存与订单信息
- 模块五(HybridRAG): 向量库存储产品知识,知识图谱管理客户行为数据和产品关联关系
实施成果:
- 客户咨询响应时间从24小时缩短至3分钟
- 周活(周活跃用户)提升270%
- 订单转化率提升30%
- 客单价提升15%(通过精准推荐)
- 客服人力成本降低40%
- 投资回报周期:6个月
- 实施成本:18万元
关键成功因素:
- 知识图谱构建客户-产品关系网络,实现个性化推荐
- 多智能体架构:客服智能体、推荐智能体、订单智能体分工协作
- 持续优化机制:根据用户反馈不断改进推荐算法
案例三:医疗健康 ------ 智能诊断与知识管理
企业背景: 某中型医疗机构,日均门诊量500人次,面临病历撰写耗时长、导诊效率低、医学知识管理困难等问题。
实施方案:
- 模块一(Open WebUI): 提供多语言患者咨询界面和医生辅助界面
- 模块二(InternVL): 识别医学影像、病历手写内容
- 模块三(LangChain): 构建医学推理与诊断辅助智能体
- 模块四(MCP工具箱): 连接HIS(医院信息系统)获取患者数据
- 模块五(HybridRAG): 向量库存储医学文献,知识图谱管理疾病-症状-药物关系
实施成果:
- 病历撰写耗时下降60%以上(从平均15分钟降至6分钟)
- 导诊准确率超90%(智能预问诊)
- 医疗知识检索效率提升3.5倍
- 医生工作效率提升35%
- 患者满意度提升40%
- 投资回报周期:9个月
- 实施成本:22万元
关键成功因素:
- 知识图谱构建疾病知识网络,支持复杂医学推理
- 严格的数据隐私保护:私有化部署确保患者数据安全
- 人在回路机制:重要决策需医生确认,确保医疗安全
案例四:咨询服务业 ------ 知识管理与方案生成
企业背景: 某管理咨询公司,顾问30人,面临知识分散、方案生成效率低、新人培养周期长等问题。
实施方案:
- 模块一(Open WebUI): 构建内部知识问答平台
- 模块二(InternVL): 识别历史方案文档、客户提供的资料图片
- 模块三(LangChain): 开发方案自动生成智能体
- 模块四(MCP工具箱): 集成项目管理系统和客户CRM
- 模块五(HybridRAG): 向量库存储历史方案和行业知识,知识图谱管理客户-行业-方案关系
实施成果:
- 方案生成时间从2天缩短至45分钟
- 知识检索效率提升3.5倍
- 新人培养周期从6个月缩短至3个月
- 方案质量一致性提升(基于最佳实践)
- 顾问生产力提升50%
- 投资回报周期:7个月
关键成功因素:
- 系统性沉淀历史方案和专家经验到知识库
- 共同设计:资深顾问参与智能体训练和优化
- 知识更新自动化:每个新项目的方案自动入库
实施建议与风险应对
实施建议
-
立足自身资源与业务痛点: 中小企业应以轻量化、低成本的方式接入AI工具,从核心场景切入逐步拓展。避免追求"大而全",专注解决最紧迫的业务问题。
-
明确智能体的角色与目标: 在项目启动前,清晰定义智能体的职责边界、服务对象和成功标准。设定可量化的KPI(如响应时间、准确率、成本节约)。
-
选择匹配的开源组件: 根据业务需求和技术能力选择合适的技术栈。不必一开始就引入全部五个模块,可以从Open WebUI + 向量RAG的最小配置开始,逐步增加多模态识别、MCP工具集成等能力。
-
构建MVP快速验证: 在有限范围内构建最小可行性产品,快速验证价值假设。通过实际使用收集反馈,避免过度设计。
-
建立跨职能团队: 组建由IT人员、业务专家、管理层组成的项目团队,确保技术实现与业务需求的紧密结合。
-
重视数据治理: 建立完善的数据治理与隐私保护机制,确保AI应用的合规性与安全性。特别是在医疗、金融等敏感行业。
-
持续学习与优化: AI智能体不是"一次性项目",而是需要持续迭代的系统。建立反馈机制,根据用户使用情况不断优化。
-
培养内部能力: 在实施过程中培养内部技术团队的AI能力,逐步减少对外部供应商的依赖,建立长期竞争优势。
风险应对策略
技术风险:
- 开源组件稳定性: 选择成熟度高、社区活跃的开源项目(如本方案推荐的组件)
- 技术集成复杂度: 采用标准化协议(如MCP)降低集成难度
- 性能瓶颈: 通过模块化架构,可独立扩展瓶颈模块
业务风险:
- 用户接受度: 从低风险场景试点,逐步建立用户信任
- 业务流程变更: 采用"共同设计"方法,让业务人员参与智能体设计
- 预期管理: 设定合理的性能预期,强调AI是"辅助"而非"替代"
成本风险:
- 成本超支: 严格执行MVP策略,分阶段投入,每阶段验证ROI后再继续
- 隐性成本: 提前规划知识库构建、数据清洗等前期工作的人力成本
- 运维成本: 采用自动化运维工具,降低长期维护成本
数据安全风险:
- 数据泄露: 采用私有化部署,确保敏感数据不出企业防火墙
- 权限管理: 利用Open WebUI的细粒度权限控制,实施最小权限原则
- 合规性: 咨询法律专家,确保符合GDPR、个人信息保护法等法规
组织风险:
- 技能缺口: 通过培训和外部咨询相结合的方式,快速建立内部能力
- 变革阻力: 做好变革管理,强调AI赋能而非替代,减少员工顾虑
- 项目失败: 通过模块化架构隔离风险,即使某个模块失败也不影响全局
未来展望
技术演进趋势
随着开源技术的持续演进,AI智能体将从"辅助工具"转变为"业务伙伴",在更多场景中发挥价值。未来技术趋势将集中在以下方面:
-
模型轻量化: 小型语言模型(SLM)性能持续提升,将使更多中小企业能够本地部署,彻底摆脱对云API的依赖,进一步降低成本。
-
推理加速: 模型量化、剪枝等技术的成熟,将使推理速度大幅提升,响应时间降至亚秒级,提升用户体验。
-
知识更新自动化: 通过主动学习、增量学习等技术,智能体能够自动从交互中学习,持续优化知识库,减少人工维护成本。
-
多模态融合: 文本、语音、图像、视频的无缝融合,将使智能体能够处理更复杂的业务场景,如质检、设计评审等。
-
边缘计算集成: AI能力下沉到边缘设备,实现离线、低延迟的智能服务,特别适合制造、物流等场景。
-
联邦学习应用: 在保护数据隐私的前提下,多个中小企业可以协同训练模型,共享行业知识,提升整体智能水平。
应用场景拓展
未来AI智能体将在更多场景中发挥价值:
- 智能运营: 从被动响应到主动预测,智能体能够预测设备故障、库存短缺、客户流失等风险,提前采取措施。
- 创意辅助: 在营销文案、产品设计、视频制作等创意领域,智能体将成为人类的得力助手。
- 决策支持: 基于数据分析和知识图谱,为管理层提供战略决策建议,如市场趋势预测、投资机会识别。
- 个性化服务: 通过深度理解客户偏好和行为模式,提供高度个性化的产品推荐和服务体验。
- 跨组织协同: 基于MCP等开放标准,不同企业的智能体能够安全协同,实现供应链优化、联合营销等跨组织价值。
生态系统发展
AI智能体的开源生态将持续繁荣:
- 工具市场成熟: MCP工具市场将涌现大量垂直行业工具,中小企业可即插即用,进一步降低实施门槛。
- 知识库共享: 行业知识库、最佳实践库等公共知识资源将更加丰富,中小企业可快速获取领域知识。
- 社区支持增强: 开源社区的技术支持、文档、教程将更加完善,降低学习曲线。
- 标准化深化: 更多开放标准的建立将进一步降低系统集成复杂度,提升互操作性。
中小企业战略建议
面对这些趋势,中小企业应采取以下战略:
-
现在就开始: AI技术发展迅速,等待的成本高于试错的成本。从小规模试点开始,积累经验和数据资产。
-
拥抱开放标准: 选择基于开放标准(如MCP)的技术栈,确保未来的灵活性和可扩展性。
-
构建数据资产: 系统性地收集和管理业务数据、知识资产,这是AI智能体的核心竞争力。
-
培养AI文化: 在组织内推广AI知识,鼓励员工使用AI工具,将AI融入日常工作流程。
-
保持技术敏感: 紧跟开源社区的技术发展,定期评估新技术对业务的潜在价值。
-
参与生态建设: 在能力允许的情况下,向开源社区贡献代码、工具或知识,获得社区支持的同时提升企业影响力。
结论:赋能中小企业,实现AI普惠
AI智能体不再是遥不可及的未来技术,而是中小企业在当下应对挑战、释放生产力的现实工具。然而,要成功落地AI,中小企业不能盲目复制大型企业的"重"模式,而必须采用更智慧、更灵活的策略。
本文所提出的开源、模块化五层架构,为中小企业提供了这样一条清晰可行的路径:
- Open WebUI 解决了低成本、安全可控的交互问题,提供企业级的用户界面和RAG能力;
- 多模态大模型(InternVL) 解决了视觉理解与OCR问题,实现拍照制单等"杀手级"应用的技术基石;
- LangChain/LangGraph 解决了复杂任务的深度思考与编排问题,实现真正的智能决策;
- MCP标准与mcpo工具 解决了与企业存量IT资产 的低成本连接问题,使AI能够真正"办事";
- HybridRAG知识中台 解决了企业知识的精确记忆与可解释性问题,确保AI回答可信可靠。
此架构的核心优势在于其灵活性 、可扩展性 和对开放标准的拥抱。它使中小企业能够:
- 控制成本: 实施成本从50-100万元降至15-25万元,软件授权费为零
- 规避风险: 模块化架构隔离故障,可从小规模试点开始,逐步扩展
- 避免锁定: 基于开源和开放标准,可自由替换任何组件,不被供应商"绑架"
- 快速见效: 从MVP到正式上线仅需3-6个月,投资回报周期6-9个月
- 持续演进: 模块化设计支持独立升级,随时采用最新技术
实际案例已经证明了该方案的可行性和价值。从制造业的流程优化(效率提升4.2倍),到零售业的智能客服(响应时间从24小时降至3分钟),再到医疗健康的知识管理(检索效率提升3.5倍),本方案已在多个行业成功落地,为中小企业创造了实实在在的价值。
成功的关键在于务实的实施策略:MVP启动、共同设计、分阶段迭代。这种方法使中小企业能够在成本完全可控的前提下,通过持续试错和优化,构建起属于自己的、真正能解决业务问题的AI智能体。
展望未来,随着开源技术的持续演进和AI生态的不断完善,AI智能体将从"辅助工具"转变为"业务伙伴",深度融入企业的核心业务流程。中小企业应紧跟技术发展,持续优化AI智能体架构,将其构建为长期竞争优势。
**AI智能体将成为企业数字化转型的关键引擎,助力中小企业在智能化浪潮中实现跨越式发展。**通过本方案,中小企业可以充分利用开源技术的优势,以较低成本构建具备自主感知、意图理解、任务编排与跨系统协同能力的AI智能体,实现业务流程的智能化升级,提升运营效率与客户体验,最终在激烈的市场竞争中占据有利地位,实现AI的真正普惠。
附录:硬件配置决策指南
本附录为非技术背景的决策者提供实用的硬件配置选型指南,帮助企业快速做出合理的技术决策。
A. 硬件需求决策树

B. 推荐硬件配置方案
方案A:小型企业(员工<100人)
适用场景: 知识库问答、文档识别、简单客服
推荐配置:
GPU: NVIDIA RTX 4090 (24GB显存) × 1
CPU: Intel i7-13700K 或 AMD Ryzen 7 7700X
内存: 64GB DDR5
存储: 2TB NVMe SSD
电源: 1000W 80Plus 金牌
机箱: 标准塔式机箱(散热良好)
价格: 4-5万元
性能指标:
- 支持模型规模:最大26B参数
- 推理速度:2-3秒/次(8B模型)
- 并发处理:5-10人同时使用
- 日处理量:500-1000次交互
适合的模型组合:
- 文本:Qwen2-7B 或 Llama3-8B
- 多模态:InternVL2-8B
- 向量库:Chroma(本地存储)
方案B:中型企业(员工100-500人)
适用场景: 复杂对话、多场景应用、拍照制单、跨系统集成
推荐配置:
GPU: NVIDIA A40 (48GB显存) × 2 或 RTX 6000 Ada × 2
CPU: Intel Xeon W或AMD Threadripper PRO
内存: 128GB DDR5 ECC
存储: 4TB NVMe SSD(RAID 1)
网络: 万兆网卡
电源: 2000W 80Plus 白金(双电源冗余)
机箱: 4U 服务器机箱
价格: 15-20万元
性能指标:
- 支持模型规模:最大70B参数(量化后)
- 推理速度:3-5秒/次(26B模型)
- 并发处理:20-50人同时使用
- 日处理量:5000-10000次交互
适合的模型组合:
- 文本:Qwen2-14B 或 Mixtral-8x7B
- 多模态:InternVL2-26B
- 向量库:Milvus + Neo4j知识图谱
方案C:大型企业(员工>500人)
适用场景: 全业务覆盖、高并发、多智能体协同
推荐配置:
GPU集群:
节点1:4× NVIDIA A100 (80GB显存)
节点2:4× NVIDIA A100 (80GB显存)
CPU: 双路Intel Xeon Platinum 或 AMD EPYC
内存: 每节点256GB DDR4 ECC
存储: 分布式存储集群(Ceph),总容量20TB+
网络: InfiniBand或100Gb以太网
负载均衡: Kubernetes集群管理
价格: 60-100万元
性能指标:
- 支持模型规模:最大405B参数
- 推理速度:5-10秒/次(70B模型)
- 并发处理:100+人同时使用
- 日处理量:20000+次交互
适合的模型组合:
- 文本:Llama3-70B 或 Qwen2-72B
- 多模态:InternVL2-40B/76B
- 向量库:分布式Milvus + NebulaGraph
C. 常见问题解答(FAQ)
Q1: 我能用CPU运行吗,不买GPU?
A: 技术上可以,但强烈不推荐。
- CPU推理速度极慢(每次10-30秒,GPU仅需2-3秒)
- 用户体验差,员工会抱怨
- 仅适合原型验证或每天使用<5次的低频场景
- 建议: 如果预算紧张,买一张入门级GPU(如RTX 4060Ti,8GB显存,2万元)也比纯CPU好得多
Q2: 云GPU vs 自建服务器,怎么选?
| 维度 | 云GPU(AWS/阿里云) | 自建服务器 | 建议 |
|---|---|---|---|
| 初期投入 | 低(按需付费) | 高(一次性购买) | 预算紧:云GPU |
| 长期成本 | 高(持续费用) | 低(仅电费+维护) | 确定长期使用:自建 |
| 灵活性 | 高(随时扩缩容) | 低(硬件固定) | 需求不稳定:云GPU |
| 数据安全 | 中(依赖云厂商) | 高(完全自主) | 敏感数据多:自建 |
| 临界点 | 日均使用<4小时 | 日均使用>4小时 | 使用>4小时/天:自建 |
推荐策略:
- 验证阶段(前3个月): 租用云GPU快速试错
- 正式落地后: 自建服务器,长期成本更低
- 峰值应对: 自建处理日常,云GPU应对临时高峰
Q3: 显存是什么?需要多大?
显存就是GPU的"内存",决定了能运行多大的模型。
简单判断公式:
需要的显存(GB)≈ 模型参数量(B)× 2
例如:
- 8B模型 → 需要16GB显存 → 推荐24GB(留余量)
- 26B模型 → 需要52GB显存 → 推荐单张48GB或双张24GB
- 70B模型 → 需要140GB显存 → 推荐2张80GB
经验推荐:
- 入门: 24GB显存(RTX 4090),覆盖90%场景
- 标准: 48GB显存(A40),适合中型企业
- 高级: 80GB显存(A100),可运行任何开源模型
Q4: 为什么不推荐消费级显卡(如RTX 3060)?
虽然便宜,但有致命缺陷:
- 显存太小: RTX 3060仅12GB,只能跑最小的模型(2B-7B)
- 精度低: 消费级卡不支持FP16/BF16高精度计算,推理质量差
- 稳定性差: 不支持ECC内存,长时间运行容易出错
- 无保障: 厂商不提供企业级支持和质保
结论: 宁可买一张专业卡(RTX 4090或A40),也不要买多张低端消费卡。
Q5: 二手GPU可以买吗?
可以,但要谨慎。
适合买二手的型号:
- Tesla V100 (16GB):原价10万+,二手1-2万,性价比高
- RTX 3090 (24GB):原价1.5万,二手8000-10000元
- A40 (48GB):原价6万,二手3-4万
购买建议:
- 仅从正规渠道购买(如京东、闲鱼企业号),避免矿卡
- 检查序列号,确认非盗版或黑卡
- 要求测试,运行benchmark确认性能无问题
- 算好账:二手价格<新品60%才值得,否则买新品更安心
风险提示: 二手卡无质保,万一故障需自行承担。如果预算允许,推荐买新品。
Q6: 需要专业IT人员维护吗?
不完全需要。
日常维护难度:
- 硬件:类似维护一台高性能台式机,会基本IT的人即可
- 软件:Docker容器化部署,运维简单
- 模型:通过Open WebUI可视化管理,无需命令行
建议配置:
- 小型企业: 兼职IT人员(每周投入2-4小时)
- 中型企业: 专职IT人员(兼管其他系统)
- 大型企业: 专门的AI运维团队(2-3人)
外包选项: 如果完全无IT能力,可找专业SI(系统集成商)提供托管服务,年费约3-5万元。
D. 硬件采购清单模板
以下是**方案A(小型企业)**的详细采购清单供参考:
| 类别 | 型号/规格 | 数量 | 单价 | 小计 | 备注 |
|---|---|---|---|---|---|
| GPU | NVIDIA RTX 4090 24GB | 1 | 14,000元 | 14,000元 | 核心计算单元 |
| CPU | Intel Core i7-13700K | 1 | 3,000元 | 3,000元 | 16核24线程 |
| 主板 | ASUS TUF GAMING Z790 | 1 | 2,500元 | 2,500元 | 支持PCIe 5.0 |
| 内存 | 金士顿 DDR5 32GB×2 | 2 | 1,000元 | 2,000元 | 总64GB |
| 存储 | 三星980 PRO 2TB NVMe | 1 | 1,800元 | 1,800元 | 高速SSD |
| 电源 | 海韵FOCUS GX-1000W | 1 | 1,200元 | 1,200元 | 80Plus金牌 |
| 机箱 | 追风者P500A | 1 | 800元 | 800元 | 散热优秀 |
| 散热器 | 利民FC140 | 1 | 500元 | 500元 | CPU散热 |
| 网络 | 企业级交换机 | 1 | 2,000元 | 2,000元 | 千兆/万兆 |
| UPS | APC 1500VA | 1 | 3,000元 | 3,000元 | 断电保护 |
| 安装调试 | 技术服务 | 1 | 5,000元 | 5,000元 | 含系统部署 |
| 备件 | 备用电源等 | - | 2,000元 | 2,000元 | 应急备件 |
| 合计 | 39,800元 | 约4万元 |
说明:
- 价格仅供参考,实际以市场价为准
- 可根据预算调整,如将RTX 4090降级为RTX 4080(省5000元)
- 建议购买延保服务(+2000元,3年换新)
E. 硬件性能基准测试
以下数据帮助您评估不同配置的实际性能:
文本生成性能(Qwen2-7B模型):
| 硬件配置 | 首次响应延迟 | 生成速度 | 并发能力 | 成本 |
|---|---|---|---|---|
| CPU (i7-13700K) | 8-12秒 | 10 tokens/秒 | 1人 | 3,000元 |
| RTX 4060Ti (16GB) | 2-3秒 | 50 tokens/秒 | 3-5人 | 3,500元 |
| RTX 4090 (24GB) | 1-2秒 | 120 tokens/秒 | 5-10人 | 14,000元 |
| A40 (48GB) | 1秒 | 150 tokens/秒 | 10-20人 | 60,000元 |
| A100 (80GB) | 0.5秒 | 200 tokens/秒 | 20-50人 | 150,000元 |
多模态OCR性能(InternVL2-8B模型):
| 硬件配置 | 单张识别耗时 | 日处理能力 | 成本 |
|---|---|---|---|
| RTX 4090 (24GB) | 2-3秒 | 10,000张+ | 14,000元 |
| A40 (48GB) | 2秒 | 15,000张+ | 60,000元 |
| A100 (80GB) | 1.5秒 | 20,000张+ | 150,000元 |
结论: RTX 4090是中小企业的性价比之王,仅用1/4的价格达到A40约80%的性能。
F. 快速决策参考
如果您还是不确定,按这个流程选:
- 预算<5万: 买RTX 4090(24GB),能解决90%的需求
- 预算5-15万: 如果日处理量>5000次 → 双RTX 4090;否则 → 单A40
- 预算15-30万: 双A40(48GB×2),可扩展到大多数场景
- 预算>30万: 上A100集群,或考虑混合云方案
核心原则: 买够用的,不买最贵的。AI硬件更新快,2-3年后可能需要升级,不必一步到位。
本文完整涵盖了从战略规划到技术实现、从成本分析到风险应对、从实施路径到实际案例,再到硬件采购决策的全方位内容,为中小企业提供了一份可操作、可验证的AI智能体构建指南。