深入解析Dubbo超时问题,提供从诊断到优化的完整实战方案
文章目录
-
- 引言
- [一、认识超时问题:为什么它如此重要? ⏰](#一、认识超时问题:为什么它如此重要? ⏰)
-
- [1.1 什么是Dubbo超时?](#1.1 什么是Dubbo超时?)
- [1.2 超时问题的业务影响](#1.2 超时问题的业务影响)
- [1.3 超时问题的复杂性](#1.3 超时问题的复杂性)
- [二、Dubbo超时配置全面解析 ⚙️](#二、Dubbo超时配置全面解析 ⚙️)
-
- [2.1 多层级超时配置](#2.1 多层级超时配置)
- [2.2 超时配置的优先级](#2.2 超时配置的优先级)
- [2.3 注解方式配置超时](#2.3 注解方式配置超时)
- [三、超时问题诊断工具箱 🛠️](#三、超时问题诊断工具箱 🛠️)
-
- [3.1 实时监控与日志分析](#3.1 实时监控与日志分析)
-
- [3.1.1 超时监控配置](#3.1.1 超时监控配置)
- [3.1.2 超时监控指标](#3.1.2 超时监控指标)
- [3.2 Dubbo QOS实时诊断](#3.2 Dubbo QOS实时诊断)
- [3.3 网络诊断工具](#3.3 网络诊断工具)
- [四、超时问题根因分析 🔍](#四、超时问题根因分析 🔍)
-
- [4.1 网络层面问题](#4.1 网络层面问题)
-
- [4.1.1 网络延迟分析](#4.1.1 网络延迟分析)
- [4.2 服务性能问题](#4.2 服务性能问题)
-
- [4.2.1 性能瓶颈诊断](#4.2.1 性能瓶颈诊断)
- [4.3 配置问题分析](#4.3 配置问题分析)
-
- [4.3.1 配置冲突检测](#4.3.1 配置冲突检测)
- [五、超时问题解决方案 🎯](#五、超时问题解决方案 🎯)
-
- [5.1 合理的超时策略配置](#5.1 合理的超时策略配置)
-
- [5.1.1 基于业务特性的超时配置](#5.1.1 基于业务特性的超时配置)
- [5.1.2 动态超时调整机制](#5.1.2 动态超时调整机制)
- [5.2 容错与降级策略](#5.2 容错与降级策略)
-
- [5.2.1 智能降级机制](#5.2.1 智能降级机制)
- [5.2.2 超时重试优化](#5.2.2 超时重试优化)
- [六、性能优化与预防措施 🚀](#六、性能优化与预防措施 🚀)
-
- [6.1 服务端性能优化](#6.1 服务端性能优化)
-
- [6.1.1 线程池优化配置](#6.1.1 线程池优化配置)
- [6.1.2 资源使用优化](#6.1.2 资源使用优化)
- [6.2 监控与告警体系](#6.2 监控与告警体系)
-
- [6.2.1 关键监控指标](#6.2.1 关键监控指标)
- [6.2.2 健康检查与自愈](#6.2.2 健康检查与自愈)
- [七、总结 📚](#七、总结 📚)
-
- [7.1 核心知识点回顾](#7.1 核心知识点回顾)
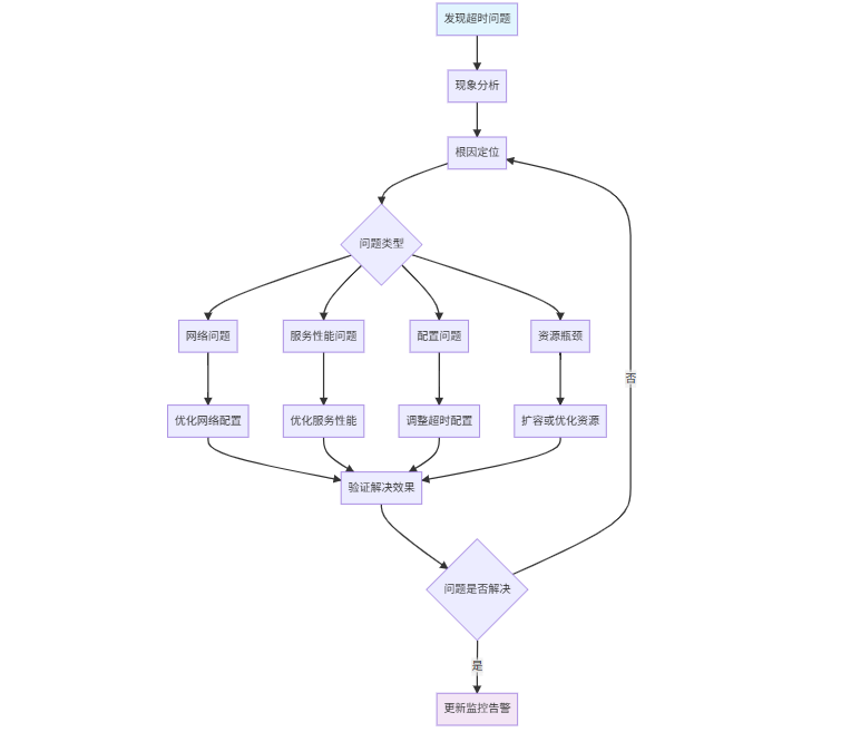
- [7.2 超时问题处理流程](#7.2 超时问题处理流程)
- [7.3 持续优化建议](#7.3 持续优化建议)
- [参考资料 📖](#参考资料 📖)
引言
想象一下,你正在一家热门餐厅用餐 🍽️。你点完菜后,等了30分钟还没上菜,而隔壁桌比你晚来却已经吃上了...这时你会怎么做?是继续等待?还是催单?或者直接退单?Dubbo的超时问题就像这个场景,它决定了服务调用在"等待多久后"应该放弃并采取行动。
在微服务架构中,超时配置直接影响系统的稳定性和用户体验。今天,让我们一起成为"微服务大厨",掌握Dubbo超时问题的排查与调优技巧!
一、认识超时问题:为什么它如此重要? ⏰
1.1 什么是Dubbo超时?
在分布式系统中,超时(Timeout)是指一个服务调用在指定时间内没有收到响应时,自动终止等待并抛出异常的机制。
java
// 超时问题的典型表现
try {
User user = userService.getUserById(1L); // 这个方法调用耗时超过配置的超时时间
} catch (TimeoutException e) {
// 抛出超时异常
logger.error("服务调用超时", e);
}
1.2 超时问题的业务影响
| 超时场景 | 短期影响 | 长期影响 |
|---|---|---|
| 用户请求超时 | 用户体验下降 | 用户流失、收入减少 |
| 服务间调用超时 | 请求失败、功能异常 | 系统稳定性降低 |
| 数据库操作超时 | 数据不一致 | 数据损坏、业务中断 |
| 外部API超时 | 功能降级 | 合作伙伴关系受损 |
1.3 超时问题的复杂性
超时问题往往不是单一原因造成的,而是多个因素的叠加:
超时问题 网络问题 服务性能问题 配置问题 资源瓶颈 代码逻辑问题 网络延迟 带宽不足 防火墙限制 GC停顿 慢SQL 缓存失效 超时设置不合理 重试机制不当 负载均衡问题 CPU不足 内存不足 线程池耗尽 死锁 循环依赖 大对象处理
二、Dubbo超时配置全面解析 ⚙️
2.1 多层级超时配置
Dubbo支持精细化的超时配置,从全局到方法级别:
yaml
# application.yml - 多层级超时配置
dubbo:
# 全局消费者默认配置
consumer:
timeout: 3000 # 默认3秒超时
retries: 2 # 重试2次
check: false
# 全局提供者默认配置
provider:
timeout: 5000 # 提供者端超时5秒
# 服务级别配置
service:
userService:
timeout: 5000 # 用户服务5秒超时
retries: 1
orderService:
timeout: 10000 # 订单服务10秒超时
retries: 0 # 不重试(非幂等操作)
# 方法级别配置
reference:
userService:
methods:
findUser:
timeout: 3000 # findUser方法3秒超时
updateUser:
timeout: 5000 # updateUser方法5秒超时
2.2 超时配置的优先级
理解配置优先级对排查问题至关重要:

2.3 注解方式配置超时
java
// 服务提供者配置
@DubboService(
version = "1.0.0",
timeout = 5000, // 服务级别超时
methods = {
@Method(name = "findUser", timeout = 3000), // 方法级别超时
@Method(name = "updateUser", timeout = 5000)
}
)
public class UserServiceImpl implements UserService {
// 服务实现
}
// 服务消费者配置
@RestController
public class UserController {
@DubboReference(
version = "1.0.0",
timeout = 3000, // 引用级别超时
methods = {
@Method(name = "findUser", timeout = 2000) // 方法级别超时
}
)
private UserService userService;
}
三、超时问题诊断工具箱 🛠️
3.1 实时监控与日志分析
3.1.1 超时监控配置
yaml
# 监控配置
management:
endpoints:
web:
exposure:
include: "health,metrics,prometheus"
metrics:
export:
prometheus:
enabled: true
tags:
application: ${spring.application.name}
# Dubbo指标配置
dubbo:
metrics:
enable: true
protocol: prometheus
port: 9090
monitor:
protocol: registry
3.1.2 超时监控指标
java
@Component
public class TimeoutMonitor {
private final MeterRegistry meterRegistry;
private final Counter timeoutCounter;
private final Timer requestTimer;
public TimeoutMonitor(MeterRegistry meterRegistry) {
this.meterRegistry = meterRegistry;
// 超时计数器
this.timeoutCounter = Counter.builder("dubbo.timeout.errors")
.description("Dubbo超时错误计数")
.tag("application", getApplicationName())
.register(meterRegistry);
// 请求耗时计时器
this.requestTimer = Timer.builder("dubbo.request.duration")
.description("Dubbo请求耗时")
.register(meterRegistry);
}
@Around("@annotation(org.apache.dubbo.config.annotation.DubboReference)")
public Object monitorTimeout(ProceedingJoinPoint joinPoint) throws Throwable {
String methodName = joinPoint.getSignature().getName();
long startTime = System.currentTimeMillis();
try {
Object result = joinPoint.proceed();
long duration = System.currentTimeMillis() - startTime;
// 记录成功请求
requestTimer.record(duration, TimeUnit.MILLISECONDS);
// 记录慢请求
if (duration > 1000) {
logger.warn("慢请求检测: {} - {}ms", methodName, duration);
}
return result;
} catch (TimeoutException e) {
// 记录超时错误
timeoutCounter.increment();
logger.error("服务调用超时: {}", methodName, e);
throw e;
}
}
}
3.2 Dubbo QOS实时诊断
Dubbo QOS提供了实时的服务诊断能力:
bash
# 连接到Dubbo QOS
telnet 127.0.0.1 22222
# 查看服务状态
ls
# 显示所有服务
# 查看特定服务详情
cd com.example.UserService
ls
# 显示服务提供者和消费者信息
# 查看服务统计信息
count com.example.UserService
# 显示调用次数、平均耗时等信息
# 实时跟踪调用
trace com.example.UserService
3.3 网络诊断工具
java
@Component
public class NetworkDiagnosticTool {
/**
* 网络连通性检查
*/
public void checkNetworkConnectivity(String host, int port) {
try (Socket socket = new Socket()) {
socket.connect(new InetSocketAddress(host, port), 3000);
logger.info("网络连通性正常: {}:{}", host, port);
} catch (IOException e) {
logger.error("网络连接失败: {}:{} - {}", host, port, e.getMessage());
}
}
/**
* 端口扫描检查
*/
public void checkPortRange(String host, int startPort, int endPort) {
for (int port = startPort; port <= endPort; port++) {
try (Socket socket = new Socket()) {
socket.connect(new InetSocketAddress(host, port), 1000);
logger.info("端口 {} 开放", port);
} catch (IOException e) {
// 端口关闭是正常的,不记录错误
}
}
}
/**
* 网络延迟测试
*/
public void measureNetworkLatency(String host, int port, int samples) {
long totalLatency = 0;
for (int i = 0; i < samples; i++) {
long startTime = System.nanoTime();
try (Socket socket = new Socket()) {
socket.connect(new InetSocketAddress(host, port), 1000);
long endTime = System.nanoTime();
long latency = (endTime - startTime) / 1000000; // 转换为毫秒
totalLatency += latency;
logger.debug("第 {} 次延迟: {}ms", i + 1, latency);
} catch (IOException e) {
logger.error("延迟测试失败: {}", e.getMessage());
return;
}
}
long avgLatency = totalLatency / samples;
logger.info("平均网络延迟: {}ms", avgLatency);
}
}
四、超时问题根因分析 🔍
4.1 网络层面问题
4.1.1 网络延迟分析
java
@Component
public class NetworkLatencyAnalyzer {
private static final Logger logger = LoggerFactory.getLogger(NetworkLatencyAnalyzer.class);
public void analyzeNetworkIssues(List<String> providerHosts) {
for (String host : providerHosts) {
logger.info("分析主机网络状况: {}", host);
// 检查基础连通性
checkBasicConnectivity(host);
// 测量网络延迟
measureLatency(host);
// 检查网络稳定性
checkNetworkStability(host);
// 检查带宽使用
checkBandwidthUsage(host);
}
}
private void checkBasicConnectivity(String host) {
try {
InetAddress address = InetAddress.getByName(host);
boolean reachable = address.isReachable(3000);
logger.info("主机 {} 可达性: {}", host, reachable ? "正常" : "异常");
} catch (IOException e) {
logger.error("检查主机 {} 连通性失败: {}", host, e.getMessage());
}
}
private void measureLatency(String host) {
long[] latencies = new long[10];
for (int i = 0; i < 10; i++) {
long startTime = System.nanoTime();
try {
InetAddress address = InetAddress.getByName(host);
if (address.isReachable(3000)) {
long endTime = System.nanoTime();
latencies[i] = (endTime - startTime) / 1000000;
}
} catch (IOException e) {
latencies[i] = -1;
}
}
long avgLatency = Arrays.stream(latencies)
.filter(l -> l > 0)
.average()
.orElse(-1);
logger.info("主机 {} 平均延迟: {}ms", host, avgLatency);
}
private void checkNetworkStability(String host) {
// 实现网络稳定性检查逻辑
// 包括丢包率、抖动等指标
}
private void checkBandwidthUsage(String host) {
// 实现带宽使用情况检查
}
}
4.2 服务性能问题
4.2.1 性能瓶颈诊断
java
@Component
public class PerformanceBottleneckDetector {
@Autowired
private ThreadPoolMonitor threadPoolMonitor;
@Autowired
private MemoryUsageMonitor memoryMonitor;
@Autowired
private DatabasePerformanceMonitor dbMonitor;
public void detectBottlenecks(String serviceName) {
logger.info("开始检测服务 {} 的性能瓶颈", serviceName);
// 1. 检查线程池状态
checkThreadPoolStatus();
// 2. 检查内存使用
checkMemoryUsage();
// 3. 检查GC情况
checkGarbageCollection();
// 4. 检查数据库性能
checkDatabasePerformance();
// 5. 检查外部依赖
checkExternalDependencies();
logger.info("服务 {} 性能瓶颈检测完成", serviceName);
}
private void checkThreadPoolStatus() {
ThreadPoolExecutor executor = threadPoolMonitor.getDubboThreadPool();
if (executor != null) {
int activeCount = executor.getActiveCount();
int poolSize = executor.getPoolSize();
int queueSize = executor.getQueue().size();
logger.info("Dubbo线程池状态: 活跃线程={}, 池大小={}, 队列大小={}",
activeCount, poolSize, queueSize);
if (activeCount >= poolSize) {
logger.warn("线程池可能已满,考虑增加线程数");
}
if (queueSize > 100) {
logger.warn("线程池队列积压,可能存在性能瓶颈");
}
}
}
private void checkMemoryUsage() {
MemoryUsage heapUsage = memoryMonitor.getHeapMemoryUsage();
long usedMemory = heapUsage.getUsed() / (1024 * 1024);
long maxMemory = heapUsage.getMax() / (1024 * 1024);
double usagePercent = (double) usedMemory / maxMemory * 100;
logger.info("堆内存使用: {}MB/{}MB ({:.2f}%)",
usedMemory, maxMemory, usagePercent);
if (usagePercent > 80) {
logger.warn("内存使用率过高,可能影响性能");
}
}
private void checkGarbageCollection() {
// 实现GC情况检查
// 包括GC频率、暂停时间等
}
private void checkDatabasePerformance() {
// 实现数据库性能检查
// 包括慢查询、连接池状态等
}
private void checkExternalDependencies() {
// 实现外部依赖检查
// 包括缓存、消息队列、第三方服务等
}
}
4.3 配置问题分析
4.3.1 配置冲突检测
java
@Component
public class ConfigurationConflictDetector {
public void detectConfigurationConflicts(ConfigManager configManager) {
logger.info("开始检测配置冲突");
// 检测超时配置冲突
detectTimeoutConflicts(configManager);
// 检测重试配置冲突
detectRetryConflicts(configManager);
// 检测负载均衡配置冲突
detectLoadBalanceConflicts(configManager);
logger.info("配置冲突检测完成");
}
private void detectTimeoutConflicts(ConfigManager configManager) {
Map<String, Object> timeoutConfigs = configManager.getConfigs("timeout");
for (Map.Entry<String, Object> entry : timeoutConfigs.entrySet()) {
String configKey = entry.getKey();
Object configValue = entry.getValue();
// 检查不合理的超时设置
if (configValue instanceof Integer) {
int timeout = (Integer) configValue;
if (timeout < 100) {
logger.warn("超时时间设置过短: {}={}ms", configKey, timeout);
} else if (timeout > 30000) {
logger.warn("超时时间设置过长: {}={}ms", configKey, timeout);
}
}
}
}
private void detectRetryConflicts(ConfigManager configManager) {
Map<String, Object> retryConfigs = configManager.getConfigs("retries");
for (Map.Entry<String, Object> entry : retryConfigs.entrySet()) {
String configKey = entry.getKey();
Object configValue = entry.getValue();
// 检查重试配置
if (configValue instanceof Integer) {
int retries = (Integer) configValue;
if (retries > 5) {
logger.warn("重试次数设置过多: {}={}次", configKey, retries);
}
// 检查非幂等操作的重复重试
if (isNonIdempotentOperation(configKey) && retries > 0) {
logger.error("非幂等操作设置了重试: {}", configKey);
}
}
}
}
private void detectLoadBalanceConflicts(ConfigManager configManager) {
// 实现负载均衡配置冲突检测
}
private boolean isNonIdempotentOperation(String configKey) {
// 判断是否为非幂等操作
return configKey.contains("create") ||
configKey.contains("update") ||
configKey.contains("delete");
}
}
五、超时问题解决方案 🎯
5.1 合理的超时策略配置
5.1.1 基于业务特性的超时配置
yaml
# 基于业务场景的超时配置策略
dubbo:
consumer:
timeout: 3000 # 默认超时时间
# 查询类服务 - 可设置较短超时,支持重试
reference:
userQueryService:
timeout: 2000
retries: 2
productQueryService:
timeout: 1500
retries: 3
# 写入类服务 - 设置合理超时,不重试或谨慎重试
reference:
orderCreateService:
timeout: 5000
retries: 0 # 创建订单不重试
paymentService:
timeout: 10000
retries: 1 # 支付服务谨慎重试
# 计算密集型服务 - 设置较长超时
reference:
reportGenerateService:
timeout: 30000 # 报表生成需要较长时间
retries: 0
# 外部依赖服务 - 根据SLA设置超时
reference:
externalSmsService:
timeout: 5000
retries: 1
externalEmailService:
timeout: 8000
retries: 1
5.1.2 动态超时调整机制
java
@Component
public class DynamicTimeoutAdjuster {
private final Map<String, Integer> serviceTimeouts = new ConcurrentHashMap<>();
private final ScheduledExecutorService scheduler = Executors.newScheduledThreadPool(1);
@PostConstruct
public void init() {
// 每5分钟调整一次超时配置
scheduler.scheduleAtFixedRate(this::adjustTimeouts, 5, 5, TimeUnit.MINUTES);
}
public void adjustTimeouts() {
// 获取服务调用统计
Map<String, ServiceStats> stats = getServiceStats();
for (Map.Entry<String, ServiceStats> entry : stats.entrySet()) {
String serviceName = entry.getKey();
ServiceStats stat = entry.getValue();
// 根据P95响应时间调整超时
int newTimeout = calculateOptimalTimeout(stat);
int currentTimeout = serviceTimeouts.getOrDefault(serviceName, 3000);
if (newTimeout != currentTimeout) {
updateServiceTimeout(serviceName, newTimeout);
serviceTimeouts.put(serviceName, newTimeout);
logger.info("调整服务 {} 超时时间: {}ms -> {}ms",
serviceName, currentTimeout, newTimeout);
}
}
}
private int calculateOptimalTimeout(ServiceStats stat) {
// 基于P95响应时间计算最优超时
long p95ResponseTime = stat.getP95ResponseTime();
// 超时时间 = P95响应时间 * 安全系数(1.5)
int calculatedTimeout = (int) (p95ResponseTime * 1.5);
// 设置上下限
return Math.max(1000, Math.min(calculatedTimeout, 30000));
}
private void updateServiceTimeout(String serviceName, int timeout) {
// 实现动态更新服务超时配置
// 可以通过配置中心或API方式更新
}
}
5.2 容错与降级策略
5.2.1 智能降级机制
java
@Component
public class SmartDegradationManager {
private final CircuitBreaker circuitBreaker;
private final Map<String, Object> fallbackCache = new ConcurrentHashMap<>();
public Object invokeWithDegradation(String serviceName, String methodName,
Supplier<Object> supplier,
Supplier<Object> fallback) {
// 检查熔断器状态
if (circuitBreaker.isOpen(serviceName)) {
logger.warn("服务 {} 已熔断,使用降级方案", serviceName);
return executeFallback(serviceName, methodName, fallback);
}
try {
Object result = supplier.get();
// 记录成功调用
circuitBreaker.recordSuccess(serviceName);
return result;
} catch (TimeoutException e) {
// 记录失败调用
circuitBreaker.recordFailure(serviceName);
logger.warn("服务 {} 调用超时,使用降级方案", serviceName);
return executeFallback(serviceName, methodName, fallback);
} catch (Exception e) {
circuitBreaker.recordFailure(serviceName);
logger.error("服务 {} 调用异常: {}", serviceName, e.getMessage());
return executeFallback(serviceName, methodName, fallback);
}
}
private Object executeFallback(String serviceName, String methodName,
Supplier<Object> fallback) {
String cacheKey = serviceName + ":" + methodName;
// 检查缓存中是否有降级结果
if (fallbackCache.containsKey(cacheKey)) {
return fallbackCache.get(cacheKey);
}
try {
Object result = fallback.get();
// 缓存降级结果(短期缓存)
fallbackCache.put(cacheKey, result);
scheduler.schedule(() -> fallbackCache.remove(cacheKey), 30, TimeUnit.SECONDS);
return result;
} catch (Exception e) {
logger.error("降级方案执行失败: {}", e.getMessage());
throw new ServiceDegradationException("服务降级失败", e);
}
}
}
5.2.2 超时重试优化
java
@Component
public class RetryOptimizer {
private final Map<String, RetryStrategy> retryStrategies = new ConcurrentHashMap<>();
public RetryOptimizer() {
// 初始化重试策略
initializeRetryStrategies();
}
private void initializeRetryStrategies() {
// 查询类操作 - 快速重试
retryStrategies.put("query", new RetryStrategy(3, 100, 2.0));
// 写入类操作 - 不重试或谨慎重试
retryStrategies.put("write", new RetryStrategy(1, 0, 1.0));
// 支付类操作 - 特定重试策略
retryStrategies.put("payment", new RetryStrategy(2, 1000, 1.5));
}
public <T> T executeWithRetry(String operationType, String operationName,
Callable<T> operation) throws Exception {
RetryStrategy strategy = retryStrategies.getOrDefault(operationType,
new RetryStrategy(2, 200, 1.5));
int attempt = 0;
Exception lastException = null;
while (attempt <= strategy.getMaxAttempts()) {
try {
attempt++;
return operation.call();
} catch (TimeoutException e) {
lastException = e;
logger.warn("操作 {} 第 {} 次尝试超时", operationName, attempt);
if (attempt > strategy.getMaxAttempts()) {
break;
}
// 计算下一次重试的等待时间
long waitTime = strategy.calculateWaitTime(attempt);
if (waitTime > 0) {
Thread.sleep(waitTime);
}
} catch (Exception e) {
// 非超时异常,直接抛出
throw e;
}
}
throw new RetryExhaustedException("重试次数耗尽", lastException);
}
@Data
private static class RetryStrategy {
private final int maxAttempts;
private final long initialDelay;
private final double backoffMultiplier;
public long calculateWaitTime(int attempt) {
return (long) (initialDelay * Math.pow(backoffMultiplier, attempt - 1));
}
}
}
六、性能优化与预防措施 🚀
6.1 服务端性能优化
6.1.1 线程池优化配置
yaml
# 服务端线程池优化配置
dubbo:
protocol:
name: dubbo
port: 20880
# 线程池配置
threadpool: fixed
threads: 500 # 根据业务负载调整
corethreads: 100 # 核心线程数
queues: 0 # 队列大小,0表示无界队列
accepts: 1000 # 最大连接数
iothreads: 8 # IO线程数
dispatcher: message # 消息派发模式
provider:
# 提供者配置
filter: exception,accesslog # 过滤器链
executes: 1000 # 服务并发执行数限制
actives: 100 # 每服务消费者最大活跃调用数
6.1.2 资源使用优化
java
@Component
public class ResourceOptimizer {
private final MemoryPoolMXBean heapMemoryPool;
private final ThreadPoolExecutor dubboThreadPool;
public ResourceOptimizer() {
// 获取内存池信息
List<MemoryPoolMXBean> memoryPools = ManagementFactory.getMemoryPoolMXBeans();
this.heapMemoryPool = memoryPools.stream()
.filter(pool -> pool.getName().contains("Eden Space"))
.findFirst()
.orElse(null);
// 获取Dubbo线程池(需要根据实际情况调整)
this.dubboThreadPool = getDubboThreadPool();
}
public void optimizeResources() {
logger.info("开始资源优化");
// 优化内存使用
optimizeMemoryUsage();
// 优化线程池配置
optimizeThreadPool();
// 优化网络连接
optimizeNetworkConnections();
logger.info("资源优化完成");
}
private void optimizeMemoryUsage() {
// 检查内存使用情况并给出建议
MemoryUsage usage = heapMemoryPool.getUsage();
long used = usage.getUsed() / (1024 * 1024);
long max = usage.getMax() / (1024 * 1024);
double usagePercent = (double) used / max * 100;
if (usagePercent > 80) {
logger.warn("内存使用率过高 ({:.1f}%),建议:", usagePercent);
logger.warn(" - 增加JVM堆内存 (-Xmx)");
logger.warn(" - 检查内存泄漏");
logger.warn(" - 优化大对象使用");
}
}
private void optimizeThreadPool() {
if (dubboThreadPool != null) {
int corePoolSize = dubboThreadPool.getCorePoolSize();
int maxPoolSize = dubboThreadPool.getMaximumPoolSize();
int activeCount = dubboThreadPool.getActiveCount();
int queueSize = dubboThreadPool.getQueue().size();
logger.info("线程池状态: 核心={}, 最大={}, 活跃={}, 队列={}",
corePoolSize, maxPoolSize, activeCount, queueSize);
// 根据负载情况给出优化建议
if (activeCount >= maxPoolSize && queueSize > 100) {
logger.warn("线程池可能成为瓶颈,建议:");
logger.warn(" - 增加最大线程数");
logger.warn(" - 优化业务逻辑处理时间");
logger.warn(" - 考虑服务拆分");
}
}
}
private void optimizeNetworkConnections() {
// 网络连接优化建议
logger.info("网络连接优化建议:");
logger.info(" - 确保网络带宽充足");
logger.info(" - 优化序列化方式(如使用hessian2)");
logger.info(" - 调整TCP缓冲区大小");
logger.info(" - 使用连接池管理连接");
}
}
6.2 监控与告警体系
6.2.1 关键监控指标
yaml
# Prometheus告警规则配置
groups:
- name: dubbo_timeout_alerts
rules:
- alert: DubboHighTimeoutRate
expr: rate(dubbo_timeout_errors_total[5m]) / rate(dubbo_requests_total[5m]) > 0.05
for: 2m
labels:
severity: warning
annotations:
summary: "Dubbo服务超时率过高"
description: "超时率超过5%,当前值: {{ $value }}"
- alert: DubboSlowResponse
expr: histogram_quantile(0.95, rate(dubbo_request_duration_seconds_bucket[5m])) > 3
for: 5m
labels:
severity: warning
annotations:
summary: "Dubbo服务响应时间过长"
description: "P95响应时间超过3秒,当前值: {{ $value }}s"
- alert: DubboThreadPoolExhausted
expr: dubbo_thread_pool_active_count / dubbo_thread_pool_max_size > 0.8
for: 3m
labels:
severity: critical
annotations:
summary: "Dubbo线程池即将耗尽"
description: "线程池使用率超过80%,当前值: {{ $value }}%"
6.2.2 健康检查与自愈
java
@Component
public class SelfHealingManager {
private final ScheduledExecutorService healthCheckScheduler =
Executors.newScheduledThreadPool(1);
@Autowired
private ServiceDiscovery serviceDiscovery;
@PostConstruct
public void startSelfHealing() {
// 每分钟执行一次健康检查和自愈
healthCheckScheduler.scheduleAtFixedRate(this::performSelfHealing, 1, 1, TimeUnit.MINUTES);
}
private void performSelfHealing() {
try {
// 1. 检查服务健康状态
checkServiceHealth();
// 2. 检查资源使用情况
checkResourceUsage();
// 3. 检查网络连接
checkNetworkConnections();
// 4. 执行自愈操作
executeHealingActions();
} catch (Exception e) {
logger.error("自愈检查执行失败", e);
}
}
private void checkServiceHealth() {
// 实现服务健康状态检查
Map<String, ServiceHealth> healthStatus = serviceDiscovery.getServiceHealthStatus();
for (Map.Entry<String, ServiceHealth> entry : healthStatus.entrySet()) {
String serviceName = entry.getKey();
ServiceHealth health = entry.getValue();
if (!health.isHealthy()) {
logger.warn("服务 {} 健康状态异常: {}", serviceName, health.getStatus());
// 触发自愈操作
triggerServiceHealing(serviceName);
}
}
}
private void checkResourceUsage() {
// 实现资源使用情况检查
// 包括CPU、内存、磁盘、网络等
}
private void checkNetworkConnections() {
// 实现网络连接检查
}
private void executeHealingActions() {
// 执行具体的自愈操作
// 如重启服务、调整配置、切换实例等
}
private void triggerServiceHealing(String serviceName) {
logger.info("触发服务 {} 的自愈流程", serviceName);
// 根据服务类型执行不同的自愈策略
if (isCriticalService(serviceName)) {
// 关键服务 - 快速重启
restartService(serviceName);
} else {
// 非关键服务 - 优雅处理
degradeService(serviceName);
}
}
}
七、总结 📚
通过本文的深入学习,我们掌握了Dubbo超时问题的完整排查与优化体系:
7.1 核心知识点回顾
✅ 问题诊断 :掌握超时问题的现象识别和根因分析
✅ 配置优化 :理解多层级超时配置和合理的超时策略
✅ 工具使用 :熟练运用监控工具和诊断命令
✅ 性能调优 :掌握服务端和客户端的性能优化技巧
✅ 容错设计 :实现智能降级、熔断和重试机制
✅ 预防措施:建立监控告警和自愈体系
7.2 超时问题处理流程

7.3 持续优化建议
- 建立基线:记录正常的性能指标作为基准
- 定期检查:建立定期的性能检查和优化机制
- 容量规划:基于业务增长进行容量规划
- 故障演练:定期进行超时相关的故障演练
- 知识沉淀:建立团队的知识库和最佳实践
🎯 架构启示:超时问题处理不仅是技术挑战,更是系统设计思维的体现。合理的超时策略、完善的监控体系、快速的故障响应,共同构成了健壮的分布式系统。
参考资料 📖
架构师建议:超时问题的处理需要建立系统化的思维。建议团队建立标准的排查流程、配置规范和监控体系,将超时问题的处理从"救火"转变为"防火"。
标签 : Dubbo 超时问题 性能调优 微服务 故障排查 系统优化