目录
[2.1 项目的立项目标和动机](#2.1 项目的立项目标和动机)
[2.2 立项价值判断](#2.2 立项价值判断)
[2.3 项目的选择和确定](#2.3 项目的选择和确定)
[2.4 初步调查](#2.4 初步调查)
[2.5 可行性分析](#2.5 可行性分析)
[2.5.1 可行性研究的步骤](#2.5.1 可行性研究的步骤)
[2.5.2 可行性研究报告](#2.5.2 可行性研究报告)
[3.1 系统分析的任务](#3.1 系统分析的任务)
[3.2 系统分析的难点](#3.2 系统分析的难点)
[4.1 研究问题的领域](#4.1 研究问题的领域)
[4.2 分析问题和机会](#4.2 分析问题和机会)
[4.3 制定系统改进目标](#4.3 制定系统改进目标)
[4.4 汇报调查结果和建议](#4.4 汇报调查结果和建议)
一、系统规划概述
系统规划的重要步骤(重点):
(1)对现有系统进行初步调查。根据企业战略和发展目标,从类似企业和本企业内部收集各种信息,站在管理层的高度观察企业的现状,分析现有系统的运行状况。
(2)分析和确定系统目标。系统目标应包括服务的质量和范围、政策、组织和人员等,它不仅包括信息系统的目标,还要反映整个企业的目标。
(3)分析子系统的组成和基本功能。自顶向下对系统进行划分,并且详细说明各个子系统应该实现的功能。
(4)拟定系统的实施方案。可以对子系统的优先级进行设定,以便确定子系统的开发顺序。
(5)进行系统的可行性研究。编写可行性研究报告,召开可行性论证会。
(6)制定系统建设方案。对可行性研究报告中提出的各项技术指标进行分析、比较,落实各项假设的前提条件,制定系统建设方案,并根据该方案及其实施计划编写成系统设计任务书。系统设计任务书经上级主管部门批准后,正式作为系统建设的依据。
二、项目的提出和选择
(1)项目的立项目标和动机。进行基础研究;进行应用开发;提供技术服务;产品的使用者。
(2)项目立项的价值判断。
(3)项目的选择和确定。选择有核心价值的项目;评估所选择的项目;项目优先级排序;评估项目的多种实施方式;平衡地选择合适的方案。
(4)初步调查。
(5)可行性分析。
2.1 项目的立项目标和动机
企业在运营和管理过程中,对于信息系统项目的建设可能具有多种动机,通常可归结为 4 种模式,分别是进行基础研究、进行应用研发、提供技术服务和产品的使用者。
进行基础研究:由高校、科研院所等实施,属长期战略投资,目标是开拓未来市场、建立竞争优势,成果多为理论或技术体系,无具体产品发布目标和时间限制。
进行应用研发:由企业立项开发,动机是获取应用产品并销售获利,产品基于特定客户需求设计,有明确研发目标、时间和资源限制,具有通用性,涵盖个人工具、领域工具及企业级系统等类型。
提供技术服务:企业向目标客户群提供全面技术服务(非单一软件产品),服务范围包括技术与解决方案咨询、系统集成、定制开发、系统升级改造、技术支持与培训等(可提供一项或多项)。企业多以系统集成商、定制开发商等角色出现,面向特定行业,有稳定客户群、系列化产品及技术解决方案,通过综合性技术服务占有市场份额并获取高于单一产品的利润。
产品的使用者:产品的使用者是系统最终用户,立项动机是通过采购产品或技术服务获取使用价值(非销售或提供服务)。例如个人用绘图软件处理照片,企业部署 ERP 系统以优化生产、管理等增强竞争力。其立项方式可选择采购或定制开发,需结合企业技术实力、成本等实际情况确定。
2.2 立项价值判断
价值判断的决定性:项目能否成功立项取决于对收益预期的价值判断,不同类型信息系统项目(基础研究、应用开发、技术服务、产品用户类)的价值观和侧重点截然不同。
价值观的差异与统一:各类项目价值观不矛盾,仅信息技术使用程度和价值视角不同,这决定了系统分析师在项目全周期的关注重点。
企业获取价值的层面:企业从产品开发、技术方案、资源整合、技术服务、销售运营、进入新领域等 6 个层面获取价值,且定位或时期不同,角色与侧重也不同。
信息系统的价值定位:对企业而言,系统立项开发是价值获取的起点,信息系统常作为支持手段,助力企业实现利润、市场份额、社会效益等商业目标。
系统分析师的工作要求:需超越技术开发范畴,考察系统建设背后的目标,明确项目工作范围、开发边界等,从初步需求出发,关注项目价值、企业战略,辅助决策并规避开发目标错误导致的失败。
2.3 项目的选择和确定
(1)选择有核心价值的项目
(2)评估所选择的项目
(3)项目优先级排序
(4)评估项目的多种实施方式
(5)平衡地选择合适的方案
2.4 初步调查
目标:掌握用户的概况,从整体上了解企业信息系统建设的现状,对用户提出的各种问题和初始需求进行识别,明确系统的初步目标,为可行性研究提供工作基础。
方式:最佳方式是与企业高层管理人员座谈,通过座谈了解企业高层对信息系统所设定的目标和系统边界计划的资金投入和对工期的要求。
内容:初步需求分析,企业基本状况,管理方式和基础数据管理状况,现有系统状况。
2.5 可行性分析
可行性是指在企业当前的条件下,是否有必要建设新系统,以及建设新系统的工作是否具备必要的条件。也就是说,可行性包括必要性和可能性。
软件系统的可行性分析包括经济可行性、技术可行性、法律可行性和用户使用可行性,分别从项目建设的经效益、技术方案、制度因素和用户使用等四个方面对系统建设的必要性和可能性进行评估。
- 经济可行性主要评估项目的建设成本、运行成本和项目建成后可能的经济收益。
- 技术可行性研究的对象是信息系统需要实现的功能和性能,以及技术能力约束。
- 法律可行性需要从政策、法律、道德、制度等社会因素来论证信息系统建设的现实性。
- 用户使用可行性是从信息系统用户的角度来评估系统的可行性,包括企业的行政管理和工作制度使用人员的素质和培训要求等,可以分为:
- 管理可行性(从企业管理上分析系统建设可行性);
- 运行可行性(分析和测定信息系统在确定环境中能够有效工作,并被用户方便使用的程度和能力)。
案例分析 用户使用可行性 答案:
用户使用可行性。从信息系统用户的角度来评估系统的可行性,包括企业的行政管理和工作制度、使用人员的素质和培训要求等。
2.5.1 可行性研究的步骤
- (1)复查系统目标和规模
- (2)分析现有系统
- (3)导出新系统的高层逻辑模型
- (4)用户复核
- (5)提出并评价解决方案
- (6)确定最终推荐的解决方案
- (7)草拟开发计划
- (8)编制和提交可行性研究报告
2.5.2 可行性研究报告
引言、引用文件、可行性研究的前提、可选的方案、所建议的系统、经济技术法律用户使用可行性、其他与项目有关的问题、注解、附录。
三、系统分析概述
3.1 系统分析的任务
系统分析阶段的基本任务是系统分析师和用户在充分了解用户需求的基础上,把双方对新系统的理解表达为系统需求规格说明书。
3.2 系统分析的难点
开发软件系统最困难的部分是准确说明开发什么,因用户难给出完整正确的原始需求,也难想象未来软件功能,需软件开发人员协助多次讨论确认。若前期需求分析不透彻,出错会给系统带来极大损害,后续修改困难,易导致项目失败。
系统分析阶段的难点主要包括以下三个方面:
(1)系统分析师与用户对系统的理解不同。系统分析师是 IT 专家但缺乏用户业务领域知识,易被信息流程淹没,难厘清头绪和分析瓶颈问题;用户精通业务但缺乏 IT 知识,对一些业务认为理所当然无需介绍,系统分析师却难以理解。
(2)系统分析师与用户沟通困难。双方行业、知识结构、经历不同,交流困难,易导致系统调查出现遗漏和误解,使系统开发偏离正确方向。
(3)环境的不断变化。系统分析阶段需抽象出新系统逻辑模型,锁定系统边界、功能等为设计奠基,但企业内外部环境不断变化,对信息系统提出新要求,系统分析师需充分考虑环境变化,这有时十分困难甚至不可能。
四、问题分析
系统问题分析通过对问题领域进行综合分析,以识别和定义系统问题,从而为后续的软件开发和系统设计提供指导和支持。分析人员需要收集和分析相关的数据、信息和需求,以了解问题领域的特点、需求和限制条件,同时还需要识别和分析问题领域中的各种问题和矛盾,从而为系统设计和实现提供基础和支持。包括以下步骤:
4.1 研究问题的领域
在问题分析阶段,项目团队首先试图了解当前系统。在这个阶段,经常使用上下文图作为辅助工具。上下文图是一种用于显示系统或过程在其环境中与其他实体之间的交互作用的图形工具。上下文图显示系统或过程与外部实体之间的输入和输出关系,以及它们之间的控制和反馈关系。
构建上下文图步骤:
(1) 确定系统的边界。
(2) 识别外部实体。
(3) 识别过程。
(4) 绘制上下文图。
(5) 验证上下文图。
4.2 分析问题和机会
项目团队必须同系统所有者和系统用户一起分析问题和机会。常见的一种记录因果分析的文档格式如表所示。

4.3 制定系统改进目标
目的是建立成功的准则,对系统的任何改进都将按照该准则进行度量。系统改进目标应该是精确地、可度量地定义新系统预期的业务性能陈述。它可能受到约束条件的调节,约束条件分为以下 4 类:进度、成本、技术、政策。
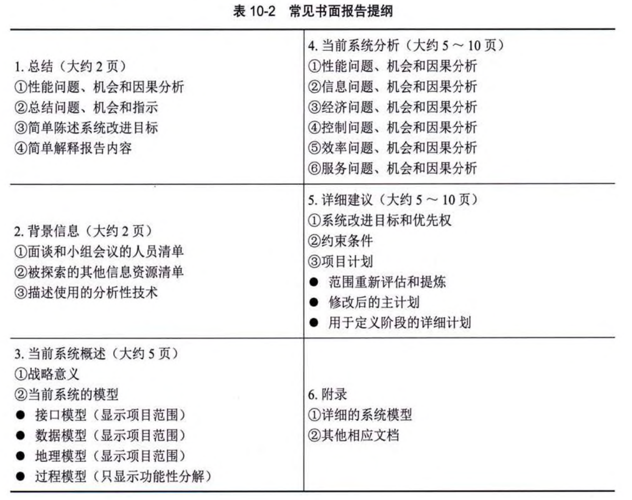
4.4 汇报调查结果和建议
问题分析阶段需要以一个沟通任务作为总结。必须向业务团队汇报调查结果和建议。
