bash
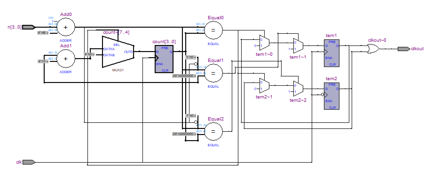
module divn(
input clk,
input [3:0]n,//n is an odd number less than 16
output clkout
);//n frequency division
reg [3:0] count;
reg tem1,tem2;
always@(posedge clk)begin
if(count==n-1'd1)count<=0;
else count<=count+1'd1;
end
always@(posedge clk)begin
if(count==(n-1'd1)/2)tem1<=1'd1;
else if(count==(n-1'd1))tem1<=1'd0;
else tem1<=tem1;
end
always@(negedge clk)begin
if(count==(n-1'd1)/2)tem2<=1'd1;
else if(count==(n-1'd1))tem2<=1'd0;
else tem2<=tem2;
end
assign clkout=tem1||tem2;
endmodule


奇数分频器设计总结(50%占空比)
一、核心问题
-
奇数N无法直接实现50%占空比(N/2非整数)
-
单边沿触发只能做到近似占空比
二、解决方案
双边沿组合法:
-
主计数器:模N计数(0到N-1)
-
上升沿信号:在计数到(N-1)/2时置1,N-1时清0
-
下降沿信号:相同逻辑,但下降沿触发
-
输出组合:两信号相或(OR)
三、关键公式
-
分频比 = N(奇数)
-
高电平位置:count ≥ (N-1)/2 且 < N-1
-
单信号占空比:(N-1)/2N → 非50%
-
组合后占空比:50%
本质:用两个相位错开的非对称信号,通过逻辑组合实现对称输出。