目录
为什么要单独使用一个EEPROM来存储标志位?为什么不能把标志位存储在Flash里?
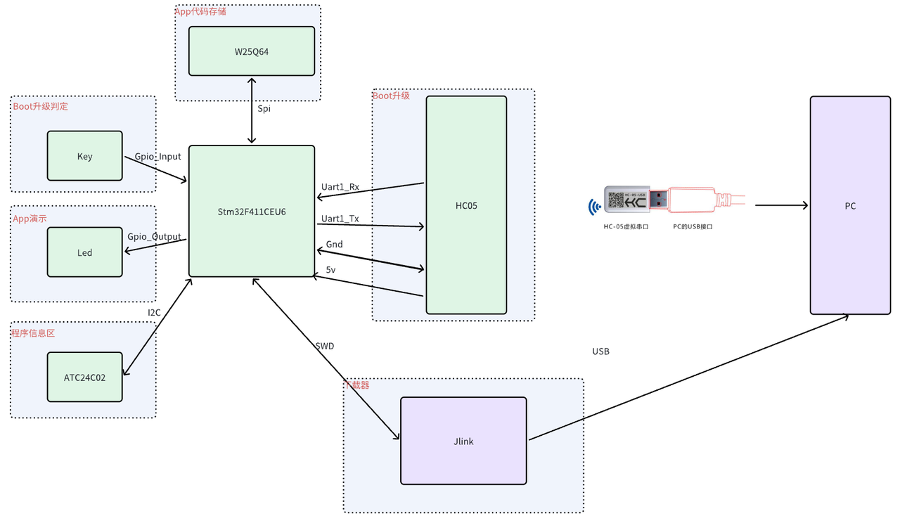
1.硬件架构:
模块介绍:
Stm32F411CEU6:用于存放Bootloader代码和APP的主控芯片
Key:用于实现App和Bootloader切换逻辑模块
Led:用于演示App代码运行成功
Ch340:用于实现MCU与PC之间通信的中间模块
PC:使用相关上位机软件进行控制和下载芯片
Jlink:下载代码和Trace调试
W25Q64:存放下载备份App的代码
HC05:实现远程升级的必备工具,于PC端实现蓝牙通信
AT24C02:用来存放部分标志位信息,版本信息等
架构图:

2.软件架构:
App:
Key_Detect:用于App层是否需要跳转Bootloader命令
Led_Logic:App逻辑执行,从现象中区分APP与Bootloader
Gpio:外设寄存器层

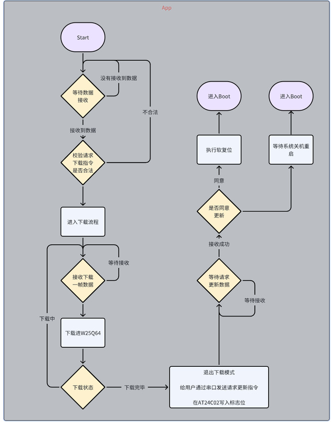
APP下载流程:

3.对各个功能进行简单的验证
1.串口设置
Uart :
波特率:115200
协议:
远程服务器发送给MCU0x11 0x22 0x33: 请求进入下载模式
MCU接收完数据发送给用户 0x44 0x55 0x66: 询问是否立即更新
用户通过上位机发送给Mcu 0x77 0x88 0x99: 允许立即更新
2.外部flash地址分配
W25Q64
外置Flash分配两块区域A,和B,各64K
A区用于升级App更新下载固件
B区用于Bootloader备份更新的App数据,防止异常中断导致产品升级失败变砖情况
A区: Block 0 (0x000000~0x00FFFF)
B区: Block 1(0x010000~0x01FFFF)
3.EEprom
AT24C02
Page 0 用作数据存储
App代码正常: 0x00
数据正在下载: 0x11
数据已经下载完毕,请求更新: 0x22
Q&A
为什么要单独使用一个EEPROM来存储标志位?为什么不能把标志位存储在Flash里?
Flash和EEPROM的区别
Flash 和EEPROM都是非易失性存储器,意味着它们在断电后仍能保存数据。然而,它们在操作方式、存储结构和应用场景上有显著的区别。
基本定义
EEPROM (Electrically Erasable Programmable Read-Only Memory)是一种电可擦除可编程只读存储器,可以逐字节或逐个位进行擦写,适用于存储需要频繁修改的少量数据。Flash(Flash Memory)是一种快速编程和擦除的存储器,通常用于存储程序和数据。
操作方式
-
EEPROM按字节操作,写入时间短,擦写次数多(一般为100万次以上)。
-
Flash按扇区操作,写入时间长,擦写次数少(一般为1万次到10万次)。
存储结构
-
EEPROM的存储单元结构复杂,成本较高,适合存储掉电保护的数据。
-
Flash的电路结构较简单,成本较低,适合用作程序存储器。
应用场景
-
EEPROM常用于存储设备序列号、校准数据等需要频繁修改的配置信息。
-
Flash常用于存储固件、操作系统等程序代码,容量较大,通常达到几GB甚至更大。
优缺点
-
EEPROM的优点是擦写次数多,适合频繁修改数据;缺点是容量小,成本高。
-
Flash的优点是容量大,成本低;缺点是擦写次数少,操作复杂。