一、if else语句:条件判断语句
条件判断语句是编程中常用的逻辑控制结构。它允许程序根据特定条件执行不同的操作。
例如,可以通过分数显示差异化内容,或基于布尔值判断操作成功与否。
javascript
function calculateGrade(score) {
if (score >= 90) return "A";
else if (score >= 80) return "B";
else if (score >= 70) return "C";
else if (score >= 60) return "D";
else return "F";
}
流程图如下:

if else if else 语句
在 if else if else 语 句中允许您定义多个条件表达式,并根据表达式的结果执⾏相应的代码,语法格式如下:
if (条件表达式 1) {
// 条件表达式 1 为真时执⾏的代码
} else if (条件表达式 2) {
// 条件表达式 2 为真时执⾏的代码
}
...
else if (条件表达式N) {
// 条件表达式 N 为真时执⾏的代码
} else {
// 所有条件表达式都为假时要执⾏的代码
}
提示:if else if else 语句在执⾏过程中,当遇到成⽴的条件表达式时,会⽴即执⾏其后 { } 中的代码,然后退出整个 if else if else 语句,若后续代码中还有成⽴的条件表达式,则不会执⾏。
注意事项:JavaScript 解释器将根据就近原则,使⽤嵌套 if else 时,如果只有⼀⾏语句,也应该使⽤⼤括号包裹起来,避免条件歧义。
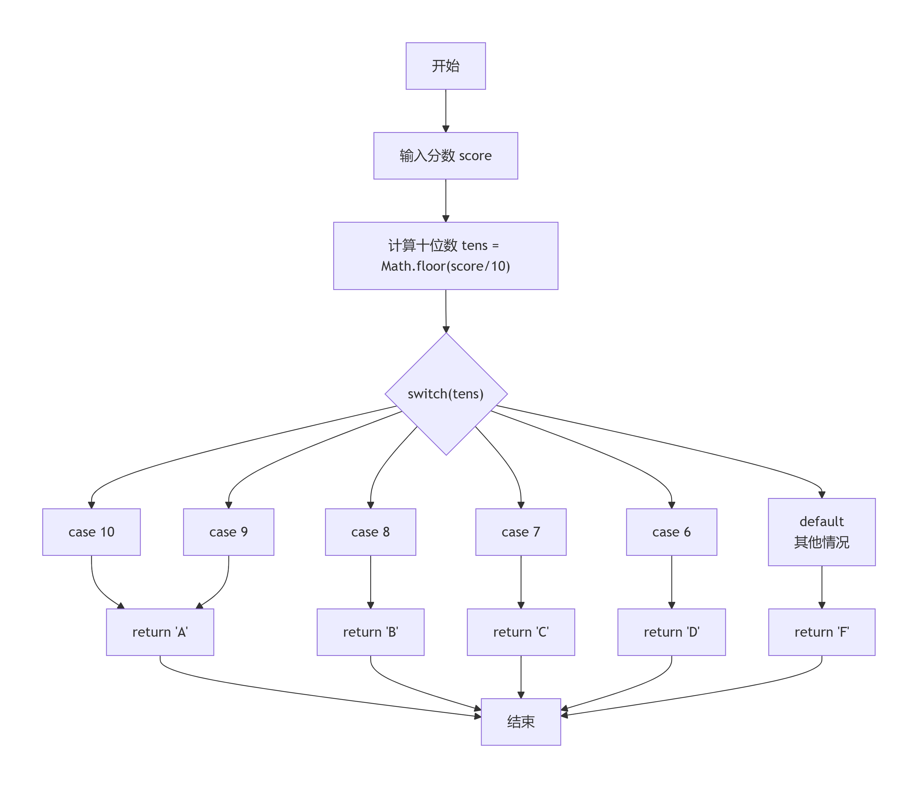
二、switch case语句详解
switch case 语句和 if else 语句都能实现多分支结构,根据条件执行不同代码。相比 if else 结构,switch case 语句更简洁紧凑,执行效率更高。
javascript
function calculateGrade(score) {
// 计算十位数
let tens = Math.floor(score / 10);
switch(tens) {
case 10:
case 9:
return "A"; // 90-100分
case 8:
return "B"; // 80-89分
case 7:
return "C"; // 70-79分
case 6:
return "D"; // 60-69分
default:
return "F"; // 0-59分
}
}
流程图如下:

switch 语句通过将表达式与各个 case 子句的值进行严格比较(===)来执行分支判断:
当表达式值与 case 值匹配时:
1.执行对应的语句块
2.遇到 break 则立即退出整个 switch 结构
3.若省略 break,会继续执行后续 case 的语句(称为"case 穿透")
可选的 default 子句:
1.在所有 case 匹配失败时执行
2.不需要 break,因其位于结构末尾
重要特性:
1.使用严格相等比较,不进行类型转换
2.case 子句可省略语句实现条件穿透
3.在函数中使用时,可用 return 替代 break 退出
注意事项:
1.每个 case 只定义执行起点,需显式使用 break 定义终点
2.缺少 break 会导致逻辑错误,破坏预期的控制流
break 关键字
switch 语句会依次检查每个 case 条件,一旦找到匹配项,就会执行对应的代码块,并且会继续执行后续所有 case 语句。为了避免这种穿透现象,必须在每个 case 子句末尾使用 break 语句来终止 switch 执行。
此外,break 语句不仅可以用于跳出 switch 结构,还能用于中断各种循环语句(包括 for、for in、while 和 do while 等),具体用法将在后续详细介绍。