目录
[一、企业级开发模型的底层逻辑:从 DevOps 到 Git 分支策略](#一、企业级开发模型的底层逻辑:从 DevOps 到 Git 分支策略)
[1.1 从 "部门墙" 到 DevOps:开发模型的诞生背景](#1.1 从 “部门墙” 到 DevOps:开发模型的诞生背景)
[1.2 软件开发生命周期与开发环境](#1.2 软件开发生命周期与开发环境)
[1.3 企业级分支模型的核心原则](#1.3 企业级分支模型的核心原则)
[二、Git Flow 分支规范:企业级分支设计核心](#二、Git Flow 分支规范:企业级分支设计核心)
[2.1 分支类型详解(含命名规范 + 生命周期)](#2.1 分支类型详解(含命名规范 + 生命周期))
[1. 主分支(master/main):生产环境的 "安全线"](#1. 主分支(master/main):生产环境的 “安全线”)
[2. 开发分支(develop):日常开发的 "主战场"](#2. 开发分支(develop):日常开发的 “主战场”)
[3. 功能分支(feature):新功能的 "独立开发区"](#3. 功能分支(feature):新功能的 “独立开发区”)
[4. 预发布分支(release):上线前的 "最后验证区"](#4. 预发布分支(release):上线前的 “最后验证区”)
[5. 紧急修复分支(hotfix):线上 Bug 的 "急救通道"](#5. 紧急修复分支(hotfix):线上 Bug 的 “急救通道”)
[2.2 Git Flow 分支流转示意图](#2.2 Git Flow 分支流转示意图)
[2.3 分支规范落地的关键:自动化与权限控制](#2.3 分支规范落地的关键:自动化与权限控制)
[3.1 环境 - 分支 - 角色对应表](#3.1 环境 - 分支 - 角色对应表)
[3.2 环境隔离的核心价值](#3.2 环境隔离的核心价值)
[四、企业级项目管理实战:基于 Gitee 企业版落地 Git Flow](#四、企业级项目管理实战:基于 Gitee 企业版落地 Git Flow)
[4.1 准备工作:Gitee 企业版环境搭建](#4.1 准备工作:Gitee 企业版环境搭建)
[步骤 1:开通 Gitee 企业版](#步骤 1:开通 Gitee 企业版)
[步骤 2:创建企业级项目与仓库](#步骤 2:创建企业级项目与仓库)
[步骤 3:添加团队成员与权限配置](#步骤 3:添加团队成员与权限配置)
[4.2 实战 1:新需求开发(基于 feature 分支)](#4.2 实战 1:新需求开发(基于 feature 分支))
[步骤 1:开发工程师拉取 develop 分支并创建 feature 分支](#步骤 1:开发工程师拉取 develop 分支并创建 feature 分支)
[步骤 2:本地开发并提交代码](#步骤 2:本地开发并提交代码)
[步骤 3:发起合并请求(PR)到 develop 分支](#步骤 3:发起合并请求(PR)到 develop 分支)
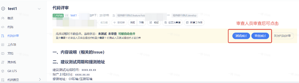
[步骤 4:代码评审与合并](#步骤 4:代码评审与合并)
[步骤 5:开发环境部署(自动化)](#步骤 5:开发环境部署(自动化))
[4.3 实战 2:版本发布(基于 release 分支)](#4.3 实战 2:版本发布(基于 release 分支))
[步骤 1:技术经理创建 release 分支](#步骤 1:技术经理创建 release 分支)
[步骤 2:测试环境与预发布环境测试](#步骤 2:测试环境与预发布环境测试)
[步骤 3:合并到 master 和 develop 分支](#步骤 3:合并到 master 和 develop 分支)
[步骤 4:生产环境发布](#步骤 4:生产环境发布)
[4.4 实战 3:线上紧急 Bug 修复(基于 hotfix 分支)](#4.4 实战 3:线上紧急 Bug 修复(基于 hotfix 分支))
[步骤 1:开发工程师创建 hotfix 分支](#步骤 1:开发工程师创建 hotfix 分支)
[步骤 2:修复 Bug 并推送](#步骤 2:修复 Bug 并推送)
[步骤 3:预发布环境验证](#步骤 3:预发布环境验证)
[步骤 4:合并到 master 和 develop 分支](#步骤 4:合并到 master 和 develop 分支)
[步骤 5:生产环境紧急发布](#步骤 5:生产环境紧急发布)
[5.1 小型项目 / 快速迭代:简化 Git Flow](#5.1 小型项目 / 快速迭代:简化 Git Flow)
[5.2 大型项目 / 多团队协作:增强 Git Flow](#5.2 大型项目 / 多团队协作:增强 Git Flow)
[5.3 持续交付 / DevOps 深化:基于主干开发(Trunk Based Development)](#5.3 持续交付 / DevOps 深化:基于主干开发(Trunk Based Development))
[6.1 全员共识与培训](#6.1 全员共识与培训)
[6.2 工具自动化赋能](#6.2 工具自动化赋能)
[6.3 灵活调整,拒绝 "教条主义"](#6.3 灵活调整,拒绝 “教条主义”)
[6.4 角色明确,责任到人](#6.4 角色明确,责任到人)
前言
在个人开发或小团队协作中,Git 的使用可以相对灵活,但当项目规模扩大、团队角色增多(开发、测试、运维、产品)时,没有统一的开发模型和规范,代码管理会变得混乱不堪:主分支代码频繁冲突、线上 Bug 紧急修复影响新功能开发、测试环境与生产环境代码不一致......
Git 企业级开发模型的核心价值,就是通过标准化的分支策略、环境管理和协作流程,解决这些痛点,实现 "开发高效、测试有序、发布稳定"。本文将从 DevOps 文化背景出发,详解企业级分支规范(Git Flow)、系统开发环境,再通过 Gitee 企业版实战演示从需求开发到上线的全流程,让你彻底掌握企业级 Git 使用方案。下面就让我们正式开始吧!
一、企业级开发模型的底层逻辑:从 DevOps 到 Git 分支策略
在讲具体的分支规范前,我们先搞懂一个核心问题:为什么企业需要一套标准化的开发模型?这要从 DevOps 文化和软件开发生命周期说起。
1.1 从 "部门墙" 到 DevOps:开发模型的诞生背景
早期的软件开发中,开发团队(Dev)和运维团队(Ops)是完全隔离的 "部门墙":
- 开发团队追求 "快速迭代",不断提交新代码、新增功能;
- 运维团队追求 "稳定可靠",害怕任何代码变更导致线上故障。

这种目标冲突导致协作效率低下:开发好的代码在运维环节卡住,线上出现 Bug 时开发和运维相互推诿。为了打破这种壁垒,DevOps 文化应运而生。
**DevOps(Development + Operations)**是一种强调 **"协作、自动化、标准化"**的文化和实践,它将软件开发的全流程(规划、编码、构建、测试、预发布、发布、运维、监控)串联起来,核心目标是 "让软件交付更快捷、更频繁、更可靠"。
而 Git 作为代码管理的核心工具,其分支策略正是 DevOps 流程落地的关键载体 ------ 通过合理的分支设计,让开发、测试、发布等环节无缝衔接,每个角色都能在自己的 "安全区域" 工作,互不干扰。
1.2 软件开发生命周期与开发环境
要理解企业级开发模型,首先要明确软件从开发到上线的核心环境和流程。一个成熟的项目通常包含 4 个核心环境,对应开发生命周期的不同阶段:
| 环境类型 | 核心作用 | 适用场景 | 配置特点 |
|---|---|---|---|
| 开发环境(Dev) | 开发人员日常编码、调试 | 功能开发、单元测试 | 开启所有调试日志、依赖测试库、配置宽松 |
| 测试环境(Test) | 功能测试、集成测试 | 开发完成后提测 | 配置接近生产、数据为测试数据、禁止对外访问 |
| 预发布环境(Staging) | 上线前最终验证 | 发布前回归测试 | 配置与生产完全一致、数据为生产镜像 |
| 生产环境(Prod) | 正式对外提供服务 | 最终用户使用 | 配置最严格、性能最优、数据真实敏感 |

这四个环境的流转流程就是软件的生命周期:开发环境开发 → 测试环境测试 → 预发布环境验证 → 生产环境上线。
Git 分支模型的设计,本质上是为这四个环境提供 "代码载体"------ 不同的环境对应不同的分支,确保每个环境的代码独立、可追溯。
1.3 企业级分支模型的核心原则
无论采用哪种分支策略,企业级开发模型都必须遵循以下 3 个原则:
- 隔离性:不同阶段(开发、测试、发布)的代码隔离在不同分支,避免相互干扰;
- 可追溯性:每一次代码变更、每一个版本发布都有清晰的分支和标签记录,便于问题追溯;
- 稳定性:主分支(生产环境)代码绝对稳定,任何变更都必须经过严格测试;
- 协作性:支持多角色协作(开发并行开发、测试同步测试、运维负责部署)。
目前最成熟、应用最广泛的企业级分支模型就是Git Flow,它完美契合以上原则,也是本文重点讲解的核心内容。
二、Git Flow 分支规范:企业级分支设计核心
Git Flow 定义了 5 种核心分支,每种分支都有明确的职责、命名规范和生命周期,各司其职又相互配合,构成一套完整的代码管理体系。
2.1 分支类型详解(含命名规范 + 生命周期)
1. 主分支(master/main):生产环境的 "安全线"
- 核心职责:存储正式发布的生产环境代码,仅用于版本发布,不允许直接提交代码;
- 命名规范 :固定为
master(部分项目用main),不可自定义;- 生命周期:永久存在,不可删除;
- 关键规则 :
- 仅通过合并
release分支或hotfix分支更新代码;- 每一次合并到
master都必须打版本标签(如v1.0.0),便于版本追溯;- 配置为 "保护分支",仅管理员可合并代码,禁止强制推送。
2. 开发分支(develop):日常开发的 "主战场"
- 核心职责:整合所有功能开发代码,保持最新的开发进度,作为测试环境的代码来源;
- 命名规范 :固定为
develop,不可自定义;- 生命周期:永久存在,不可删除;
- 关键规则 :
- 基于
master分支创建,初始与master代码一致;- 仅通过合并
feature分支或hotfix分支更新代码;- 开发环境和测试环境的部署代码均来自
develop分支;- 禁止直接在
develop分支开发(特殊情况除外),所有功能开发必须在feature分支进行。
3. 功能分支(feature):新功能的 "独立开发区"
- 核心职责:用于单个新功能或需求的开发,隔离不同功能的开发过程;
- 命名规范 :
feature/[开发者]-[功能名称]-[日期](例:feature/zhangsan-user-login-20240520);- 生命周期 :临时分支,功能开发完成并合并到
develop后删除;- 关键规则 :
- 必须基于
develop分支创建;- 开发过程中可频繁提交,定期从
develop分支拉取最新代码(避免冲突);- 功能开发完成后,发起合并请求(Pull Request)到
develop分支,经代码评审后合并;- 合并后立即删除本地和远程的
feature分支,避免分支冗余。
4. 预发布分支(release):上线前的 "最后验证区"
- 核心职责:用于版本发布前的测试和准备,修复测试中发现的 Bug,不新增功能;
- 命名规范 :
release/[版本号]-[发布日期](例:release/v1.2.0-20240601);- 生命周期 :临时分支,发布完成后合并到
master和develop,然后删除;- 关键规则 :
- 基于
develop分支创建,创建时develop分支需包含本次发布的所有功能;- 仅允许修复 Bug,禁止新增任何功能代码;
- 测试环境和预发布环境的部署代码来自
release分支;- 测试通过后,合并到
master分支(打版本标签)和develop分支(同步 Bug 修复);- 合并后删除本地和远程的
release分支。
5. 紧急修复分支(hotfix):线上 Bug 的 "急救通道"
- 核心职责 :用于修复生产环境(
master分支)出现的紧急 Bug,不影响新功能开发;- 命名规范 :
hotfix/[Bug编号]-[修复内容]-[日期](例:hotfix/BUG-1001-login-error-20240605);- 生命周期 :临时分支,修复完成后合并到
master和develop,然后删除;- 关键规则 :
- 必须基于
master分支创建(而非develop),确保修复的是线上代码;- 仅允许修复紧急 Bug,禁止新增任何功能;
- 修复完成后,合并到
master分支(打版本标签,如v1.2.1)和develop分支(同步 Bug 修复);- 合并后删除本地和远程的
hotfix分支。
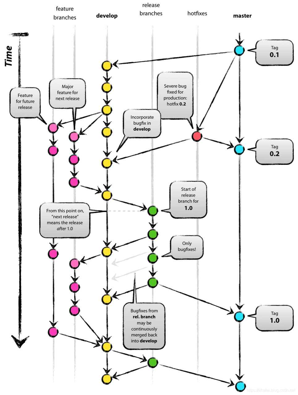
2.2 Git Flow 分支流转示意图
用一张图直观展示 Git Flow 的完整流转流程:
新功能开发:develop → feature → develop;
- 版本发布:develop → release → master + develop;
- 紧急修复:master → hotfix → master + develop。
2.3 分支规范落地的关键:自动化与权限控制
仅靠口头规范无法保证落地,企业级项目必须配合 "自动化工具" 和 "权限控制":
- 权限控制 :
master/develop分支设为 "保护分支",仅管理员可合并代码;- 开发人员仅对
feature/hotfix/release分支有推送权限; - 测试人员仅拥有 "只读权限",可拉取代码但无法推送。
- 自动化工具 :
- 通过 CI/CD 工具(如 Jenkins、Gitee Go)实现 "分支触发部署":
feature分支推送触发开发环境部署,release分支推送触发预发布环境部署; - 合并请求(PR)必须通过代码评审和自动化测试(单元测试、集成测试)才能合并。
- 通过 CI/CD 工具(如 Jenkins、Gitee Go)实现 "分支触发部署":
三、系统开发环境与分支的对应关系
企业级开发模型中,"环境" 与 "分支" 是强绑定的,不同环境的代码来源严格对应特定分支,避免环境混乱。
3.1 环境 - 分支 - 角色对应表
| 环境类型 | 对应分支 | 核心操作角色 | 代码来源 | 主要工作 |
|---|---|---|---|---|
| 开发环境 | feature/develop |
开发工程师 | 本地feature分支推送、develop分支合并 |
功能开发、单元测试、接口调试 |
| 测试环境 | develop/release |
测试工程师 | develop分支(功能测试)、release分支(回归测试) |
功能测试、Bug 反馈 |
| 预发布环境 | release |
测试 / 运维工程师 | release分支 |
性能测试、兼容性测试、生产环境模拟 |
| 生产环境 | master |
运维工程师 | master分支(合并release/hotfix后) |
正式发布、监控线上状态 |
3.2 环境隔离的核心价值
- 开发不影响测试 :开发在
feature分支调试,测试在develop分支验证,互不干扰;- 测试不影响发布 :
release分支仅修复 Bug,确保测试通过的代码就是最终发布的代码;- 发布不影响线上:预发布环境与生产环境配置一致,提前发现配置相关的问题。
四、企业级项目管理实战:基于 Gitee 企业版落地 Git Flow
理论讲完,我们通过 Gitee 企业版(免费版可满足小团队需求)实战演示,从项目创建、分支创建、需求开发到上线的全流程,所有操作均为企业真实场景。
4.1 准备工作:Gitee 企业版环境搭建
步骤 1:开通 Gitee 企业版
- 访问 Gitee 企业版开通页面(https://gitee.com/enterprise/signup),填写企业名称、联系人等信息,免费开通;
- 开通后,创建企业空间(如
xxx-company),用于存储项目仓库。
步骤 2:创建企业级项目与仓库
- 进入企业空间,点击 "新建项目",选择 "敏捷项目"(支持 Scrum 迭代管理),填写项目名称(如 "电商管理系统");
- 新建代码仓库(如
ecommerce-system),配置如下:
- 仓库可见性:私有(仅企业成员可见);
- 初始化设置:勾选 "添加 ReadMe 文件""选择.gitignore 模板(Java)""选择分支模型(生产 / 开发模型)";
- 分支模型:选择 "生产 / 开发模型",自动创建
master和develop分支。
步骤 3:添加团队成员与权限配置
- 进入仓库 "设置"→"成员管理",添加团队成员:
- 开发工程师:分配 "开发者" 权限(可推送
feature/hotfix分支);- 测试工程师:分配 "观察者" 权限(仅可拉取代码);
- 技术经理:分配 "管理员" 权限(可合并分支、配置保护分支);
- 配置保护分支:
- 进入仓库 "设置"→"保护分支",将
master和develop设为保护分支:
- 禁止强制推送;
- 合并请求必须至少 1 名管理员审批;
- 合并前必须通过自动化测试。
4.2 实战 1:新需求开发(基于 feature 分支)
场景:开发 "用户登录功能",由开发工程师张三负责。
步骤 1:开发工程师拉取 develop 分支并创建 feature 分支
bash
# 克隆远程仓库到本地
git clone git@gitee.com:xxx-company/ecommerce-system.git
cd ecommerce-system
# 拉取最新的develop分支(确保本地与远程同步)
git checkout develop
git pull origin develop
# 创建feature分支(命名规范:feature/开发者-功能名称-日期)
git checkout -b feature/zhangsan-user-login-20240520
步骤 2:本地开发并提交代码
bash
# 模拟开发:创建登录相关文件
mkdir src/main/java/com/xxx/login
touch src/main/java/com/xxx/login/LoginController.java
# 编写登录逻辑(此处省略具体代码)
vim src/main/java/com/xxx/login/LoginController.java
# 添加到暂存区
git add src/main/java/com/xxx/login/LoginController.java
# 提交代码(提交说明遵循规范:feat: 新增用户登录功能)
git commit -m "feat: 新增用户登录功能,支持手机号+验证码登录"
# 推送feature分支到远程仓库
git push origin feature/zhangsan-user-login-20240520
步骤 3:发起合并请求(PR)到 develop 分支
- 登录 Gitee 仓库页面,进入 "Pull Requests"→"新建 Pull Request";
- 源分支选择
feature/zhangsan-user-login-20240520,目标分支选择develop;- 填写 PR 描述:包含需求编号、开发内容、测试要点;
- 选择技术经理作为审批人,提交 PR。
步骤 4:代码评审与合并
- 技术经理收到 PR 通知后,查看代码逻辑、命名规范、测试覆盖度,审批通过;
- 自动化测试(CI)运行通过(单元测试、代码质量检测);
- 技术经理点击 "合并",将
feature分支合并到develop分支;- 合并完成后,删除远程
feature分支(Gitee 可设置 "合并后自动删除源分支")。
步骤 5:开发环境部署(自动化)
由于配置了 CI/CD(Gitee Go),develop分支合并后自动触发开发环境部署,开发工程师可在开发环境验证功能。
4.3 实战 2:版本发布(基于 release 分支)
场景:develop分支已包含 "用户登录""商品列表" 等功能,准备发布 v1.1.0 版本。
步骤 1:技术经理创建 release 分支
bash
# 切换到develop分支,拉取最新代码
git checkout develop
git pull origin develop
# 创建release分支(命名规范:release/版本号-日期)
git checkout -b release/v1.1.0-20240601
# 推送release分支到远程
git push origin release/v1.1.0-20240601

步骤 2:测试环境与预发布环境测试
release分支推送后,CI/CD 自动部署到测试环境;测试工程师在测试环境进行功能测试、集成测试,发现 Bug 后反馈给开发工程师;
开发工程师在
release分支修复 Bug:
bash# 切换到release分支 git checkout release/v1.1.0-20240601 git pull origin release/v1.1.0-20240601 # 修复Bug(示例:修复登录验证码过期问题) vim src/main/java/com/xxx/login/LoginService.java git add src/main/java/com/xxx/login/LoginService.java git commit -m "fix: 修复登录验证码5分钟过期的Bug" git push origin release/v1.1.0-20240601测试通过后,CI/CD 自动部署到预发布环境,进行最终验证。
步骤 3:合并到 master 和 develop 分支
预发布环境验证通过后,发起 PR:将
release/v1.1.0-20240601合并到master和develop;技术经理审批通过后,合并到
master分支,并打版本标签:
bash# 切换到master分支,拉取最新代码 git checkout master git pull origin master # 合并release分支 git merge --no-ff -m "merge: 发布v1.1.0版本" origin/release/v1.1.0-20240601 # 打版本标签(规范:v主版本.次版本.修订号) git tag -a v1.1.0 -m "v1.1.0:新增用户登录、商品列表功能" # 推送master分支和标签到远程 git push origin master git push origin v1.1.0合并到
develop分支(同步 release 分支的 Bug 修复):
bashgit checkout develop git pull origin develop git merge --no-ff -m "merge: 同步v1.1.0版本的Bug修复" origin/release/v1.1.0-20240601 git push origin develop合并完成后,删除远程
release分支。
步骤 4:生产环境发布
运维工程师从master分支拉取 v1.1.0 版本代码,部署到生产环境,发布完成。
4.4 实战 3:线上紧急 Bug 修复(基于 hotfix 分支)
场景:v1.1.0 版本上线后,发现 "用户登录时手机号格式校验失效" 的紧急 Bug,需要立即修复。
步骤 1:开发工程师创建 hotfix 分支
bash
# 切换到master分支,拉取线上最新代码
git checkout master
git pull origin master
# 创建hotfix分支(命名规范:hotfix/Bug编号-功能-日期)
git checkout -b hotfix/BUG-1002-login-phone-20240605
步骤 2:修复 Bug 并推送
bash
# 修复手机号格式校验Bug
vim src/main/java/com/xxx/login/LoginController.java
git add src/main/java/com/xxx/login/LoginController.java
git commit -m "fix: 修复用户登录手机号格式校验失效的Bug"
# 推送hotfix分支到远程
git push origin hotfix/BUG-1002-login-phone-20240605
步骤 3:预发布环境验证
hotfix分支推送后,CI/CD 自动部署到预发布环境,测试工程师快速验证 Bug 修复效果。
步骤 4:合并到 master 和 develop 分支
验证通过后,发起 PR:将
hotfix分支合并到master和develop;合并到
master分支并打补丁版本标签:
bashgit checkout master git pull origin master git merge --no-ff -m "fix: 紧急修复BUG-1002手机号校验Bug" origin/hotfix/BUG-1002-login-phone-20240605 # 打补丁版本标签(v1.1.1:主版本.次版本.补丁版本) git tag -a v1.1.1 -m "v1.1.1:修复用户登录手机号格式校验Bug" git push origin master git push origin v1.1.1合并到
develop分支:
bashgit checkout develop git pull origin develop git merge --no-ff -m "fix: 同步BUG-1002的修复" origin/hotfix/BUG-1002-login-phone-20240605 git push origin develop合并完成后,删除远程
hotfix分支。
步骤 5:生产环境紧急发布
运维工程师部署master分支的 v1.1.1 版本,线上 Bug 修复完成。
五、企业级开发模型的拓展:灵活适配不同项目场景
Git Flow 是通用的企业级模型,但并非 "一刀切",不同类型的项目可以灵活调整:
5.1 小型项目 / 快速迭代:简化 Git Flow
对于小型项目(团队≤5 人)或需要快速迭代的项目(如互联网创业项目),可以简化 Git Flow:
- 取消
release分支 :develop分支测试通过后直接合并到master;feature分支简化命名:feature/功能名称(如feature/pay);- 补丁版本简化:v1.1.1 → v1.1.1-hotfix。
5.2 大型项目 / 多团队协作:增强 Git Flow
对于大型项目(团队≥20 人)或多团队协作(前端、后端、数据团队),需要在 Git Flow 基础上增强:
- 新增
support分支 :用于长期支持的旧版本(如support/v1.0.x),专门修复旧版本的 Bug;- 新增
feature分支的子分支 :feature/前端-登录、feature/后端-登录,支持跨团队协作;- 新增
docs分支:专门管理文档,与代码分支同步迭代。
5.3 持续交付 / DevOps 深化:基于主干开发(Trunk Based Development)
对于追求 "持续交付" 的项目(如 SaaS 产品),可以采用 "主干开发 + 特性开关" 模式:
- 取消
feature分支 ,所有开发直接在develop(主干)分支进行;- 通过 "特性开关" 控制功能是否启用,未完成的功能通过开关隐藏;
- 发布时通过标签控制版本,紧急修复通过
hotfix分支。
六、企业级开发模型落地的关键成功因素
一套好的开发模型能否落地,关键不在于 "规范多完美",而在于 "是否适配团队、是否降低协作成本"。以下是落地的 4 个关键因素:
6.1 全员共识与培训
- 新成员入职必须培训开发模型和 Git 规范;
- 定期召开技术分享会,复盘分支使用中的问题,优化规范。
6.2 工具自动化赋能
- 尽量减少 "人工操作",通过 CI/CD 工具自动化分支流转、环境部署;
- 使用 Git 钩子(pre-commit、pre-push)强制提交说明规范、代码格式校验。
6.3 灵活调整,拒绝 "教条主义"
- 每 3-6 个月复盘一次开发模型,根据项目变化(如团队扩大、迭代速度变化)调整;
- 允许特殊场景下的 "例外情况"(如紧急修复可简化审批流程),但需事后复盘。
6.4 角色明确,责任到人
- 技术经理:负责分支规范的维护和审批;
- 开发工程师:严格遵循分支命名和流转;
- 测试工程师:负责环境验证和 Bug 反馈;
- 运维工程师:负责环境部署和版本监控。
总结
从个人开发到企业级协作,Git 的使用从 "灵活随意" 到 "规范有序",这是项目规模化、团队专业化的必然过程。掌握 Git Flow 模型,并能根据项目场景灵活适配,你不仅能成为 "Git 高手",更能成为 "企业级协作的核心参与者"。
如果你正在负责企业级项目的 Git 规范落地,或在使用 Git Flow 时遇到具体问题,欢迎在评论区留言讨论。

新功能开发:develop → feature → develop;

















