基于STM32单片机的智能恒温水壶设计
持续更新,欢迎关注!!!
基于STM32单片机的智能恒温水壶设计
一、课题来源与技术背景
1.1 社会需求背景
随着现代生活节奏的加快和健康养生意识的提升,消费者对饮水品质的需求日益精细化。传统电热水壶仅具备基础加热功能,无法满足不同饮品对温度的差异化要求,且存在干烧风险、能源浪费等问题。市场上亟需一种能够智能控温、安全可靠、操作便捷的饮水设备。
1.2 技术发展背景
嵌入式微控制器技术、高精度温度传感器技术以及人机交互技术的成熟发展为智能水壶的实现提供了坚实的技术基础。STM32系列单片机以其丰富的外设资源、出色的处理性能和低功耗特性,成为智能家电控制的理想选择。DS18B20防水温度传感器、OLED显示模块等元器件的普及,使得高性价比的智能温控系统成为可能。
1.3 研究意义与创新价值
本设计将传统电热水壶升级为具备多模式温控、智能防干烧、预约加热等功能的智慧饮水设备。通过精准的温度控制和智能化管理,不仅能够提升用户体验、保障使用安全,还能实现能源的优化利用,符合绿色环保理念。系统的模块化设计思路也为其他智能家电的开发提供了可借鉴的参考方案。
二、系统整体设计概述
本系统以STM32系列单片机为核心控制器,构建了一套完整的智能恒温调控水壶解决方案。系统集成了温度精准检测、多模式智能控温、可视化人机交互、多重安全防护、预约管理五大功能模块,实现了从基础加热到智慧饮水的技术升级。
三、核心功能模块详细设计
1、采用防水型DS18B20数字温度传感器,实时反馈水温变化。
2、显示实时水温数值,当前工作模式,预设目标温度,加热状态指示,预约倒计时。
3、采用按键设置实现温调(手动调整阈值)。
模式一:开水模式控制继电器开关实现加热功能,同时加热时亮红灯,加热到100度蜂鸣器响3秒然后进入模式二。
模式二:温水;模式三:咖啡;模式四:花茶。
4、智能恒温:模式二至四,自动检测温度,在±5℃范围内实现自动启停,加热亮红灯,达到目标温度后亮绿灯停止加热。
5、智能预约功能:通过按键可以设置预约时间。
6、防干烧保护:采用液位传感器检测壶内是否有水,具有防干烧功能。
7、每次按键操作,蜂鸣器发声。
四、系统特色与创新点
4.1 技术创新
自适应温差控制:根据环境温度动态调整加热策略
多模式记忆功能:断电后可记忆上次工作模式
渐进式加热算法:避免温度过冲,延长器件寿命
智能节能策略:根据使用习惯优化加热时间
4.2 用户体验优化
一键模式切换:简化操作流程
声光综合反馈:操作状态一目了然
五、应用场景与市场前景
5.1 适用场景
家庭日常使用:满足不同家庭成员的多样化饮水需求
办公场所:提供便捷的多温度饮水解决方案
母婴专用:精准控制奶粉冲泡温度
养生保健:适配各类花茶、中药的冲泡温度要求
户外旅行:便携版本可满足户外热水需求
5.2 拓展功能展望
手机APP控制:通过Wi-Fi/蓝牙远程控制
水质监测:集成TDS传感器,监测水质变化
语音控制:集成语音识别模块,实现语音操作
用水量统计:记录每日饮水数据,生成健康报告
云平台接入:接入智能家居系统,实现场景联动
5.3 产业化前景
成本控制:核心元器件成本控制在50元以内
生产可行性:模块化设计便于规模化生产
市场定位:中端智能小家电市场
升级路径:硬件平台支持后续功能扩展
一、视频演示
二、实物展示




三、功能描述
具体功能:
1、采用防水型DS18B20数字温度传感器,实时反馈水温变化。
2、显示实时水温数值,当前工作模式,预设目标温度,加热状态指示,预约倒计时。
3、采用按键设置实现温调(手动调整阈值)。
模式一:开水模式控制继电器开关实现加热功能,同时加热时亮红灯,加热到100度蜂鸣器响3秒然后进入模式二。
模式二:温水;模式三:咖啡;模式四:花茶。
4、智能恒温:模式二至四,自动检测温度,在±5℃范围内实现自动启停,加热亮红灯,达到目标温度后亮绿灯停止加热。
5、智能预约功能:通过按键可以设置预约时间。
6、防干烧保护:采用液位传感器检测壶内是否有水,具有防干烧功能。
7、每次按键操作,蜂鸣器发声。
四、系统框图

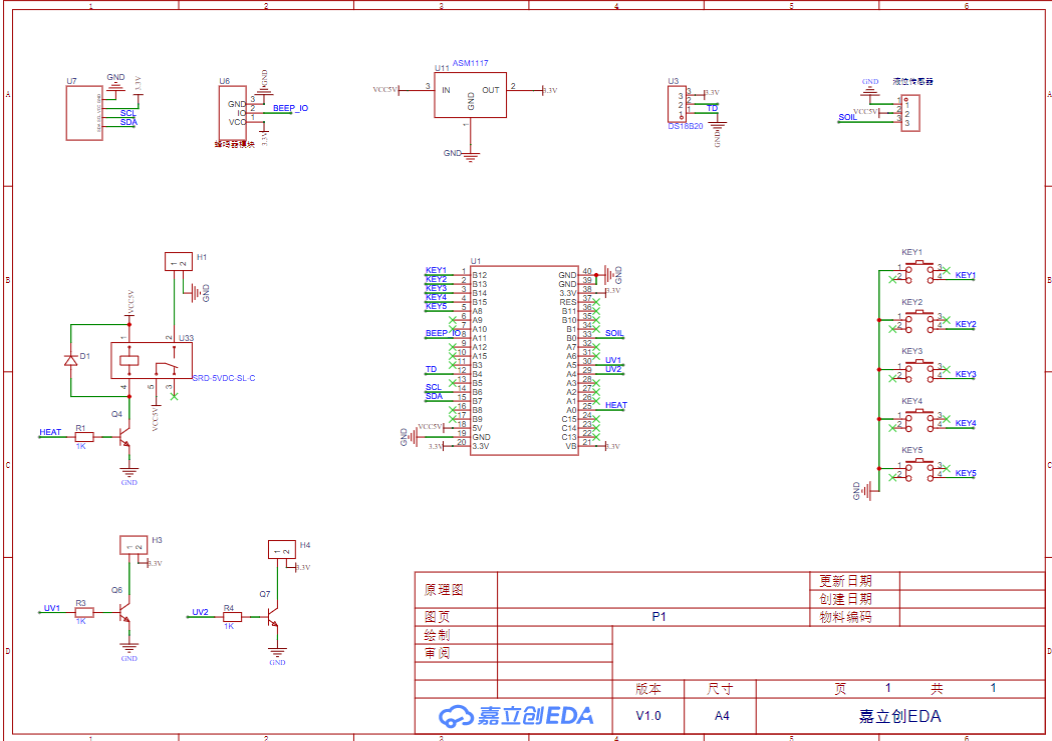
五、原理图

六、元器件清单
1.STM32F103C8T6最小系统板
2.OLED 0.96寸屏幕
3.DS18B20温度模块
4.5V继电器
5.低电平触发有源蜂鸣器模块
6.PTC加热片
7.按键模块
8.LED灯
9.YL-69液滴传感器
七、资料清单

八、资料获取
欢迎各位同学咨询探讨!!!