第2章 Buck变换器的设计原理
2.1 Buck变换器基本工作原理
如图2-1所示,Buck变换器的主电路。为输入电压、为输出电压、Q为波控制的开关管、为储能电感、C为输出滤波电容、R为负载电阻。
当达到一定电压时,二极管导通,电能通过电感L提供给负载,电感电流线性增加,电容器进入充电状态。
当低于一定电压时,二极管关断,二极管开通,减小电感电流线性电源负载,同时对电容充电;当进入电容放电状态时电流下降,输出电压可以保持的稳定的输出。如图2-2所示,为工作波形图。

图2-1 Buck变换器电路

图2-2 Buck变换器的主要工作波形
2.2 Buck变换器的调制方法
良好的控制系统和控制精度是控制方式的衡量标准,对于它的稳定性和高速响应、容积效率成本因素都有相应的要求。通过控制系统的不同两种主要方式,通过改变PWM接通控制方案的持续时间的操作是固定的,PFM保持导通时间宽度恒定,该方法的周波数控制着输出电压的变化。两种模式的优缺点如表2.1所示。
表2.1 PWM和PFM控制方式的比较
控制方式 工作频率 占空比 效率
重载 轻载
PWM 固定不变 随负载变化 高 低
PFM 随负载变化 不变 低 高
2.2.1 PWM调制模式
在当前应用的PWM开关电源的控制系统的最广泛的之一,其特点是低噪音,全负荷效率在模式。其调制原理,如图2-3所示:

图2-3 PWM调制原理
2.4闭环控制原理
当其环路增益为时,根据闭环控制的原理出发,通过分析小信号模型,得出环路增益具备的条件,如图2-5所示:

图2-5 环路增益具备的条件
如图2-6所示,建立PWM型变换器的模型,对此来研究参数对闭环控制的影响,各参数的含义如下所示:
低通滤波器的传递函数:
补偿器的传递函数:
载波信号的峰峰值:

图2-6 PWM型变换器的小信号模型
第3章 基于STM32的PWM发生器的设计
3.1 主控单片机的选型
作为单芯片的微型控制器,单片机凭借其外形小、性能可靠、重量小等优点,在诸多领域,如航空航天、智能仪表、卫星导航、工业控制、通讯设施、家用电器中都有着广泛的应用[23]。在数字开关电源中,单片化作为控制器,还需要配备AD采用模块和DA转换模块,其主要作用是把模数转换模块采集到的信号与预设的信号进行比较,得到误差信号。然后将误差信号经过相应的程序运算得到一个调节信号,之后进行数模转换,把得到的模拟量输入到PWM波生成模块中,产生PWM波,然后通过对应的驱动电路去控制开关管的导通与关断。与传统的模拟开关电源相比,基于单片机控制的数字开关电源不但在控制精度上有了比较大的提升,而且使得电源的控制调节变得比较灵活,更加易于操作。但是在整个控制过程中要经过两次的模数和数模转换,会对信号的传输产生一些延时,而整体电路的模块较多,这对整个电源系统的动态反应速度会有一定的影响。
作为系统的控制核心,本文采用单片机型号为STM32F10ZET6,主控芯片的原理图如附录B所示,该芯片STM32F103有非常强大的配置,它拥有的资源包括:64kb的SRAM,512KB闪存、2个基本定时器、4个通用定时器、定时器2先进,2个DMA控制器、3个SPI、5个串行端口、1个USB等。
3.2 程序设计
对于STM32F10ZET6的定时器而言,只有部分的定时器都可以用于生成PWM输出。在同一时间,STM32F10ZET6的TIM3可以产生30个PWM输出,本文选择CH2产生一路PWM输出。主函数程序参见附录A,使用STM32F1的TIM3来产生PWM输出的程序参见附录A。
3.3硬件设计
3.3.1电源电路
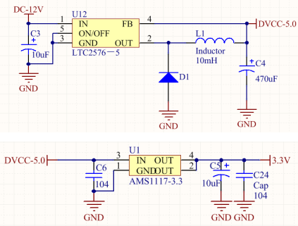
电源电路,如图3-1所示,电源部分总共有2个稳压芯片:LTC2576和,输入电压经过LTC2576,DC-DC芯片转换为5V电源输出,为稳压芯片,给开发板提供电源。在输出5V的电路中采用了LM2576-5电压芯片,这是一款高效降压芯片,,,芯片内部有过热保护电路和过流保护电路。图中电容C3可以抑制输入端的瞬态大电压,同时也为LM2576-5在开关时提供了瞬态电流。二极管D1有续流和保护电路的作用。采用LM2576-5开关稳压电源不仅转换效率高,功耗较低,还能减少外部的高频窜入干扰。

如图3-1 电源电路
第4章 Buck变换器的控制系统的设计
4.1 Buck变换器主电路设计
主电路采用常用的降压电路,STM32F10ZET6单片机可以输出对应的PWM波,从而单片机作为控制电路。通过光隔离,控制的关断,改变负载等效阻抗。为确保输出电压的稳定,主回路电路图如下图4-1所示:

图4-1 主回路电路图
其中,Buck变换器性能指标:
开关频率:
输入电压:
输出性能:;
,此时为电感电流临界连续。
(1)占空比D
占空比是关于Buck变换器输入输出电压的函数,通过参考相关性能参数即可计算得到。
(2)滤波电感Lf
电感的设计采用临界连续电流来进行计算,即。为此保证mos管的导通或者关闭时间极其短,才能没有迟滞,不会导致波形失真。
文章底部可以获取博主的联系方式,获取源码、查看详细的视频演示,或者了解其他版本的信息。
所有项目都经过了严格的测试和完善。对于本系统,我们提供全方位的支持,包括修改时间和标题,以及完整的安装、部署、运行和调试服务,确保系统能在你的电脑上顺利运行。