文章目录
- 前言
- 一、RTL8211是什么?
- 二、特性
- 三、应用场景/框图/封装
- 四、硬件设计要点
-
- [1、 时钟](#1、 时钟)
- [2、 硬件复位引脚PHYRSTB](#2、 硬件复位引脚PHYRSTB)
- 3、INTB/PMEB
- 5、LED灯
- 6、ClOCK
- 7、MDC/MDIO
- 8、RSET脚
- 9、电源时序
- 10、TXDLY/RXDLY配置
- 五、layout
- 总结
前言
上次我们讲了以太网的基本知识以及RGMII的基本知识,感兴趣的可以回顾下https://blog.csdn.net/qq_45138815/article/details/153704771?spm=1001.2014.3001.5501
,这次我们来具体学习下PHY芯片,RTF8211
RTF8211是台湾瑞昱Realtek的产品,可谓是家喻户晓,标志性的螃蟹log令人印象深刻

一、RTL8211是什么?
Realtek RTL8211F-CG/RTL8211FD-CG/RTL8211FI-CG/RTL8211FDI-CG 是一款高度集成的以太网收发器,符合 10Base-T、100Base-TX 和 1000Base-T IEEE 802.3 标准。它提供所有必要的物理层功能,通过 CAT.5 UTP 电缆传输和接收以太网数据包。RTL8211FI和RTL8211FDI均按照工业级标准制造。RTL8211F(I)/RTL8211FD(I)采用最先进的数字信号处理技术和模拟前端(AFE),实现通过UTP电缆实现高速数据传输和接收。RTL8211F(I)/RTL8211FD(I)实现了交叉检测与自动校正、极性校正、自适应均衡、串扰消除、回声消除、时序恢复和纠错等功能,以提供10Mbps、100Mbps或1000Mbps的稳健传输和接收能力。MAC与PHY之间的数据传输通过1000Base-T、10Base-T和100Base-TX的简化千比媒体独立接口(RGMII)。RTL8211F(I)/RTL8211FD(I)支持多种RGMII信号电压,包括3.3、2.5、1.8和1.5V。
二、特性
- 1000Base-T 符合 IEEE 802.3ab 标准
- 100Base-TX 符合 IEEE 802.3u 标准
- 10Base-T 符合 IEEE 802.3 标准
- 支持 RGMII
- IEEE 802.3az-2010(节能以太网) 内置唤醒局域网(WOL)功能
- 支持中断功能
- 支持并行检测 交叉检测及自动纠正 自动极性校正
- 支持 PHYRSTB 核心电源关闭 基线漂移校正
- 1000Base-T 下 CAT.5 电缆支持 120 米 范围
- RGMII 可选 3.3/2.5/1.8/1.5V 信号
- 支持 25MHz 外部晶振或振荡器 为 MAC 提供 125MHz 时钟源 提供 3 个网络状态
- LED 支持链路断电节能功能 绿色以太网(仅 1000/100Mbps 模式) 内置开关稳压器和 LDO 40 引脚 QFN 绿色封装 55 nm 工艺,超低功耗 工业级制造工艺(RTL8211FI/RTL8211FDI)
三、应用场景/框图/封装
DTV(数字电视)、MAU(媒体接入单元)、CNR(通信与网络插槽)、游戏机、打印机及办公设备、DVD 播放器及录像机、以太网集线器、以太网交换机。此外,RTL8211F(I)/RTL8211FD(I) 可用于任何需要 UTP 物理连接的嵌入式系统中的以太网 MAC。

*注意:此处3.3/2.5/1.8/1.5V电源是指来自外部电源的I/O端口电源,而非来自内部LDO。
RTL8211F方框图Blcok Diagram:
时钟要求:千兆时的时钟信号频率是125MHz;百兆时的时钟信号频率是25MHz;
(RTL8211F PHY芯片的TX和RX有单独的125MHz时钟信号,甚至第35 pin有CLKOUT,可输出125MHz/25MHz给到MAC)。
RGMII的接口如下



一般用的QFN的封装

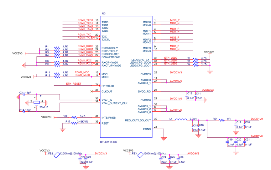
四、硬件设计要点
1、 时钟
时钟要求:千兆时的时钟信号频率是125MHz;百兆时的时钟信号频率是25MHz;(RTL8211F PHY芯片的TX和RX有单独的125MHz时钟信号,甚至第35 pin有CLKOUT,可输出125MHz/25MHz给到MAC)。


2、 硬件复位引脚PHYRSTB

硬件复位。低有效。要进行完整的 PHY 复位,此引脚必须保持低电平至少 10 毫秒 。硬件复位后,所有寄存器将被清零。

RTL8211F(I)/RTL8211FD(I) 有一个 PHYRSTB 引脚用于复位芯片。要进行完整的 PHY 复位,该引脚必须拉低至少 10 毫秒(图 9 中的 Tgap)以重置内部稳压器。在访问 PHY 寄存器之前,请至少等待 50 毫秒*(用于内部电路稳定时间)。硬件复位后,所有寄存器将恢复到默认值
3、INTB/PMEB

RTL8211F PHY芯片的31 pin的INTB/PMEB有两个功能,主要是中断信号(interrupt)和电源管理事件(power management event)。(例如,中断信号和WOL唤醒)
中断信号:当的RTL8211F phy检测到外部信号时,会输出低电平信号到SOC。
电源管理事件:跟节能有关。
该管脚是开漏输出,开漏的意思就是没法输出高电平,需要外部上拉电阻,注意SOC的电平匹配,规格书上要求采用3.3V。
4、 RGMII Power Source
RGMII信号脚的电平配置管脚:CFG_EXT,CFG_LDO[1:0]。通常SOC端的MAC RGMII电平是3.3V或1.8V。在设计上,也是常用External 3.3V或External 1.8V 。因为电源系统上都会有3.3V或1.8V。另外,芯片的内部供电电源是通过LDO来转的,相对来说,效率低些,芯片功耗会大些,散热会差些。



5、LED灯

LED0、LED1、LED2都可以通过寄存器来配置是LINK指示灯(绿色灯,网口右边位置),还是ACTIVE指示灯(黄色灯,网口左边位置)。
note:
LED0脚内部是pull down的,用外部3.3V上拉来驱动指示灯。
LED1脚内部是pull up的,可以直接驱动指示灯。
LED2脚内部是pull down的,用外部3.3V上拉来驱动指示灯。
LED0、LED1、LED2也只能通过寄存器来配置link或active指示灯,不能单独做其他功能。

他的意思就是说有些有些引脚是需要外部3.3V上拉,有些可以直接驱动
为了减少RTL8211F(I)/RTL8211FD(I)的引脚数量,LED引脚与CFG_EXT和CFG_LDO[1:0]引脚复用。由于硬件配置共享LED输出引脚,因此在进行外部搭接和LED使用时必须考虑组合方式,以避免冲突。具体来说,当LED输出用于直接驱动LED时,每个输出驱动器的有效状态取决于上电/复位时对应CFG_EXT/CFG_LDO[1:0]输入采样的逻辑电平。
他的意思就是说有些有些引脚是需要外部3.3V上拉,有些可以直接驱动
为了减少RTL8211F(I)/RTL8211FD(I)的引脚数量,LED引脚与CFG_EXT和CFG_LDO[1:0]引脚复用。由于硬件配置共享LED输出引脚,因此在进行外部搭接和LED使用时必须考虑组合方式,以避免冲突。具体来说,当LED输出用于直接驱动LED时,每个输出驱动器的有效状态取决于上电/复位时对应CFG_EXT/CFG_LDO[1:0]输入采样的逻辑电平。
6、ClOCK
TXCLK和RXCLK上要加阻容。有认证要求的话,可以解决125MHZ辐射问题。

在100Base-TX和10Base-T模式下的RGMII接口中,TXC和RXC信号源分别为25MHz和2.5MHz;而在1000Base-T模式下,TXC和RXC信号源为125MHz。TXC总是由MAC生成,而RXC总是由PHY生成。TXD[3:0]和RXD[3:0]信号用于在时钟的上升沿和下降沿进行数据传输。
7、MDC/MDIO
MDC/MDIO是IEEE802.3标准定义的管理数据接口,用于MAC层对PHY芯片的寄存器设置、状态监控和故障诊断(类似I2C但专用以太网)。
RTL8211F的MAC(Management Data Clock)是推挽输出结构,不需要上拉。
RTL8211F的MDIO(Management Data input/output)是开漏输出,需要1.5K电阻上拉。

该接口由四个信号对组成;MDI0、MDI1、MDI2 和 MDI3。每个信号对由两个双向引脚组成,可同时进行发送和接收。MDI 接口内部具有终端电阻,以减少物料清单成本和 PCB 复杂性。在 1000Base-T 中,所有四对信号同时用于双向传输。在 10/100 链路和自动协商期间,仅使用 MDI0 和 MDI1 对。

8、RSET脚
RSET脚外接2.49KΩ(1%精度),是内部偏置电路的精密参考电阻。
作用就是通常,芯片内部会有一个恒流源,而不是一个简单的上拉电阻。 这个恒流源会流过一个精密的外部电阻(即您提到的"校准电阻")到地,通过测量这个电阻两端的电压,来校准CPU内部的其他电路,最典型的就是电源管理单元(VRM)的电压。
这个外部电阻被称为校准电阻或检测电阻,其核心作用是提供一个极其精准的参考基准。

9、电源时序
RTL8211F的时序是先上3.3V电压,再上1.8V电压。如果系统是1.8V电压先上,再上3.3V电压时,那外部1.8V电压就会通过RTL8211F芯片上的管脚,反灌电压到3.3V的。
电源的话提供一个 3.3V、1A 的稳定电源。RTL8211F(I)/RTL8211FD(I) 通过开关调节器/LDO 将 3.3V 稳定电源转换为 1.0V。RTL8211F(I)/RTL8211FD(I) 提供了 RGMII 电源引脚的可选功能。RGMII 接口的标准 I/O 电压为 3.3V,同时支持 2.5V/1.8V/1.5V,以降低 EMI。RGMII 的 2.5V/1.8V/1.5V 电源可由内部 LDO 提供,也可以来自外部电源。
在设计上,也是常用External 3.3V或External 1.8V。因为电源系统上都会有3.3V或1.8V。另外,芯片的内部供电电源是通过LDO来转的,相对来说,效率低些,芯片功耗会大些,散热会差些。


10、TXDLY/RXDLY配置
TXDLY:控制发送方向的时钟时序(MAC-PHY),决定发送时钟TXC和发送数据TXD之间的延迟时间。
RXDLY:控制接收方向的时钟时序(PHY->MAC),决定接收时钟RXC和接收数据RXD之间的延迟时间。
配置原则:谁发送,谁负责延迟。通过4.7k上拉电阻,由硬件配置进行延时



五、layout
1、等长
RGMII TX或者RGMII RX群组有等长要求,TXEN是TX群组,RXDV是RX群组。
RGMII TX群组:TXD3、TXD2、TXD1、TXD0、TXCLK、TXEN,共6根线。
RGMII RX群组:RXD3、RXD2、RXD1、RXD0、RXCLK、RXDV,共6根线。
RGMII TX/RX群组内等长要求是走线长度差要小于100mil。
RGMII TX/RX信号的长度要求小于15cm,走线太长的话,可能会有CRC和丢包。
RGMII信号走线,尽量有完整的参考地。
note:
TXCTL:Receive Control Signal from the MAC
RXCTL:Transmit Control Signal from the MAC
2、Clock
TXCLK和RXCLK上的阻容,要放在对应的发送端。
比如:
TXCLK的阻容要靠近MAC端,
RXCLK的阻容要靠近PHY端。
六、RGMII PHY测试
1、回环测试
Loopback回环测试,可以用来检查MAC和PHY之间通信是否OK,也可以来测试delayline时间,纯通过软件来测试。
Loopback模式,从MAC发送的数据在PHY芯片的PCS层被回环到接收通道,也叫本地回环。
测试本地Loopback时,不能插网线。


布局,晶振和PHY不要靠近板边,一是容易被静电打坏,而且辐射很大
当产品放置于辐射发射的测试环境中时,被测产品的高速器件与实验室中参考地会形成一定的容性耦合,产生寄生电容,导致出现共模辐射,寄生电容越大,共模辐射越强;而寄生电容实质就是晶体与参考地之间的电场分布,当两者之间电压恒定时,两者之间电场分布越多,两者之间电场强度就越大,寄生电容也会越大,晶体在PCB边缘与在PCB中间时电场分布如下

PCB边缘的晶振与参考接地板之间的电场分布示意图

总结
以上就是今天的分享,持续学习
