产品描述:
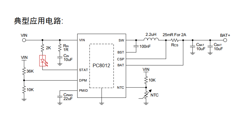
PC8012 是一款支持 4.5-15V 输入电压范围,最大输出为2A电流的同步降压锂电池充电管理芯片。芯片内部集成了低阻功率 MOSFETS,采用500kHz 的开关频率以实现较小的元件尺寸和较高的充电效率。PC8012 内部还集成了多重保护功能,能够最大程度的保护芯片和终端设备。可通过调节恒流电阻的阻值改变电池恒流模式下的充电电流大小。芯片内置有输入DPM功能,通过外置分压电阻设置不同的保护阈值电压,以匹配不同适配器。芯片集成温度调节环路,可以智能调节充电电流从而控制芯片温度。PC8012 还内置了充电状态显示功能,通过LED 的状态判断电池的工作状态。

特点:
Ÿ 输入工作电压:4.5-15V
Ÿ 最大 2A 可编程充电电流
Ÿ 同步效率可高达 90%以上
Ÿ 支持电池 0V 充电
Ÿ 支持电池涓流/恒流/恒压三段式充电
Ÿ 内部预设 4.2V 和 8.4V 浮充电压
Ÿ 支持输入适配器 DPM 功能
Ÿ 支持 LED 充电状态指示
Ÿ 内置热调节和 OTP 温度保护功能
Ÿ 内置输入电压 UVLO 和 OVP 保护功能
Ÿ 内置 NTC 电池温度检测和使能功能
Ÿ 提供 ESSOP-10 和 ESOP-8 封装

应用:
Ÿ 电子烟
Ÿ 电动工具
Ÿ 便携式锂电池笔记本