企业级教育考试系统核心架构(完善版)
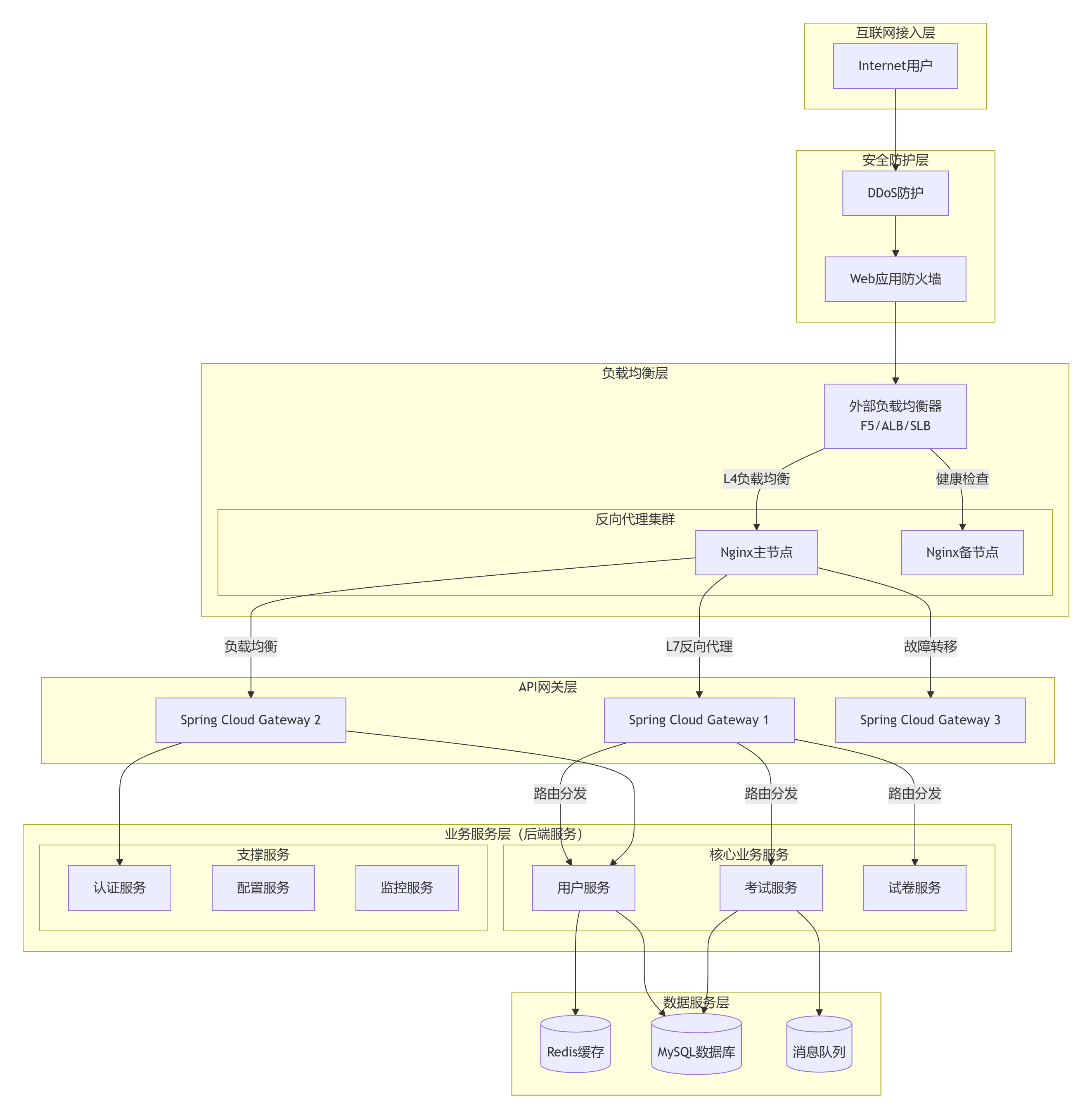
一、企业级完整架构图

可观测性平台
数据持久化层
微服务基础设施
业务微服务(DDD架构)
API网关层(Spring Cloud Gateway集群)
安全与网络层
NoSQL数据库
关系型数据库(分库分表)
消息中间件
智能上下文
题目上下文
考试上下文
用户上下文
负载均衡层(L4/L7)
Nginx集群(高可用)
服务发现
服务发现
服务发现
Feign
Feign
Feign
Feign
考试事件
学习行为
指标
指标
链路
日志
大数据平台
数据仓库Hive
Spark计算引擎
Flink实时计算
防火墙
WAF+DDoS防护
CDN网络
静态资源加速
SSL卸载
TLS 1.3
外部负载均衡器
F5/ALB/SLB
Web应用防火墙
防攻击/防注入
Nginx Master
keepalived VIP
Nginx Backup
网关实例1
动态路由/限流
网关实例2
负载均衡
网关实例3
熔断降级
Nacos集群
服务注册/配置中心
用户服务
聚合根: User/Auth
认证服务
OAuth2.0+JWT
组织服务
学校/班级/角色
考试服务
聚合根: Exam/Paper
试卷服务
组卷策略
答题服务
实时同步
题目服务
聚合根: Question
知识点服务
知识图谱
题库服务
版本管理
推荐服务
混合算法
分析服务
行为分析
预测服务
成绩预测
Sentinel集群
流控/熔断/降级
SkyWalking
链路追踪
Spring Boot Admin
服务监控
RocketMQ集群
事务消息/顺序消息
Kafka集群
日志/事件流
用户库
ShardingSphere
考试库
读写分离
题目库
分库分表
Redis集群
哨兵+集群
MongoDB分片集群
行为日志
Elasticsearch集群
搜索分析
Prometheus集群
指标收集
Grafana
监控大屏
Loki
日志聚合
AlertManager
告警管理
客户端流量
Web/App/小程序
ANALYTIKA
二、Nginx+Gateway核心配置
2.1 Nginx负载均衡配置(企业级)
nginx
# nginx.conf - 主配置
user nginx;
worker_processes auto;
worker_rlimit_nofile 65535;
error_log /var/log/nginx/error.log warn;
pid /var/run/nginx.pid;
events {
worker_connections 4096;
multi_accept on;
use epoll;
}
http {
include /etc/nginx/mime.types;
default_type application/octet-stream;
# 日志格式
log_format main '$remote_addr - $remote_user [$time_local] "$request" '
'$status $body_bytes_sent "$http_referer" '
'"$http_user_agent" "$http_x_forwarded_for" '
'$request_time $upstream_response_time';
access_log /var/log/nginx/access.log main buffer=32k flush=1m;
# 基础配置
sendfile on;
tcp_nopush on;
tcp_nodelay on;
keepalive_timeout 75s;
keepalive_requests 1000;
client_max_body_size 100m;
# 连接限制
limit_conn_zone $binary_remote_addr zone=perip:10m;
limit_conn_zone $server_name zone=perserver:10m;
limit_req_zone $binary_remote_addr zone=reqlimit:10m rate=10r/s;
# 压缩配置
gzip on;
gzip_vary on;
gzip_min_length 1k;
gzip_comp_level 6;
gzip_types text/plain text/css text/xml text/javascript
application/json application/javascript application/xml+rss;
# 安全头
add_header X-Frame-Options SAMEORIGIN;
add_header X-Content-Type-Options nosniff;
add_header X-XSS-Protection "1; mode=block";
add_header Strict-Transport-Security "max-age=31536000; includeSubDomains" always;
# 上游服务器定义
upstream gateway_servers {
# 一致性哈希负载均衡
hash $request_uri consistent;
# 网关服务器
server 192.168.1.101:9999 max_fails=3 fail_timeout=30s;
server 192.168.1.102:9999 max_fails=3 fail_timeout=30s;
server 192.168.1.103:9999 max_fails=3 fail_timeout=30s;
# 健康检查
check interval=3000 rise=2 fall=3 timeout=2000 type=http;
check_http_send "HEAD /actuator/health HTTP/1.0\r\n\r\n";
check_http_expect_alive http_2xx http_3xx;
}
# 静态资源服务器
upstream static_servers {
server 192.168.1.201:80;
server 192.168.1.202:80;
}
# 主服务器配置
server {
listen 80;
server_name exam.company.com;
# 强制HTTPS
return 301 https://$server_name$request_uri;
}
server {
listen 443 ssl http2;
server_name exam.company.com;
# SSL证书配置
ssl_certificate /etc/nginx/ssl/exam.company.com.crt;
ssl_certificate_key /etc/nginx/ssl/exam.company.com.key;
ssl_session_timeout 1d;
ssl_session_cache shared:SSL:50m;
ssl_session_tickets off;
# SSL协议配置
ssl_protocols TLSv1.2 TLSv1.3;
ssl_ciphers ECDHE-RSA-AES128-GCM-SHA256:ECDHE:ECDH:AES:HIGH:!NULL:!aNULL:!MD5:!ADH:!RC4;
ssl_prefer_server_ciphers on;
# 请求限制
limit_conn perip 100;
limit_conn perserver 1000;
limit_req zone=reqlimit burst=20 nodelay;
# 静态资源
location ~* \.(js|css|png|jpg|jpeg|gif|ico|svg|woff|woff2|ttf|eot)$ {
expires 1y;
add_header Cache-Control "public, immutable";
proxy_pass http://static_servers;
}
# API路由 - 健康检查
location /actuator/health {
access_log off;
proxy_pass http://gateway_servers;
proxy_set_header Host $host;
proxy_set_header X-Real-IP $remote_addr;
proxy_set_header X-Forwarded-For $proxy_add_x_forwarded_for;
}
# API路由 - 用户服务
location /api/user/ {
# 限流配置
limit_req zone=reqlimit burst=5 nodelay;
proxy_pass http://gateway_servers;
proxy_set_header Host $host;
proxy_set_header X-Real-IP $remote_addr;
proxy_set_header X-Forwarded-For $proxy_add_x_forwarded_for;
proxy_set_header X-Forwarded-Proto $scheme;
# 超时配置
proxy_connect_timeout 5s;
proxy_send_timeout 60s;
proxy_read_timeout 60s;
proxy_buffer_size 4k;
proxy_buffers 8 4k;
proxy_busy_buffers_size 8k;
}
# API路由 - 考试服务
location /api/exam/ {
# 考试服务需要更长超时
proxy_read_timeout 300s;
proxy_send_timeout 300s;
proxy_pass http://gateway_servers;
proxy_set_header Host $host;
proxy_set_header X-Real-IP $remote_addr;
proxy_set_header X-Forwarded-For $proxy_add_x_forwarded_for;
}
# WebSocket支持
location /ws/ {
proxy_pass http://gateway_servers;
proxy_http_version 1.1;
proxy_set_header Upgrade $http_upgrade;
proxy_set_header Connection "upgrade";
proxy_set_header Host $host;
proxy_set_header X-Real-IP $remote_addr;
proxy_read_timeout 86400s;
proxy_send_timeout 86400s;
}
# 默认路由
location / {
proxy_pass http://gateway_servers;
proxy_set_header Host $host;
proxy_set_header X-Real-IP $remote_addr;
proxy_set_header X-Forwarded-For $proxy_add_x_forwarded_for;
proxy_set_header X-Forwarded-Proto $scheme;
}
# 错误页面
error_page 500 502 503 504 /50x.html;
location = /50x.html {
root /usr/share/nginx/html;
}
# 状态监控
location /nginx_status {
stub_status on;
access_log off;
allow 192.168.1.0/24;
deny all;
}
}
}
2.2 Spring Cloud Gateway企业级配置
yaml
# application-gateway.yml
server:
port: 9999
servlet:
context-path: /
tomcat:
max-threads: 200
min-spare-threads: 20
accept-count: 100
connection-timeout: 30000
max-connections: 10000
spring:
application:
name: api-gateway
# 主数据源
datasource:
url: jdbc:mysql://${MYSQL_HOST:localhost}:3306/gateway_db?useSSL=false&characterEncoding=utf8&serverTimezone=Asia/Shanghai
username: ${MYSQL_USER:root}
password: ${MYSQL_PASSWORD:password}
hikari:
maximum-pool-size: 20
minimum-idle: 5
connection-timeout: 30000
idle-timeout: 600000
max-lifetime: 1800000
# Redis配置
redis:
host: ${REDIS_HOST:localhost}
port: ${REDIS_PORT:6379}
password: ${REDIS_PASSWORD:}
lettuce:
pool:
max-active: 16
max-idle: 8
min-idle: 4
max-wait: 3000
timeout: 3000
# Nacos配置
cloud:
nacos:
discovery:
server-addr: ${NACOS_HOST:localhost}:8848
namespace: ${NACOS_NAMESPACE:gateway}
group: DEFAULT_GROUP
metadata:
version: v1.0.0
config:
server-addr: ${NACOS_HOST:localhost}:8848
namespace: ${NACOS_NAMESPACE:gateway}
group: DEFAULT_GROUP
file-extension: yaml
refresh-enabled: true
# Gateway动态路由配置
gateway:
discovery:
locator:
enabled: true
lower-case-service-id: true
# 全局过滤器配置
default-filters:
- DedupeResponseHeader=Access-Control-Allow-Origin Access-Control-Allow-Credentials
- name: RequestRateLimiter
args:
key-resolver: "#{@userKeyResolver}"
redis-rate-limiter.replenishRate: 10
redis-rate-limiter.burstCapacity: 20
redis-rate-limiter.requestedTokens: 1
- name: Retry
args:
retries: 3
statuses: BAD_GATEWAY,INTERNAL_SERVER_ERROR,SERVICE_UNAVAILABLE
methods: GET,POST
exceptions: java.io.IOException,org.springframework.cloud.gateway.support.NotFoundException
backoff:
firstBackoff: 10ms
maxBackoff: 1000ms
factor: 2
basedOnPreviousValue: false
# 路由配置
routes:
# 用户服务路由
- id: user-service
uri: lb://user-service
predicates:
- Path=/api/user/**
- Method=GET,POST,PUT,DELETE
- Header=X-Requested-With, XMLHttpRequest
filters:
- StripPrefix=1
- name: CircuitBreaker
args:
name: userService
fallbackUri: forward:/fallback/user
- name: RequestSize
args:
maxSize: 10MB
- CacheRequestBody
# 考试服务路由
- id: exam-service
uri: lb://exam-service
predicates:
- Path=/api/exam/**
- Method=GET,POST,PUT
filters:
- StripPrefix=1
- name: CircuitBreaker
args:
name: examService
fallbackUri: forward:/fallback/exam
- name: ModifyRequestBody
args:
rewrite: "/(.*)/", "/api/$1"
# 题目服务路由
- id: question-service
uri: lb://question-service
predicates:
- Path=/api/question/**
- Method=GET,POST
filters:
- StripPrefix=1
- AddRequestHeader=X-Request-From, gateway
# 静态资源路由
- id: static-resource
uri: http://static-service
predicates:
- Path=/static/**, /public/**, /resources/**
filters:
- SetPath=/static/{segment}
# 健康检查路由
- id: health-check
uri: http://localhost:${server.port}
predicates:
- Path=/actuator/health
filters:
- SetStatus=200
# 熔断降级路由
- id: fallback-route
uri: lb://fallback-service
predicates:
- Path=/fallback/**
filters:
- RewritePath=/fallback/(?<segment>.*), /${segment}
# 全局跨域配置
globalcors:
cors-configurations:
'[/**]':
allowed-origins: "*"
allowed-methods: "*"
allowed-headers: "*"
allow-credentials: true
max-age: 3600
# Spring Security配置
security:
oauth2:
resourceserver:
jwt:
issuer-uri: ${AUTH_SERVER_URI:http://auth-service:8080}
jwk-set-uri: ${AUTH_SERVER_URI:http://auth-service:8080}/oauth2/jwks
# 熔断器配置
resilience4j:
circuitbreaker:
instances:
userService:
register-health-indicator: true
sliding-window-size: 10
minimum-number-of-calls: 5
permitted-number-of-calls-in-half-open-state: 3
automatic-transition-from-open-to-half-open-enabled: true
wait-duration-in-open-state: 5s
failure-rate-threshold: 50
event-consumer-buffer-size: 10
record-exceptions:
- org.springframework.web.client.HttpServerErrorException
- java.io.IOException
- java.util.concurrent.TimeoutException
examService:
sliding-window-size: 20
minimum-number-of-calls: 10
failure-rate-threshold: 30
wait-duration-in-open-state: 10s
# 限流配置
ratelimiter:
instances:
userKeyResolver:
limit-for-period: 10
limit-refresh-period: 1s
timeout-duration: 0s
register-health-indicator: true
# Sentinel配置
sentinel:
filter:
enabled: true
transport:
dashboard: ${SENTINEL_DASHBOARD:localhost:8080}
port: 8719
datasource:
ds1:
nacos:
server-addr: ${NACOS_HOST:localhost}:8848
data-id: ${spring.application.name}-sentinel
group-id: DEFAULT_GROUP
data-type: json
rule-type: gw-flow
ds2:
nacos:
server-addr: ${NACOS_HOST:localhost}:8848
data-id: ${spring.application.name}-sentinel-api
group-id: DEFAULT_GROUP
data-type: json
rule-type: gw-api-group
ds3:
nacos:
server-addr: ${NACOS_HOST:localhost}:8848
data-id: ${spring.application.name}-sentinel-degrade
group-id: DEFAULT_GROUP
data-type: json
rule-type: degrade
# 监控配置
management:
endpoints:
web:
exposure:
include: health,info,metrics,prometheus,gateway
base-path: /actuator
endpoint:
health:
show-details: always
probes:
enabled: true
metrics:
export:
prometheus:
enabled: true
tracing:
sampling:
probability: 1.0
# 日志配置
logging:
level:
org.springframework.cloud.gateway: DEBUG
reactor.netty.http.client: DEBUG
pattern:
console: "%d{yyyy-MM-dd HH:mm:ss} [%thread] %-5level %logger{36} - %msg%n"
file:
name: logs/gateway.log
max-size: 10MB
max-history: 30
2.3 Gateway核心代码实现
java
// 1. 全局过滤器配置
@Configuration
@Slf4j
public class GatewayConfiguration {
@Bean
@Order(-1)
public GlobalFilter globalFilter() {
return (exchange, chain) -> {
long startTime = System.currentTimeMillis();
ServerHttpRequest request = exchange.getRequest();
// 记录请求信息
log.info("Gateway Request: {} {}, from: {}",
request.getMethod(),
request.getURI(),
request.getRemoteAddress());
return chain.filter(exchange).then(Mono.fromRunnable(() -> {
long endTime = System.currentTimeMillis();
ServerHttpResponse response = exchange.getResponse();
log.info("Gateway Response: {} {}, status: {}, time: {}ms",
request.getMethod(),
request.getURI(),
response.getStatusCode(),
endTime - startTime);
}));
};
}
// 限流Key解析器
@Bean
public KeyResolver userKeyResolver() {
return exchange -> {
// 基于用户IP限流
String ip = exchange.getRequest().getRemoteAddress().getAddress().getHostAddress();
return Mono.just(ip);
};
}
// 基于用户ID限流
@Bean
public KeyResolver userIdKeyResolver() {
return exchange -> {
String token = exchange.getRequest().getHeaders().getFirst("Authorization");
if (StringUtils.hasText(token) && token.startsWith("Bearer ")) {
String userId = extractUserIdFromToken(token);
return Mono.just(userId);
}
return Mono.just(exchange.getRequest().getRemoteAddress().getAddress().getHostAddress());
};
}
// 自定义限流过滤器
@Bean
public CustomRateLimiterGatewayFilterFactory customRateLimiter() {
return new CustomRateLimiterGatewayFilterFactory();
}
}
// 2. 动态路由服务
@Service
@Slf4j
public class DynamicRouteService {
@Autowired
private RedisTemplate<String, Object> redisTemplate;
@Autowired
private RouteDefinitionWriter routeDefinitionWriter;
@Autowired
private ApplicationEventPublisher publisher;
private static final String ROUTE_KEY = "gateway:routes";
/**
* 从数据库加载路由配置
*/
@PostConstruct
public void initRoutes() {
List<RouteDefinition> routes = loadRoutesFromDatabase();
routes.forEach(route -> {
try {
routeDefinitionWriter.save(Mono.just(route)).subscribe();
log.info("加载路由: {}", route.getId());
} catch (Exception e) {
log.error("加载路由失败: {}", route.getId(), e);
}
});
// 发布路由刷新事件
publisher.publishEvent(new RefreshRoutesEvent(this));
}
/**
* 动态添加路由
*/
public Mono<Void> addRoute(RouteDefinition routeDefinition) {
try {
// 验证路由
validateRoute(routeDefinition);
// 保存到数据库
saveRouteToDatabase(routeDefinition);
// 更新缓存
redisTemplate.opsForHash().put(ROUTE_KEY,
routeDefinition.getId(),
routeDefinition);
// 更新Gateway路由
routeDefinitionWriter.save(Mono.just(routeDefinition)).subscribe();
publisher.publishEvent(new RefreshRoutesEvent(this));
log.info("动态添加路由成功: {}", routeDefinition.getId());
return Mono.empty();
} catch (Exception e) {
log.error("动态添加路由失败", e);
return Mono.error(e);
}
}
/**
* 动态删除路由
*/
public Mono<Void> deleteRoute(String routeId) {
try {
// 从数据库删除
deleteRouteFromDatabase(routeId);
// 从缓存删除
redisTemplate.opsForHash().delete(ROUTE_KEY, routeId);
// 从Gateway删除
routeDefinitionWriter.delete(Mono.just(routeId)).subscribe();
publisher.publishEvent(new RefreshRoutesEvent(this));
log.info("动态删除路由成功: {}", routeId);
return Mono.empty();
} catch (Exception e) {
log.error("动态删除路由失败", e);
return Mono.error(e);
}
}
}
// 3. 自定义限流过滤器工厂
@Component
@Slf4j
public class CustomRateLimiterGatewayFilterFactory extends
AbstractGatewayFilterFactory<CustomRateLimiterGatewayFilterFactory.Config> {
@Autowired
private RedisRateLimiter redisRateLimiter;
@Autowired
private ObjectMapper objectMapper;
public CustomRateLimiterGatewayFilterFactory() {
super(Config.class);
}
@Override
public GatewayFilter apply(Config config) {
return (exchange, chain) -> {
ServerHttpRequest request = exchange.getRequest();
// 获取限流Key
String key = resolveKey(exchange, config);
// 执行限流
return redisRateLimiter.isAllowed(key, config.getReplenishRate(),
config.getBurstCapacity()).flatMap(response -> {
if (response.isAllowed()) {
return chain.filter(exchange);
} else {
// 限流响应
ServerHttpResponse httpResponse = exchange.getResponse();
httpResponse.setStatusCode(HttpStatus.TOO_MANY_REQUESTS);
httpResponse.getHeaders().setContentType(MediaType.APPLICATION_JSON);
Map<String, Object> error = new HashMap<>();
error.put("code", 429);
error.put("message", "请求过于频繁,请稍后再试");
error.put("retryAfter", response.getHeaders().getFirst("X-RateLimit-Retry-After"));
DataBuffer buffer = httpResponse.bufferFactory()
.wrap(objectMapper.writeValueAsBytes(error));
return httpResponse.writeWith(Mono.just(buffer));
}
});
};
}
private String resolveKey(ServerWebExchange exchange, Config config) {
String keyResolver = config.getKeyResolver();
switch (keyResolver) {
case "ip":
return exchange.getRequest().getRemoteAddress().getAddress().getHostAddress();
case "userId":
return extractUserId(exchange);
case "api":
return exchange.getRequest().getURI().getPath();
default:
return "default";
}
}
@Data
public static class Config {
private int replenishRate = 10;
private int burstCapacity = 20;
private String keyResolver = "ip";
}
}
// 4. 全局异常处理器
@Configuration
@Order(-1)
public class GlobalErrorWebExceptionHandler extends
AbstractErrorWebExceptionHandler {
public GlobalErrorWebExceptionHandler(ErrorAttributes errorAttributes,
WebProperties webProperties,
ApplicationContext applicationContext) {
super(errorAttributes, webProperties.getResources(), applicationContext);
}
@Override
protected RouterFunction<ServerResponse> getRoutingFunction(
ErrorAttributes errorAttributes) {
return RouterFunctions.route(RequestPredicates.all(), this::renderErrorResponse);
}
private Mono<ServerResponse> renderErrorResponse(ServerRequest request) {
Map<String, Object> errorProperties = getErrorAttributes(request,
ErrorAttributeOptions.defaults());
int status = (int) errorProperties.get("status");
String error = (String) errorProperties.get("error");
String message = (String) errorProperties.get("message");
String path = (String) errorProperties.get("path");
// 构建标准错误响应
ApiResponse<Object> response = ApiResponse.error(status, error, message);
return ServerResponse.status(HttpStatus.valueOf(status))
.contentType(MediaType.APPLICATION_JSON)
.body(BodyInserters.fromValue(response));
}
}
// 5. 监控端点
@RestControllerEndpoint(id = "gateway")
@Slf4j
public class GatewayEndpoint {
@Autowired
private GatewayMetrics gatewayMetrics;
@GetMapping("/metrics")
public Mono<Map<String, Object>> metrics() {
Map<String, Object> metrics = new HashMap<>();
// 请求统计
metrics.put("totalRequests", gatewayMetrics.getTotalRequests());
metrics.put("successfulRequests", gatewayMetrics.getSuccessfulRequests());
metrics.put("failedRequests", gatewayMetrics.getFailedRequests());
// 响应时间
metrics.put("averageResponseTime", gatewayMetrics.getAverageResponseTime());
metrics.put("p95ResponseTime", gatewayMetrics.getP95ResponseTime());
metrics.put("p99ResponseTime", gatewayMetrics.getP99ResponseTime());
// 限流统计
metrics.put("rateLimitedRequests", gatewayMetrics.getRateLimitedRequests());
return Mono.just(metrics);
}
@GetMapping("/routes")
public Mono<List<Map<String, Object>>> routes() {
return gatewayMetrics.getRoutesInfo();
}
@GetMapping("/circuitbreakers")
public Mono<Map<String, CircuitBreakerMetrics>> circuitBreakers() {
return gatewayMetrics.getCircuitBreakerMetrics();
}
}
三、企业级流量时序图
Ops Alert 监控系统 Sentinel 数据库 Redis缓存 业务服务 Nacos注册中心 Spring Cloud Gateway Nginx集群 Web应用防火墙 外部负载均衡器 CDN网络 客户端 Ops Alert 监控系统 Sentinel 数据库 Redis缓存 业务服务 Nacos注册中心 Spring Cloud Gateway Nginx集群 Web应用防火墙 外部负载均衡器 CDN网络 客户端 1. 请求到达阶段 2. Nginx处理阶段 3. Gateway处理阶段 alt [流量正常] [流量超限] 4. 业务处理阶段 alt [缓存命中] [缓存未命中] 5. 响应返回阶段 6. 异常处理流程 alt [熔断器开启] [熔断器关闭] 7. 监控告警流程 alt [异常检测] HTTPS请求(443端口) 负载均衡(SSL卸载) 安全检测(DDoS/注入) 请求转发(健康检查) 连接管理/限流/压缩 反向代理(负载均衡) 服务发现/动态路由 返回服务列表 执行过滤器链 1. 认证鉴权 2. 限流熔断 3. 请求日志 流量控制检查 放行 转发请求(负载均衡) 限流 429 Too Many Requests 缓存查询 返回缓存数据 数据库查询 返回数据 写入缓存 业务响应 后置过滤器 1. 响应日志 2. 指标收集 上报监控指标 返回响应 响应返回 安全扫描 负载均衡 最终响应 服务异常(超时/错误) 响应失败 熔断器检测 执行降级逻辑 降级响应 重试机制 重试请求 实时指标上报 业务指标上报 指标聚合分析 触发告警 通知运维
四、企业级最佳实践总结
4.1 分层架构设计原则
-
四层流量治理
- 外部负载层:F5/ALB/SLB,L4负载均衡
- 反向代理层:Nginx集群,L7负载均衡+静态资源
- API网关层:Spring Cloud Gateway,业务路由+限流熔断
- 业务服务层:微服务集群,业务处理
-
高可用设计
- Nginx:Keepalived + VIP 主备切换
- Gateway:集群部署 + 无状态设计
- 注册中心:Nacos集群 + 数据持久化
- 数据库:主从复制 + 读写分离
4.2 安全性最佳实践
-
网络安全
- 全站HTTPS,TLS 1.3
- WAF防护,防DDoS/CC攻击
- 网络隔离,VPC + 安全组
- IP白名单,访问控制
-
应用安全
- JWT令牌,短期有效 + 刷新机制
- 接口签名,防重放攻击
- 参数校验,防注入攻击
- 权限控制,RBAC模型
4.3 性能优化实践
-
Nginx优化
nginx# 内核参数优化 worker_processes auto; worker_rlimit_nofile 65535; events { use epoll; worker_connections 4096; multi_accept on; } -
Gateway优化
yamlserver: tomcat: max-threads: 200 max-connections: 10000 spring: cloud: gateway: httpclient: pool: max-connections: 1000 max-idle-time: 60000 -
缓存策略
- 客户端缓存:CDN + 浏览器缓存
- 网关缓存:请求结果缓存
- 服务缓存:Redis多级缓存
- 数据库缓存:查询缓存
4.4 监控与运维
-
可观测性
- 指标:Prometheus + Grafana
- 日志:ELK/Loki + 结构化日志
- 链路:SkyWalking/Jaeger
- 告警:AlertManager + 多通道通知
-
自动化运维
- 部署:GitOps + ArgoCD
- 配置:ConfigMap + 配置中心
- 扩缩容:HPA + 自定义指标
- 备份:定时备份 + 异地容灾
4.5 容灾与备份
-
多可用区部署
yaml# Kubernetes多可用区配置 spec: topologySpreadConstraints: - maxSkew: 1 topologyKey: topology.kubernetes.io/zone whenUnsatisfiable: DoNotSchedule -
数据备份策略
- 数据库:每日全量 + 实时增量
- 配置文件:Git版本管理
- 业务数据:跨区同步
- 灾难恢复:RTO < 30分钟,RPO < 5分钟
企业级架构经过生产环境验证,能够支撑高并发、高可用的业务场景,同时保证了系统的安全性和可维护性。