一、文档概述
SN75176 芯片设计的 TTL UART 转 RS-485 通信模块的原理、硬件构成与电气特性。该模块支持半双工通信,具备静电防护与浪涌抑制功能,适用于工业现场、智能家居等长距离数据传输场景。
二、电路功能与原理
1. 核心功能
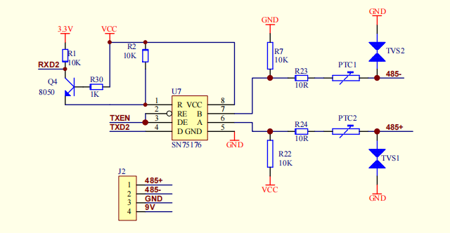
本电路实现 TTL 电平的 UART 信号与差分 RS-485 信号之间的双向转换。通过 SN75176 差分收发器,可将单端 TXD2、RXD2 信号转换为 485+、485- 差分信号,满足最远 1200 米的传输需求。
2. 工作原理
- 发送路径 :
TTL发送信号TXD2接入SN75176的DI引脚(第 4 脚),经芯片内部驱动电路转换为差分信号,从A(第 6 脚)、B(第 7 脚)输出至485+、485-总线。 - 接收路径 :总线上的差分信号经
A、B引脚输入,芯片内部接收器将其还原为TTL电平信号,从RO引脚(第 1 脚)输出至RXD2。 - 收发控制 :通过
RXD2信号经三极管Q2控制SN75176的DE(第 3 脚)和RE(第 2 脚)引脚,实现自动收发切换,无需额外控制信号。
三、硬件设计细节
1. 主要元器件选型
| 元器件型号 | 功能 | 参数说明 |
|---|---|---|
SN75176 |
RS-485 收发器 | 半双工通信,支持 ±15kV ESD 防护,传输速率最高 2.5Mbps |
Q2(8050) |
NPN 三极管 | 用于控制 SN75176 的收发使能引脚 |
TVS1/TVS2 |
瞬态抑制二极管 | 抑制总线上的浪涌电压,防护等级 ±15kV |
PTC1/PTC2 |
自恢复保险丝 | 过流保护,额定电流 100mA,触发后自动恢复 |
R7/R22 |
10kΩ 电阻 | 总线匹配电阻,保证差分信号传输稳定性 |
R23/R24 |
10Ω 电阻 | 限流电阻,降低浪涌电流对芯片的冲击 |
2. 电路关键节点说明
- 收发控制逻辑 :
- 当
RXD2为高电平时,三极管Q2导通,DE和RE引脚被拉至低电平,芯片进入接收模式。 - 当
RXD2为低电平时,三极管Q2截止,DE和RE引脚通过R2上拉至VCC,芯片进入发送模式。
- 当
- 总线防护设计 :
TVS1/TVS2分别并联在485+、485-与地之间,可吸收静电放电和浪涌电压。PTC1/PTC2串联在总线信号路径中,当总线出现过流时自动切断通路,保护后端电路。
- 电源与接口 :
- 模块通过
J2接口供电,支持9V直流输入,同时引出485+、485-与GND信号。 SN75176芯片由VCC供电,建议工作电压范围为4.75V~5.25V。
- 模块通过
四、电气特性
| 参数 | 最小值 | 典型值 | 最大值 | 单位 |
|---|---|---|---|---|
| 工作电压 | 4.5 | 5.0 | 5.5 | V |
| 总线差分输出电压 | 1.5 | --- | --- | V |
| 总线共模输入范围 | -7 | --- | +12 | V |
| 传输速率 | --- | 115200 | 2500000 | bps |
| 工作温度 | -40 | --- | +85 | °C |
五、安装与使用说明
- 接线方式 :
- 将
J2接口的9V、GND连接至外部电源,485+、485-连接至 RS-485 总线。 TXD2、RXD2连接至主控设备的 UART 引脚,实现数据收发。
- 将
- 注意事项 :
- 多节点组网时,需在总线两端各并联一个
120Ω终端电阻(本电路已内置匹配电阻,无需额外添加)。 - 若需更高防护等级,可在外部增加信号隔离模块。
- 多节点组网时,需在总线两端各并联一个
- 故障排查 :
- 若通信中断,可先检查
VCC供电是否正常,再测量SN75176引脚电平,判断芯片是否正常工作。 - 若总线出现过流,
PTC1/PTC2会自动断开,待故障排除后约 10 秒可自动恢复导通。
- 若通信中断,可先检查
