在嵌入式开发中,FatFs因其良好的可移植性和低资源占用而备受青睐。其核心功能之一是全面支持FAT32文件系统,使得设备能够无缝读写大容量存储介质,满足现代物联网与智能硬件对数据存储的高要求。
一、概述
fatfs库提供了对FAT32文件系统的支持,主要用于读写TF卡、SD卡等外部存储设备。
1.1 存储系统概述
LuatOS的存储系统采用清晰的分层架构设计,其核心目标是为应用层提供统一、简洁的文件操作接口,从而屏蔽底层不同存储介质和文件系统的差异。开发者无需关心数据具体存储在何种硬件上,也无需关心底层文件系统的具体实现,只需调用统一的API即可完成文件操作。
该系统的层次结构与各组件间的协作关系如下图所示,其数据流与依赖关系自上而下贯穿各层:

1.1.1 物理硬件层
这是数据存储的物理载体,LuatOS支持多种常见的嵌入式存储硬件:
1、SPI/SDIO TF卡:通过高速SPI或SDIO接口连接的块存储设备,特点是容量大、可插拔,适用于存储大量数据(如音频、图片文件);
2、SPI NOR Flash:通过SPI接口访问的NOR型闪存。其特点是读写速度快,通常用于存放固件代码或需要快速读写的关键数据;
3、SPI NAND Flash:通过SPI接口访问的NAND型闪存。其特点是容量大、成本低,适用于存储日志等容量需求较大的数据;
1.1.2 文件系统实现层**(fatfs&lf)**
文件系统负责管理存储设备的空间,组织文件和目录结构。LuatOS根据硬件特性,适配了两种主流的嵌入式文件系统:
1、FATFS:一个兼容FAT12/FAT16/FAT32标准的通用文件系统。它通常与SD/TF卡配对使用,;
2、LFS(LittleFS):它通常与SPI NOR Flash和SPI NAND Flash配对使用,非常适合在裸Flash设备上运行;
1.1.3 统一API层 (io)
fs库不推荐新用户使用,该库仅对已经使用过的老用户进行保留,其功能已经完全移植到io库中,且更加完善,新用户建议都参考io核心库:
1、fs 库:提供文件系统的额外操作。不建议使用,请使用io库进行替代;
2、io 库:提供标准的数据流操作接口,用于文件的打开、读写、关闭等,是处理文件内容的主要手段,包含fs库的所有功能,推荐使用;
1.1.4 应用层(luatOS应用脚本)
用户通过调用io库,fatfs库,lf库以及fs库中的api接口,来实现自己的业务逻辑。
1.1.5 推荐使用

对于FAT文件系统需求,使用 fatfs 库。
对于文件内容操作需求,使用 io 库。
1.2 本文中扇区 (Sector) 的概念
扇区:存储设备,如TF卡、硬盘等外部存储设备中最小的信息管理单位;
1.2.1 物理层面 (最根本的定义)
1、扇区是存储设备(如TF卡、SD卡、硬盘、U盘)能够进行读写操作的最小物理单元;
2、这是由硬件制造商决定的,对于绝大多数现代存储设备,这个大小被固定为 512字节;
3、这意味着,即使您只想在文件中保存1个字节的数据(比如一个字母'A'),存储设备实际上也必须读写整整一个扇区(512字节);
1.2.2 逻辑/软件层面
1、操作系统和文件系统(如FAT32,也就是FatFS操作的对象)在此基础上建立了更高级的管理结构;
2、文件系统会将多个扇区组合成一个"簇" (Cluster) 或"块" (Block) 来进行文件管理,以提高效率;
1.2.3 如何计算总容量
既然1个扇区 = 512字节,那么:
总容量计算:
总容量 (字节) = total_sectors * 512
总容量 (KB) = total_sectors * 512 / 1024 = total_sectors / 2
二、核心示例
1、核心示例是指:使用本库文件提供的核心 API,开发的基础业务逻辑的演示代码;
2、核心示例的作用是:帮助开发者快速理解如何使用本库,所以核心示例的逻辑都比较简单;

三、常量详解
核心库常量,顾名思义是由 LuatOS 内核固件中定义的、不可重新赋值或修改的固定值,在脚本代码中不需要声明,可直接调用;
每个常量对应的常量取值仅做日志打印时查询使用,不要将这个常量取值用做具体的业务逻辑判断,因为LuatOS内核固件可能会变更每个常量对应的常量取值;
如果用做具体的业务逻辑判断,一旦常量取值发生改变,业务逻辑就会出错;
3.1 fatfs.SPI(SPI模式)

3.2 fatfs.SDIO(SDIO模式)

四、函数详解
4.1 fatfs.mount(mode, mount_point, spiid_or_spidevice, spi_cs, spi_speed, power_pin, power_on_delay, auto_format)
功能
挂载FAT文件系统;
注意事项
1、挂载前需确保SPI接口已正确初始化,SDIO模式不需要初始化; 2、若挂载失败,可以尝试打开调试信息查找原因;
参数
mode

mount_point

spiid_or_spidevice

spi_cs

spi_speed

power_pin

power_on_delay

auto_format

返回值
local success, err = fatfs.mount(mode, mount_point, spiid_or_spidevice, spi_cs, spi_speed, power_pin, power_on_delay, auto_format)
有两个返回值success和err
success

err

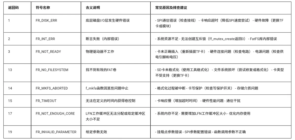
错误返回码对照表

错误返回值对照表

示例

4.2 fatfs.unmount(mount_point)
功能
取消挂载fatfs文件系统;
注意事项
1、必须与fatfs.mount的挂载点参数一致;
2、卸载前应确保所有文件操作已完成;
参数
mount_point

返回值
local result = fatfs.unmount(mount_point)
有一个返回值 result
result

示例

4.3 fatfs.getfree(mount_point)
功能
获取文件系统可用空间信息;
注意事项
1、当前扇区大小固定在512字节;
2、需要跟fatfs.mount传入的挂载点一致;
参数
mount_point

返回值
local data, err = fatfs.getfree(mount_point)
有两个返回值data和err
data

err

错误返回码对照表

示例

4.4 fatfs.debug(value)
功能
设置fatfs调试模式;
注意事项
建议仅在排查问题时开启,增加调试日志;
参数
value

返回值
无
示例

4.5 fatfs.config(crc_check, write_to)
功能
配置fatfs特殊参数;
注意事项
1、大部分卡无需配置;
2、部分不能正常读写的卡,经过配置后可能能读写成功(暂未有实际案例);
参数
crc_check

write_to

返回值
无
示例

五、模组支持说明
支持 LuatOS 开发的所有模组都支持fatfs核心库。
今天的内容就分享到这里了~