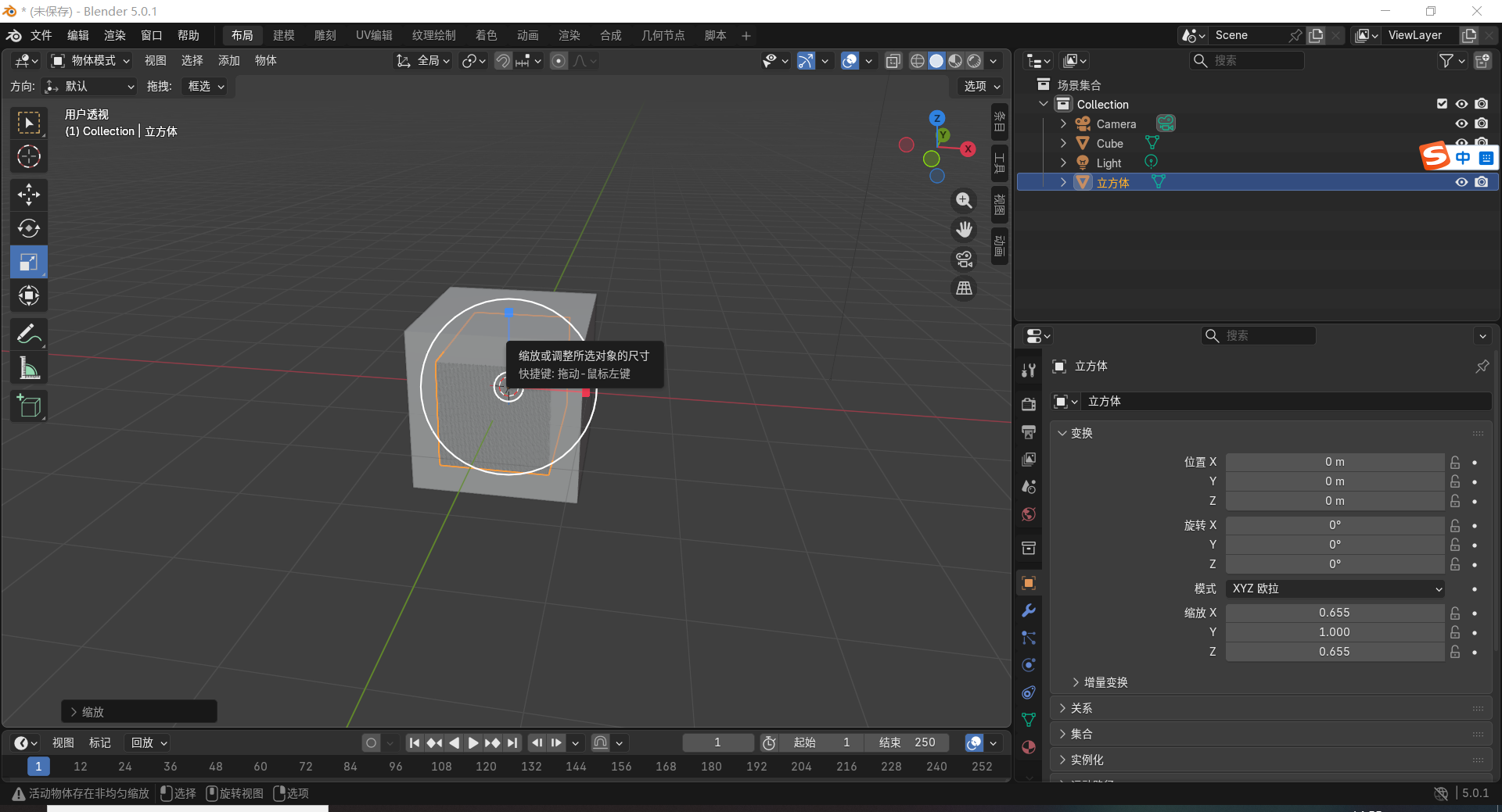
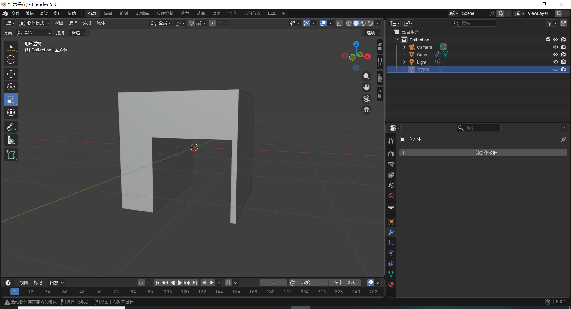
使用bleander设计一个门
创建两个立方体,并将其中一个立方体缩放变小

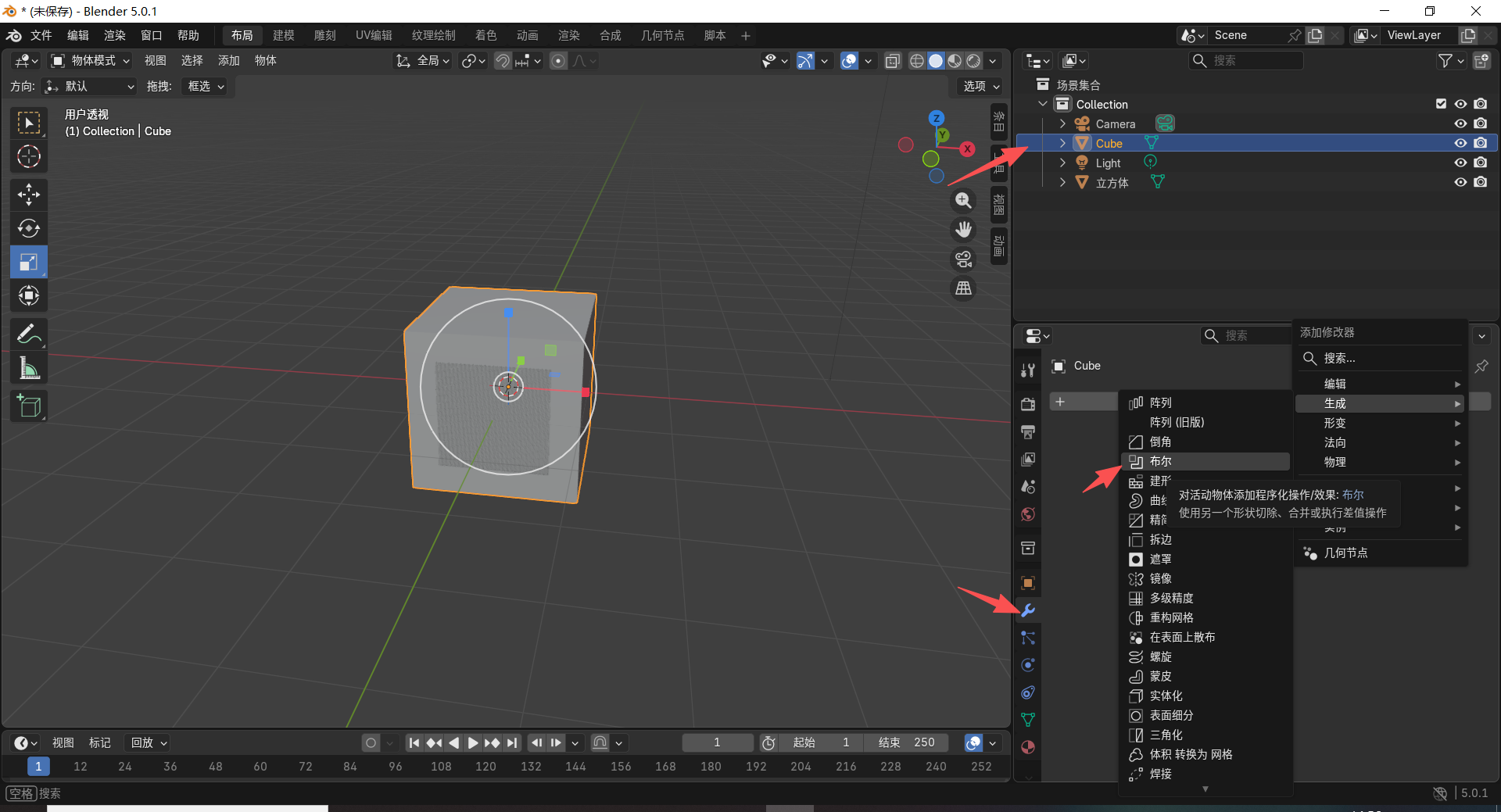
选择主体正方形,选择修改器,并添加修改器,选择生成->布尔

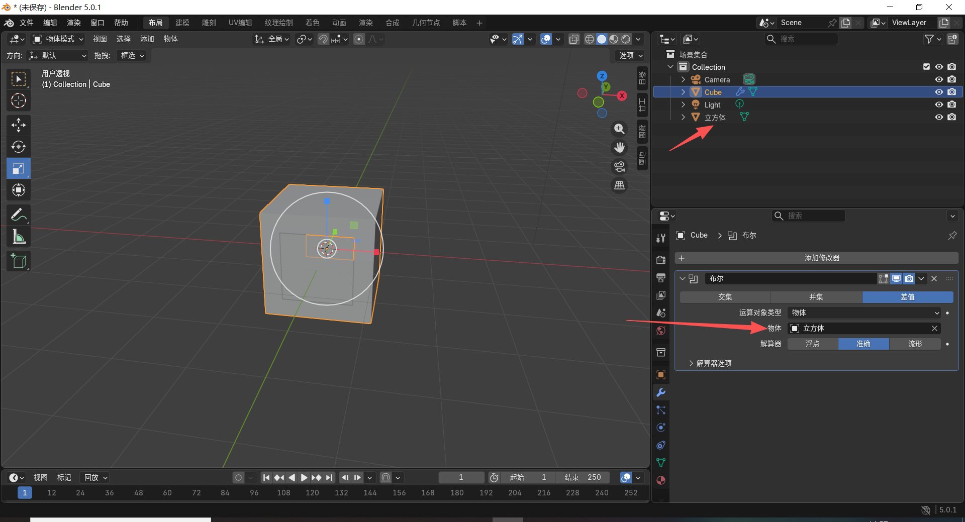
将物体的选择改为立方体,用吸管选择右侧的"立方体"

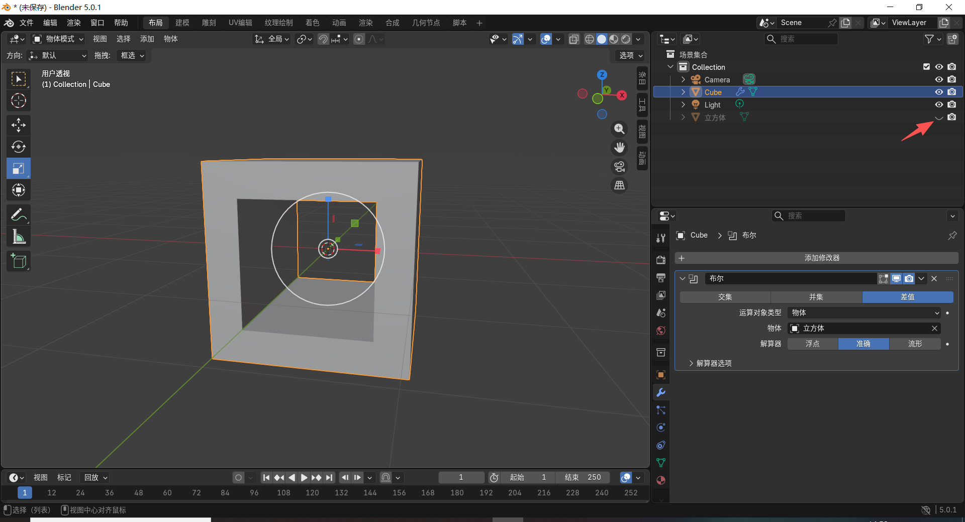
再点击"立方体"的隐藏,实现镂空效果

调整合适角度和大小,创建门的镂空效果

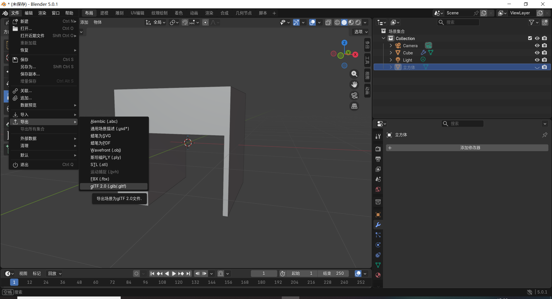
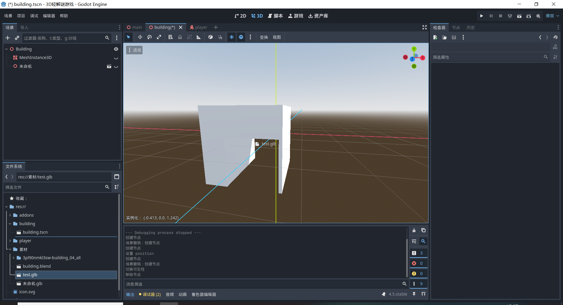
导出到glb文件,并在Godot中使用
选择文件,导出,选择glTF 2.0

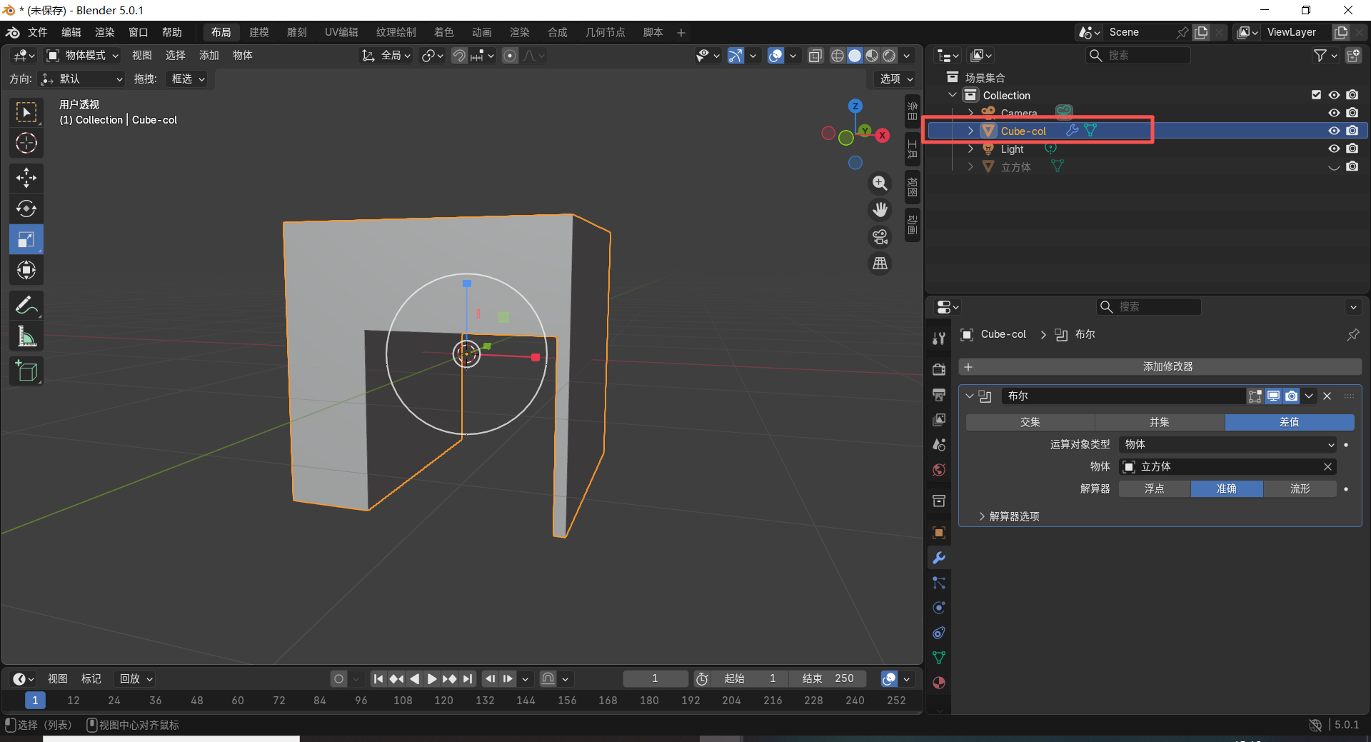
因为用的是选定物体,所以要在右侧面板,点击"cube"的正方体

还有勾选,应用修改器

拖到Godot中使用

添加xxx-col后缀,可以让模型具备碰撞体

