当 AI 遇见代码,当 Solon AI 遇见 Claude Code 的精髓 ------ 一款真正属于 Java 生态的智能终端助手诞生了。
还记得 Claude Code CLI 发布时带给我们的震撼吗?那个能在终端里和你对话、为你生成视频、发邮件、还帮你写代码、理解项目结构的 AI 助手,终于有了 Java 实现版!
今天,Solon AI 框架正式推出 Solon Code CLI------一个完全拥抱 Claude Code CLI 设计哲学,同时深度融合 Java 生态的智能终端工具。
- 兼容 Claude Code Agent Skills 规范
- 兼容 CLAUDE.md 规范
一、这不是简单的"套壳"
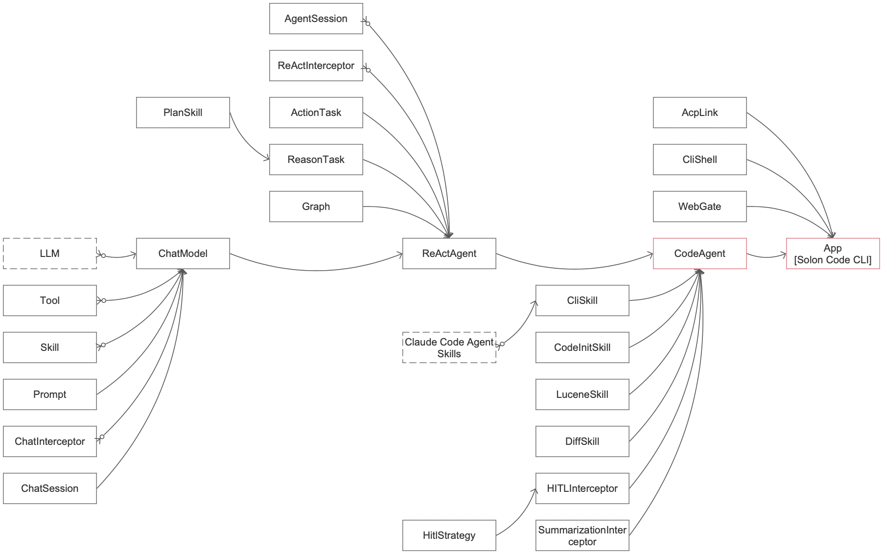
Solon Code CLI 不是简单模仿 Claude Code CLI 的表面功能,而是从基础(Solon AI)到内核再到交互,全方位对齐 Claude Code 的设计理念,并针对 Java 开发场景做了深度优化。采用 MIT 开源协议,可以任意修改与定制。

极简交互,极致体验
参考 README.md 修改 llm 配置后(可以给它取个昵称:"小花"),运行 run.sh(mac or linux) 或 run.cmd(window),你就进入了一个全新的世界:
小花 v0.0.12
/Users/yourname/projects/myapp/
User
>
没有繁杂的命令参数,没有复杂的配置。就像和一个经验丰富的程序员对话,你只需要说出你的需求。
二、智能识别你的项目
Solon Code CLI 会像 Claude Code CLI 一样,通过 init 指令自动识别你的项目结构和技术栈、以及本地文件索引:
小花 v0.0.12
/Users/yourname/projects/myapp/
User
> init
Re-initializing workspace...
本地索引刷新成功!已扫描并收录 172 个文件,耗时 154ms。
Verified project contract. (Maven(Root))
User
>
它会在你的项目根目录生成 CLAUDE.md------这是 Claude Code 规范的核心,记录着项目的构建命令、测试方式、编码规范。这个文件不仅是给 AI 看的,也是给团队成员看的,成为项目的一份活文档。
三、真正的"工程级"AI 能力
Solon Code CLI 不仅仅是聊天机器人,它是真正懂工程、懂代码的 AI 助手。
1. 代码理解与搜索
小花 v0.0.12
/Users/yourname/projects/myapp/
User
> init
Re-initializing workspace...
本地索引刷新成功!已扫描并收录 172 个文件,耗时 137ms。
Verified project contract. (Maven(Root))
User
> 本地搜索 server 相关的代码
小花
用户想查找协议关于 server 侧的相关代码,需要本地搜索 server 相关的代码。我应该使用 full_text_search 来搜索项目中的 server 相关内容。
❯ full_text_search query=server
找到 19 个结果 (按相关性排序):
Path: acp-core/src/test/java/com/agentclientprotocol/sdk/spec/McpServerConfigurationTest.java (Score: 1.94, Line: ~22)
预览: ...sertj.core.api.Assertions.assertThat; /** * Tests for MCP server configuration serialization and deserialization. * * <p> * Per the ACP spec: * <ul> * <li>Stdio transport: N...
基于 Lucene 的智能搜索,瞬间定位你需要的关键代码。
2. 代码修改与验证
User
> 给 WebSocketAcpAgentTransport 类完善下日志(基于 slf4j 规范)
小花
我先搜索这个类,然后为其完善 SLF4J 日志。
❯ full_text_search query=WebSocketAcpAgentTransport
找到 5 个结果 (按相关性排序):
Path: acp-websocket-jetty/src/test/java/com/agentclientprotocol/sdk/agent/transport/WebSocketAcpAgentTransportTest.java (Score: 3.28, Line: ~18)
预览: ...ssertions.assertThatThrownBy; /** * Unit tests for {@link WebSocketAcpAgentTransport}. */ class WebSocketAcpAgentTransportTest { private McpJsonMapper jsonMapper; @BeforeEac...
Path: acp-websocket-jetty/src/test/java/com/agentclientprotocol/sdk/integration/WebSocketClientAgentTest.java (Score: 2.68, Line: ~14)
预览: ...ncAgent; import com.agentclientprotocol.sdk.agent.transport.WebSocketAcpAgentTransport; import com.agentclientprotocol.sdk.client.AcpAsyncClient; import com.agentclientprotocol.sdk...
Path: acp-websocket-jetty/src/main/java/com/agentclientprotocol/sdk/agent/transport/WebSocketAcpAgentTransport.java (Score: 2.57, Line: ~70)
预览: ...ncy> * }</pre> * * @author Mark Pollack */ public class WebSocketAcpAgentTransport implements AcpAgentTransport { private static final Logger logger = LoggerFactory.getLogger...
Path: README.md (Score: 1.65, Line: ~342)
预览: ...```java import com.agentclientprotocol.sdk.agent.transport.WebSocketAcpAgentTransport; var transport = new WebSocketAcpAgentTransport( 8080, // port...
Path: acp-agent-support/README.md (Score: 1.01, Line: ~291)
预览: ...create()) .run(); ```### WebSocket Transport ```java WebSocketAcpAgentTransport transport = WebSocketAcpAgentTransport.builder() .host("localhost") .port(8080) ....
(End of output)
❯ read_file
[path]: acp-websocket-jetty/src/main/java/com/agentclientprotocol/sdk/agent/transport/WebSocketAcpAgentTransport.java
Solon Code CLI 遵循 Claude Code 的"验证驱动"原则:修改代码后必须运行测试,确保改动安全可靠。
3. 安全的命令执行
对于高危操作,Solon Code CLI 内置了 Claude Code 风格的安全审计策略:
User
> 获取 https://solon.noear.org/ 的网页内容
小花
用户想要获取 https://solon.noear.org/ 这个网页的内容。我需要使用一个能够获取网页内容的工具。
看一下可用的工具,我看到有这些相关的工具:
1. `bash` - 可以执行 shell 命令,比如 curl 或 wget
2. `full_text_search` - 这是本地全文搜索,不是获取网页内容的
3. 其他工具主要是文件操作相关的
最直接的方法是使用 `bash` 工具执行 curl 命令来获取网页内容。
我来帮你获取这个网页的内容。
(8554 tokens)
Permission Required
Command: curl -s https://solon.noear.org/
Approve? (y/n)
它(通过可定制的拦截策略 HitlStrategy)会智能拦截:
系统特权命令(sudo、chmod、chown)
网络外连操作(curl、wget、ssh)
路径回溯攻击(../)
组合命令注入(;、&)
等...
只有经过你确认的高危操作才会执行,安全性与 Claude Code 完全对齐。
三、三大连接模式,无处不在的 AI
Solon Code CLI 采用了"池盒模型"(Pool-Box Model),一个 AI 核心,三种连接方式:
直接在命令行中与 AI 对话,最纯粹的体验。
1. Cli 模式(通过配置启用)
yml
solon.code.cli:
cliEnabled: true
cliPrintSimplified: true # 是否简化打印
Cli 模式,默认配置为 true (即启用)
2. Web 模式(通过配置启用)
yml
solon.code.cli:
webEnabled: false
webEndpoint: "/cli"
通过浏览器访问 http://localhost:8080/cli,获得可视化的交互界面。
3. ACP 协议模式(通过配置启用)
Solon Code CLI 实现了 ACP(Agent Communication Protocol)协议,可以无缝对接任何支持该协议的 IDE 插件或客户端。这意味着:
未来可以在 VS Code、IntelliJ IDEA 中直接使用
支持远程连接,AI 在你的服务器上运行,你在本地操作
团队共享 AI 计算资源
yml
solon.code.cli:
acpEnabled: false
acpTransport: "websocket" # "stdio" or "websocket"
acpEndpoint: "/acp"
技术栈透明,随你所用(MIT 协议,还可以随意定制)
Solon Code CLI 不绑定特定技术栈:
// Maven 项目自动识别
if (exists("pom.xml")) {
addCommand("Build: `mvn clean compile`");
addCommand("Test: `mvn test`");
}
// Node 项目自动识别
if (exists("package.json")) {
addCommand("Install: `npm install`");
addCommand("Test: `npm test`");
}
// 子模块智能处理
if (Files.exists(dir.resolve("pom.xml"))) {
addModule(dirName + " (Maven module)");
}
无论你是 Java 后端、Node.js 前端,还是 Go 微服务等等,它都能理解你的项目。
四、快速开始
下载地址(17MB):
https://github.com/opensolon/soloncodecli/releases/download/v0.0.12/SolonCodeCLI_v0.0.12.zip
https://gitee.com/opensolon/soloncodecli/releases/download/v0.0.12/SolonCodeCLI_v0.0.12.zip
(下载后解压,参考 README.md 调整配置)主要配置:
yaml
solon:
code:
cli:
nickname: "小花"
workDir: "my-project"
chatModel:
apiUrl: "https://api.deepseek.com/v1/chat/completions"
apiKey: "sk-xxxx"
model: "deepseek-chat"
planningMode: true
hitlEnabled: true
运行
# sh 命令(for mac or linux)
sh run.sh
# cmd 命令(for window)
run.cmd
# (或者)原生 java 命令
java -jar SolonCodeCLI.jar
五、结语
Solon Code CLI 不是要取代 Claude Code,而是将这种先进的 AI 编程范式带入 Java 可定制的 世界,让每一位 Java 开发者都能享受到 AI 带来的效率革命。
它是开源的(MIT 开源协议)、可定制的、深度融入 Java 生态的。你可以将它集成到你的 CI/CD 流程中,可以基于它开发自己的 AI 工具链,也可以用它来赋能整个开发团队。
Java 版 Claude Code 已经来了,你准备好了吗?
项目地址:https://github.com/opensolon/soloncodecli
Solon Code CLI ------ 为 Java 开发者而生,与 Claude Code 同源的智能终端助手。