作为开发者,我们都知道Redis是一款高性能的内存数据库,其核心优势在于所有操作都基于内存执行,能实现毫秒级响应。但内存的"易失性"是致命短板------**一旦Redis服务重启、服务器宕机,内存中的所有数据都会瞬间丢失。**为了解决这个问题,Redis设计了两种核心的持久化机制:RDB(Redis Database)和AOF(Append Only File),它们如同Redis的数据"安全网",却有着截然不同的实现逻辑和适用场景。今天,我们就来一步步拆解这两种机制,搞懂它们的底层原理、重写流程、优缺点,以及生产环境中该如何选择。
一、为什么需要Redis持久化?
在聊具体的持久化机制前,我们先明确一个核心问题:为什么需要持久化?我们明明有MySQL为什么还需要持久化Redis呢?
**Redis的定位是"内存数据库",并非传统的磁盘数据库,而MYSQL则是将数据保存在硬盘上的,访问速度会很慢,如果访问的请求一旦过多,可能会导致MYSQL服务直接崩溃。**内存的读写速度是磁盘的万倍以上,这也是Redis能实现高性能的关键,但内存的特性是"断电失数据"------无论是服务器故障、Redis进程崩溃,还是主动重启服务,只要内存断电,所有数据都会清空。
在实际应用中,Redis不仅用于缓存,还常被用于存储会话信息、排行榜、计数器等核心数据。如果没有持久化机制,一旦出现异常,这些数据就会全部丢失,可能导致业务雪崩。因此,持久化的核心目的就是:将内存中的数据异步同步到磁盘,确保Redis重启后能快速恢复数据,保障数据安全性和业务连续性。
Redis提供的RDB和AOF两种机制,本质上是两种不同的"数据备份思路":一种是"拍照存档",一种是"记流水账",各自有其优劣,也对应不同的业务场景,而它们的重写过程,更是决定了持久化的效率和数据安全性。
二、RDB持久化:内存数据的"时间点快照"及重写过程
2.1 核心原理
RDB(Redis Database)是Redis默认的持久化方式,其核心逻辑非常简单:在指定的时间间隔内,将内存中的全量数据以二进制压缩格式,生成一个快照文件(默认名为dump.rdb),保存到磁盘中。当Redis重启时,只需将这个快照文件读入内存,就能快速恢复整个数据集。
形象地说,RDB就像给Redis内存中的数据"拍照片"------比如每1小时拍一张,照片里记录了此时所有数据的状态。重启时,只要找到最新的"照片",就能还原出当时的数据。而RDB的重写,本质就是"重新拍一张更完整、更紧凑的照片",替换掉旧的照片。
2.2 触发机制
RDB的触发分为两种方式:手动触发和自动触发,其中自动触发是生产环境中最常用的方式,两种触发方式都会触发RDB重写(快照生成)。
(1)手动触发
-
SAVE命令:直接由Redis主线程执行快照生成(重写),执行期间会阻塞所有客户端请求,直到快照完成。这种方式仅适用于数据量小、允许服务暂停的场景(如测试环境),生产环境绝对禁止使用------一旦数据量较大,阻塞时间会长达几秒甚至几分钟,严重影响业务。 -
BGSAVE命令:Redis会fork一个子进程,由子进程负责快照重写,主线程继续处理客户端请求,仅在fork子进程的瞬间会有短暂阻塞(通常毫秒级)。这是生产环境中手动触发RDB重写的首选方式。
(2)自动触发
通过修改Redis配置文件(redis.conf)中的save参数,设置"多长时间内数据发生多少变化",自动触发BGSAVE执行RDB重写。默认配置如下:
# 900秒内有1次数据修改,触发快照重写 save 900 1 # 300秒内有10次数据修改,触发快照重写 save 300 10 # 60秒内有10000次数据修改,触发快照重写 save 60 10000
除此之外,还有两种特殊场景会自动触发RDB重写:
-
执行
SHUTDOWN命令关闭Redis时,Redis会自动执行SAVE(无阻塞风险,因为服务即将关闭),完成最后一次RDB重写,确保数据全部持久化。 -
主从复制时,主节点会自动执行RDB重写,生成快照文件传输给从节点,用于从节点的数据初始化。
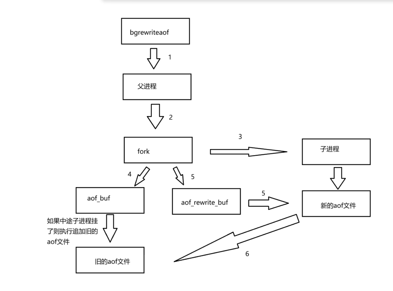
2.3 RDB完整重写流程(以BGSAVE为例)

RDB的重写过程,本质是生成一个全新的、包含当前内存全量数据的二进制快照文件,原子性替换旧文件,全程尽可能不影响Redis正常服务,具体流程如下:
-
触发重写(手动BGSAVE/自动save策略)后,主进程首先判断当前是否有其他子进程在执行RDB/AOF重写操作,若有则直接放弃本次重写,避免CPU、内存资源冲突。
-
主进程执行
fork()系统调用,创建一个子进程,fork过程中主进程会短暂阻塞(毫秒级),目的是让子进程完整复制主进程当前的内存地址空间,确保重写的数据是fork时刻的一致状态。 -
主进程fork完成后,立即恢复处理客户端的所有请求,不影响业务正常运行;子进程则独立承担RDB重写的核心工作,不干扰主进程。
-
子进程遍历主进程内存中的所有键值对,过滤掉过期键,将有效数据以二进制压缩格式,写入一个临时RDB文件(如temp-<pid>.rdb),避免直接覆盖旧文件导致数据损坏。
-
子进程完成全量数据写入后,会执行原子性替换操作------将临时RDB文件重命名为dump.rdb,覆盖旧的快照文件,这个过程是原子的,即使中途Redis宕机,也不会出现文件损坏的情况。
-
子进程向主进程发送重写完成信号,主进程接收信号后,更新快照相关的状态信息(如上次重写时间、快照文件大小),本次RDB重写流程正式结束。
这里有一个关键技术:写时复制(COW,Copy-On-Write)。子进程重写期间,主进程可能会修改内存数据,此时内核会复制被修改的内存页,供子进程继续使用,确保子进程重写的数据始终是fork时刻的状态,同时主进程的修改操作不受任何影响。
注意:RDB的重写是全量重写------每次重写都会生成全新的全量快照文件,而非基于旧文件追加或合并,这也是RDB文件紧凑、恢复速度快,但可能丢失两次重写间隔内增量数据的核心原因。
2.4 优缺点分析
优点
-
文件紧凑,占用磁盘空间小:RDB是二进制压缩格式,比AOF文件小得多,适合用于数据备份(如每天凌晨备份一次RDB文件,存储成本低)。
-
恢复速度极快:重启时直接将RDB文件加载到内存,无需执行任何命令,对于大数据集(如10GB数据),恢复速度比AOF快10倍以上。
-
对Redis性能影响小:重写工作由子进程承担,主进程仅在fork瞬间阻塞,后续不参与I/O操作,能最大程度保证Redis的高性能。
缺点
-
数据安全性低,存在丢失风险:RDB是定时全量重写,若Redis在两次重写之间宕机,两次重写间隔内的所有数据都会丢失。例如,配置了save 60 10000,若Redis在第59秒宕机,近1分钟的数据都会丢失。
-
大数据集下fork开销大:当内存数据量较大(如几十GB)时,fork子进程会消耗大量CPU和内存资源,可能导致Redis短暂卡顿(毫秒级到秒级)。
-
版本兼容性差:不同Redis版本的RDB文件格式可能不兼容,高版本Redis生成的RDB文件,可能无法在低版本中加载。
三、AOF持久化:写操作的"流水账日志"及重写过程
3.1 核心原理
AOF(Append Only File)是Redis的另一种持久化方式,其核心逻辑与RDB完全不同:不记录数据本身,而是记录Redis执行的每一条写操作命令(如SET、HSET、DEL等),以Redis协议格式(RESP)追加到AOF日志文件(默认名为appendonly.aof)中 。**反而十分类似于MYSQL中的binlog日志。**当Redis重启时,会逐行读取AOF文件中的命令,重新执行一遍,从而恢复内存中的数据。
如果说RDB是"拍照存档",那么AOF就是"记流水账"------每做一次修改,就把修改的动作记下来,重启时按照账本重新操作一遍,就能还原出最终的数据状态。而AOF重写,就是"把冗长的流水账精简成一份简洁的总结",去除冗余命令,缩小文件体积。
注意:AOF默认是关闭的,需要手动修改redis.conf中的appendonly yes才能开启。
3.2 AOF基础流程(非重写)
-
客户端发送一条写操作命令(如SET key value)。
-
Redis主线程执行该命令,修改内存中的数据。
-
将该命令以Redis协议格式,追加到AOF缓冲区(避免直接写入磁盘,减少I/O开销)。
-
根据配置的同步策略,将AOF缓冲区中的内容刷入磁盘(AOF文件)。
-
当Redis重启时,读取AOF文件中的所有命令,逐一执行,恢复数据。
3.3 关键配置:AOF同步策略
AOF的性能和数据安全性,核心取决于"缓冲区刷入磁盘的策略",Redis提供了3种同步策略(通过appendfsync参数配置),各有取舍:
-
appendfsync always:每次写入命令后,立即将缓冲区内容刷入磁盘。数据安全性最高(几乎不丢失数据),但每次写操作都要触发磁盘I/O,性能开销最大,适合对数据安全性要求极高的场景(如金融数据)。 -
appendfsync everysec:每秒将缓冲区内容刷入磁盘。这是Redis的默认配置,平衡了性能和安全性------最多丢失1秒内的数据,性能接近正常Redis水平,适合绝大多数生产场景。 -
appendfsync no:Redis不主动刷盘,由操作系统决定何时将缓冲区内容刷入磁盘。性能最好,但数据安全性最低,可能丢失大量数据(取决于操作系统的刷盘策略),仅适合缓存场景(数据可丢失)。
3.4 AOF完整重写流程(核心优化)

AOF的最大问题是"日志文件膨胀"------每一条写操作都会被追加,久而久之,AOF文件会变得非常大。例如,对同一个key执行1000次INCR命令,AOF会记录1000条INCR命令,但实际上只需要1条SET命令(SET key 1000)就能还原数据。为了解决这个问题,Redis设计了AOF重写机制,核心是生成一个包含"最小命令集"的新AOF文件,替换旧文件,实现日志压缩,具体流程如下:
-
触发重写:满足自动重写阈值(默认配置)或手动执行BGREWRITEAOF 命令,触发AOF重写。默认自动重写条件:
auto-aof-rewrite-min-size 64mb(文件超过64MB才触发)、auto-aof-rewrite-percentage 100(文件大小比上一次重写后翻倍)。 -
fork子进程:主进程执行fork()系统调用,创建一个子进程,负责新AOF文件的生成,fork瞬间主进程会短暂阻塞(毫秒级),不影响后续业务。
-
子进程重写:子进程遍历内存中的所有键值对,过滤掉过期键,针对不同数据类型生成最优命令(如多次INCR合并为1条SET、批量操作合并为MSET/MHSET),将这些精简后的命令写入临时AOF文件。
-
增量命令缓存:重写期间,主进程正常处理客户端的写请求,同时将这些新的写操作写入"重写缓冲区"(独立于普通AOF缓冲区),避免重写期间的增量命令丢失。
-
追加增量命令:子进程完成重写后,向主进程发送完成信号,主进程将重写缓冲区中的所有增量命令,追加到新AOF文件的末尾,确保新文件包含重写期间的所有数据,保证数据完整性。
-
原子替换:主进程执行原子性替换操作,将新AOF文件重命名为appendonly.aof,覆盖旧的AOF文件,关闭旧文件并释放磁盘空间。
-
流程结束:后续新的写命令,将直接追加到新的AOF文件中,本次AOF重写流程完成。
关键提醒:AOF重写是异步执行的,由子进程承担所有I/O操作,主进程仅在fork和追加缓冲区命令时短暂参与,不会影响Redis的正常服务;且AOF重写是增量重写的思路(基于当前内存数据生成最小命令集),而非基于旧AOF文件修改,避免了旧文件损坏带来的风险。
3.5 优缺点分析
优点
-
数据安全性高:默认每秒同步一次,最多丢失1秒内的数据;若配置为always,可实现数据零丢失,适合核心业务数据存储。
-
日志可读性强:AOF文件是文本格式,可直接查看每条写操作命令,便于排查问题(如误操作后,可手动编辑AOF文件删除错误命令)。
-
支持命令级修复:当AOF文件损坏时,可使用Redis提供的
redis-check-aof --fix命令修复文件,恢复数据。
缺点
-
文件体积大:AOF是文本日志,相同数据量下,AOF文件比RDB文件大得多,占用更多磁盘空间。
-
恢复速度慢:重启时需要逐行执行AOF文件中的所有命令,对于大数据集,恢复速度比RDB慢很多。
-
性能开销略高:虽然有缓冲区优化,但高频写操作时,AOF的磁盘I/O压力比RDB大,对Redis性能有一定影响(但默认同步策略下影响较小)。
四、RDB与AOF核心区别对比
为了更清晰地理解两者的差异,我们整理了一张对比表,从核心维度进行区分,重点突出重写相关差异:
|-------|-----------------|-------------------|
| 对比维度 | RDB | AOF |
| 核心原理 | 定时生成内存全量快照(二进制) | 追加写操作命令(文本日志) |
| 重写类型 | 全量重写(每次生成全新快照) | 增量精简重写(生成最小命令集) |
| 数据安全性 | 低,丢失两次重写间隔内的数据 | 高,默认丢失1秒内数据,支持零丢失 |
| 文件体积 | 小(二进制压缩) | 大(文本日志,无压缩) |
| 恢复速度 | 快(直接加载二进制文件) | 慢(逐行执行命令) |
| 性能影响 | 小,仅fork子进程时短暂阻塞 | 略高,高频写操作有磁盘I/O压力 |
| 可读性 | 差(二进制,无法直接查看) | 好(文本格式,可直接查看命令) |
| 适用场景 | 缓存场景、数据备份、主从复制 | 核心业务、数据安全性要求高的场景 |
五、生产环境选型建议
很多开发者会纠结"选RDB还是AOF",**但实际上,Redis支持"RDB+AOF"混合使用,这也是当前生产环境中最推荐的方案,既能利用RDB的快速恢复优势,又能借助AOF的高安全性,同时兼顾两者的重写特性。**结合前面的分析,给出以下选型建议:
5.1 推荐方案:RDB + AOF 混合持久化
Redis 4.0+引入了混合持久化机制(默认开启,配置aof-use-rdb-preamble yes),核心是"RDB全量快照 + AOF增量日志"的组合,其重写逻辑也结合了两者的优势:
-
触发AOF重写时,Redis会将当前内存数据以RDB格式写入新AOF文件的头部(全量数据,复用RDB重写的紧凑优势),再将重写期间的增量命令以AOF格式追加到尾部(复用AOF的增量安全优势)。
-
恢复时,先加载RDB部分快速恢复基础数据(解决AOF恢复慢的问题),再执行AOF增量命令恢复最新数据(解决RDB数据丢失多的问题),兼顾了速度和安全性。
这种方案的优势:既解决了RDB数据丢失多的问题,又解决了AOF恢复慢的问题,是绝大多数生产环境的首选。
5.2 不同场景的具体选型
-
缓存场景(如热点数据缓存、临时数据存储):可仅使用RDB,或关闭持久化。因为缓存数据可从数据库重新加载,无需过高的安全性,RDB的高性能和小文件体积更合适,其全量重写也不会带来过多资源消耗。
-
核心业务场景(如会话存储、交易数据、计数器):必须使用AOF(配置everysec同步策略),或混合持久化。确保数据丢失最少,同时AOF的增量重写能有效控制文件体积,避免磁盘空间浪费。
-
数据备份场景:使用RDB。RDB文件紧凑,适合定时备份(如每天凌晨备份一次),即使AOF文件损坏,也能通过RDB文件恢复数据,其全量重写的特性也能保证备份文件的完整性。
5.3 注意事项
-
若同时开启RDB和AOF,Redis重启时会优先加载AOF文件(因为AOF数据更完整,包含重写期间的增量命令)。
-
定期监控RDB和AOF文件的大小,避免文件过大导致磁盘空间不足;同时监控快照和重写的状态(如通过
INFO persistence命令),及时发现重写异常。 -
大数据集下,尽量避免频繁触发RDB重写,可调整
save配置,减少fork子进程的开销;同时合理配置AOF重写阈值,避免频繁重写影响性能。
六、总结
RDB和AOF是Redis持久化的两大核心机制,它们的重写过程决定了各自的性能、安全性和适用场景,没有绝对的优劣,只有是否适合业务需求:
-
RDB:全量重写,生成紧凑的二进制快照,适合备份和快速恢复,牺牲了部分数据安全性;
-
AOF:增量精简重写,生成最小命令集的文本日志,适合核心数据存储,牺牲了部分性能和磁盘空间;
-
混合持久化:结合RDB全量重写和AOF增量重写的优势,既保证快速恢复,又确保数据安全,是生产环境的最优解。
理解Redis持久化的底层逻辑,尤其是两种机制的重写流程,不仅能帮助我们正确选型,更能在出现数据异常时快速排查问题。希望本文能让你对RDB和AOF有更清晰的认知,在实际开发中用好Redis的持久化机制,保障业务数据的安全。
最后原创不易希望点个赞支持一下。