随着工业自动化升级与柔性制造需求增长,螺丝锁付协作机器人已成为精密装配产线的关键设备。其关节电机驱动、电批控制与辅助电源系统作为运动与执行核心,直接决定了锁付精度、响应速度、能效及长期稳定性。功率MOSFET作为上述系统中的关键开关器件,其选型质量直接影响系统动态性能、电磁兼容性、功率密度及使用寿命。本文针对协作机器人螺丝锁付任务的高频启停、高瞬时扭矩及高安全可靠性要求,以场景化、系统化为设计导向,提出一套完整、可落地的功率MOSFET选型与设计实施方案。
一、选型总体原则:系统适配与平衡设计
功率MOSFET的选型不应仅追求单一参数的优越性,而应在电气性能、热管理、封装尺寸及可靠性之间取得平衡,使其与系统整体需求精准匹配。
- 电压与电流裕量设计
依据系统总线电压(常见24V/48V),选择耐压值留有 ≥50% 裕量的MOSFET,以应对电机反电动势、开关尖峰及线缆感应电压。同时,根据电机的连续与峰值电流(尤其是启动与堵转电流),确保电流规格具有充足余量,通常建议连续工作电流不超过器件标称值的 50%~60%。
- 低损耗优先
损耗直接影响温升与效率。传导损耗与导通电阻 (R_{ds(on)}) 成正比,应选择 (R_{ds(on)}) 更低的器件;开关损耗与栅极电荷 (Q_g) 及输出电容 (C_{oss}) 相关,低 (Q_g)、低 (C_{oss}) 有助于提高PWM频率、降低动态损耗,提升控制精度与响应速度。

图1: 螺丝锁付协作机器人方案与适用功率器件型号分析推荐VBQF2207与VB5610N与VBQF1303与产品应用拓扑图_01_total
- 封装与散热协同
根据功率等级、空间限制及散热条件选择封装。关节电机驱动等大功率场景宜采用热阻低、寄生电感小的封装(如DFN);信号与辅助控制可选SOT等小型封装以提高集成度。布局时应结合PCB铜箔散热与必要的导热介质。
- 可靠性与环境适应性
在工业现场,设备需长期连续运行。选型时应注重器件的工作结温范围、抗振动能力、抗浪涌能力及长期使用下的参数稳定性。
二、分场景MOSFET选型策略
协作机器人螺丝锁付系统主要负载可分为三类:关节电机驱动、电批扭矩控制、辅助电源与IO管理。各类负载工作特性不同,需针对性选型。
场景一:关节电机驱动(100W--500W)
关节电机要求驱动高效率、高动态响应、高可靠性,以支持精准定位与频繁启停。
-
推荐型号:VBQF1303(Single-N,30V,60A,DFN8(3×3))
-
参数优势:
-
采用Trench工艺,(R_{ds(on)}) 低至 3.9 mΩ(@10 V),传导损耗极低。
-
连续电流60A,可承受电机启动及瞬间过载的大电流冲击。
-
DFN封装热阻小,寄生电感低,有利于高频开关与散热。
-
场景价值:
-
可支持高频率PWM控制,实现电机平稳、低噪运行,提升轨迹精度。
-
极低的导通损耗有助于提高系统能效,减少散热压力,支持紧凑型关节设计。
-
设计注意:
-
PCB布局需确保散热焊盘连接大面积铜箔并增加散热过孔。
-
必须搭配高性能电机驱动IC,具备完善的过流、过温及短路保护。

图2: 螺丝锁付协作机器人方案与适用功率器件型号分析推荐VBQF2207与VB5610N与VBQF1303与产品应用拓扑图_02_joint
场景二:电批扭矩精密控制
电批驱动需要快速响应与精确的电流控制,以实现恒扭矩输出与过扭保护。
-
推荐型号:VBQF2207(Single-P,-20V,-52A,DFN8(3×3))
-
参数优势:
-
(R_{ds(on)}) 极低,仅4 mΩ(@10 V),最大程度降低导通压降与功耗。
-
高连续电流(-52A)能力,轻松应对电批启动峰值电流。
-
低栅极阈值电压 (V_{th} -1.2V),易于驱动,开关速度快。
-
场景价值:
-
优异的开关特性支持高带宽电流环控制,实现螺丝锁付扭矩的实时精准调节。
-
高效率减少电批单元发热,保障长时间连续作业的稳定性。
-
设计注意:
-
作为高侧开关使用时,需设计高效的电平转换驱动电路。
-
建议在电源路径设置高精度电流采样与快速比较电路,实现毫秒级过流关断。
场景三:辅助电源与安全IO管理
为传感器、控制器、安全回路等供电,需高可靠性开关与故障隔离功能。
-
推荐型号:VB5610N(Dual-N+P,±60V,±4A,SOT23-6)
-
参数优势:
-
集成互补的N沟道和P沟道MOSFET,提供灵活的电源路径控制方案。
-
耐压高达±60V,为24V/48V系统提供充足裕量。
-
小封装SOT23-6节省空间,适合高密度板卡布局。
-
场景价值:

图3: 螺丝锁付协作机器人方案与适用功率器件型号分析推荐VBQF2207与VB5610N与VBQF1303与产品应用拓扑图_03_screw
-
可用于安全回路(如紧急停止、安全门)的冗余控制开关,提升系统安全等级。
-
亦可用于DC-DC转换器中的同步整流或负载开关,优化局部电源效率。
-
设计注意:
-
需注意N和P管栅极驱动电压的差异,设计对应的驱动电平。
-
用于安全回路时,建议采用双通道独立控制,实现故障安全(Fail-safe)设计。
三、系统设计关键实施要点
- 驱动电路优化
-
大功率电机驱动MOSFET(如VBQF1303):必须使用驱动能力强(≥2 A)、传播延迟低的专用栅极驱动IC,并配置米勒钳位以防止误导通。
-
电批控制MOSFET(如VBQF2207):驱动回路需尽可能短,减少寄生电感,并设置合理的栅极电阻以平衡开关速度与EMI。
-
互补MOSFET(如VB5610N):需确保N管和P管的驱动时序完全互补且带有死区,防止直通。
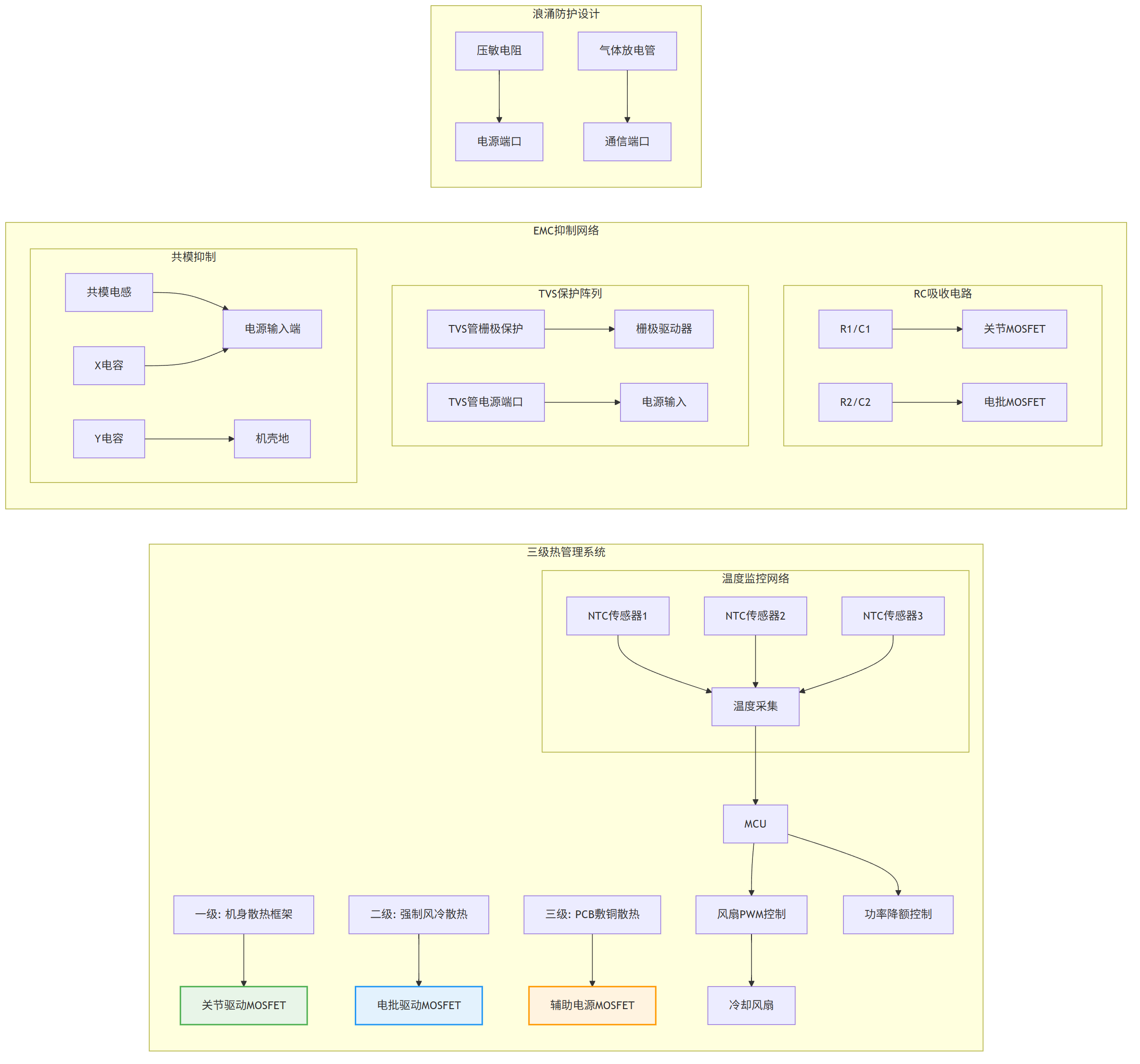
- 热管理设计
-
分级散热策略:
-
关节与电批驱动的大功率MOSFET需采用大面积敷铜、散热过孔,并考虑连接至机身散热框架。
-
辅助电源的小功率MOSFET通过局部敷铜自然散热。
-
环境适应:在密闭或高温机柜内,需根据实测温升对电流进行进一步降额。
- EMC与可靠性提升
- 噪声抑制:

图4: 螺丝锁付协作机器人方案与适用功率器件型号分析推荐VBQF2207与VB5610N与VBQF1303与产品应用拓扑图_04_safety
-
在电机驱动桥臂的MOSFET漏-源极并联RC吸收网络或高频电容。
-
电源输入侧加装共模电感与X/Y电容。
-
防护设计:
-
所有MOSFET栅极配置TVS管,电源端口增设压敏电阻与TVS进行浪涌防护。
-
实施硬件互锁与软件双重过流保护,确保任何单一故障不会导致危险动作。
四、方案价值与扩展建议
核心价值
-
动态性能与精度提升:通过极低 (R_{ds(on)}) 与快速开关器件,系统响应速度提升,扭矩控制更精准,锁付质量一致性高。
-
系统集成与安全强化:小型化与集成化器件支持更紧凑的关节设计;互补MOSFET与安全设计结合,满足工业安全标准。
-
高可靠性与耐用性:全场景裕量设计+强化散热+多重防护,适应工业环境长期高强度连续作业。
优化与调整建议
-
功率扩展:若关节电机功率>500 W,可选用并联MOSFET或电流能力更高的型号(如80 V/100 A级别)。
-
集成升级:对于空间极端受限的关节,可考虑使用集成驱动与保护的智能功率模块(IPM)。
-
特殊环境:在粉尘多、振动强的场景,可选择具备更高机械坚固性的封装或进行三防涂覆处理。
-
功能安全:对于要求SIL或PL等级的应用,需选用车规级或工业级高可靠性器件,并设计对应的诊断电路。
功率MOSFET的选型是协作机器人螺丝锁付系统驱动设计的核心环节。本文提出的场景化选型与系统化设计方法,旨在实现效率、精度、安全与可靠性的最佳平衡。随着机器人向更轻量化、更智能化发展,未来还可进一步探索SiC等宽禁带器件在更高开关频率与效率场景的应用,为下一代协作机器人的性能突破提供支撑。在工业自动化浪潮中,优秀的硬件设计是保障机器人性能与可靠性的坚实基石。

图5: 螺丝锁付协作机器人方案与适用功率器件型号分析推荐VBQF2207与VB5610N与VBQF1303与产品应用拓扑图_05_thermal