前言
配套视频教程: 👉《智能体微服务架构企业级实战教程》共72节
更多文章专栏内容: 👉《智能体微服务架构企业级实战教程》专栏
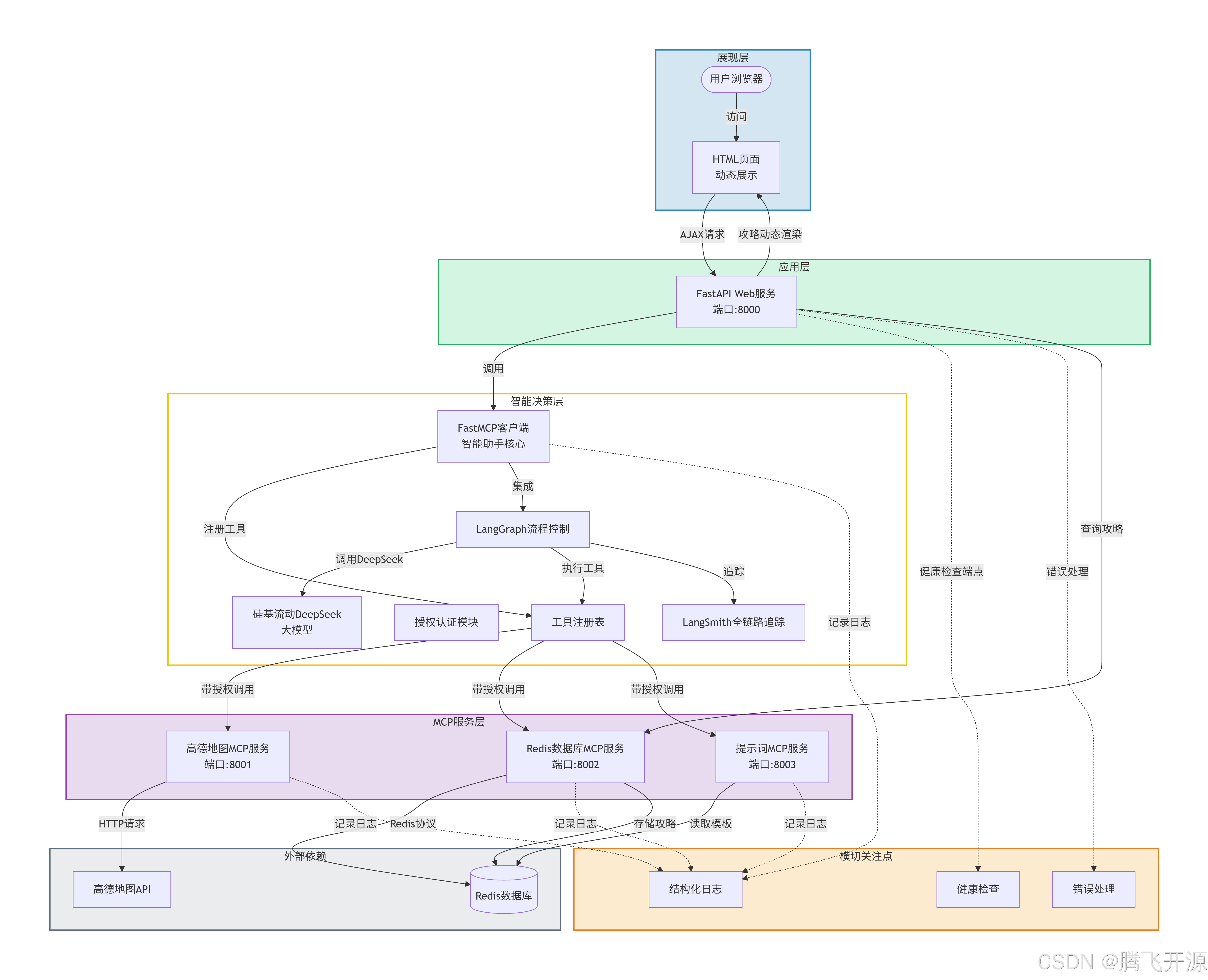
本文介绍了一个基于微服务架构的旅游出行攻略智能助手系统。系统分为前端展示层、API接入层、智能决策层、MCP服务层和外部依赖层,各层职责明确,通过FastMCP协议通信,LangGraph负责流程编排,DeepSeek驱动工具调用决策。核心组件包括FastAPI主应用、三个独立FastMCP服务端(高德地图、Redis、提示词)及前端页面。交互流程:用户输入多个地点,主应用启动LangGraph流程,DeepSeek决策调用顺序------先调用高德MCP获取路线规划与美食推荐,再调用提示词MCP格式化攻略,最后通过Redis MCP持久化存储。系统具备健康检查、结构化日志、LangSmith全链路追踪等生产级特性,确保高内聚低耦合、易部署与扩展。
一、概述
系统分为前端展示层、API接入层、智能决策层、MCP服务层和外部依赖层,各层职责明确,通过FastMCP协议进行服务间通信,LangGraph负责流程编排,DeepSeek驱动工具调用决策,生产级特性(日志、错误处理、健康检查、LangSmith全链路追踪)贯穿始终。
项目结构采用 monorepo 方式组织多个 FastMCP 服务和主应用,确保高内聚低耦合、易于部署和扩展。
二、核心组件

三、架构图

系统采用微服务架构,核心由 FastAPI 主应用、三个独立的 FastMCP 服务端(高德、Redis、提示词)以及 前端静态页面 构成。整体交互遵循以下原则:
- 主应用 作为入口,接收用户请求,启动 LangGraph 流程。
- LangGraph 流程 通过 FastMCP 客户端调用各服务端提供的工具,并借助 DeepSeek 的推理能力决定工具调用顺序。
- 所有服务 均暴露健康检查端点,支持可观测性数据采集。
- Redis 作为数据持久化层,存储最终生成的旅行攻略,供前端API获取。
四、架构交互流程

- 用户请求:用户在浏览器输入多个地点(如"北京站到天安门、天安门到颐和园、颐和园到南锣鼓巷"),前端通过API发送到FastAPI后端。
- 智能规划:FastAPI将请求转发给FastMCP客户端,客户端启动LangGraph流程,LangGraph将用户输入与MCP服务器注册的工具列表传给DeepSeek。
- 工具调用决策:DeepSeek根据意图决定调用顺序:
- 先调用 高德MCP服务 获取每段路线的详细规划(途经站点、时间、距离)。
- 再为每个目的地调用 高德MCP服务 查询附近3家美食店铺。
- 调用 提示词MCP服务 获取格式化模板,将结果整理成自然语言攻略。
- 数据存储: 生成的攻略通过 Redis MCP服务 存入Redis,键为会话ID或任务ID。
- 前端展示: 生成的攻略数据沿原路径返回,动态渲染到HTML页面。
- 健康检查与日志: 所有组件定期暴露健康检查端点,日志模块记录每个步骤的追踪ID、耗时和错误。
- 可观测性: LangSmith实现企业级监控运维方案,大语言模型(LLM)全链路追踪。