目录
[高可用集群(HA Cluster)](#高可用集群(HA Cluster))
[负载均衡集群(Load Balance Cluster)](#负载均衡集群(Load Balance Cluster))
[LVS(Linux 虚拟服务器)](#LVS(Linux 虚拟服务器))
[Keepalived LVS DR 结合](#Keepalived LVS DR 结合)
[腾讯云 CLB:金融级容灾](#腾讯云 CLB:金融级容灾)
[阿里云 SLB:电商高并发](#阿里云 SLB:电商高并发)
在数字化浪潮下,企业业务对网络架构要求极高,高可用负载均衡集群成为关键技术。本文深入剖析其理论精髓,详细解读LVS、VRRP等关键技术及调度算法,通过腾讯云CLB、阿里云SLB等企业案例,展现其在金融、电商领域的强大效能。同时探讨容器技术在其中的创新应用,以及构建高可用负载均衡集群的要点与最佳实践。文章还展望了技术的未来发展,如在云计算、大数据、人工智能融合下的新机遇与挑战。带你全面了解这一助力企业应对复杂网络环境、实现业务持续增长的核心技术。
高可用负载均衡集群

一、集群的本质与核心价值
集群的本质,是通过网络将多台独立的服务器连接起来,组成一个逻辑上的整体,协同工作对外提供服务。这背后蕴含着两大核心目标:高可用性和扩展性。

例如我们经营着一家小型线上书店,起初仅靠一台服务器支撑业务。随着店铺知名度提升,访问人数不断增加,这台服务器的处理能力逐渐达到极限,页面加载缓慢,甚至出现崩溃,这就是扩展性不足的问题。而当这台服务器因硬件故障突然宕机时,整个书店网站无法访问,所有业务停滞,这便是可用性缺失带来的后果。
而集群的出现,完美地解决了这些难题。通过增加服务器数量,集群能够轻松应对不断增长的流量,实现水平扩展;同时,借助冗余设计,即使部分服务器出现故障,集群依然能够正常运转,确保服务不中断。
二、高可用集群与负载均衡集群的定义
高可用集群(HA Cluster)
高可用集群的核心使命是确保服务的连续性,消除单点故障对系统的影响。它通常采用主备切换、多副本等冗余机制来实现这一目标。为了应对可能出现的突发状况,其他从节点时刻严阵以待。一旦主节点遭遇故障,无法继续履行职责,从节点便会无缝接替主节点的工作,确保服务的持续性,让用户几乎察觉不到任何异样。这种机制极大地降低了因单点故障而导致服务中断的风险,为企业的关键业务提供了坚实可靠的保障。

以银行的核心交易系统为例,该系统通常会部署高可用集群。主数据库节点负责处理日常的交易请求,同时,一个或多个备用数据库节点实时同步主节点的数据。一旦主数据库节点发生硬件故障、软件崩溃或网络中断等问题,备用节点能够在极短的时间内(通常是秒级)接管服务,保证客户的转账、支付等交易操作不受影响,维护金融业务的稳定运行。
负载均衡集群(Load Balance Cluster)
负载均衡集群的主要任务是优化资源利用率,通过将流量合理分配到多个服务器上,避免单节点过载,提升整体系统性能。
在每年的 "双十一" 购物狂欢节期间,淘宝、京东等电商平台会迎来海量的用户访问和交易请求。以淘宝为例,其负载均衡集群会将用户的请求,如商品浏览、下单、支付等,按照一定的策略,均匀地分发到数千台 Web 服务器上。这样一来,每台服务器都能在其处理能力范围内高效工作,不会出现某一台服务器因负载过高而导致响应缓慢或崩溃的情况,确保了用户在购物过程中能够获得流畅的体验。

三.高可用与负载均衡的完美融合
高可用集群和负载均衡并非孤立存在,而是相辅相成、紧密结合的有机整体。高可用集群为负载均衡提供了可靠的运行环境,确保在部分服务器出现故障时,负载均衡功能依然能够正常运作。而负载均衡则通过合理分配流量,减轻了单个服务器的负担,降低了服务器因过载而发生故障的概率,从而进一步提升了高可用集群的整体性能和稳定性。

以腾讯云的 CLB(Cloud Load Balancer)为例,它采用多可用区部署的方式。**在每个可用区内,都部署有多台负载均衡器,这些负载均衡器之间互为冗余,形成高可用架构。**当某一台负载均衡器出现故障时,其他负载均衡器能够迅速接管其工作,保证流量分发功能不受影响。

同时,CLB 还具备智能调度算法,能够根据后端服务器的负载情况、性能指标等因素,将用户的流量合理地分发到各个服务器上,实现负载均衡。这种高可用与负载均衡的完美融合,为腾讯云的客户提供了双重保障,既确保了服务的连续性,又提升了系统的整体性能和资源利用率。
四.关键技术解析
LVS(Linux 虚拟服务器)
LVS 是一款高性能的负载均衡软件,它支持三种工作模式,分别适用于不同的应用场景。
NAT 模式 :在 NAT 模式下,LVS 调度器会修改数据包的源 IP 地址和目标 IP 地址。 当外部用户的请求到达 LVS 调度器时,调度器将目标 IP 地址修改为后端真实服务器的 IP 地址,然后将数据包转发给后端服务器;后端服务器处理完请求后,将响应数据包返回给调度器,调度器再将源 IP 地址修改为自己的 IP 地址,然后将响应数据包发送给外部用户。这种模式的优点是可以实现跨网段部署,适用于后端服务器位于不同子网的情况;缺点是调度器需要处理所有的数据包,当流量较大时,调度器可能会成为性能瓶颈。例如,某企业的内部服务器集群位于私有网段,通过 LVS-NAT 模式,将外网用户的请求转发到内网服务器,实现了内外网的通信和负载均衡。

DR 模式(直接路由) :DR 模式是 LVS 性能最高的工作模式。在这种模式下,LVS 调度器只修改数据包的 MAC 地址,而不修改 IP 地址。外部用户的请求到达调度器后,调度器根据一定的调度算法选择一台后端服务器,然后将数据包的目标 MAC 地址修改为该后端服务器的 MAC 地址,再将数据包发送到网络中。由于数据包的 IP 地址没有改变,后端服务器可以直接将响应数据包返回给外部用户,无需经过调度器。这种模式的优点是性能高,调度器的负载相对较小;缺点是要求后端服务器和调度器位于同一网段,并且需要对后端服务器进行一定的配置,如绑定虚拟 IP 等。
VRRP(虚拟路由冗余协议)
VRRP 是实现高可用的重要技术手段,它基于 IP 协议,通过选举主备路由器,保障虚拟 IP(VIP)的持续可用。
在一个典型的 LVS(Linux Virtual Server)集群中,会存在多个调度器(如主调度器和备调度器)。主调度器通过 VRRP 协议定期向网络中发送心跳信息,以表明自己处于正常工作状态。备调度器则持续监听这些心跳信息。
一旦备调度器在规定的时间内没有收到主调度器的心跳,就会认为主调度器出现故障,此时备调度器会迅速接管虚拟 IP,成为新的主调度器,继续承担流量分发的任务,从而实现了调度器层面的高可用,确保整个集群的流量分发功能不会因某一个调度器的故障而中断。

VRRP 协议通过选举机制确定主备路由器。每台参与 VRRP 的路由器都有一个唯一的优先级,取值范围通常是 0 - 255,默认值为 100。优先级越高,成为主路由器的可能性越大。当有多台路由器竞争虚拟 IP(VIP)时,优先级最高的路由器将成为主路由器。如果优先级相同,则比较接口的 IP 地址大小,IP 地址大的路由器成为主路由器。
主路由器会定期发送 VRRP 通告消息(Advertisement Message),备份路由器通过监听这些消息来监测主路由器的状态。备份路由器设有一个定时器,若在规定时间内未收到主路由器的通告消息,就会认为主路由器出现故障。此时,备份路由器会根据自身优先级进行判断:如果自身优先级高于其他备份路由器,就会抢占主路由器的角色,接管虚拟 IP,成为新的主路由器;如果自身优先级不是最高,则继续等待其他优先级更高的备份路由器抢占,或等待主路由器恢复正常。
例如,在一个包含三台路由器 R1、R2、R3 的 VRRP 组中,R1 的优先级设置为 120,R2 的优先级为 100,R3 的优先级为 80。正常情况下,R1 成为主路由器,负责转发目的 IP 为 VIP 的数据包。R2 和 R3 作为备份路由器,监听 R1 发送的通告消息。若 R1 出现故障,R2 在定时器超时后,发现自己的优先级高于 R3,便会抢占主路由器角色,接管 VIP,继续承担数据包转发任务,从而确保网络服务的连续性。
调度算法
调度算法是负载均衡集群的核心组成部分,它决定了如何将流量分配到后端服务器上。常见的调度算法有以下几种:

轮询(RR) :轮询算法是最简单的调度算法,它按照顺序依次将请求分配给后端服务器。例如,假设有三台后端服务器 S1、S2、S3,当有请求到达时,第一个请求分配给 S1,第二个请求分配给 S2,第三个请求分配给 S3,第四个请求又回到 S1,以此类推。这种算法适用于后端服务器性能一致的场景,能够实现较为均匀的流量分配。
加权轮询(WRR) :加权轮询算法在轮询算法的基础上,为每台后端服务器分配一个权重值,根据权重值来分配请求。权重值越高的服务器,处理的请求数量越多。例如,服务器 S1 的权重为 2,S2 的权重为 1,S3 的权重为 1,那么在分配请求时,每 4 个请求中,S1 会处理 2 个,S2 和 S3 各处理 1 个。这种算法适用于后端服务器性能不同的场景,可以根据服务器的实际性能来合理分配负载。
最小连接(LC) :最小连接算法会将请求分配给当前连接数最少的后端服务器。在实际应用中,每个服务器处理请求的速度和时间可能不同,导致各个服务器的连接数也会有所差异。最小连接算法能够动态地平衡负载,优先将请求分配给负载较轻的服务器,从而提高整个集群的处理效率。
从算法复杂度来看,轮询(RR)算法的时间复杂度为 O (1),它在分配请求时不依赖任何服务器状态信息,每次分配请求的时间基本固定,实现简单,适用于服务器性能较为均衡且对算法复杂度要求不高的场景。加权轮询(WRR)算法在 RR 算法基础上增加了权重计算,其时间复杂度仍为 O (1),但在计算每个服务器应处理的请求数量时,需要额外的权重计算操作,不过整体计算量较小,能较好地处理服务器性能差异问题。最小连接(LC)算法的时间复杂度相对较高,为 O (n),其中 n 为后端服务器的数量。因为每次分配请求时,都需要遍历所有服务器,获取并比较它们的当前连接数,以找出连接数最少的服务器,所以在服务器数量较多时,算法执行时间会相应增加。
| 调度算法 | 流量突发场景表现 | 服务器性能差异较大场景表现 |
|---|---|---|
| 轮询(RR) | 可能导致部分性能较弱的服务器过载,因为它不考虑服务器当前负载情况,按固定顺序分配请求。 | 无法根据服务器性能合理分配负载,可能使性能强的服务器资源利用不足,性能弱的服务器负担过重。 |
| 加权轮询(WRR) | 能在一定程度上缓解性能较弱服务器的压力,因为权重较高的服务器会处理更多请求,但在流量突发时,若权重设置不合理,仍可能出现部分服务器过载。 | 可根据服务器性能差异分配负载,相对合理地利用服务器资源,但对于请求处理时间差异较大的情况,效果可能不如最小连接算法。 |
| 最小连接(LC) | 能动态地将请求分配给负载较轻的服务器,在流量突发时可有效避免服务器过载,保证整体性能稳定。 | 能很好地适应服务器性能差异,优先将请求分配给连接数少的服务器,充分利用服务器资源,提升系统整体处理能力。 |
Keepalived LVS DR 结合
Keepalived 是一款基于 VRRP 协议的高可用软件,它可以与 LVS 结合使用,实现 LVS 调度器的高可用和后端服务器的健康检查。
在实际应用中,我们可以部署多台 LVS 调度器,并使用 Keepalived 来管理它们。Keepalived 通过 VRRP 协议选举出主调度器和备调度器,主调度器负责处理流量分发任务,备调度器则处于待命状态。同时,Keepalived 会定期向后端服务器发送健康检查请求(如 HTTP 请求、TCP 连接请求等),如果某台后端服务器在规定时间内没有响应健康检查请求,Keepalived 就会认为该服务器出现故障,并将其从负载均衡列表中剔除,不再向其分配流量。当故障服务器恢复正常后,Keepalived 会重新将其加入负载均衡列表,恢复对其的流量分配。

五、企业实践案例
腾讯云 CLB:金融级容灾
腾讯云 CLB 为众多金融客户提供了高可靠的负载均衡服务,其中分期乐和微众银行是典型的代表。
在系统架构方面,腾讯云 CLB 采用跨可用区部署的方式,在不同的地理位置设置多个可用区,每个可用区内都部署有多个负载均衡器,这些负载均衡器之间通过高速网络连接,实现数据的实时同步和故障切换。
当主可用区出现故障,如遭遇自然灾害、电力中断或网络攻击等情况时,CLB 能够在 10 秒内完成流量切换,将用户的请求自动路由到备用可用区的负载均衡器上,确保服务不中断。同时,CLB 还具备会话保持功能,通过集群同步技术,保证用户在切换可用区后,其会话数据不会丢失,仍然能够继续进行交易操作,实现用户无感知的故障切换。
在性能数据方面,分期乐在双十一等业务高峰期,通过腾讯云 CLB 实现了每秒 600 万次请求的处理能力,并且故障切换时间小于 1 秒,为用户提供了流畅、稳定的金融服务体验。

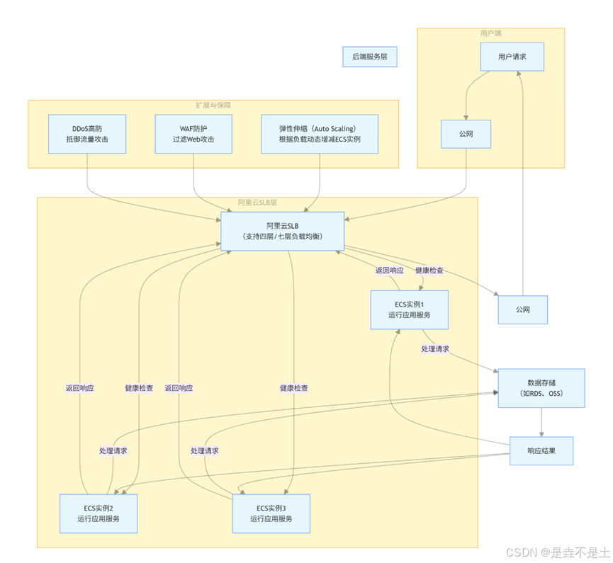
阿里云 SLB:电商高并发
阿里云 SLB(Server Load Balancer)是电商行业应对高并发场景的重要工具,被众多头部电商平台广泛采用。
阿里云 SLB 采用 LVS+Tengine 架构,LVS 负责四层负载均衡,即基于 IP 地址和端口号进行流量分发;Tengine(Tengine是由淘宝网发起的web服务器项目。它在Nginx基础上,针对大访问量网站的需求,添加了很多高级功能和特性。它的目的是打造一个高效、安全的Web平台 ) 则负责七层负载均衡,即基于 HTTP 协议的内容,如 URL、请求头、Cookie 等进行流量分发。这种架构能够满足电商平台多样化的业务需求,例如根据商品类别、促销活动等不同的 URL 路径,将用户请求精准地分发到对应的服务器上。

某头部电商在 "双十一" 促销期间,使用阿里云 SLB 将海量的用户流量分发到数千台 ECS(弹性计算服务)实例上。同时,结合阿里云的弹性伸缩功能,根据实时的流量变化自动扩展或缩减服务器数量。当流量激增时,自动增加 ECS 实例数量,以应对高并发请求;当流量下降时,自动减少 ECS 实例数量,降低成本。通过这种方式,该电商平台在 "双十一" 期间成功保障了系统的稳定性,为用户提供了良好的购物体验。
腾讯云CLB与阿里云SLB技术对比
从成本控制角度来看,腾讯云 CLB 和阿里云 SLB 在不同配置和使用规模下成本有所差异。腾讯云 CLB 在按流量计费模式下,对于流量波动较大但总体流量规模适中的金融业务(如分期乐在非促销期的业务场景),成本相对较低;而阿里云 SLB 在预付费套餐模式下,对于长期稳定使用且流量规模较大的电商业务(如某头部电商的日常运营),能提供更具性价比的方案。在可扩展性方面,腾讯云 CLB 借助其强大的云服务生态,在跨可用区扩展和与其他腾讯云产品集成时,具有较高的灵活性和便捷性;阿里云 SLB 则在与阿里云容器服务(ACK)和弹性计算服务(ECS)结合进行横向扩展时,展现出良好的兼容性和高效性,能快速响应电商大促等业务高峰期的资源需求。
从不同行业适应性分析,腾讯云 CLB 在金融行业应用时,其严格的安全合规标准(如符合 PCI - DSS 等金融行业安全标准)和强大的容灾能力,能很好地满足金融业务对数据安全和服务连续性的高要求;阿里云 SLB 在电商行业表现出色,其基于 LVS + Tengine 的架构,对 HTTP/HTTPS 协议的深度优化和灵活的七层负载均衡策略(如根据 URL 路径、请求头等进行精准流量分发),能精准匹配电商业务多样化的流量管理需求,如根据商品类别、促销活动等不同的 URL 路径,将用户请求精准地分发到对应的服务器上。
六、容器技术在高可用负载均衡集群中的应用
容器技术凭借其轻量化、可移植性和快速部署的特性,正在重塑高可用负载均衡集群的架构模式。与传统虚拟机相比,容器共享操作系统内核,启动时间以秒计算,资源占用低,能够在同一硬件资源上部署更多服务实例,极大提升资源利用率。

容器化负载均衡器
传统负载均衡器通常以物理机或虚拟机形式部署,而容器化的负载均衡器(如 HAProxy、Nginx Ingress Controller)可与业务容器在同一集群中灵活调度。以 Kubernetes 集群为例,Nginx Ingress Controller 通过动态创建和更新 Ingress 资源,实现对后端容器化应用的七层负载均衡。
当业务流量激增时,Kubernetes 可基于资源指标自动创建更多 Nginx Ingress Controller 实例,通过服务发现机制将流量动态分配,避免单点性能瓶颈。

容器化业务服务的负载均衡
在容器化业务场景中,服务实例以容器形式运行在节点上,负载均衡需解决容器动态生命周期管理的问题。例如,当使用 Docker Swarm 或 Kubernetes 管理容器集群时,内置的服务发现和负载均衡机制(如 Kubernetes 的 Service 资源)发挥核心作用:
四层负载均衡:Kubernetes 的 ClusterIP 类型 Service 通过 iptables 或 IPVS 将流量转发到后端 Pod(容器组),实现 TCP/UDP 协议的负载均衡。每个 Service 分配一个集群内部虚拟 IP,当请求到达该 IP 时,系统自动将其转发到健康的 Pod 上。
七层负载均衡:结合 Ingress 资源,Kubernetes 可基于 HTTP/HTTPS 协议实现更精细的流量分发。例如,根据 URL 路径将用户请求分发到不同的微服务容器,如将/api/users请求定向到用户服务容器,/api/orders请求定向到订单服务容器。

容器技术与传统负载均衡技术的融合
容器技术并非取代传统负载均衡方案,而是与其深度融合。例如,在混合云架构中,企业可将 LVS 或 Keepalived 部署在物理机或虚拟机上作为集群入口,实现网络层的高可用和负载均衡;同时,在后端使用 Kubernetes 管理容器化业务服务,通过 Service 和 Ingress 进行二次负载均衡。这种分层架构既利用了传统技术的稳定性,又发挥了容器的敏捷性。
企业应用案例:美团容器化实践
美团在大规模服务集群中采用容器技术优化负载均衡。其核心交易系统将 Nginx 和 HAProxy 容器化,通过 Kubernetes 进行统一编排。在大促期间,系统根据流量预测提前创建数百个负载均衡器容器实例,并通过服务网格(如 Istio)实现流量的智能路由和熔断降级。
例如,当某微服务容器出现异常时,Istio 自动将流量切换到其他健康实例,同时通过 Prometheus 监控容器资源利用率,动态调整实例数量,保障了每秒百万级订单请求的稳定处理。
在大规模容器集群管理中,为优化资源调度,美团采用了基于机器学习的资源预测模型。该模型通过收集历史容器资源使用数据(如 CPU 使用率、内存使用率、网络流量等),结合业务流量的周期性变化特点,预测每个容器未来一段时间的资源需求。根据预测结果,提前调整容器的资源分配,避免资源浪费和过载情况的发生。在大促前,通过模型预测到某些业务容器的资源需求将大幅增加,提前为这些容器分配更多的 CPU 和内存资源,确保在大促期间能够稳定处理每秒百万级订单请求。

容器化集群的挑战与应对
尽管容器技术优势显著,但在高可用负载均衡场景中仍面临挑战:
网络复杂性:容器网络(如 Flannel、Calico)需解决跨主机通信、IP 地址冲突等问题。企业通常采用 Overlay 网络技术构建虚拟网络,确保容器间的可靠通信。
状态管理:有状态服务(如数据库)的容器化需要特殊处理。例如,通过 PVC(Persistent Volume Claim)实现数据持久化,并结合分布式存储(如 Ceph)保障数据高可用。
安全防护:容器隔离性弱于虚拟机,需通过网络策略(NetworkPolicy)限制容器间访问,同时对容器镜像进行签名验证,防止恶意镜像入侵。
七、构建要点与最佳实践
冗余设计
在负载均衡器层面,应部署多台负载均衡器,采用主备或双活模式。主备模式下,一台负载均衡器处于工作状态,另一台处于备用状态,当主负载均衡器出现故障时,备用负载均衡器自动接管工作;双活模式下,多台负载均衡器同时工作,共同承担流量分发任务,当某一台负载均衡器故障时,其他负载均衡器能够自动分担其流量,进一步提高系统的可用性。
对于后端服务器,应实现跨机架、跨可用区分布。这样可以避免因某一个机架的网络故障、电力故障或某一个可用区的整体故障导致所有服务器无法工作。例如,将后端服务器分布在不同的机房、不同的城市甚至不同的国家,即使某个区域出现严重问题,其他区域的服务器仍然能够继续提供服务。

智能调度
根据业务场景和后端服务器的性能特点,选择合适的调度算法。如果后端服务器性能基本一致,可以采用轮询算法;如果服务器性能存在差异,加权轮询算法则更为合适;对于对实时性要求较高、服务器处理请求时间不确定的业务,最小连接算法能够更好地实现负载均衡。
结合健康检查机制,实时监测后端服务器的状态。除了常见的 HTTP 请求、TCP 连接检查外,还可以根据业务需求,对服务器的特定服务、进程等进行检查。一旦发现服务器出现故障或性能异常,及时将其从负载均衡列表中剔除,避免将流量分配到有问题的服务器上,影响用户体验。
安全防护
集成 WAF(Web 应用防火墙),对 HTTP/HTTPS 请求进行深度检测和过滤,防止 SQL 注入、XSS(跨站脚本攻击)、CSRF(跨站请求伪造)等常见的 Web 攻击,保护后端服务器和用户数据的安全。
部署 DDoS 防护系统,抵御分布式拒绝服务攻击。通过流量清洗、黑洞路由等技术,将恶意流量引流到清洗设备进行处理,确保正常用户的请求能够顺利到达服务器。
对敏感数据的传输采用 SSL/TLS 加密协议,如用户的登录密码、支付信息等,防止数据在传输过程中被窃取或篡改。
监控体系
基础设施层监控 :通过 Prometheus 等工具采集服务器的硬件指标数据,如 CPU 使用率、内存使用率、磁盘空间利用率、磁盘读写速度、网络接口流量等。将这些数据可视化展示在监控面板上,设置合理的阈值告警,当某项指标超过阈值时,及时通知运维人员进行处理。例如,当 CPU 使用率超过 80% 时,发送告警信息,提醒运维人员检查服务器负载情况,分析是否存在异常进程或服务。

服务层监控 :利用 Spring Boot Actuator、SkyWalking 等工具对应用程序进行监控。监控内容包括接口的响应时间、吞吐量、调用成功率、错误率等。通过分析这些指标,可以及时发现应用程序中的性能瓶颈和故障点。例如,如果某个接口的响应时间突然变长,可能是该接口对应的业务逻辑存在问题,或者依赖的外部服务出现延迟,需要进一步排查和优化。

八、总结与展望
高可用负载均衡集群技术作为现代企业网络架构的核心组成部分,在提升企业业务的稳定性、可靠性和性能方面发挥着不可替代的重要作用。通过对其理论原理的深入理解和实际企业案例的分析,我们可以清晰地看到,合理运用这一技术能够帮助企业从容应对日益增长的业务需求和复杂多变的网络环境挑战。
展望未来,随着云计算、大数据、人工智能等新兴技术的不断发展和普及,高可用负载均衡集群技术也将迎来新的发展机遇和挑战。例如,在云计算环境下,如何实现更加灵活、高效的资源调度和弹性伸缩;在大数据时代,如何应对海量数据的存储和处理需求;在人工智能领域,如何利用机器学习算法实现更加智能的流量预测和负载均衡决策等。这些都是企业和技术人员需要深入思考和探索的问题。相信在技术创新的推动下,高可用负载均衡集群技术将不断演进和完善,为企业的数字化转型和可持续发展提供更加强有力的支持。
