1 使用Mulitism软件模拟时钟触发的D触发器
D触发器是一种基本的数字电路存储元件,它在时钟信号的边沿将输入数据D传递到输出Q。下面开始使用Multisim软件来模拟时钟触发的D触发器。
器件选择:
- 触发器选择:在组选项栏中点击Misc Digital,系列选项栏中选择TTL,元器件选项栏中选择D_FF_NEGSR。
- 电源选择:在组选项栏中点击Source,在系列选项栏中选择DIGITAL_SOURCES,元器件选项栏中选择DIGITAL_CLOCK;在相同的组选项栏中,系列选项栏中选择POWER_SOURCE,元器件选项栏选择GOUND;在相同的系列选项栏中,元器件选项栏中选择VCC;
- 开关选择:在组选项栏中点击Basic,在组选项栏中选择SWITCH,元器件选项栏中选择SPST,并且将其粘贴在图中,共3个SPST开关;在相同系列选项栏中,元器件选择PB_DPST。
- LED选择:组选项栏中选择Diodes,系列选项栏中选择LED,元器件选项栏中LED_red;在相同的系列选项栏中,元器件选项栏中选择LED_orange。
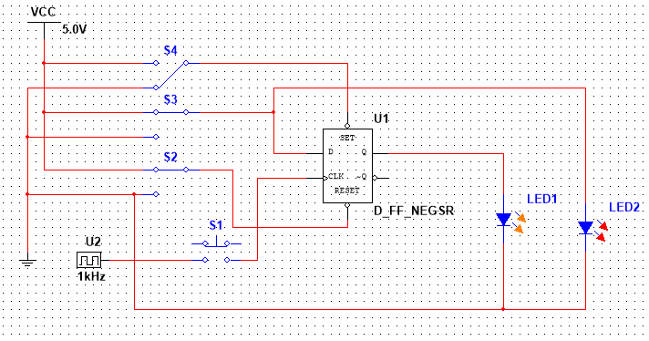
元器件摆放如下所示:

下面开始连接该电路,将三个单刀双掷开关的双掷一侧的两条线一边连电源,一边接地;开关S2另一侧接D触发器的RESET端,开关S4的另一端接D触发器的SET端,开关S3的另一侧分为连接触发器的D端和LED2的输入端;D触发器的Q端连接LED1的输入端;LED1和LED2的输出端接地;按键式开关S1的左下角连接时钟触发器,另一端连接D触发器的CLK端。
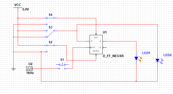
最终电路如下所示:

上图中使用数字时钟U2和按键式开关B1串联,可以实现手动脉冲,按一次开关S1按键给触发器提供时钟信号。
下面开始运行该电路,初始状态下电路情况如下所示:

可以看到LED1是熄灭状态。此时将S4置为低电平,即对于D触发器来说为SET=1、RESET=0,可以看到:

可以看到LED被点亮。此时将开关S2选择低电平,开关S4选择高电平,即D触发器中SET=1、RESET=0,结果如下所示:

在此情况下下,将S2接高电平,如下所示:

此时给D触发器一个时钟信号,即点击开关S1,可以看到结果为:

此时如果将S3接低电平,此刻时钟信号还没到来:

点击开关S1,时钟信号到来之后:

可以看到LED1熄灭了,当输入端D为0时,D触发器发生了复位,符合D触发器的输出结果。
2 使用Mulitism软件模拟边沿触发的JK触发器
JK触发器是一种功能更全面的时序逻辑元件,它解决了SR触发器中的不确定状态问题,同时增加了翻转功能。下面开始使用Multisim软件来绘制边沿触发的JK触发器。
器件选择:
- 触发器选择:在组选项栏中点击Misc Digital,系列选项栏中选择TTL,元器件选项栏中选择JK_FF_NEGSR。
- LED选择:在组选项栏中点击Diodes,系列选项栏中选择LED,元器件选项栏中选择三种LED灯,这里选择的是LED_green、LED_orange、LED_red。
- 电源选择:在组选项栏中点击Source,在系列选项栏中选择DIGITAL_SOURCES,元器件选项栏中选择DIGITAL_CLOCK;在相同的组选项栏中,系列选项栏中选择POWER_SOURCE,元器件选项栏选择GOUND;在相同的系列选项栏中,元器件选项栏中选择VCC。
- 开关选择:在组选项栏中点击Basic,在系列选项栏中选择SWITCH,元器件选项栏中选择SPST,并且将其粘贴在图中,共3个SPST开关;在相同系列选项栏中,元器件选择PB_DPST。
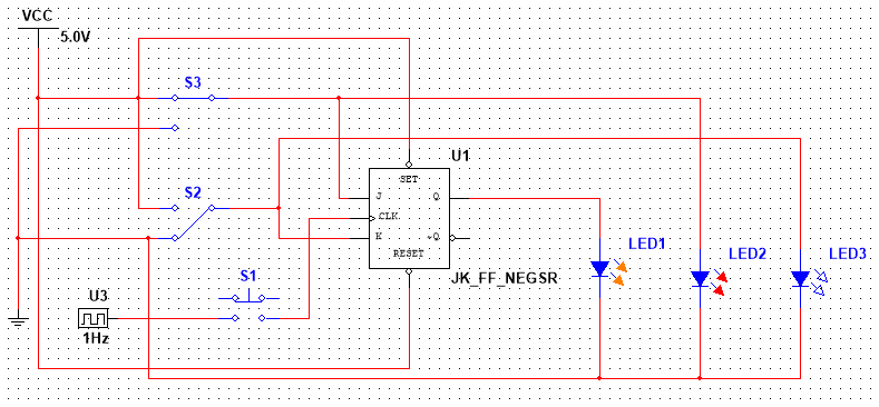
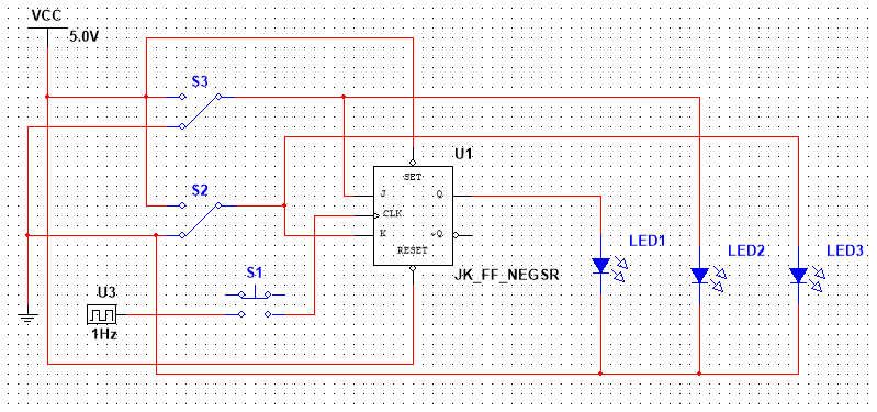
元器件如下所示:

下面开始连接电路,开关S1左下角连接电子时钟U3,右下角连接JK触发器的CLK输入端;两个单刀双掷开关的双掷一侧一个接电源,一个接地,S2的另一侧接JK触发器的输入端L和LED3的输入端,S3的另一端接JK触发器的输入端J和LED2的输入端;3个LED灯的输出端全部接地;JK触发器SET端接电源和RESET接电源;最终要把时钟信号的频率由1KHZ设置为1HZ。
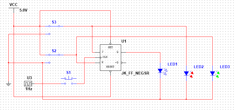
最终电路图如下所示:

这里的电路图可以使用上面的D触发器的基础上进行增删改。
下面开始运行电路,初始状态如下所示:

将S3置于高电平,S2置于低电平:

点击一下开关S1,给一个时钟信号后:

可以看到LED点亮了。
将开关S3设置为高电平,S2设置为低电平:

点击一下时钟信号:

将开关S2和S3全部设置为高电平为:

点击时钟信号为:

可以看到当是时钟信号到达时,输出信号由高电平转换为低电平。
再次点击一下时钟信号得:

可以看到LED灯点亮了,说明J=K=1发生了翻转。
将开关S2和S3全部设置为低电平:

继续点击开关S1得:

可以看到输出结果保持不变。
(本文参考哈尔滨工业大学《数字电子技术基础》课程内容)