各参赛队伍:
为了保证2025年(第六届)"大湾区杯"粤港澳金融数学建模竞赛顺利举行,现将竞赛开赛的相关事项通知如下:
一、时间节点
1.赛题发布时间:2025年11月1日9:00
2.竞赛开始时间:2025年11月1日10:00,截止时间:2025年11月8日14:00
3.上传竞赛论文及附件开始时间:2025年11月1日10:00,截止时间:2025年11月8日15:00
4.上传实测报告(如题目有要求)截止时间:2025年11月16日22:00
二、竞赛试题下载及论文上传流程
三、论文要求
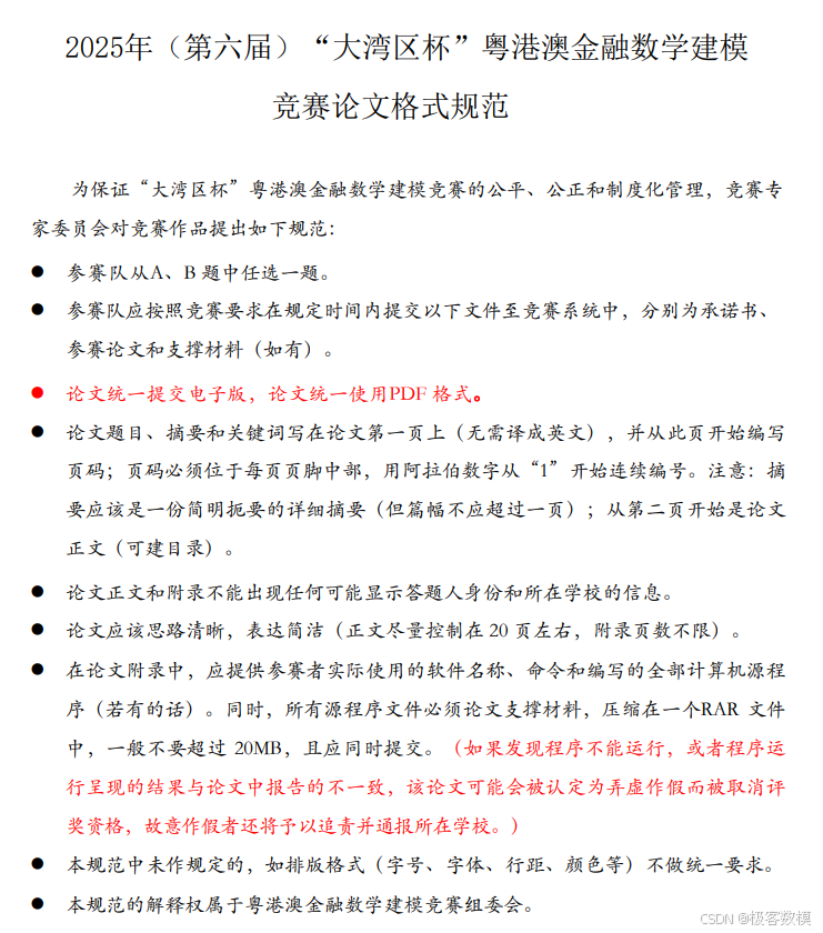
参赛作品将在电子评阅系统中评审,请务必依照《2025年(第六届)"大湾区杯"粤港澳金融数学建模竞赛论文格式规范》(附件2)的要求进行论文编写,具体要求如下:
- 竞赛不收取纸质论文,上传竞赛网站的电子版论文(包含摘要)必须为PDF格式,不得压缩。
2.论文无命名格式要求,必须按《第五届"大湾区杯"粤港澳金融数学建模竞赛论文模板》(附件3)撰写,首页即为摘要页和正文页。论文的任何页面均不允许出现单位、参赛人员姓名、队伍编号等信息,否则视为违规,论文无效。
3.为了保证评审质量,参赛队伍应注意摘要一定要将论文创新点、主要想法、做法、结果、分析结论表达清楚,如果一页纸不够,摘要可以写成两页。
-
竞赛要求参赛队伍在系统中上传程序、计算结果等论文附件的压缩包。如赛题中涉及实测环节,请按照题目要求在规定时间内完成实测报告的提交或多次提交。参赛作品的附件和实测报告均在作品评审中占据一定比例的权重。
-
参赛队伍可以在竞赛期间使用AI工具,但必须遵循公开透明原则,并确保参赛作品的核心建模分析与策略代码设计必须由参赛队独立完成,具体要求请见《2025年(第六届)"大湾区杯"粤港澳金融数学建模竞赛人工智能工具使用规定》(附件4)。竞赛要求参赛队伍上传AI工具使用详情说明(PDF格式,以"AI使用说明"为文件名);未使用AI工具的参赛队须在参考文献之后明确声明:"本参赛队未使用任何AI工具"。
五、其他注意事项
1.请参赛队伍尽量提前错峰提交作品,避开最终截止时间点的高峰,如因错过截止时间导致的问题,组委会一概不予处理。若确实由于网络原因提交失败,请参赛队伍将系统上传失败或错误的截图、论文pdf文件、队伍编号、队员姓名等相关信息发送至竞赛官方邮箱 :FMM_GreaterBayArea@163.com,邮件发送截止时间为:2025年11月8日16:00,逾期将不被受理。
-
违规处理:参赛队员必须严格遵守竞赛章程与学术规范,引用文献必须注明来源,引用他人程序也需明确标注引用来源。竞赛专家委员会将对所有论文查重检测,重复率高于某阈值(由专家委员会确定)的论文,一般直接判定为"违规论文"。如发现违纪行为,组委会将严肃处理,取消获奖(包括成功参赛奖)资格,并将处理结果通报参赛学生所在学校。
-
根据竞赛章程安排,竞赛作品评审环节结束后,竞赛组委会将聘请专家对拟授予竞赛创新金银铜奖的候选队伍进行答辩面试。综合评审和答辩结果,最终产生竞赛金奖、银奖、铜奖的获奖名单。
-
竞赛 奖项设置:金奖 1 名,奖金 20000 元 ;银奖 3 名,奖金 6000 元 ;铜奖 6 名,奖金 3000 元。一等奖、二等奖、三等奖及优胜奖若干名,所有获奖队员将获得组委会颁发获奖证书。
有关竞赛的相关问题 ,请发邮件到邮箱FMM_GreaterBayArea@163.com咨询。
广东省工业与应用数学学会
粤港澳金融数学建模竞赛组织委员会
2025年10月31日

1.2025年(第六届)"大湾区杯"粤港澳金融数学建模 竞赛论文格式规范

2.2025年(第六届)"大湾区杯"粤港澳金融数 学建模竞赛人工智能工具使用规定

3.2025年(第六届)"大湾区杯"粤港澳金融数学建模竞赛论文模板

4.2025年(第六届)"大湾区杯"粤港澳金融数学建模竞赛作品上传操作手册
https://www.tipdm.org/u/cms/www/202510/311007057jz6.pdf

