大家好,我是东哥说-MES
如果本文对你有启发,请点赞、收藏、转发,让更多同行受益。

| 引言
生成式人工智能(GenAI)已成为数字转型的关键催化剂,并正在深刻改变经济的方方面面。
其带来的影响涵盖所有业务职能,从根本上改变了人们沟通、交互、分析和创新的方式。
在工业制造领域,无论是从优化开发流程到推荐预测性维护的行动,还是到开展复杂的数据分析以支持战略决策,GenAI同样展现出作为创新和竞争力驱动因素的巨大潜力,具备极为广泛的应用范围。
| 盈利能力为何下降?

| 生产力与成本的动态平衡
制造业盈利能力不仅取决于生产率增速,人力成本同样是关键变量。近年生产率增长持续放缓之际,人力成本却呈攀升态势。1995-2010年间,生产率累计增长41%,而人力成本仅上升6%,推动众多制造商利润率稳步提升。但2010年后形势逆转:生产率增幅降至11%,人力成本却以22%的增速远超生产率提升。由此导致工业制造领域的财富创造速率大幅下滑。这种生产力与成本的倒挂态势,已然构成欧洲制造业腹地严峻的盈利困局。

| 制造业生产力复苏之路?
智能制造和工业4.0已为众多企业积累了宝贵经验,这些经验为进一步发展奠定了坚实基础。下一步最具前景的举措,是将这些洞见转化为覆盖全局的流程优化,从而让上述前瞻性理念在更大范围内充分释放潜能。
因此,企业必须从战略高度规划如何运用GenAI驱动盈利。GenAI是一种通用型创新,潜在应用几乎贯穿整个工业流程,但其中仅有部分场景具备可衡量的投资回报。
企业因此应将广泛的GenAI机会分解为自上而下的业务战略以及自下而上的具体用例,并针对每个用例,单独开展以盈利能力为核心的评估。
在此之前,有必要确定哪些广泛的行业趋势对生产力和盈利能力产生负面影响,在此之前,企业还需首先厘清哪些宏观行业趋势正在同时侵蚀生产率与盈利能力,只有这样,才能对GenAI战略进行精准细化与聚焦,确保资源投向最关键的领域。普华永道思略特 | VDMA软件与数字化协会 | 生成式人工智能在工业制造中的应用
| 行业趋势背后:悲观与希望并存
2024年12月发布的《普华永道机械工程晴雨表》调研显示,半数以上的受访企业对增长和盈利前景愈发悲观。然而,他们也认为GenAI具备扭转局面的潜力。德国联邦统计局的数据表明,制造企业高管普遍预期,从现在到2030年,GenAI每年都将带来显著的生产率提升,使行业重新回归千禧年前十年所享有的生产率增速。

| GenAI的现实潜力
GenAI并不是新鲜事物。今天大众所熟知的GenAI,其基础研究始于1970年代。从那时起到2010年,神经网络的发展逐步扩展了GenAI的应用。2018年OpenAI发布GPT-2,标志着生成对抗网络的演进迎来了转折点,并由此开启了面向商业的GenAI大规模开发与渐进式采用浪潮 。

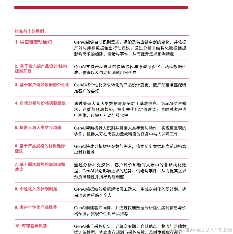
这45个GenAI用例对盈利的影响,从优化、创造性和社交互动三个维度进行衡量。优化与自动化类应用包括预测性维护与事件预测、通过参数微调实现的流程优化,以及对可重复工作包的自动化。
创造性实时定制,例如材料的最优推荐;社交互动类则依托语言/语音能力,提供个性化解决方案、自动处理客户咨询以及客户需求预测。当我们把这45个用例映射到损益表的主要驱动因素(收入、销货成本和运营费用)时,有两点尤为突出:尽管这些用例覆盖了整个工业制造链,但大多数聚焦于流程的优化与自动化;运营费用尤其受到流程优化类GenAI实施的冲击,而支持职能类实施的影响也主要集中在运营费用的降低。
合同修订意见的起草、审阅及建议基于专利的知识产权侵权分析法规变动的筛查与主动报告法律事务支持基于法规的合规文件编制,IT政策的制定与更新为网络威胁模型生成合成数据企业, IT 的软件开发与测试解答与 IT 相关的员工支持请求员工绩效分析,及发展建议个性化入职计划制定候选人分析与甄选建议。
个性化培训项目与内容的创建通过人力资源助手回答员工咨询发票与付款流程自动化合同的创建、审查与管理基于采购数据的降本建议财务报表的编制与批注



| 制定GenAI战略
坚实的数据底座是所有GenAI应用的根基,它应包含清晰的数据治理、数据质量保障以及统一的数据管理体系。战略还必须描绘一幅目标蓝图:GenAI将如何在未来运营模式上发挥作用,范围从渐进式到颠覆式。为避免监管风险,需要一套治理框架,确保符合法规与GenAI伦理。此外,可设立孵化器作为引擎,为高效且有效的用例交付流程提供指引与动力。值得信赖的合作伙伴关系,则是快速补足所需人才能力的强大杠杆 。


| 思考与互动
在您的经验中,哪些原则最能帮助团队应对不确定性?欢迎在评论区分享您的故事与见解,让我们共同探索项目管理的未来。
获取完整版《2025生成式人工智能在工业制造中的应用 兑现盈利潜能》 解析,请关注 公众号免费领取。
++推荐阅读++:
避坑指南 | MES质量追溯:90%企业都踩过的坑,我们如何实现5分钟精准追溯
https://jld80.blog.csdn.net/article/details/155281395?spm=1011.2415.3001.5331 干货分享下载 | 数字化工厂MES项目规划建设:避开陷阱,实现从蓝图到业务价值闭环实现
https://blog.csdn.net/ddjj_1980/article/details/155240686?spm=1001.2014.3001.5501 私藏干货 |智能制造的数据血脉:MES与PLC如何打通工厂"任督二脉"?
https://jld80.blog.csdn.net/article/details/155110066私藏干货 | 决胜车间:MES与PLC控制权如何划分?三种模式决定生产效率与稳定!
https://jld80.blog.csdn.net/article/details/155073816私藏干货 | MES与PLC通讯集成的秘密武器:如何避开90%工程师都踩过的数据采集坑
https://jld80.blog.csdn.net/article/details/154879015《实战指南 | MES业务顾问蓝图设计方案:避免90%项目踩坑,从战略到落地的全攻略》
https://jld80.blog.csdn.net/article/details/154953994《实战指南 | 物料主数据分析设计:避免数据孤岛,提升制造协同效率》
https://jld80.blog.csdn.net/article/details/155000064