基本原理:
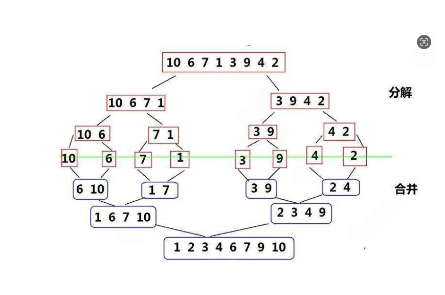
归并排序(MERGE-SORT)是建⽴在归并操作上的⼀种有效的排序算法,该算法是采⽤分治法(Divide and Conquer)的⼀个⾮常典型的应⽤。将已有序的⼦序列合并,得到完全有序的序列;即先使每个 ⼦序列有序,再使⼦序列段间有序。若将两个有序表合并成⼀个有序表,称为⼆路归并.
代码实现:
递归实现:

将待排序的元素分为只有一个元素的有序序列, 一步步递归合并最终达到整体有序
代码:
java
public static void MergeSort(int[] array,int left,int right){
//当序列只有2个元素时,mid=0就不需要再分解序列了
if (left>=right)return;
int mid = (left+right)/2;
MergeSort(array,left,mid);
MergeSort(array,mid+1,right);
Merge(array,left,right,mid);
}
public static void Merge(int[] array,int left, int right,int mid){
//创建一个新的数组用来放合并后的序列
//长度是每一次要进行合并序列的总长度
int[] tempArray= new int[right-left+1];
//新数组的下标k
int k = 0;
//将待合并的序列分为两个部分
//并表示两个新的序列的开始和结束下标
int s1 = left;
int e1 = mid;
int s2 = mid+1;
int e2 = right;
//进行判断,然后将值复制到新数组上
while (s1 <= e1 && s2 <= e2) {
if(array[s2] <= array[s1]) {
//将临时数组赋值后,S2要+1向后判断
tempArray[k++] = array[s2++];
}else {
//同理
tempArray[k++] = array[s1++];
}
}
//存在一种情况, 当s1或s2的序列全部遍历完, 但另外一个序列还没有动过
//下面是对于这种情况的处理:
//当
while (s1 <= e1) {
tempArray[k++] = array[s1++];
}
while (s2 <= e2) {
tempArray[k++] = array[s2++];
}
//将临时的数组的值覆盖到原来的数组上
for (int i = 0; i < tempArray.length; i++) {
array[i+left] = tempArray[i];
}
}
非递归实现:
将待排序的元素分为只有一个元素的有序序列, 定义一个变量gap表示每个序列中的元素个数. 利用一个变量i表示每一个序列第一个元素的下标. 之后i遍历第一个元素的下标 对此序列进行排序. 然后gap*2, 进行下一轮的排序
代码:
java
private static void MergeSortNormal(int[] array, int left, int right) {
//gap是每个序列中元素之间的距离,可以看成每个序列有gap个元素
int gap=1;
//gap=1时 序列被分为若干组,每组只有一个元素
while(gap<array.length){
for (int i = 0; i < array.length; i+=2*gap) {
int mid =i+gap-1;
//确定待排序序列的左右边界
left=i;
right = i+2*gap-1;
//判断mid或right是否越界
//一旦越界就调到数组的最后一个元素
if(mid>=array.length){
mid=array.length-1;
}
if(right>=array.length){
right=array.length-1;
}
Merge(array,left,right,mid);
}
//调整每个序列中的元素个数,
gap=2*gap;
}
}
总结
时间复杂度:O(NlogN). 不管最坏还是最好情况都一样. 因为始终都是一直将序列分成2部分,且2部分的元素个数一样.
空间复杂度:O(N). 用到了一个临时数组存放排完序的元素.
是稳定排序