31🎈. K 个一组翻转链表




cpp
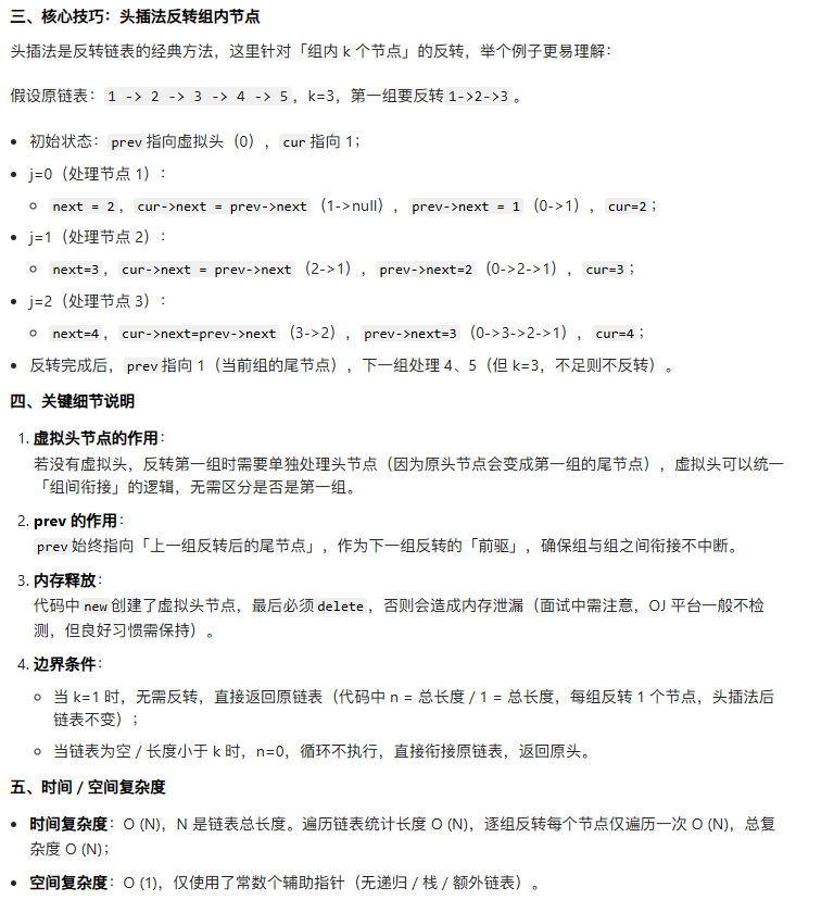
ListNode* next = cur->next; // 保存当前节点的下一个节点,防止链表断裂
cur->next = prev->next; // 头插法核心:当前节点指向已反转部分的头节点
prev->next = cur; // 虚拟头节点的next指向当前节点(更新反转后的头)
cur = next; // 遍历指针后移,处理下一个节点


逐行解释(对应例子)
| 代码行 | 核心作用 | 例子中的具体行为 |
|---|---|---|
ListNode* next = cur->next; |
保护后续链表 | 处理 1 时,先把 2 存起来;处理 2 时,把 3 存起来;处理 3 时,把 4 存起来。如果不存,调整cur->next后就找不到后续节点了(链表断裂)。 |
cur->next = prev->next; |
让当前节点指向已反转部分的头 | 处理 2 时,让 2→1(已反转的头是 1);处理 3 时,让 3→2(已反转的头是 2)。这一步是「头插」的核心:把当前节点接在已反转部分的最前面。 |
prev->next = cur; |
更新反转部分的头为当前节点 | 处理 2 后,让虚拟头的 next 从 1 改成 2(新的反转头);处理 3 后,改成 3。这样外部能通过prev->next找到最新的反转头。 |
cur = next; |
推进遍历 | 处理完 1 后,cur 移到 2;处理完 2 移到 3;处理完 3 移到 4,准备下一组 / 剩余节点。 |

32🎈. 随机链表的复制

解题思路
普通链表的节点定义如下:

本题链表的节点定义如下:




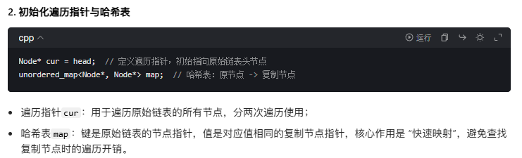
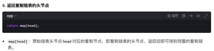
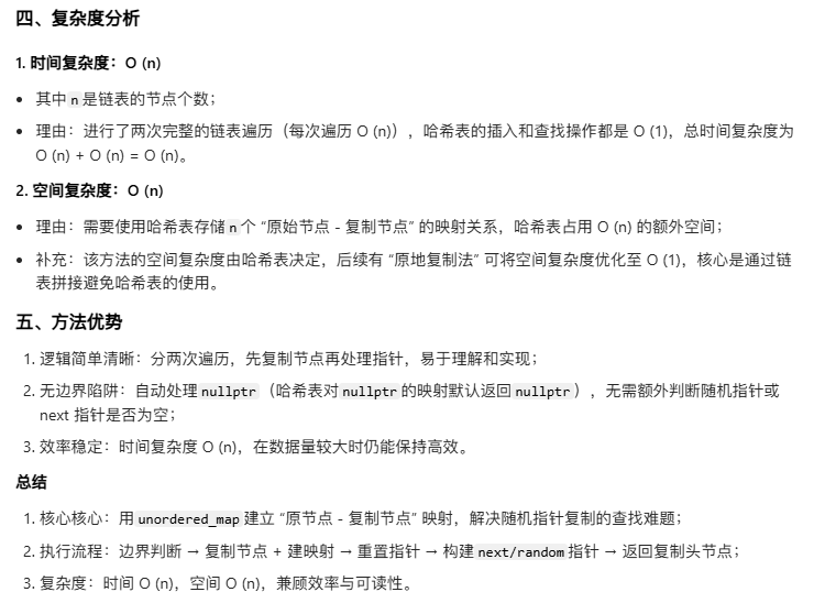
方法一:哈希表










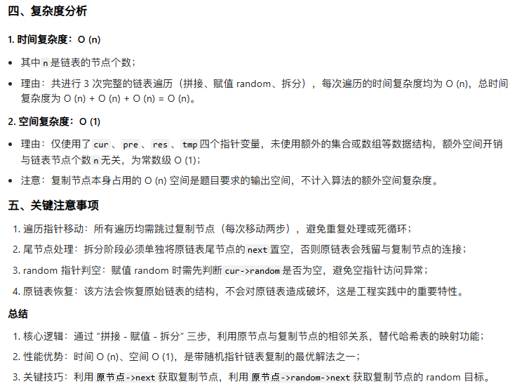
方法二:拼接 + 拆分










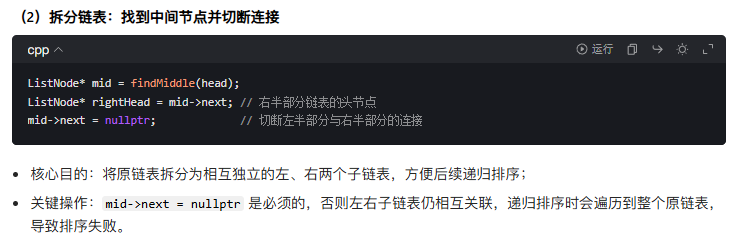
33.🎈 排序链表

方法一:归并排序(分治)














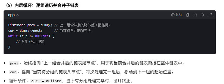
方法二:归并排序(迭代)

















34🎈. 合并 K 个升序链表










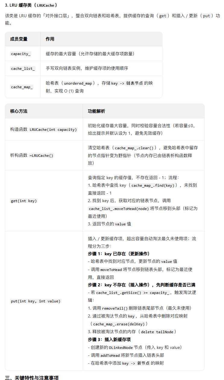
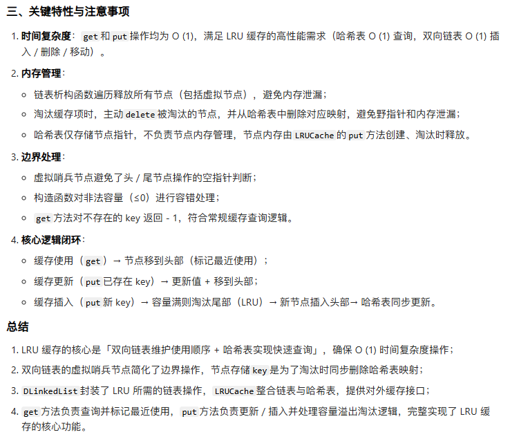
35🎈. LRU 缓存




写法二:标准库


二、私有成员变量解析
| 成员变量 | 类型 | 核心作用 |
|---|---|---|
| capacity_ | int | 缓存的最大容量,限制缓存项的总数,构造函数初始化后不可动态修改(若需修改可新增接口)。 |
| cache_list_ | list<pair<int, int>> | 存储实际的缓存键值对(pair<key, value>): 1. 顺序表征使用时间:头部是最近被使用的缓存项,尾部是最久未被使用的缓存项; 2. 支持 O (1) 时间的头部插入、尾部删除、指定节点删除(通过迭代器)。 |
cache_map_ |
unordered_map<int, list<pair<int, int>>::iterator> | 哈希映射表: 1. 键(int):与缓存项的键一致,用于快速查询; 2. 值(list 迭代器):直接指向 cache_list_ 中对应键的节点,通过迭代器可直接操作链表节(无需遍历链表); 3. 支持 O (1) 时间的查找、插入、删除操作。 |




写法一:标准库






🔥二叉树🔥
36🎈. 二叉树的中序遍历

方法一:递归







方法二:迭代








