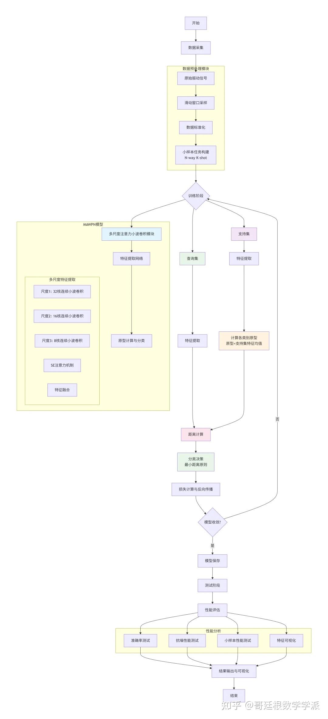
首先,通过传感器采集滚动轴承的原始振动信号,这些信号包含正常状态和不同故障类型(如内圈故障、外圈故障、滚珠故障等)的信息。对这些原始信号进行预处理,采用滑动窗口技术将长序列信号分割为固定长度(2048个数据点)的样本,每个样本代表一个局部的振动特征,这样不仅增加了数据量,还保留了信号的时序特性,然后对数据进行标准化处理以消除量纲影响。
接下来,构建多尺度注意力小波原型网络模型。该模型的核心是特征提取部分,采用三个不同尺度的连续小波卷积层(核大小分别为32、16、8)并行处理输入信号,连续小波卷积使用Laplace小波基函数,能够自适应学习尺度和平移参数,相比传统卷积具有更强的时频局部化能力和抗噪性能。每个尺度后都接有SE注意力模块,通过学习通道间的重要性权重,自适应增强关键特征并抑制冗余信息。然后将三个尺度的特征进行融合,再通过普通卷积层和CBAM注意力模块进一步提取深层特征,CBAM结合了通道注意力和空间注意力,从不同维度聚焦重要特征。最后通过全连接层将特征映射到低维嵌入空间。
模型采用原型网络的小样本学习框架,在训练时,每个任务随机选择N个类别,每个类别提供K个支持样本和Q个查询样本。首先提取支持集样本的特征,计算每个类别所有支持样本特征的平均值作为该类别的原型(类别中心)。然后提取查询集样本的特征,计算每个查询样本到各个类别原型的欧氏距离,通过softmax函数将距离转换为概率分布,选择概率最高的类别作为预测结果。训练过程采用元学习策略,通过在大量随机任务上训练,使模型学习如何从少量样本中快速提取有效特征并进行分类。
在测试阶段,同样构建小样本任务,使用训练好的模型对新样本进行分类。此外,系统还提供了抗噪性能测试,通过在测试数据中添加不同信噪比的高斯白噪声,评估模型在噪声环境下的鲁棒性。最后,通过混淆矩阵、t-SNE降维可视化等方式对模型性能进行全面分析,包括不同支持样本数量下的性能变化,以验证模型在小样本条件下的有效性。

第一步:数据采集与预处理
通过安装在轴承上的振动传感器采集原始振动信号,信号涵盖正常状态和各种故障类型。对采集到的长序列信号采用滑动窗口技术进行分割,每个窗口包含2048个数据点,相邻窗口有256个数据点的重叠,这样既能增加样本数量又能捕捉信号的局部特征。对分割后的每个样本进行标准化处理,消除不同信号间的幅度差异。
第二步:数据集划分与任务构建
将标准化后的数据按类别划分为训练集和测试集,每个类别选取少量样本作为训练集,其余作为测试集。采用小样本学习中的元学习框架,将数据集组织成多个N-way K-shot任务,每个任务随机选择N个类别,每个类别提供K个支持样本用于构建原型,以及若干个查询样本用于测试。
第三步:特征提取网络构建
构建多尺度注意力小波卷积特征提取网络。首先使用三个不同尺度的连续小波卷积层并行处理输入信号,大尺度卷积核捕捉全局特征,小尺度卷积核提取局部细节,每个卷积层后接批归一化、ReLU激活、最大池化和SE注意力模块。然后将三个尺度的特征进行融合,再通过几层普通卷积层和CBAM注意力模块进一步提取深层特征,最后通过全连接层将特征映射到低维嵌入空间。
第四步:原型计算与分类
对于每个小样本任务,提取支持集中所有样本的特征向量,计算每个类别所有支持样本特征的平均值,得到该类别在特征空间中的原型(类别中心)。然后提取查询集样本的特征,计算每个查询样本特征与各个类别原型之间的欧氏距离,距离越近表示属于该类别的可能性越大。最后通过softmax函数将距离转换为概率分布,选择概率最高的类别作为预测结果。
第五步:模型训练与优化
采用元学习训练策略,在大量随机生成的小样本任务上训练模型。每个训练迭代中,计算查询集样本的预测损失,使用交叉熵损失函数衡量预测结果与真实标签之间的差异。通过反向传播算法更新网络参数,使用Adam优化器调整学习率,使模型逐渐学习从少量样本中提取有效特征并进行准确分类的能力。
第六步:模型测试与评估
训练完成后,在独立的测试集上评估模型性能。构建与训练阶段类似的小样本任务,使用训练好的模型对新样本进行分类,计算总体准确率。同时进行抗噪性能测试,通过在测试数据中添加不同强度的高斯白噪声,评估模型在噪声环境下的鲁棒性。还测试不同支持样本数量下的性能,验证模型的小样本学习能力。
第七步:结果分析与可视化
使用混淆矩阵分析模型在各个类别上的分类效果,识别容易混淆的故障类型。通过t-SNE降维技术将高维特征映射到二维空间进行可视化,观察不同类别样本在特征空间中的分布情况。绘制训练过程中的损失和准确率曲线,监控模型收敛情况。分析抗噪性能曲线和小样本性能曲线,全面评估模型的实用价值。



分析:
高准确率:
训练准确率达到100%,测试准确率也达到100%
即使在1-shot(每类仅1个样本)情况下,准确率也高达99.26%
5-shot、10-shot情况下都达到100%准确率
优秀的抗噪性能:
在信噪比8dB时,准确率为98.82%
信噪比4dB时,准确率仍保持在87.90%
即使在-4dB强噪声下,准确率仍有45.76%,显示出较强的鲁棒性
强大的小样本学习能力:
仅用80个训练样本(每类20个)就能达到完美性能
1-shot学习能力接近完美,非常适合实际工业场景中数据稀缺的情况
担任《Mechanical System and Signal Processing》《中国电机工程学报》《宇航学报》《控制与决策》等期刊审稿专家,擅长领域:信号滤波/降噪,机器学习/深度学习,时间序列预分析/预测,设备故障诊断/缺陷检测/异常检测
参考文章:
基于多尺度注意力机制融合连续小波变换与原型网络的滚动轴承小样本故障诊断方法(Pytorch) - 哥廷根数学学派的文章
https://zhuanlan.zhihu.com/p/1984212051510445325