六、主观题批改流程图
按题型分配
按考生分配
混合分配
题型批改
考生批改
是
否
否
是
考试结束
自动批改客观题
创建批改任务
选择批改策略
批改分配方式
每个老师批改指定题型
每个老师批改指定学生
结合题型和考生分配
分配批改任务
通知批改老师
老师登录系统
查看批改任务列表
选择批改任务
进入批改界面
批改方式
按题型查看所有考生
按考生查看所有题目
逐题批改评分
逐人批改评分
输入分数和评语
是否保存
保存批改结果
更新答题记录
是否完成批改
标记任务完成
系统汇总成绩
更新总成绩
通知考生成绩
考试状态变为已完成
七、成绩管理与分析流程图
学生
老师
管理员
考试批改完成
成绩计算汇总
生成成绩单
查看角色
查看个人成绩
查看班级成绩
查看全校成绩
个人成绩详情
成绩趋势分析
知识点掌握情况
错题分布分析
班级成绩统计
分数段分布
平均分/最高分/最低分
及格率/优秀率
班级排名
全校成绩分析
各班级对比
年级排名
教学质量评估
生成学习建议
生成教学建议
生成管理决策
学生个性化学习计划
教师教学优化方案
学校教学管理策略
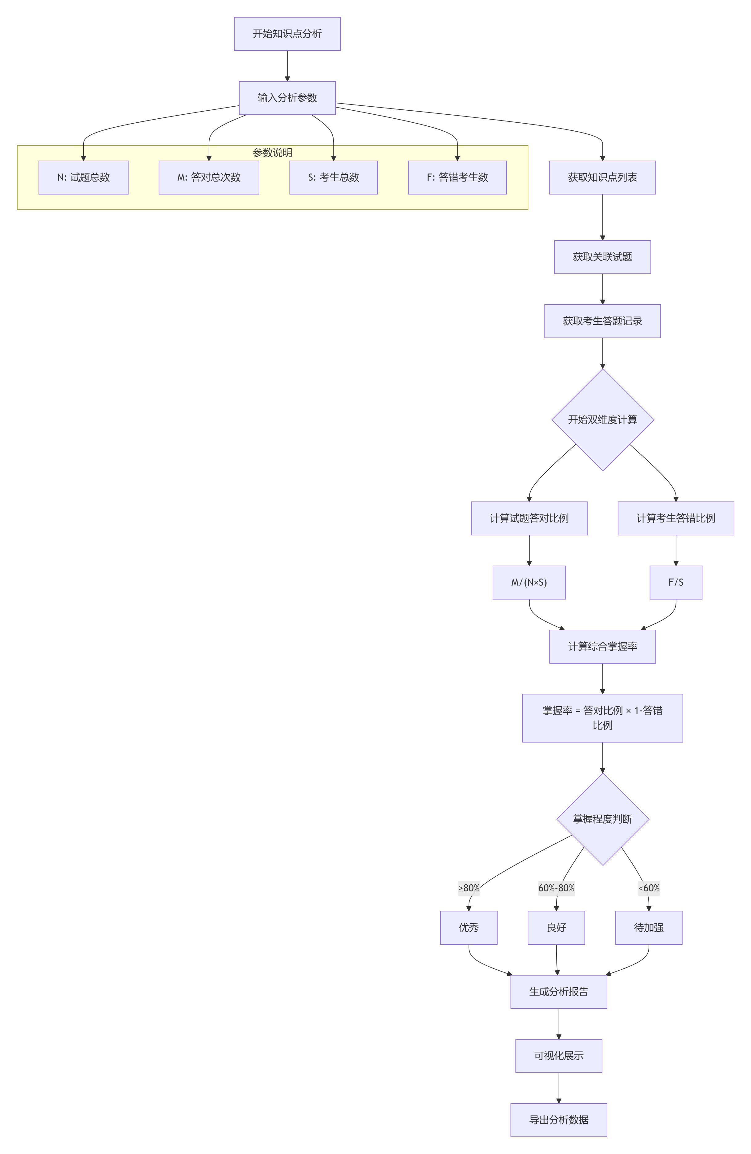
八、知识点掌握率计算流程图

九、系统状态流转图
创建系统
完成系统初始化
管理员首次登录
配置年级/班级/科目
创建知识点
创建试题
组卷
创建考试
发布考试
到达开始时间
客观题自动判分
老师批改主观题
成绩计算完成
发布成绩
生成学习分析报告
基于分析优化教学
开始新的考试周期
未开始
已初始化
管理员登录
基础数据配置
知识点管理
试题管理
试卷管理
考试创建
考试发布
考试进行中
客观题已判分
主观题批改中
成绩已生成
成绩已发布
学习分析已完成
教学优化
新一轮考试
系统初始状态
需管理员初始化
学生正在答题
系统自动保存答题记录
定时收集错题
学生可查看成绩
生成个人错题集
开始学习分析
十、错误处理与异常流程
异常恢复策略
无异常
有异常
参数校验异常
权限校验异常
业务逻辑异常
系统异常
操作执行
是否有异常
正常返回结果
异常类型
返回400错误码
返回403错误码
返回业务错误码
返回500错误码
前端提示用户
前端提示权限不足
前端提示具体错误
前端提示系统错误
用户重新操作
用户联系管理员
用户修正输入
系统自动重试
记录操作日志
异常监控告警
开发人员处理
系统恢复
自动重试机制
降级处理方案
数据补偿机制
人工干预流程