MVCC解析

MVCC解析

MVCC核心概念

MVCC概念

多版本并发控制是一种创新的数据库并发控制机制,它通过在数据库内部维护数据的多个版本来实现读写操作的并行执行。与传统的锁机制不同,MVCC允许读操作不阻塞写操作,写操作也不阻塞读操作,从而显著提升数据库的并发处理能力。

MVCC的核心思想

MVCC的核心在于版本化管理:

  • 每条数据记录都有多个版本
  • 每个版本都记录了创建它的事务ID
  • 事务只能看到在它开始之前已经提交的数据版本
  • 写操作创建新版本,读操作选择合适的历史版本

MVCC底层实现机制

数据行结构

在支持MVCC的数据库(如MySQL InnoDB)中,每行数据包含额外的隐藏字段:

sql 复制代码
-- 隐藏的系统字段
DB_TRX_ID: 最近修改该行数据的事务ID
DB_ROLL_PTR: 回滚指针,指向undo log中的旧版本数据
DB_ROW_ID: 行ID(如果表没有主键)
sql 复制代码
-- 创建测试表
CREATE TABLE users (
    id INT PRIMARY KEY,
    name VARCHAR(50),
    age INT
);

-- 原始数据行(内存表示)
+----+--------+-----+-----------+-----------+-----------+
| id | name   | age | DB_TRX_ID | DB_ROLL_PTR | DB_ROW_ID |
+----+--------+-----+-----------+-----------+-----------+
| 1  | Alice  | 25  | 100       | NULL      | 1         |
+----+--------+-----+-----------+-----------+-----------+

Undo Log与版本链

MVCC的关键在于版本链的构建:

复制代码
最新版本 ← undo log记录 ← 更早的undo log记录
    ↓           ↓               ↓
当前数据 ← 旧版本1  ←  旧版本2

每个数据修改操作都会在undo log中记录修改前的数据,形成版本链。

ReadView详解

ReadView是MVCC实现隔离级别的核心数据结构,它定义了事务可见性的边界:

c 复制代码
struct ReadView {
    trx_id_t creator_trx_id;      // 创建该ReadView的事务ID
    ids_t m_ids;                  // 活跃事务ID集合
    trx_id_t min_trx_id;          // 活跃事务ID的最小值
    trx_id_t max_trx_id;          // 下一个将要分配的事务ID
    trx_id_t low_limit_id;        // 高水位线
};
ReadView的创建时机:
特性维度 快照读 (Snapshot Read) 当前读 (Current Read)
核心机制 基于MVCC,读取历史版本。 基于锁,读取最新版本。
加锁情况 不加锁(非阻塞读)。 需要加锁(共享锁或排他锁)。
读取版本 可能不是最新数据,是某个历史快照 总是记录的最新版本
触发语句 普通的 SELECT 语句(在RC/RR级别下)。 SELECT ... FOR UPDATESELECT ... LOCK IN SHARE MODEUPDATEDELETEINSERT 语句。
阻塞性 读写不互相阻塞,实现非阻塞并发读 读写可能互相阻塞(如当前读等待写锁)。
隔离级别影响 在不同级别下,快照的生成时机不同,直接影响读取结果。 影响加锁的粒度和范围(如RR级别下使用Next-Key Lock防止幻读)。
解决问题 主要解决读写冲突,提高并发性能。 主要解决写写冲突,保证数据一致性。

当前读和读已提交

隔离级别 ReadView创建时机
读已提交(RC) 每条SELECT语句执行时
可重复读(RR) 第一条SELECT语句执行时

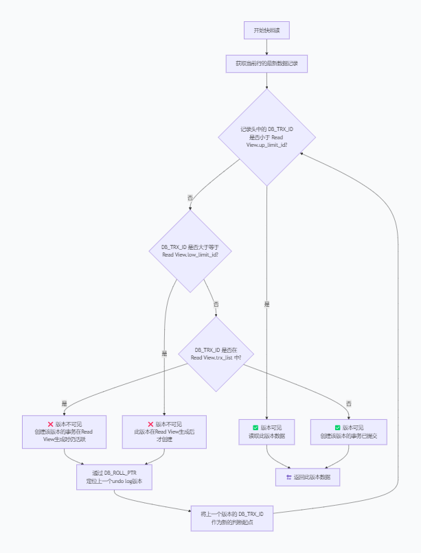
数据可见性判断规则

当事务执行快照读时,会为当前记录生成一个 Read View。判断从最新版本开始,沿着 DB_ROLL_PTR 指针构成的 undo log 版本链回溯。每个版本的可见性都由其 DB_TRX_ID(创建它的事务ID)与当前事务的 Read View 对比决定。只有满足"在 Read View 创建前已提交"条件的版本,才对当前事务可见。

当读取一行数据时,MVCC通过以下规则判断版本可见性:

python 复制代码
def is_visible(trx_id, read_view):
    # 规则1:如果trx_id < min_trx_id,说明在ReadView创建前已提交
    if trx_id < read_view.min_trx_id:
        return True
    
    # 规则2:如果trx_id >= max_trx_id,说明在ReadView创建后开始
    if trx_id >= read_view.max_trx_id:
        return False
    
    # 规则3:如果trx_id在活跃事务列表中
    if trx_id in read_view.m_ids:
        return False  # 未提交事务,不可见
    
    # 规则4:其他情况(已提交且不在活跃列表中)
    return True

MVCC工作流程

写操作流程

复制代码
UPDATE操作:
1. 获取行锁(写锁)
2. 将当前数据复制到undo log
3. 修改数据行,更新DB_TRX_ID为当前事务ID
4. 设置DB_ROLL_PTR指向undo log中的旧版本

读操作流程

复制代码
SELECT操作(快照读):
1. 获取当前事务的ReadView
2. 从最新版本开始遍历版本链
3. 对每个版本,使用ReadView判断可见性
4. 返回第一个可见的版本数据

事务提交与清理

复制代码
事务提交后:
1. 释放持有的锁
2. 清理undo log(当没有活跃事务需要旧版本时)
3. 更新ReadView中的活跃事务列表

MVCC与隔离级别

读已提交(RC)的实现

sql 复制代码
-- 示例:RC级别下的MVCC行为
-- 事务A
START TRANSACTION;
-- 创建ReadView1
SELECT * FROM users WHERE id = 1; -- 读取版本V1

-- 事务B在此期间更新了数据并提交
UPDATE users SET name = 'Bob' WHERE id = 1;
COMMIT;

-- 事务A再次读取
SELECT * FROM users WHERE id = 1; 
-- 创建新的ReadView2,能看到事务B的修改
-- 读取版本V2

可重复读(RR)的实现

sql 复制代码
-- 示例:RR级别下的MVCC行为
-- 事务A
START TRANSACTION;
-- 创建ReadView(整个事务期间保持不变)
SELECT * FROM users WHERE id = 1; -- 读取版本V1

-- 事务B在此期间更新了数据并提交
UPDATE users SET name = 'Bob' WHERE id = 1;
COMMIT;

-- 事务A再次读取
SELECT * FROM users WHERE id = 1; 
-- 使用同一个ReadView,仍然只能看到版本V1
-- 实现了可重复读

MVCC解决并发问题

脏读问题

  • 解决原理:只能读取已提交的事务版本
  • 实现方式:通过ReadView排除未提交事务的修改

不可重复读问题

  • 解决原理:RR级别下整个事务使用同一个ReadView
  • 实现方式:快照读始终读取同一时间点的数据版本

幻读问题

  • MVCC限制:MVCC本身不能完全解决幻读
  • 完整解决方案:MVCC + Next-Key Lock
sql 复制代码
-- 快照读可以避免幻读
SELECT * FROM users WHERE age > 20; -- 使用MVCC

-- 当前读需要加锁避免幻读
SELECT * FROM users WHERE age > 20 FOR UPDATE; -- 使用Next-Key Lock

MVCC的优缺点

优点

  1. 高并发性:读写操作不互相阻塞
  2. 避免死锁:读操作不需要加锁
  3. 一致性非锁定读:提供数据的一致性视图
  4. 回滚高效:通过undo log快速回滚

缺点

  1. 存储开销:需要维护多个数据版本
  2. 清理成本:需要定期清理过期版本
  3. 写冲突:写操作仍然可能冲突
  4. 历史数据:长时间运行的事务可能阻止旧版本清理

MVCC在实际应用中的优化

版本清理策略

sql 复制代码
-- MySQL InnoDB的版本清理
-- 通过purge线程清理不再需要的undo log
-- 参数配置示例:
innodb_purge_batch_size = 300     -- 每次purge处理的undo page数量
innodb_max_purge_lag = 0          -- 控制purge延迟
innodb_purge_threads = 4          -- purge线程数

长时间事务的影响

sql 复制代码
-- 长时间事务可能阻止MVCC清理
-- 解决方案:
-- 1. 监控长事务
SELECT * FROM information_schema.INNODB_TRX 
WHERE TIME_TO_SEC(TIMEDIFF(NOW(), trx_started)) > 60;

-- 2. 合理设置事务超时
SET SESSION innodb_lock_wait_timeout = 50;

MVCC与其他并发控制对比

特性 MVCC 传统锁机制
并发度
死锁概率
实现复杂度
存储开销
适用场景 读多写少 写密集

深度解析

MVCC的代价与开销:空间、时间与复杂性的权衡

MVCC通过"以空间换时间"的策略提升并发性能,但其代价是多维且具体的。

存储空间开销

MVCC的存储开销主要体现为版本链的物理存储 ,其核心载体是 Undo Log

  • Undo Log的存储结构Undo Log 并非存储完整的行数据副本,而是记录反向操作逻辑 或修改前的旧值(before image)。它们存储在系统表空间或独立的Undo表空间中,被组织成段(Segment)进行管理。
  • 版本链的形成 :每一行记录的表头中都包含一个 DB_ROLL_PTR(回滚指针)。该指针指向一个Undo Log记录,而这个Undo Log记录本身又包含指向前一个版本的指针,从而在逻辑上形成一个单向链表,即版本链。遍历此链即可访问所有历史版本。
  • 空间增长场景 :长时间运行的查询、未提交的事务(长事务)会阻止系统清理(Purge)不再需要的旧版本。这会导致Undo Log空间持续增长,甚至写满。在自动扩展的Undo表空间中表现为文件增大;在固定大小的表空间中则可能引发 The total number of locks exceeds the lock table size 或空间不足的错误。

维护与性能开销

维护多版本数据需要持续的计算和后台清理资源。

  • Read View的构建与判断 :每次快照读(RC级别)或事务内首次快照读(RR级别)时,都需要构建一个 Read View。此过程涉及获取当前活跃事务ID列表 ,并计算 up_limit_idlow_limit_id。每次版本可见性判断都是一次 DB_TRX_IDRead View 属性的比较,在版本链较长时,遍历开销不可忽视。
  • Purge线程的清理压力 :Purge线程负责物理删除那些已被标记删除(delete mark)且其版本对任何活跃事务都不可见的数据行。当系统更新非常频繁时,Purge线程可能成为瓶颈,导致历史版本清理不及时,进而加剧存储和性能问题。
  • 对查询优化的干扰:由于存在多个版本,优化器在估算需要扫描的行数时可能产生偏差,影响执行计划(如索引选择)的准确性。

系统复杂性

MVCC的引入极大地增加了数据库内核的复杂性,主要体现在:

  • 数据一致性视图的管理 :需要精确管理 Read View 的生命周期和可见性规则。
  • 版本链与事务状态的交织:需要将版本链、事务ID、锁信息等多个子系统紧密耦合。
  • 崩溃恢复逻辑:在数据库恢复时,需要正确处理未提交事务的版本和Undo Log,以保证MVCC语义的完整性。

MVCC与"写-写"冲突:明确的边界

必须明确指出:MVCC本身的设计目标与核心能力是解决"读-写"冲突,它并未提供解决"写-写"冲突的机制。

为什么MVCC无法解决"写-写"冲突?

"写-写"冲突的本质是多个事务试图修改同一数据对象的互斥性 问题。MVCC的策略是为读操作提供一个历史快照,从而让读不阻塞写。然而,当两个写操作同时发生时,它们的目标都是要产生新的、唯一的"最新版本"。这就产生了两个根本矛盾:

  1. 数据最终一致性问题:应以哪个事务的修改为准?
  2. 更新丢失问题:后提交的事务可能在不感知先前修改的情况下,直接覆盖前一个事务的结果。

MVCC的多版本模型本身无法对这两个同时发生的"写"请求进行排序或仲裁。

InnoDB如何解决"写-写"冲突?

InnoDB通过传统的悲观锁机制来补充MVCC的不足,实现了"MVCC + 行级锁"的并发控制模型。

  • 锁的基本过程 :当一个事务(如T1)要进行 UPDATEDELETE(或带 FOR UPDATE 的SELECT)时,它会尝试获取该行记录的排他锁(X Lock)。如果该行已被另一事务(T2)锁定,则T1等待。
  • 与MVCC的协同
    • 读操作(快照读) :遵循MVCC规则,访问合适的版本,完全无需获取读锁,实现了非阻塞读。
    • 写操作 :首先,它像当前读一样,定位到最新的已提交版本。然后,它尝试获取该行上的排他锁。这个锁机制保证了在任一时刻,最多只有一个事务能提交对某一行的修改,从而序列化写操作,避免更新丢失。
  • 结论:正是这种协同,使得"读-写"可以并行(MVCC的功劳),而"写-写"被序列化(行级锁的功劳),共同实现了较高的并发度和强一致性。

"幻读"的解决程度:快照读的屏蔽与当前读的挑战

"幻读"是指在同一个事务中,先后执行相同的查询,但后一次查询看到了前一次查询未看到的新行("幻影行")。

快照读如何避免幻读(RR级别下)

在可重复读(RR)隔离级别下,仅通过快照读(普通SELECT)可以避免幻读。其防御机制完全依赖于MVCC的快照一致性视图。

  • 原理 :在RR级别下,事务在第一次执行快照读时,会生成一个 Read View。这个 Read View 在事务提交前保持不变 。此后,该事务内所有的快照读都基于这个相同的 Read View
  • 效果 :无论其他事务是否插入(INSERT)或删除(DELETE)了新的行并提交,只要这些行的创建事务ID (DB_TRX_ID) 晚于当前事务 Read View 的创建,那么这些新行或删除对当前事务就是不可见的。因此,同一事务内的多次快照读结果集是稳定的,幻读被避免。

当前读下的幻读风险与彻底解决方案

一旦事务中混入了当前读,仅靠MVCC就无法保证不出现幻读,因为当前读会绕过快照,直接读取最新数据并加锁。

  • 风险场景

    1. 事务T1执行 SELECT * FROM t WHERE id > 100 FOR UPDATE(当前读),假设返回空集。
    2. 事务T2插入一行 id=150 并提交。
    3. 事务T1再次执行相同的 SELECT ... FOR UPDATE。此时,由于是当前读,它会看到 id=150 这行新记录,从而发生幻读。
  • 彻底解决方案:Next-Key Lock

    InnoDB在RR级别下,为了解决当前读的幻读问题,引入了 Next-Key Lock(临键锁)。它是记录锁(Record Lock)和间隙锁(Gap Lock)的结合。

    • 记录锁:锁住索引记录本身。
    • 间隙锁:锁住索引记录之间的间隙,防止在这个范围内插入新记录。
    • Next-Key Lock:锁住"记录本身"+"记录之前的间隙"。

    工作过程 :在上述风险场景中,当T1执行 SELECT ... FOR UPDATE WHERE id > 100 时,Next-Key Lock不仅会锁住所有 id > 100 的现有记录,还会锁住最大 id 值到正无穷 这个间隙。这会物理阻止 T2插入 id=150 的操作,直到T1提交。从而从根本上消灭了幻读产生的条件。

    sql 复制代码
    -- 示例:Next-Key Lock 的作用范围
    -- 假设表 t 有记录:id = 10, 20, 30
    -- 事务A执行:
    SELECT * FROM t WHERE id > 15 FOR UPDATE;
    -- 加锁范围:对id=20,30加记录锁;锁住区间(10, 20), (20, 30), (30, +∞)。
    -- 事务B尝试执行将被阻塞:
    INSERT INTO t (id) VALUES (16); -- 阻塞,因为落在(10,20)间隙
    INSERT INTO t (id) VALUES (31); -- 阻塞,因为落在(30, +∞)间隙

总结

  • MVCC是InnoDB实现高并发读的基石,但它并非万能。理解其代价、明确其解决"读-写"冲突的边界、认清其对"幻读"免疫力的局限性(仅限于快照读),是深入掌握MySQL事务机制的关键。

  • 现代数据库的并发控制,通常是多种技术(MVCC、各种锁、时间戳等)精妙组合的结果。InnoDB通过 "MVCC + Next-Key Lock" 这一组合拳,在性能和数据一致性之间取得了出色的平衡,为大多数应用场景提供了既高效又可靠的隔离级别(RR)。然而,作为开发者或DBA,必须意识到长事务可能触发MVCC的存储代价,并在涉及复杂写操作时,对锁的竞争和潜在的阻塞保持警惕。

相关推荐
陌上丨4 小时前
Redis的Key和Value的设计原则有哪些?
数据库·redis·缓存
曹牧4 小时前
Spring Boot:如何测试Java Controller中的POST请求?
java·开发语言
AI_56784 小时前
AWS EC2新手入门:6步带你从零启动实例
大数据·数据库·人工智能·机器学习·aws
ccecw4 小时前
Mysql ONLY_FULL_GROUP_BY模式详解、group by非查询字段报错
数据库·mysql
JH30734 小时前
达梦数据库与MySQL的核心差异解析:从特性到实践
数据库·mysql
数据知道5 小时前
PostgreSQL 核心原理:如何利用多核 CPU 加速大数据量扫描(并行查询)
数据库·postgresql
爬山算法5 小时前
Hibernate(90)如何在故障注入测试中使用Hibernate?
java·后端·hibernate
kfyty7255 小时前
集成 spring-ai 2.x 实践中遇到的一些问题及解决方案
java·人工智能·spring-ai
猫头虎5 小时前
如何排查并解决项目启动时报错Error encountered while processing: java.io.IOException: closed 的问题
java·开发语言·jvm·spring boot·python·开源·maven
李少兄5 小时前
在 IntelliJ IDEA 中修改 Git 远程仓库地址
java·git·intellij-idea