FPGA学习笔记!
目录
[2.1 ZYNQ7 Processing System 模块](#2.1 ZYNQ7 Processing System 模块)
[2.2 配置Bank电压](#2.2 配置Bank电压)
[2.3 配置Flash](#2.3 配置Flash)
[2.4 配置PS网口](#2.4 配置PS网口)
[2.5 配置SD卡](#2.5 配置SD卡)
[2.6 配置PS的UART](#2.6 配置PS的UART)
[2.7 配置PS的DDR3控制器](#2.7 配置PS的DDR3控制器)
[3.1 Zynq UltraScale+MPSoC 模块](#3.1 Zynq UltraScale+MPSoC 模块)
[3.2 配置Bank电压](#3.2 配置Bank电压)
[3.3 配置Flash](#3.3 配置Flash)
[3.4 配置EMMC](#3.4 配置EMMC)
[3.5 配置SD卡](#3.5 配置SD卡)
[3.6 配置UART](#3.6 配置UART)
[3.7 配置PS网口](#3.7 配置PS网口)
前言
嵌入式系统是一 种针对特定功能进行优化,以执行单一或者较少功能的计算系统。嵌入式系统形成了更大的设备的组成部分,作用是在那些机器中控制特定的功能。本文主要介绍ZYNQ嵌入式最小系统在Vivado 中的硬件搭建,结合硬件电路图对比分析ZYNQ700系列和ZYNQMP系列在Block Design中的硬件设计。
一、ZYNQ嵌入式最小系统
ZYNQ嵌入式最小系统的概念包括以下两个方面:
- 1.它是使系统正常工作的最小条件;
- 2.它是其他系统建立的基础。
硬件设计使用到的工具是 Xilinx 提供的Vivado 套件。 在Vivado 中我们可以在Block Design中搭建嵌入式处理系统,然后生成包含硬件信息的XSA(Xilinx Shell Archive)文件。利用 XSA文件在Vitis软件中搭建硬件平台,进行软件设计和调试。
二、ZYNQ7000配置最小系统
ZedBoard配置为例(ZedBoard开发板在vivado中有快捷配置的方式,本文主要依据其硬件电路图来介绍对应的ZYNQ配置):
2.1 ZYNQ7 Processing System 模块
在Block Design中的ZYNQ7 Processing System模块最小嵌入式系统:

打开ZYNQ7 Processing System 模块:

ZYNQ7PS处理系统的配置界面。界面左侧为页面导航面板,右侧为配置信息面板。在这个页面显示了Zynq处理系统(PS)的各种可配置块,其中灰色部分是固定的,绿色部分是可配置的,按工程实际需求配置。
可以直接单击各种可配置块(以绿色突出显示)进入相应的配置页面进行配置,也可以选择左侧的页导航面板进行系统配置。
- PS-PL Configuration 页面能够配置 PS-PL接口,包括AXI、HP和ACP总线接口。
- Peripheral IO Pins 页面可以为不同的 I/O 外设选择对应的MIO/EMIO引脚。
- MIO Configuration 页面可以为不同的I/O 外设具体配置MIO/EMIO引脚,例如电平标准等。
- Clock Configuration 页面用来配置 PS输入时钟、外设时钟,以及DDR和CPU时钟等。
- DDR Configuration 页面用于设置DDR控制器配置信息。
- SMC Timing Calculation 页面用于执行 SMC 时序计算。
- Interrupts 页面用于配置PS-PL中断端口。
Peripheral IO Pins 页面:
Peripheral IO Pins 页面所显示的配置信息,其中绿色的表示已经配置的模块。

2.2 配置Bank电压


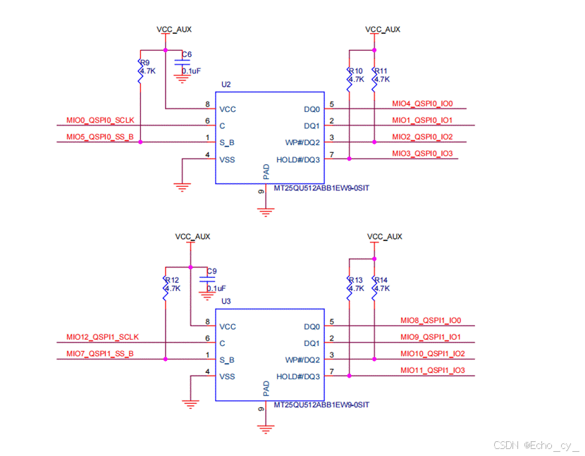
2.3 配置Flash


2.4 配置PS网口


2.5 配置SD卡


2.6 配置PS的UART


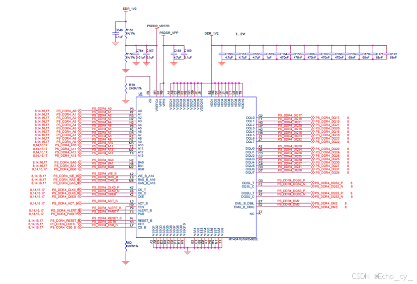
2.7 配置PS的DDR3控制器


MT41K128M16JT-15E:K 被列为 MT41J128M16HA-15E:D 的功能相似替代型号
且电路图中DDR工作电压为1.5V,所以这里DDR配置可以选择MT41J128M16HA-15E
三、ZYNQMP配置最小系统
Zu19配置为例:
3.1 Zynq UltraScale+MPSoC 模块
在Block Design中Zynq UltraScale+MPSoC 模块最小嵌入式系统:

打开Zynq UltraScale+MPSoC 模块:

Zynq UltraScale+MPSoC 模块处理系统的配置界面。界面左侧为页面导航面板, 右侧为配置信息面板。

勾选左侧第一个选项Switch To Advanced Mode可显示出更多详细信息。
介绍一下页面导航面板中各个页面的作用:
- PS UltraScale+ Block Design 页面显示了 zynq 硬核的整体架构图,其中绿色部分是可配置模块,可以点击进入相应的编辑界面进行配置,当然也可以在左侧导航栏选择相应的编辑界面。
- I/O Configuration 页面可以选择不同的 I/O 外设并进行相应的配置。
- Clock Configuration 页面分为 Input Clocks 和 Output Clocks 两个标签页,用来配置 PS 输入时钟、外设 时钟,以及 DDR 和 CPU 时钟等。
- DDR Configuration 页面用于设置 DDR 控制器配置信息。
- PS-PL Configuration 页面用于 PS 和 PL 交互的相关配置,包括常用的中断、复位信号和数据接口。
3.2 配置Bank电压





这里VCC_AUX是1.8V,可以通过MIO引脚号来区分不同的Bank。
3.3 配置Flash



3.4 配置EMMC


3.5 配置SD卡


3.6 配置UART


3.7 配置PS网口


3.8 配置PS 的 DDR4 控制器



这里选项有金士顿、美光、三星和自定义。
总结
以上就是今天要讲的内容,本文仅仅简单介绍了ZYNQ嵌入式最小系统在Vivado 中的硬件搭建,结合硬件电路图对比分析ZYNQ700系列和ZYNQMP系列在Block Design中的硬件设计。