汽车小T AUTOSAR组织

以下内容由AUTOSAR官方培训直播课程整理而成,了解更多:
AUTOSAR CP全新系统化培训上线!从底层到应用,三步阶梯,五大学习维度构建完整知识体系_auto sar培训-CSDN博客
在汽车电子架构向 AUTOSAR 标准化迈进的过程中,非易失性存储器管理模块(NvM)作为核心的系统服务层组件,承担着整车数据持久化存储的关键职责。它实现了上层应用与底层存储硬件的解耦,为 SWC、BSWM、DEM 等模块提供统一的非易失性数据读写接口,是保障汽车电子控制系统数据安全、稳定的重要模块。今天我们就从架构层级、基础概念、设计要点、调度时序,全方位拆解 AUTOSAR NvM 模块。
AUTOSAR 采用分层软件架构,共划分为 MCAL 层、ECU 硬件抽象层、系统服务层、复杂驱动层、RTE 层与应用层六大层级,NvM 模块便坐落于系统服务层,同时作为存储协议栈的最上层服务提供方,与底层硬件完全解耦。其向下通过 ECU 硬件抽象层的 MemIf 模块实现对 Flash、EEPROM 等不同存储介质的统一抽象,无需关心底层硬件类型;向上则为 BSW、RTE 等模块提供标准化接口,同时与 DEM、CRC、SchM、DET 等模块深度交互 ------ 通过 DEM 上报故障并存储故障信息,借助 CRC 实现数据块保护,依托 SchM 完成系统调度保护,利用 DET 进行开发阶段的参数检查。
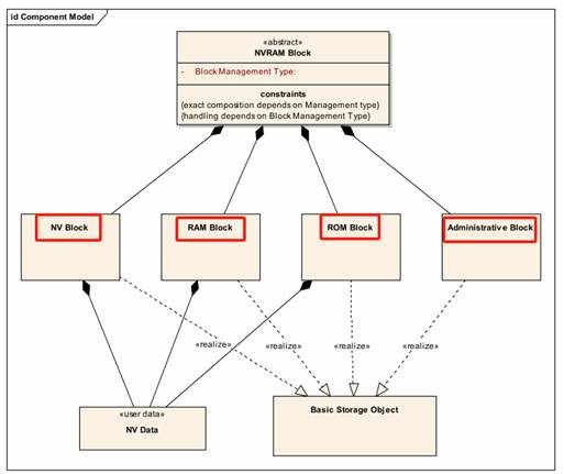
理解 NvM 模块,首先要掌握其核心的基础概念,其中 NVRAM Block 是数据存储的基本单元,被划分为 NV Block、RAM Block、ROM Block、Administrative Block 四种逻辑类型。NV Block 是必选类型,常驻非易失性存储区,用于存储实际用户数据,可在程序运行中修改但读写速度较慢;RAM Block 是 NV Block 在 RAM 中的映射,为可选类型,还可分为永久和临时两种,方便上层快速访问;ROM Block 同样可选,用于存储默认值,当 NV Block 数据损坏或为空时进行替换;Administrative Block 则是必选的 RAM 驻留块,用于存放 NVRAM Block 的状态信息和块索引,对应用层完全不可见。

基于基础块类型,NVRAM Block 又有 Native、Redundant、Dataset 三种管理类型。Native 是最常用的类型,包含 1 个 NV Block 和 1 个 RAM Block,适配大部分常规数据存储场景;Redundant 为冗余类型,拥有 2 个 NV Block,数据双份存储,大幅提升了关键数据的可靠性;Dataset 类型则支持 1 到 255 个 NV Block,适合车身不同配置字等多组数据的管理,能灵活适配不同车型的参数需求。
考虑到硬件资源的差异性,AUTOSAR 将 NVM 的 API 划分为 Class1、Class2、Class3 三个配置类,Class3 支持全功能 API,Class2 支持较多功能,Class1 仅支持基础功能,实际开发中一般默认使用 Class3,仅在硬件资源受限的情况下才考虑降级。同时,为了满足部分数据的实时读写需求,NVM 模块设计了 Block 优先级排队机制,开启后会生成立即写优先级队列和标准 FIFO 队列,高优先级请求(如碰撞数据写入)可打断普通请求,未开启时则所有请求按先进先出原则处理,常规 ECU 开发中若无需处理碰撞数据,直接关闭该机制即可。
针对数据读写过程中可能出现的错误,NVM 模块设计了完善的错误处理与恢复机制。读错误可通过加载 ROM Block 默认值、Redundant Block 冗余数据恢复、ReadAll 过程中的 RAM Block CRC 校验恢复三种方式解决;写错误则通过重写重试机制实现恢复,同时还支持隐式和显式两种 ROM 数据恢复方式,隐式恢复由模块自动触发,显式恢复则通过专用 API 手动调用,仅修改 RAM 中的数据,不影响 NV Block 原有内容。此外,MemIf 模块会检测写操作状态,若出现错误,上层可通过专用接口标记数据无效,防止底层发送旧数据。

数据保护与加密则是 NVM 模块的重要安全设计,主要包含五大手段:一是写保护机制,可设置 Block 仅写入一次,也可通过 API 手动开启 / 关闭写保护;二是静态 Block ID 检查,写入时写入 ID、读取时校验 ID,防止硬件错误导致的错误块访问;三是数据比较机制,基于 CRC 判断数据是否变化,避免相同数据重复写入,提升存储介质使用寿命;四是压缩算法,对大 Block 压缩后存储,减少空间占用,代价是增加处理时间;五是加密措施,调用 CS 模块接口对数据加密后存储,读取时先验 CRC 再解密,保障数据机密性,目前前三种手段应用最为广泛。
在数据操作层面,NvM 模块支持隐式同步和显式同步两种机制。隐式同步的 RAM Block 建议仅由一个 SWC 使用,在数据读写过程中,应用层不能修改 RAM Block 的值,适用于下电过程中写入、运行过程中不实时更新的场景;显式同步则增加了 RAM Mirror 块,应用层可修改主 RAM 块数据,模块负责与 RAM Mirror 同步,支持多个 SWC 共享,适用于实时写入的场景,缺点是会增加数据拷贝开销和 RAM 占用。

同时,NvM 模块对单块和多块请求采用不同的处理机制。所有异步请求的状态都会体现在 Administrative Block 中,单块请求可配置回调函数,请求完成后自动触发;多块请求(如 ReadAll、WriteAll)则由模块分配单独变量存储结果,可通过专用接口获取状态或配置全局回调函数。当模块同时收到多个单块请求时,会放入队列处理,队列满则拒绝新请求,高优先级请求可抢占普通请求,被打断的请求会由模块自动恢复处理。
在 NvM 模块的实际开发和调试中,常会遇到各类问题,掌握对应的解决思路能大幅提升开发效率。ReadAll 时间过长影响系统启动,主要原因是配置 ReadAll 的 Block 过多、数据碎片化、上电触发换片操作,可通过减少 ReadAll Block 数量(按需在运行时主动读取)、减少无意义写入避免碎片化、让换片操作在运行时或下电时执行来解决;WriteAll 时间过长影响下电,多因配置 WriteAll 的 Block 过多,可优化配置减少该类 Block,同时更要关注下电过程中的唤醒响应和休眠问题,避免因硬件问题导致无法休眠。
后期更改 NvM Layout 导致数据读写错乱或丢失,多是因为修改 Block 长度、删除 Block 导致 Persistent ID 变化,解决思路是量产前冻结 Layout,预留足够的 Block 长度和数量,量产後不删除 Block,若必须更改,可借助 Resident SW 特性并充分验证工具;NvM 换片时间过长,主要是因为 NvM_MainFunction 优先级过低、分 Bank 过大、擦除指令效率低,可提高任务优先级、合理划分 Bank 大小、采用芯片高效的整 Bank 擦除指令。
而 NVM 模块的信息安全措施,除了上述的 CRC 校验、错误恢复、数据压缩、加密处理,还包括数据冗余存储和写保护机制,多手段结合可全方位保障非易失性数据的安全、完整、可靠。
从核心功能来看,NvM 模块的核心价值在于为上层提供无感知的底层存储访问能力,不仅支持非易失性存储器的读写、读写状态获取,还能实现数据一致性检查,即便掉电也能保证数据不丢失,解决了不同存储介质的适配难题,让上层应用无需关注硬件实现细节,大幅提升了软件的可移植性和复用性。作为 AUTOSAR 架构中数据持久化的核心模块,NvM 的设计和配置直接关系到汽车电子控制系统的稳定性和安全性。掌握其架构层级、核心概念和设计要点,针对常见问题做好提前规避和及时解决,才能充分发挥 NvM 模块的优势,让上层应用实现无感知的底层存储访问,帮助汽车电子软件的标准化、模块化开发。
