产品描述
LN1151 是上海南麟电子(NatLinear) 自主研发生产的一款高稳定性、超低静态功耗 CMOS 低压差线性稳压器(LDO),采用先进 CMOS 工艺制造,具备极低功耗、低压差、高精度输出特性,同时集成完善的电路保护机制,可广泛应用于各类电池供电及对功耗、体积有严苛要求的电子系统,为 MCU、传感器、射频模块、时钟芯片等核心器件提供稳定、纯净的供电电压。
核心保护功能
内置过流保护:当输出电流超过阈值时自动限流,避免负载短路或过载损坏芯片及后级电路
内置短路保护:输出端意外短路时快速进入保护状态,防止芯片过热烧毁
关断控制功能:部分封装版本支持使能控制端,可通过外部电平实现芯片开启 / 关断,灵活控制系统功耗
无外接补偿电容:电路设计简洁,外围元器件少,降低 PCB 占用面积与 BOM 成本
核心参数
输入电压范围:1.8V~5.5V,兼容单节锂电池、多节干电池、USB 5V 等常规供电场景
输出电压规格:1.2V/1.5V/1.8V/2.0V/2.5V/2.8V/3.0V/3.3V/3.6V/4.0V/5.0V 多档固定电压可选,满足不同芯片供电需求
输出电流能力:最大连续输出电流 300mA,可满足中小功率数字、模拟电路供电
低压差特性:典型压差 130mV@100mA 负载,轻载条件下压差更低,有效提升电源效率
静态功耗:典型静态工作电流 0.8μA,关断模式下待机电流<0.1μA,极大降低系统待机功耗
输出精度:全温区输出电压精度 ±2%,电压稳定性强,不受输入电压与负载波动大幅影响
纹波抑制比:1kHz 频率下典型值 50dB,可有效滤除电源噪声,保证输出电压纯净
工作温度范围:-40℃~+85℃,适应工业、消费类多场景环境
封装形式:SOT-23-3L、SOT-23-5L、DFN1010-4L,贴片小型化封装,适配高密度 PCB 布局
产品特点
可选择输出电压:
可以在1.2~5.0V的范围内选择,步 进为0.1 V
输出电压精度高: 精度可达±2.0%
输入输出压差低: 典型值300 mV (输出为3.0V的产 品, IOUT=100mA 时)
消耗电流少:典型值0.8μA
最大输出电流:可输出250mA(VIN≥VOUT+1v)
待机电流:小于0.1μA 内置保护:内置过流保护,短路保护
内置泄流管
场景应用
可穿戴设备:智能手环、TWS 蓝牙耳机、智能手表、智能戒指
物联网终端:IoT 传感器节点、无线通信模块、低功耗采集器
仪表类产品:智能水表、电表、气表、温湿度检测仪、安防探测器
消费电子:手持便携设备、遥控器、玩具、小型数码产品
工业与备用电源:RTC 实时时钟供电、MCU 辅助供电、备用电池稳压模块
封装
SOT23-5L
SOT23-3L
DFN1010-4L
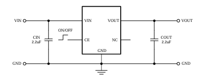
典型应用电路

封装图

电学参数

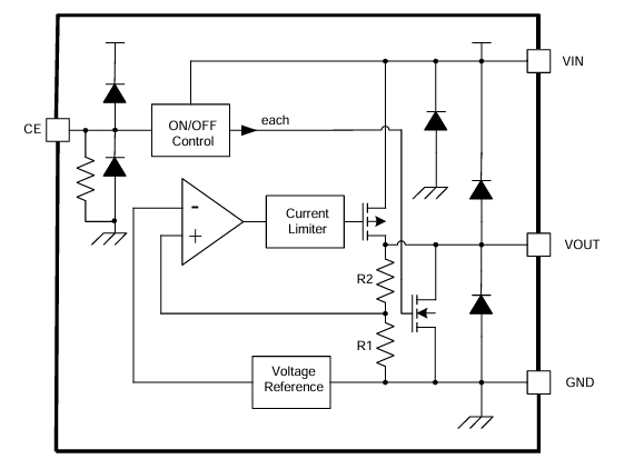
功能框图
