这里写目录标题
- 大数据爬虫可视化分析:基于Python的豆瓣书籍可视化分析系统的设计与实现
-
- 一、项目概述
- 二、项目说明
- 三、研究意义
- 四、系统总体架构设计
- 五、需求分析
- 六、系统设计
- [七、系统总体框架设计图(分层 + 模块化架构)](#七、系统总体框架设计图(分层 + 模块化架构))
- 八、部分数据库设计
- 九、核心功能模块实现
- 十、项目截图
- 十一、结语
大数据爬虫可视化分析:基于Python的豆瓣书籍可视化分析系统的设计与实现
一、项目概述
随着互联网的快速发展,在线图书资源的丰富使得人们获取图书信息变得更加便捷。豆瓣作为国内知名的社区型网站,拥有大量的用户和图书评论,成为了人们获取书籍信息和评分的重要平台。如何有效地从豆瓣网站中获取书籍数据,并进行分析和可视化展示,是近年来学术界和技术行业关注的热点问题。尤其是在大数据分析与数据可视化技术的支持下,如何利用数据来帮助用户更好地选择图书、分析图书趋势,已成为图书推荐系统的重要研究方向。
本研究旨在设计并实现一个基于Python的豆瓣书籍可视化分析系统,系统通过爬虫技术获取豆瓣上的图书数据,并结合MySQL数据库进行数据存储。通过Django框架进行后台管理,用户可以通过系统的Web界面查看各类图书信息分析结果。本系统涉及的分析功能包括最贵图书、最高评分图书、图书评分与评论分析等,以及通过词云展示图书标题与简介的关键词,为用户提供了一种全新的方式来浏览和理解豆瓣上的书籍数据。
此外,本系统利用Echarts等可视化工具,展示了多维度的图书数据分析结果,帮助用户更直观地了解图书信息的分布和变化趋势。同时,系统还提供了图书推荐功能,基于分析结果为用户推荐相关书籍。通过该系统,用户不仅能够获取丰富的图书数据,还能深入分析图书背后的信息,进而做出更为理性的选择。
在实现过程中,爬虫技术的应用和数据存储、展示功能的实现是本项目的核心技术,基于这些技术,我们能够为用户提供一个高效、直观的图书数据分析平台。希望通过本论文的研究与实践,能够为图书数据分析与可视化技术的应用提供一定的参考和借鉴。
二、项目说明
当前,随着信息技术的飞速发展,尤其是大数据和人工智能技术的应用,数据分析和可视化逐渐成为各行各业的重要工具。近年来,图书作为文化传播和知识共享的重要载体,受到了广泛关注。豆瓣作为国内领先的社交平台之一,拥有庞大的用户群体及丰富的图书数据。平台上的用户评论、评分以及图书信息等数据不仅为用户提供了参考,也为学术研究、图书推荐系统以及出版行业的决策提供了宝贵资源。然而,由于豆瓣图书数据量庞大且复杂,如何从中提取有价值的信息,并通过合适的方式进行展示和分析,成为一个值得研究和探索的问题。
目前,图书数据分析的研究仍处于不断发展之中,尤其是在如何通过可视化手段提升用户体验和决策效率方面,仍然存在较大的探索空间。传统的图书推荐系统大多依赖于用户的评分数据,但对于书籍的详细信息、评论情感分析以及用户行为等数据的综合利用,还未得到充分开发。因此,基于Python的豆瓣书籍可视化分析系统的设计与实现,旨在通过爬虫技术采集豆瓣网站上的图书数据,结合MySQL数据库存储,并运用Echarts等可视化技术,将图书数据以多种维度展示,从而为用户提供更直观、精准的图书分析和推荐服务。此外,本系统还通过Django框架为用户提供便捷的后台管理和数据交互功能,进一步提升了系统的实用性和用户体验。
三、研究意义
本研究基于Python语言、MySQL数据库以及可视化技术,结合豆瓣图书数据进行分析,具有较高的学术研究价值。随着互联网技术的快速发展,大数据分析与可视化已成为信息科学研究中的热门领域。如何通过有效的技术手段挖掘、分析并展示大量图书数据,是当前学术界面临的重要问题之一。通过本研究的系统设计与实现,能够为相关领域的研究者提供一种新的数据分析方法,尤其是基于Python语言的可视化分析方法。此外,本研究中涉及的图书数据的多维度分析,如图书评分、评论分析、标题词云分析等,能够为图书研究、社交平台数据分析以及用户行为研究等提供一定的参考和借鉴。其次,从实践角度来看,本研究的意义在于为豆瓣平台用户提供更为直观和便捷的图书分析与推荐服务。随着电子商务和社交平台的兴起,消费者对于图书的选择越来越依赖于平台的推荐系统,而传统的推荐系统往往只能基于评分数据进行推荐,忽视了用户评论、书籍信息等其他有价值的数据。通过本研究中的系统设计,能够综合分析豆瓣平台上的图书数据,不仅为用户提供更加个性化和精准的推荐服务,也为图书出版商和书店等相关行业提供市场决策支持。同时,通过本系统的后台管理功能,图书管理员可以更加高效地对数据进行管理与更新,提升了系统的实用性和可维护性。
本研究不仅在技术实现上具有创新性,而且在实际应用中具有较大的推广价值,对于数据分析、可视化技术以及图书推荐系统的发展都具有积极的推动作用。
四、系统总体架构设计
技术架构
先明确系统的核心目标:从豆瓣爬取图书数据,通过 Web 界面实现多维度可视化分析(评分、价格、类型等),并支持后台数据管理。
为实现上述目标,技术选型围绕「高效采集 + 稳定存储 + 灵活展示」展开,全部采用开源工具,降低开发成本:
| 技术类别 | 具体工具 / 框架 | 核心作用 |
|---|---|---|
| 开发语言 | Python 3.8+ | 爬虫编写、数据处理、后端逻辑实现 |
| 后端框架 | Django 4.2 | Web 服务搭建、MVC 架构支持、用户权限控制 |
| 数据库 | MySQL 8.0 + Navicat Premium | 结构化存储图书 / 用户 / 评论数据,可视化管理 |
| 数据采集 | requests + lxml + re | 豆瓣页面请求、HTML 解析、目标数据提取 |
| 数据可视化 | ECharts 5.x + WordCloud | 生成交互图表(柱状图 / 折线图)、关键词词云 |
| 前端辅助 | Bootstrap 5 | 响应式页面设计,适配 PC / 移动端 |
| 数据处理 | pandas | 爬取数据清洗、无效值过滤 |
五、需求分析
在设计系统时,除了满足功能性需求外,还必须考虑到用户体验、性能、安全性等非功能性方面的需求。系统的用户界面应当简洁明了、易于操作,以提升用户体验,因此对于前端设计需要注重响应式布局、友好的交互设计,并兼容不同终端设备。系统应具备良好的性能,能够高效处理大规模数据,并在数据采集、分析和预测过程中保持稳定性和可靠性,因此需要优化数据库设计、请求处理和算法性能。系统的安全性也是不容忽视的,必须采取有效措施保护用户隐私和数据安全,例如加密存储、访问控制等,同时防范常见的网络攻击和数据泄露风险。最后,在可视化分析方面,系统应当支持多种图表展示和数据可视化技术,如echarts、matplotlib等,以便用户直观地理解数据,并且可以生成各种形式的报告和可视化结果。通过对非功能性需求的充分分析和考量,可以有效地提升电商商品数据分析可视化预测系统的整体质量和用户满意度。
六、系统设计
完整架构图
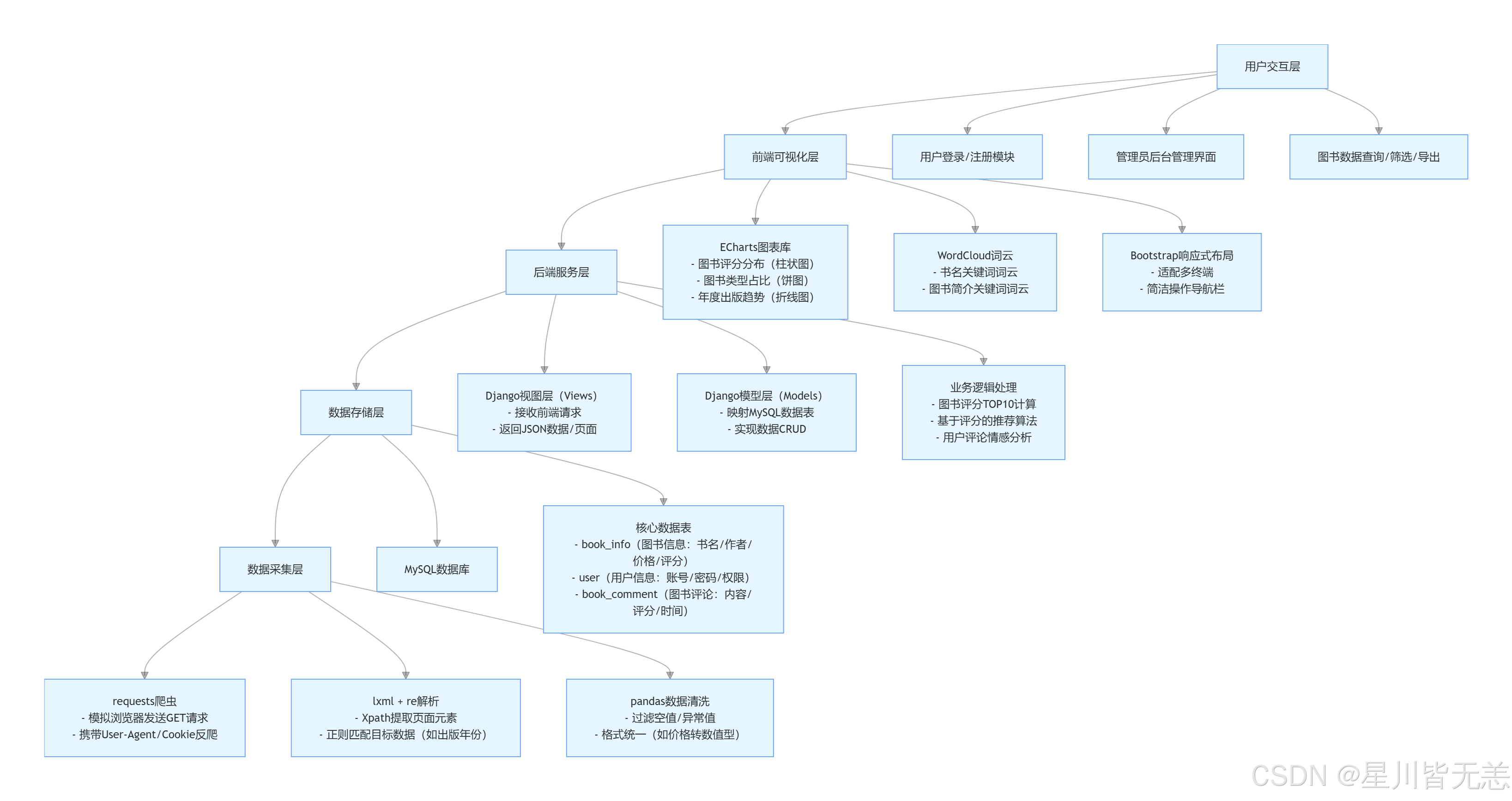
系统采用「五层递进式架构」,从底层数据采集到上层用户交互,每一层职责单一、衔接清晰,便于后期维护与扩展。以下是完整架构图:

架构核心说明
- 数据采集层:负责从豆瓣图书页面抓取原始数据,通过反爬策略保证稳定性。
- 数据存储层:用 MySQL 实现结构化存储,分表设计确保数据关联清晰。
- 后端服务层:Django 框架承接前后端交互,实现业务逻辑与数据处理。
- 前端可视化层:通过 ECharts 和词云工具,将数据转化为直观图表。
- 用户交互层:提供登录注册、数据查看、后台管理等操作入口。
七、系统总体框架设计图(分层 + 模块化架构)


框架设计说明
- 分层设计逻辑:遵循 "前端 - 后端 - 数据" 三层架构,职责边界清晰,便于维护与扩展。
- 核心模块覆盖:完全匹配文档中系统功能,包括数据采集、可视化分析、用户管理、后台管理等核心模块。
- 技术栈对齐:明确标注各层使用的核心技术(如 Django、ECharts、MySQL 等),与论文技术选型一致。
- 交互流程明确:体现 "用户操作→前端请求→后端处理→数据存储 / 返回→前端渲染" 的完整链路。
八、部分数据库设计
图书E-R图:

城市E-R图:

九、核心功能模块实现
1. 数据采集模块
功能说明
从豆瓣网站抓取书籍相关信息,并将数据存入数据库以供后续分析与可视化展示。为了实现这一功能,本系统使用了Python编写爬虫程序,利用了多个模块和库,如requests、lxml、re等。爬虫程序通过requests模块发送HTTP请求,获取豆瓣网站的页面内容。页面数据以HTML格式返回,接着通过lxml库解析HTML内容,提取出我们所需的书籍信息,如书名、作者、评分、价格、评论数等。为了确保数据的准确性和完整性,爬虫程序使用正则表达式(re)对网页中的特定数据进行提取,避免不相关信息的干扰。
其次,为了抓取大量的图书数据,程序通过分页抓取策略遍历不同的页面,并对每一页中的图书信息进行提取。为了模拟用户行为,程序使用了time.sleep()方法来随机等待,以避免频繁请求引发反爬虫机制。爬取的数据以CSV文件形式存储,并通过pandas库进行数据处理和清洗,以去除无效数据,并将结果导入MySQL数据库。据采集模块还考虑到爬虫的稳定性和可扩展性,通过错误处理机制确保程序在遇到问题时能够自动恢复,保证数据的持续抓取。通过定期运行该模块,确保数据库中的数据始终保持最新状态。
数据爬取流程图如下所示:

部分核心代码片段

2. 数据可视化模块
数据可视化模块功能实现
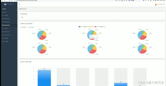
数据可视化模块是本系统的核心功能之一,旨在通过图表和图形直观展示从豆瓣书籍数据中提取的分析结果。该模块基于ECharts与Django框架实现,结合MySQL数据库中的书籍信息,提供多种可视化分析功能。在实现过程中,先从数据库中提取相关数据,如图书评分、价格、评论数、图书类型等。然后使用ECharts生成各种图表,包括柱状图、折线图、饼图等。例如,通过柱状图展示不同图书类型的分布情况,通过折线图展示图书评分的变化趋势,通过饼图展示不同年份图书的比例。模块还实现了图书评分分析、评论分析、标题词云和简介词云等功能,通过图表与词云图形式呈现数据,为用户提供直观的分析结果。Django框架用于处理前端和后端的数据交互,使得可视化图表能够动态更新,提升用户体验。通过该模块,用户可以更方便地查看图书数据的各种统计分析结果。详细流程如下图5.4所示所示。

部分核心代码:



3. 用户登录与注册模块

下图是用户登录页面展示,页面中包含账号和密码两项必填,输入正确账号信息点击登录即可,若是没有账号,可以点击创建用户进行账号注册之后再进行登录。页面如下图5.12所示。

部分核心代码片段
python
from django.http import JsonResponse
from django.views.decorators.csrf import csrf_exempt
from myapp.models import User
@csrf_exempt
def login(request):
if request.method == 'POST':
uname = request.POST.get('username')
pwd = request.POST.get('password') # 实际项目需加密校验
try:
# 查询用户
user = User.objects.get(username=uname, password=pwd)
# 生成会话(实际项目需用JWT令牌)
request.session['user_id'] = user.id
return JsonResponse({
'username': uname,
'message': '登录成功',
'is_admin': user.is_admin
})
except User.DoesNotExist:
return JsonResponse({'message': '用户名或密码错误'}, status=400)
@csrf_exempt
def register(request):
if request.method == 'POST':
uname = request.POST.get('username')
pwd = request.POST.get('password')
# 校验用户名是否已存在
if User.objects.filter(username=uname).exists():
return JsonResponse({'message': '用户名已存在'}, status=400)
# 创建用户(实际项目需对密码加密)
User.objects.create(username=uname, password=pwd, is_admin=False)
return JsonResponse({'message': '注册成功'})
4. 系统数据后台管理模块
系统数据后台管理模块是本系统的管理与维护核心,主要用于对豆瓣书籍数据的管理、更新、分析和权限控制。该模块通过Django框架实现,提供了直观的图形化界面和功能,使管理员能够轻松进行数据的管理与监控。在数据管理方面,后台管理模块支持书籍信息的增删改查(CRUD)操作,允许管理员手动修改数据库中的图书信息,如书名、作者、评分、评论数等。同时,系统提供了数据更新功能,管理员可以根据爬虫获取的新数据对图书信息进行批量更新。
为了优化数据分析,管理员可以根据图书类型、评分、评论数等条件查看图书的具体数据。此外,后台管理模块还具备用户权限控制功能,确保只有授权的人员能够进行数据修改操作,提高系统的安全性和可靠性。通过该模块,管理员可以全面掌控系统的数据和用户管理。
后台管理流程图
管理员通过后台维护数据(增删改查),确保系统数据准确性,流程如下:


十、项目截图


















十一、结语
本系统在实现豆瓣书籍数据可视化分析的基础上,展示了丰富的图书信息和分析功能,为用户提供了便利的数据查询与决策支持。未来,随着数据量的不断增长和技术的不断发展,系统有望在多个方面进一步提升与扩展。
需项目源码文档等资料/商业合作/交流探讨等可以评论留言并添加文末下面个人名片,后面有时间和精力也会做出更加优质的内容,喜欢的小伙伴可以点赞关注收藏,感谢各位的喜欢与支持!