接上篇:新手如何使用Altium Designer创建第一张原理图(一)-CSDN博客
新手如何使用Altium Designer创建第一张原理图(二)-CSDN博客
4 元件放置及原理图连线
本节主要是讲如何放置元件然后用导线把它们连接在一起。这项练习需要你创建一个完整的原理图表。
4.1 放置元件
放置一个元器件,双击库面板里的元件名称。
放置元件前要编辑其属性,按"TAB"键,元件属性对话框就会出现。通过按TAB(下)或SHIFT+TAB(上)来切换对话框中不同字段。
新的文本将覆盖被选中的内容。
如果你在放置元件前设置好元件的标号,那么随后所放置的元件标号就会自动递增。
如果知道元件的名字也可以通过"Place >> Part"命令放置元件。当选中这个命令时,提示你输入元件名称,一旦输入元件名称,,就会在打开的库里寻找,如果找器件一旦找到,它就会附在光标上。
自动递增元件标号
当放置一个元件,如果你放置前设置好元件的最初标号,其标号就会递增直到放置好最后一个元件。这只发生在放置元件时按下"TAB"键,并设置最初的标号。一旦你停止放置这种类型的元件,下次放置元件时标号不再被记忆。
通常标注元件标号很容易的,你可以让他们空缺器件标号直到设计完成,允许在原理图中控制元件的合理分配和标注。
4.2 引脚连线
导线被用来创建点之间的电气连接。
注意用"Place >> Wire"而不是错误地放置"lines"。
按"SHIFT+SPACEBAR"键改变导线放置模式,按"SPACEBAR"键切换导线角度。
按"BACKSPACE"键删除最后所放置的点。
导线必须连接到具有电气对象上的连接点上,例如,导线连接时必须接触管脚的末端。
总线是代表一组相关信号的关系,比如数据总线是连接到一张图表上,用总线连接相关信号到端口和原理图入口。
总线必须用总线名字或总线参考系统的要素正如图48 所示,必须包含单独的网络标号和总线网络标号。

总线范围[0..7],或[7..0]。
在原理图中移动元件并保持元件上导线的连接(尤指拖动),当点击时按住"CTRL" 键保持并移动鼠标(一旦开始拖动,就释放"CTRL"键)。当拖动时按"SPACEBAR"或者"SHIFT+SPACEBAR"键切换导线的模式。按快捷键"M"拖动一个选择。
4.3 练习------绘制原理图

-
如果没有打开,在基本编辑环境下重新打开项目,\Program Files\Altium Designer\Examples\Training\Temperature Sensor\Temperature Sensor.PrjPcb.
-
2.在"Projects"面板下点击右键选择"Add New to Project >> Schematic"为项目添加新的原理图文件。
-
在"Projects"面板下右键点击新的原理图文件,然后从弹出的菜单里选择"Save As"。在"\Program Files\Altium Designer\Examples\Training\ Temperature Sensor"文件夹下把原理图保存为"MCU.SchDoc"。
-
在"\Program Files\Altium Designer\Templates "的文件夹下选择" A4 "大小的模板,通过菜单"Design >> Template >> Set Template File Name "设置。
-
在放置任何对象之前确保电气栅格使能,并设置电气栅格范围是4,确保捕捉栅格使能并设置大小是10(双击原理图边框打开文档选项对话框)。
-
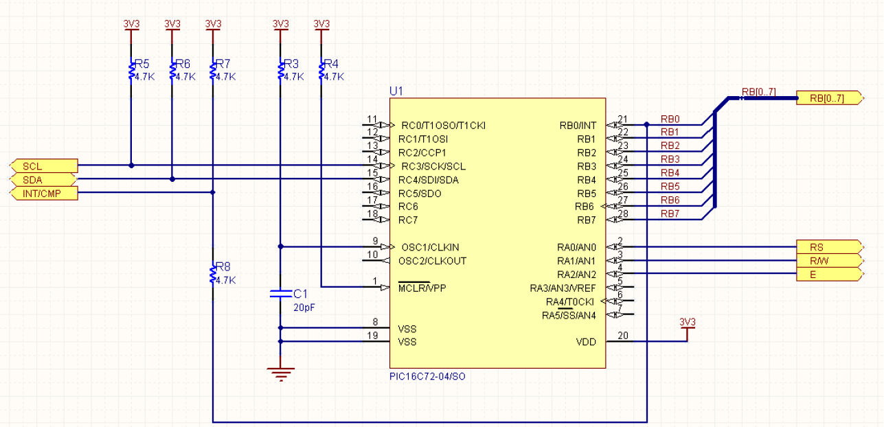
绘制原理图如上图。当放置元件时,按"TAB "键定义元件标号和注释(元件的值)。

-
按"SPACEBAR "键旋转元件,按" Y "键垂直翻转,按" X "键水平旋转。
-
设置端口I/O 类型与其显示相匹配,设置电源和地端口的网络属性。
-
设置总线名字和端口名字"RB[0..7]",目的是连接网络从RB0 到RB7 到总线上。
10.为了在总线上建立网络,首先在右面创建端口,复制端口然后运行"Edit >> Smart Paste"。从左面选择"Ports",在右面选择"net labels and wires"。在对话框的下面部分选择信号名字"expand buses",你也可以设置合适的线长。注意间距以及导线是以目前的栅格设置10,以便导线和网络标号连接到元件的管脚。

-
在放置电阻和电容时可以用器件切断导线特性快速的切入到线里,而不需要在其周围连线。
-
当放置一些端口和电源端口时按住"ctrl"键然后拖动延伸对象上的线。这样在连线阶段将节省大量的时间。
-
在文档选项对话框的参数标签里输入必要的文档信息,比如输入标题"PIC 微控制器"。
这次不必设置原理图表数这个特性,系统在整个项目中会自动的设置。
4.4 练习---完成原理图
在这一阶段的练习,你的"Temperature Sensor project "项目如下图所示

然而,"Sensor.SchDoc"没有完成,到现在仅仅完成温度器件的放置。完成原理图绘制:
-
如果你还没有完成,新建一个名为"Sensor.SchDoc"原理图文档。
-
添加端口、电源端口并用导线完成连接,如下图

- 保存并关闭"Sensor.SchDoc"。
完成"sensor"原理图设计的最后一步是添加顶层原理图。
5 智能粘贴
原理图编辑中的智能粘贴特性允许你复制选择对象并在粘贴时一次性可以转换为其他对象。例如,你可以复制一个网络标号,用智能粘贴可以粘贴成端口,或者你选择原理图输入端口口,可以粘贴为"端口+导线+网络标号"。
以平常的方式创建一个选定的对象,比如网络标号,然后复制到剪切板上(Ctrl+C)。
从菜单中选择"Edit >> Smart Paste"或快捷键(Ctrl+Shift+V),将弹出智能粘贴对话框,如下图 所示

5.1 选择粘贴的对象
本节在对话框里会显示一个按类型分类的所有对象的列表。复选框里允许你选择想粘贴的对象。在粘贴前必须选择"Paste Action ",这确定所选择对象以什么方式放置在你的原理图中。
5.2 选择粘贴行为
在粘贴前要选择"Paste Action "。这确定把所选择的对象在原理图中转换成什么样的对象。粘贴"本身"叫做一次标准的粘贴操作。其他选项在粘贴时允许把源对象转换成其他不同的对象,或集合对象。
可能的转换包括:
端口,原理图页面输入端口或网络标号可以同等的转化成端口,原理图页面输入端口,网络标号,或者一个文本框/注释或一个端口和网络标号(带连线)。
标签,文本框或注释可以转化成标签,文本框或注释。
Windows 的剪切文本可以转化成网络标签,端口,原理图页面输入端口,标签,文本框,注释,或端口和网络标号(带连线)。
Windows 剪切板里的图形可以转化成图像。
5.3 阵列粘贴
启用此选项把你选择的对象复制成一个二维阵列。你将创建拷贝的行数和列数。点击OK,将会在文档上提示你选择插入阵列的起始位置。只需光标移动到想要的位置然后点击即可。
列
在阵列粘贴中具体设置复制元件阵列的列数。"Spacing"编辑框用于设置阵列元件中的每列相邻元件的间距。若设置为正数,则元件由左下到上排列,若设置为负数,则元件由上到下排列。
行
"Rows"栏用来设置复制元件阵列的行数,"Spacing"编辑框用于设置阵列元件中每行相邻元件的间距,即行间距。若设置为正数,则元件由左向右排列,若设置为负数,则元件由右向左排列。
文字增加栏
"Text Increment"栏用于设置阵列中元件编号递增的参数。你可以从下面几项中选择:
• 方向
"Direction"下拉列表确定元件编号递增的方向。
"None "项表示元件编号不递增。
"Horizontal First"表示元件编号递增的方向是先水平方向从左向右递增,再竖直方向由下往上递增。"Secondary"编辑框用于在复制引脚时,设置引脚序号的递增量。
"Vertical First"表示先竖直方向由下往上递增,再水平方向从左向右递增。"Primary"编辑框用于设置每次递增时,元件主编号的递增数量,"Secondary"编辑框用于在复制引脚时,设置引脚序号的递增量。
• 主要的
"Primary"编辑框用于设置每次递增时,元件主编号的递增数量。
• 次要的
"Secondary"编辑框用于在复制引脚时,设置引脚序号的递增量。这两个编辑框既可以设置
为正数(递增),也可以设置为负数(递减)。
6 设计复用
6.1 片断设计面板
片断设计面板提供了一种方法存储部分的设计以供日后复用。该面板将存储分为原理图,PCB布局以及源代码。
在底端的最右边点击System >> Snippets 将会打开片断设计面板。
片断的内容分成不同文件夹。这些都是通常的Windows 文件夹,它们的位置从"Snippets Folders" 按钮下配置。可以定义多个文件夹;使用网络共享资源在整个团队设计中将分享摘录库。
要创建一个片断,在原理图,PCB 或源代码中选择对象,然后点击右键选择"Snippets>> Create Snippet from selection "。
在面板顶部点击"Place button ",可以放置选择的片断。
如果你在创建片断前重新选择元件标号,你就可能避免在放置片断时元件重复标号。
6.2 剪切板面板
剪切板面板提供了一个可以召回以前的复制行为。该面板存储复制的部分包括原理图,PCB 布局和源代码。
从面板控制的右下角点击"System >> Clipboard "打开" Clipboard"面板。
剪切板增加了能够读取Windows 剪切板的优势,允许从其他粘贴过来的数据转化到Altium Designer 里。要启用此项,在参数设置对话框中的"Systems -- General"下关闭"Monitor clipboard content within this application only"选项。
剪切板面板数据仅适用于当前的编辑,和片断设计面板不同可以把数据存储在硬盘上。