目录
一、项目概述与设计目标
本项目核心任务是完成ESP32-S3音频板的2层PCB全流程设计、绘制与优化,适配ESP32-S3主控芯片的音频处理核心需求,打造一款兼具音频采集、播放、传输及扩展功能,且低成本、高可靠性、易制造的2层PCB音频开发板。设计过程中同步使用嘉立创EDA专业版与Altium Designer(AD)两款工具,实现双工具协同设计、交叉验证,确保设计方案的合理性与兼容性,全程遵循PCB设计SI(信号完整性)规范、DFM(可制造性设计)原则,兼顾音频信号的抗干扰需求与2层板的布线局限性。
本项目设计的ESP32-S3音频板,核心适配ESP32-S3芯片的音频编解码、WiFi/BLE无线传输能力,支持麦克风音频采集、扬声器/耳机音频播放,集成常用扩展接口,可广泛应用于智能音箱、语音控制模块、便携式音频播放器、物联网音频终端等入门级至中端音频应用场景。设计全程覆盖原理图核对、器件选型、2层PCB布局、布线优化、DRC规则检查、生产文件输出等全流程,最终输出适配嘉立创生产工艺的PCB设计文件、Gerber生产文件、物料清单(BOM)及双工具设计工程文件,目前处于设计完成、待投产状态。
相较于多层PCB,本次2层PCB设计重点解决了音频信号抗干扰、电源与信号布线冲突、器件布局紧凑性三大核心痛点,充分利用2层板(Top层+Bottom层)的空间优势,通过合理的布局规划、布线优化及接地设计,在控制成本的同时,确保音频信号传输清晰、无杂音,芯片工作稳定,满足日常音频开发与实际应用需求,同时兼顾双工具设计的兼容性,确保两种工具导出的设计文件可无缝对接生产。
二、PCB核心模块详细设计
ESP32-S3音频板2层PCB依据功能优先级与信号特性,划分为8大核心模块,各模块的布局、布线均结合ESP32-S3芯片的引脚分布、音频信号的特殊性及2层板的布线限制,进行针对性设计,兼顾模块协同性与信号稳定性,同时适配嘉立创EDA与AD两款工具的设计规范,各模块详细设计如下:
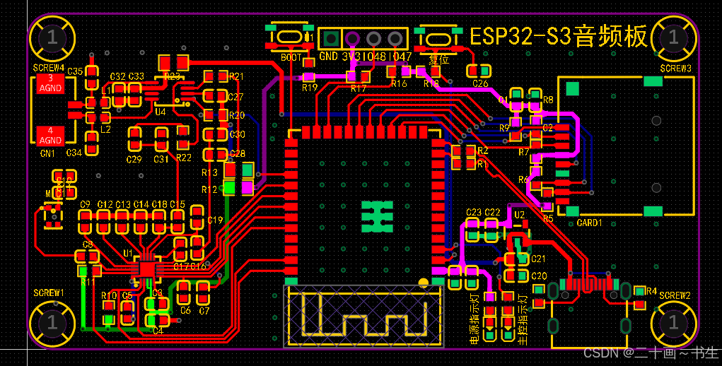
(一)核心控制模块(主控核心单元)
核心控制模块是整个音频板的"核心中枢",承担音频编解码、无线传输、系统控制、外设驱动等核心任务,主要由ESP32-S3主控芯片、复位电路、boot模式选择电路组成。ESP32-S3芯片采用QFN封装(引脚密度适中、散热性好、适配2层板布局),内置高性能音频编解码器,支持I2S音频接口,可实现音频信号的采集、处理与播放,同时集成WiFi 6与BLE 5.2无线模块,支持音频数据的无线传输;复位电路采用简单可靠的手动复位+上电复位组合设计,确保芯片上电稳定启动、异常时可快速复位;boot模式选择电路用于切换芯片的启动模式(下载模式/运行模式),方便程序下载与调试。
PCB设计层面,将该模块优先布置在电路板中心区域(Top层),远离边缘及大功率器件、音频接口,最大限度减少外部干扰与机械损伤;ESP32-S3芯片的电源引脚、接地引脚尽量靠近电源模块与接地网络,缩短电源与接地路径,减少电源噪声干扰;复位电路、boot模式选择电路靠近芯片的对应引脚,布线尽量短直,避免信号延迟;芯片周围预留足够的散热空间与布线空间,适配QFN封装的焊接工艺,同时确保嘉立创EDA与AD两款工具中,芯片的封装、引脚定义完全一致,避免双工具设计出现偏差;芯片下方布置接地铜皮,增强散热与抗干扰能力,确保芯片稳定工作。
(二)电源供电模块(稳定供电单元)
电源供电模块是音频板稳定运行的"动力保障",核心目标是为整个电路板各模块提供稳定、纯净、匹配的供电,适配ESP32-S3芯片及音频模块的供电需求,主要由输入接口、电源转换芯片、滤波电容、电源指示灯、电源保护电路组成。供电方案设计为:支持5V USB供电与3.7V锂电池供电双模式切换,输入电压经过LDO稳压芯片转换为3.3V(ESP32-S3芯片、音频模块、扩展接口供电)与1.8V(芯片核心供电),满足不同器件的供电需求;电源保护电路采用保险丝+ESD静电保护器件,防止过流、静电损坏电路板;电源指示灯用于直观显示供电状态,方便调试与故障排查。
PCB设计过程中,充分考虑2层板的布线限制,采用"Top层布电源线、Bottom层布地线"的核心思路,实现电源与接地的分离,减少电源噪声干扰音频信号;电源转换芯片靠近输入接口与ESP32-S3芯片的电源引脚,缩短电源传输路径,减少线损;在ESP32-S3芯片的电源引脚、电源转换芯片的输出端,均布置高频滤波电容(10nF)与去耦电容(0.1μF),电容尽量靠近引脚与接地铜皮,有效滤除电源噪声,抑制杂波,为器件提供瞬时稳定电流,避免电源噪声导致音频播放出现杂音;电源线线宽根据电流大小合理设定(核心电源线线宽≥1mm,普通电源线线宽≥0.8mm),确保大电流供电时无发热、电压跌落等问题;双供电模式的切换电路布线独立,避免两种供电模式相互干扰;同时在嘉立创EDA与AD中,严格控制电源布线的间距,遵循两款工具的DFM规范,确保供电模块的可制造性。
(三)音频采集模块(声音输入单元)
音频采集模块核心功能是实现声音信号的采集与转换,将模拟声音信号转换为数字信号,传输至ESP32-S3芯片进行处理,主要由麦克风、麦克风偏置电路、滤波电路组成。选用低成本、高灵敏度的驻极体麦克风(支持单声道/双声道采集,可根据需求切换),适配入门级至中端音频采集场景;麦克风偏置电路为麦克风提供稳定的偏置电压(3.3V),确保麦克风正常工作;滤波电路采用RC低通滤波,滤除采集到的声音信号中的高频杂波,提升音频采集的清晰度。
PCB设计中,音频采集模块优先布置在电路板边缘(Top层),远离ESP32-S3芯片的高频信号引脚、电源模块,减少高频干扰与电源噪声对音频采集的影响;麦克风的信号线采用短直布线,线宽≥0.6mm,避免布线过长导致信号衰减、杂波干扰;麦克风与滤波电路、ESP32-S3芯片的I2S音频接口之间的布线尽量缩短,减少信号延迟;麦克风的接地引脚直接连接至接地铜皮,确保接地可靠,抑制干扰;偏置电路的滤波电容靠近麦克风的偏置引脚,进一步滤除偏置电压中的噪声;同时注意,音频采集模块的布线在嘉立创EDA与AD中保持一致,避免双工具设计导致的布线偏差,确保音频采集的稳定性与一致性。
(四)音频播放模块(声音输出单元)
音频播放模块核心功能是将ESP32-S3芯片处理后的数字音频信号,转换为模拟音频信号,通过扬声器或耳机播放出来,主要由音频放大芯片、扬声器接口、耳机接口、耦合电路、滤波电路组成。选用低成本、高保真的音频放大芯片(如LM386),支持小功率音频放大,适配小型扬声器与耳机;扬声器接口与耳机接口采用标准化封装,方便用户连接外部播放设备,同时设计接口切换电路,支持扬声器与耳机的无缝切换;耦合电路采用电容耦合,隔离直流信号,避免直流电流损坏播放设备;滤波电路滤除音频信号中的高频杂波,提升音频播放的清晰度,避免出现杂音、失真。
PCB设计层面,音频播放模块布置在电路板另一侧边缘(Top层),与音频采集模块分开布置,避免采集与播放模块之间的信号串扰;音频放大芯片靠近扬声器接口、耳机接口,缩短音频信号的传输路径,减少信号衰减;音频放大芯片的电源引脚、接地引脚靠近电源模块与接地铜皮,确保供电稳定、接地可靠;音频信号线采用短直布线,线宽≥0.6mm,与高频信号线、电源线保持足够的间距(≥1mm),避免高频干扰与电源噪声导致音频播放失真;耦合电容、滤波电容靠近音频放大芯片的对应引脚,提升滤波效果;扬声器接口与耳机接口的接地引脚直接连接至接地铜皮,增强抗干扰能力;同时,音频播放模块的布线严格遵循嘉立创EDA与AD的SI规范,确保双工具设计的兼容性与可制造性。
(五)存储模块(数据存储单元)
存储模块用于存储音频文件、系统程序、配置参数等数据,为ESP32-S3芯片提供充足的存储空间,主要由Flash存储芯片、SD卡接口组成。Flash存储芯片采用SPI接口,容量根据需求选用(常用4GB/8GB),用于存储系统程序与小型音频文件;SD卡接口采用标准化封装,支持外接SD卡,用于扩展存储容量,存储大型音频文件(如音乐、语音素材),方便用户灵活更换音频内容;同时设计存储模块的保护电路,避免SD卡插拔时损坏电路板或芯片。
PCB设计中,存储模块布置在ESP32-S3芯片的一侧(Top层),靠近芯片的SPI接口引脚,缩短SPI信号线的布线长度,减少信号延迟与串扰;Flash存储芯片与SD卡接口的布线采用SPI差分布线,确保信号传输稳定;信号线线宽≥0.6mm,线间距≥0.8mm,避免信号线之间的串扰;存储模块的电源引脚、接地引脚靠近电源模块与接地铜皮,确保供电稳定、接地可靠;SD卡接口的引脚布线尽量短直,避免布线迂回,同时预留足够的插拔空间,适配SD卡的插拔操作;在嘉立创EDA与AD中,严格控制存储模块的布线规则,确保SPI信号的完整性,避免双工具设计出现布线偏差,确保存储模块正常读写。
(六)无线通信模块(信号传输单元)
无线通信模块依托ESP32-S3芯片内置的WiFi 6与BLE 5.2无线模块,实现音频数据的无线传输、远程控制、设备联网等功能,主要由WiFi天线、BLE天线、天线匹配电路组成。选用小型化、高增益的PCB内置天线(适配2层板布局,无需外接天线,降低成本);天线匹配电路由匹配电阻、电容组成,用于优化天线的阻抗匹配,提升无线通信的信号强度与稳定性,减少信号衰减;同时设计天线隔离区域,避免其他模块的信号干扰无线通信。
PCB设计中,无线通信模块(天线区域)布置在电路板边缘(Top层),远离电源模块、音频模块、高频信号线,预留足够的天线隔离区域(≥5mm),避免其他模块的干扰;天线的布线严格按照芯片 datasheet 的要求,控制布线长度、线宽与形状,确保天线的阻抗匹配(通常为50Ω);天线匹配电路的电阻、电容靠近天线与ESP32-S3芯片的天线引脚,布线尽量短直,减少信号延迟;天线区域避免布置接地铜皮、电源线,避免影响天线的信号传输;同时,在嘉立创EDA与AD中,天线区域的布线保持完全一致,严格遵循两款工具的布线规范,确保无线通信的稳定性与兼容性,避免双工具设计导致的天线性能偏差。
(七)扩展接口模块(功能扩展单元)
扩展接口模块用于扩展音频板的功能边界,适配多种外部外设,满足不同场景下的开发与应用需求,主要由GPIO扩展接口、UART串口接口、I2C接口、ADC模拟输入接口组成。各接口均采用标准化封装与引脚定义,方便用户连接外部设备:GPIO扩展接口用于连接外部按键、LED灯、传感器等,实现自定义控制;UART串口接口用于程序下载、调试信息输出,同时支持与其他串口设备(如单片机)的通信;I2C接口用于连接外部I2C设备(如OLED屏、实时时钟模块),扩展显示、计时等功能;ADC模拟输入接口用于采集外部模拟信号(如音量调节电位器的信号),实现音量调节等功能。
PCB设计层面,将所有扩展接口集中布置在电路板边缘(Bottom层,充分利用2层板空间,避免与Top层的核心模块布线冲突),便于用户接线操作;每个扩展接口均设计专用接地引脚与滤波电容,抑制接口信号干扰,提升接口通信稳定性;严格按照接口信号特性规划布线,区分数字接口与模拟接口的布线区域,避免不同接口信号之间的串扰;接口布线采用短直布线策略,线宽≥0.6mm,线间距≥0.8mm,与电源线、高频信号线保持足够的间距;扩展接口的丝印标注清晰、准确,便于用户识别与接线;同时,扩展接口的布线在嘉立创EDA与AD中保持一致,遵循两款工具的DFM规范,确保接口的可焊接性与兼容性。
(八)接地与抗干扰模块(稳定保障单元)
接地与抗干扰模块是确保音频板信号稳定、音频播放清晰、无杂音的关键,结合2层板的布线限制,采用"单点接地+分区接地"相结合的设计思路,主要由数字地、模拟地、电源地组成。数字地主要为ESP32-S3芯片、存储模块、扩展接口等数字器件提供统一的接地参考,确保数字信号稳定传输;模拟地主要为音频采集模块、音频播放模块等模拟器件提供接地参考,避免模拟信号受到数字信号、电源噪声的干扰;电源地为电源供电模块提供接地参考,滤除电源噪声,避免电源噪声干扰其他模块。
PCB设计过程中,严格执行"数字地与模拟地单点连接"原则(在电源模块附近实现单点连接),避免数字信号干扰模拟信号,确保音频信号的采集与播放清晰度;Bottom层尽量铺成完整的接地铜皮,增大接地面积,减少接地电阻与接地电感,提升抗干扰能力;音频模块、天线区域的接地铜皮单独划分,与其他区域的接地铜皮通过单点连接,避免干扰;高频信号线、音频信号线周围布置接地铜皮,形成"地线包围"结构,增强抗干扰能力;电源模块、音频模块的接地引脚尽量直接连接至接地铜皮,缩短接地路径;同时,在嘉立创EDA与AD中,接地铜皮的铺铜规则保持一致,遵循两款工具的铺铜规范,确保接地网络的稳定性与可制造性。
三、2层PCB电路板绘制关键技术要点总结
2层PCB(Top层+Bottom层)相较于多层PCB,具有成本低、生产工艺简单、设计周期短的优势,但同时存在布线空间有限、信号干扰控制难度大、电源与接地规划受限等缺点。结合本次ESP32-S3音频板的设计需求、音频信号的特殊性,以及嘉立创EDA与AD双工具协同设计的特点,针对2层PCB绘制过程中的核心技术要点、难点及解决方案进行详细总结,确保设计成果既满足功能需求、性能要求,又符合嘉立创生产工艺规范,同时实现双工具设计的兼容性,具体要点总结如下:
(一)层叠规划与布局设计要点(基础核心要点)
层叠规划是2层PCB设计的基础,直接影响布线效率、信号稳定性及可制造性,结合音频板的信号特性与双工具设计需求,核心要点如下:
-
层叠分配原则:明确划分Top层与Bottom层的功能,采用"Top层布置核心器件与关键信号、Bottom层布置扩展接口与接地铜皮"的核心思路------Top层主要布置ESP32-S3芯片、音频模块、电源模块、存储模块等核心器件,以及音频信号、高频信号、电源信号的布线;Bottom层主要布置扩展接口,同时铺成完整的接地铜皮,增强抗干扰能力,减少信号串扰,充分利用2层板的有限空间。
-
器件布局优先级:布局设计遵循"核心优先、就近布局、分区布局"的原则,优先布置ESP32-S3主控芯片(放在电路板中心),再依次布置电源模块、音频采集/播放模块、存储模块、无线通信模块、扩展接口模块;同一功能模块的器件尽量集中布置,缩短模块内部的布线长度,减少信号延迟与串扰;音频模块与高频模块(无线通信模块)分开布局,远离电源模块,避免相互干扰;大功率器件、发热器件(如音频放大芯片)预留足够的散热空间,避免影响其他器件工作。
-
双工具布局兼容性:在嘉立创EDA与AD中,器件的布局位置、封装、引脚定义必须完全一致,避免双工具设计出现偏差;选用的器件封装需同时适配两款工具的库文件,优先选用通用封装(如0805电阻、0603电容、QFN封装芯片),避免使用专用封装导致双工具不兼容;布局过程中,严格遵循两款工具的DFM规范,控制器件之间的间距(≥0.5mm),确保焊接空间与布线空间。
-
布线空间预留:2层板布线空间有限,布局时需为关键信号线、电源线预留足够的布线空间,避免出现布线拥堵;ESP32-S3芯片、音频放大芯片等引脚密度较高的器件,周围预留足够的布线空间,便于引脚扇出与布线;电路板边缘预留足够的工艺边(≥5mm),适配嘉立创PCB生产工艺,便于生产过程中的定位、加工与检测。
(二)音频信号布线设计要点(性能核心要点)
音频信号对干扰极为敏感,一旦受到电源噪声、高频信号干扰,会导致音频采集/播放出现杂音、失真,结合2层板的布线限制,核心要点如下:
-
布线长度控制:音频信号线(麦克风信号线、音频放大芯片输入/输出信号线)尽量短直,避免布线过长(建议≤50mm),减少信号衰减与杂波干扰;音频信号线避免迂回布线、交叉布线,尤其是模拟音频信号线,严禁与高频信号线、电源线交叉,避免串扰。
-
布线间距控制:音频信号线与高频信号线、电源线的间距≥1mm,音频信号线之间的间距≥0.8mm,避免不同信号之间的串扰;模拟音频信号线与数字音频信号线分开布线,划分独立的布线区域,模拟音频信号线尽量靠近接地铜皮,提升抗干扰能力。
-
阻抗匹配设计:音频信号线的阻抗匹配根据音频芯片的要求设定(通常为50Ω或75Ω),通过调整线宽(建议≥0.6mm)实现阻抗匹配,减少信号反射,提升音频信号的传输质量;音频放大芯片的输入/输出信号线,尽量采用短直布线,避免阻抗不匹配导致的信号失真。
-
双工具布线一致性:在嘉立创EDA与AD中,音频信号线的布线路径、线宽、线间距必须保持一致,避免双工具设计导致的信号传输差异;布线过程中,同步开启两款工具的DRC检查,及时发现并修正布线错误,确保音频信号线的布线符合SI规范。
(三)电源与接地设计要点(稳定核心要点)
电源与接地设计是2层PCB设计的关键,直接决定电路板的稳定性,结合音频板的多电源域需求与2层板的布线限制,核心要点如下:
-
电源布线优化:电源布线采用"短、粗、直"的原则,核心电源线(如ESP32-S3芯片核心电源、音频放大芯片电源)线宽≥1mm,普通电源线线宽≥0.8mm,减少线损与电压跌落;不同电压等级的电源线(3.3V、1.8V)分开布线,避免相互干扰;电源布线尽量靠近接地铜皮,缩短电源传输路径,减少电源噪声。
-
滤波与去耦设计:每个器件的电源引脚附近,均布置去耦电容(0.1μF)与高频滤波电容(10nF),电容尽量靠近引脚与接地铜皮,有效滤除电源噪声,为器件提供瞬时稳定电流;电源转换芯片的输入/输出端,布置储能电容(100μF),稳定输出电压,避免电压波动;滤波电容的布线尽量短直,接地引脚直接连接至接地铜皮,提升滤波效果。
-
接地网络规划:采用"单点接地+分区接地"相结合的方式,数字地、模拟地、电源地在电源模块附近实现单点连接,避免数字信号干扰模拟信号;Bottom层铺成完整的接地铜皮,增大接地面积,减少接地电阻与接地电感;音频模块、无线通信模块的接地铜皮单独划分,与主接地铜皮单点连接,增强抗干扰能力;核心器件(ESP32-S3芯片、音频放大芯片)的接地引脚直接连接至接地铜皮,缩短接地路径。
-
双工具接地一致性:在嘉立创EDA与AD中,接地铜皮的铺铜规则、接地过孔的位置、单点连接的位置必须保持一致;铺铜过程中,避免接地铜皮出现孤岛(无连接的铜皮),确保接地网络的完整性;接地过孔的大小≥0.3mm,均匀分布,确保接地顺畅。
(四)双工具协同设计要点(兼容核心要点)
本次设计同步使用嘉立创EDA与AD两款工具,核心要点是确保双工具设计的兼容性,实现设计文件的无缝对接与交叉验证,具体要点如下:
-
器件库统一:选用的器件封装需同时适配嘉立创EDA与AD的库文件,优先选用通用封装,避免使用专用封装;若存在专用封装,需在两款工具中同步创建,确保封装的引脚定义、尺寸、焊盘大小完全一致,避免出现焊接偏差。
-
设计规则统一:在两款工具中,同步设置相同的DRC设计规则,包括线宽、线间距、过孔大小、器件间距、阻抗匹配等,确保双工具设计过程中,布线、布局均符合相同的规范,避免出现设计偏差。
-
交叉验证优化:设计过程中,定期将一款工具的设计文件导出,导入另一款工具中进行交叉验证,检查布局、布线、封装是否一致,及时发现并修正双工具设计中的偏差;布线完成后,分别在两款工具中进行DRC检查,确保无违规项,同时对比两款工具导出的Gerber文件,确保生产文件一致。
-
生产文件兼容:导出的PCB设计文件、Gerber文件、BOM文件,需同时适配嘉立创生产工艺,确保两款工具导出的生产文件可无缝对接生产,避免因工具差异导致生产失败;Gerber文件的导出规则,在两款工具中保持一致,确保生产过程中无需额外调整。
(五)可制造性设计(DFM)要点(生产适配要点)
设计过程中充分结合嘉立创2层PCB生产工艺规范,兼顾设计性能与可制造性,同时适配双工具设计的特点,核心要点如下:
-
生产规范遵循:严格按照嘉立创2层PCB生产规范,控制线宽(最小线宽≥6mil)、线间距(最小线间距≥6mil)、过孔大小(最小过孔直径≥0.3mm)、焊盘大小(根据器件封装设定,避免过小或过大),避免超出生产能力,降低生产不良率;电路板的尺寸控制在嘉立创常规生产尺寸范围内,避免异形板增加生产成本。
-
器件布局与焊接优化:器件布局均匀合理,避免过于密集,为焊接、调试预留足够的操作空间(器件之间的间距≥0.5mm);QFN封装、SOP封装等器件,周围预留足够的焊接空间,便于回流焊与手工焊接;引脚密度较高的器件,引脚扇出布线合理,避免出现焊接困难;丝印设计清晰、准确,器件标号唯一,便于后期焊接、调试与维护,避免丝印覆盖过孔、焊盘,影响焊接质量。
-
工艺边与定位孔设计:在电路板边缘预留足够的工艺边(≥5mm),便于生产过程中的定位、加工与检测;根据嘉立创生产要求,设计定位孔(直径≥1mm),定位孔周围避免布置器件与布线,确保生产过程中的定位准确。
-
铺铜与散热设计:Bottom层铺完整的接地铜皮,同时在大功率器件、发热器件(如音频放大芯片)上方铺散热铜皮,增强散热效果,避免器件因过热导致性能下降或损坏;铺铜过程中,设置合理的铺铜间距(≥0.8mm),避免铺铜与器件、焊盘、过孔短路。
(六)DRC检查与优化要点(质量管控要点)
DRC(设计规则检查)是确保PCB设计无误、规避设计隐患的关键步骤,需贯穿整个PCB设计流程,同时兼顾双工具设计的特点,核心要点如下:
-
设计规则预设:设计前期,结合嘉立创生产规范、项目功能需求、音频信号特性,在嘉立创EDA与AD中同步设置合理的DRC检查规则,涵盖线宽、线间距、过孔、阻抗、接地、扇出、器件间距等所有关键设计环节,为后续设计与检查提供统一依据。
-
实时检查修正:布线、布局过程中,实时开启两款工具的DRC检查功能,及时发现并修正布线错误(如短路、开路、线间距不足、阻抗不匹配、接地不良等),避免错误累积,降低后期优化难度;重点检查音频信号线、高频信号线、电源线的布线合规性,确保信号稳定性。
-
全面检查验证:布线完成后,在两款工具中分别进行全面的DRC检查,确保无任何违规项;同时结合信号完整性、电源完整性要求,检查器件布局、布线优化、接地设计等是否合理,确保设计满足性能需求;对比两款工具的DRC检查结果,及时修正差异项,确保双工具设计一致。
-
针对性优化:针对DRC检查中发现的问题,结合音频信号特性、可制造性要求、双工具兼容性要求进行针对性优化,避免为了满足DRC规则而牺牲信号质量、功能需求与双工具兼容性;对于2层板布线空间有限导致的冲突,优先保障核心信号(音频信号、高频信号)的布线合规性,再优化普通信号的布线。
四、PCB展示


