- 🍨 本文为🔗365天深度学习训练营 中的学习记录博客
- 🍖 原作者:K同学啊
前言
- InceptionV1是提出并行卷积结构,是CNN的经典网络之一;
- 本次任务是探究InceptionV1结构并进行复现实验;
- 欢迎收藏 + 关注,本人将会持续更新。
1、InceptionV1
理论知识
GoogLeNet首次出现在2014年ILSVRC 比赛中获得冠军。这次的版本通常称其为Inception V1。
InceptionV1特点:
- 有22层深,参数量为5M,同一时期的VGGNet性能和InceptionV1差不多,但是参数量大。
InceptionV1的核心单元是Inception Module ,这里提出来卷积并行结构,实现了在同一层就可以提取不同特征,如下图a所示。

👀 👀 a图分析:
并行:同时进行运算。
1 * 1卷积结构:维度不变,主要用于降维或升维,减少参数量和计算复杂度。3 * 3,5 * 5卷积结构:维度不变,于提取更复杂的局部特征。最大池化层:维度不变,用于特征压缩。
上面三层均不改变维度,最后进行矩阵相加运算,并在通道数进行拼接([batch_size,C1+C2+C3+C4,H,W]).
但是,虽然增加这样的网络结构可以提升性能,但是面临计算了大的问题,故后面参考Network-in-Network的思想,使用1 * 1卷积核来降维,这样虽然加大了网络深度,但是也减少了参数量和计算量,网络结构如上图b所示。
Network-in-Network(NiN)是一种深度学习架构,它在2013年由Lin等人提出,旨在提高传统卷积神经网络(CNNs)的性能。NiN通过引入微小的多层感知器(MLP)来替代传统的线性滤波器(即标准卷积核),以此增加模型对输入数据的表达能力
举例说明:

假设:前一层的输出为100 * 100 * 128
- 经过256个
5 * 5卷积核的卷积层之后(stride=1,padding=2),输出的数据为100*100*256,其中,卷积参数为:5 * 5 * 128 * 256 + 256 = 8.192e9
假设:前一层参数先通过1 * 1卷积(降低了通道数,但是维度不变)后。在经过5 * 5的卷积层,最后输出为数据是:100 * 100 * 256,卷积参数 :1 * 1 * 128 * 32 + 32 +32 * 5 * 5 * 256 + 256 = 2.048e9,计算量减少3/4.
给定一个卷积层,其参数总数可以通过以下公式计算:
- 权重参数数量 = K_h * K_w * C_in * C_out
- 偏置参数数量 = C_out
所以,总参数数量 = K_h * K_w * C_in * C_out + C_out
从上面可以看出 ,1 * 1卷积核的最大作用是降低输入特征通道,减少参数量与计算量。
在Inception Module 中,基本由1*1卷积,3*3卷积,5*5卷积,3*3最大池化这四个基本单元组成,对四个基本单元进行不同尺度的信息,进行融合,得到更好的特征表现,这就是Inception Module的核心思想。
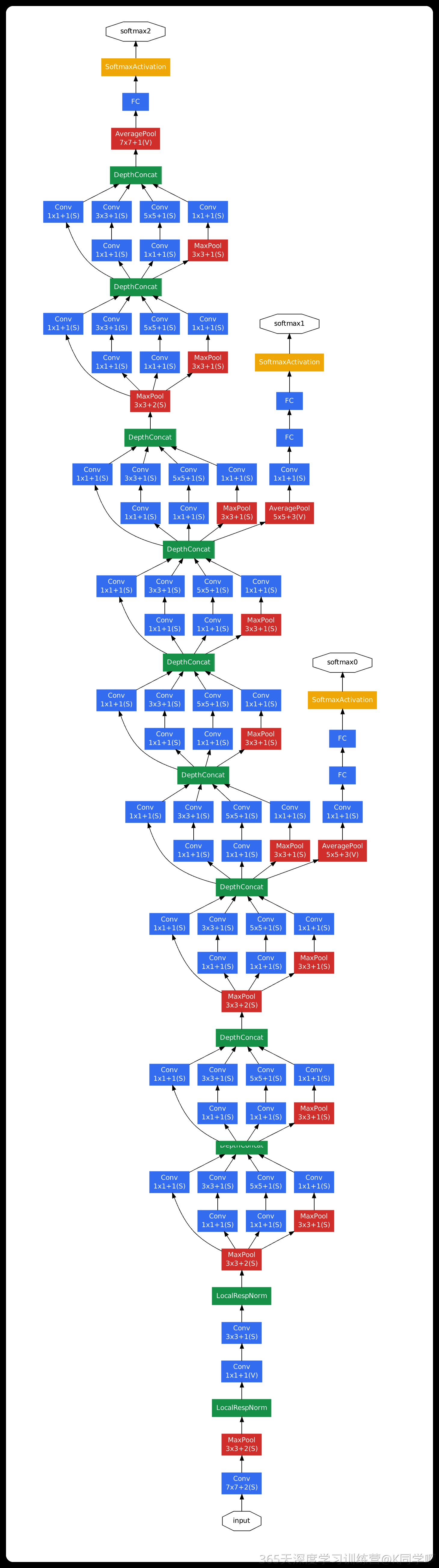
算法结构

黄色是头部,主要用于数据处理的,绿色是上面介绍的Inception Module结构。
注意:这个网络结构增加了两个辅助分支,作用是:
- 避免梯度消失;
- 将中间的某一层输出用作分类,起到模型融合作用。
详细网络结果如下

2、模型复现与实验
去掉两个辅助分支,只复现主要分支(详细请看网络结构),并进行实验,对猴痘病图片进行分类。
1、导入数据
1、导入库
python
import torch
import torch.nn as nn
import torchvision
import numpy as np
import os, PIL, pathlib
# 设置设备
device = "cuda" if torch.cuda.is_available() else "cpu"
device
'cuda'
2、查看数据信息和导入数据
python
data_dir = "./data/"
data_dir = pathlib.Path(data_dir)
# 类别数量
classnames = [str(path).split("\\")[0] for path in os.listdir(data_dir)]
classnames
['Monkeypox', 'Others']
3、展示数据
python
import matplotlib.pylab as plt
from PIL import Image
# 获取文件名称
data_path_name = "./data/Monkeypox/"
data_path_list = [f for f in os.listdir(data_path_name) if f.endswith(('jpg', 'png'))]
# 创建画板
fig, axes = plt.subplots(2, 8, figsize=(16, 6))
for ax, img_file in zip(axes.flat, data_path_list):
path_name = os.path.join(data_path_name, img_file)
img = Image.open(path_name) # 打开
# 显示
ax.imshow(img)
ax.axis('off')
plt.show()

4、数据导入
python
from torchvision import transforms, datasets
# 数据统一格式
img_height = 224
img_width = 224
data_tranforms = transforms.Compose([
transforms.Resize([img_height, img_width]),
transforms.ToTensor(),
transforms.Normalize( # 归一化
mean=[0.485, 0.456, 0.406],
std=[0.229, 0.224, 0.225]
)
])
# 加载所有数据
total_data = datasets.ImageFolder(root="./data/", transform=data_tranforms)
5、数据划分
python
# 大小 8 : 2
train_size = int(len(total_data) * 0.8)
test_size = len(total_data) - train_size
train_data, test_data = torch.utils.data.random_split(total_data, [train_size, test_size])
6、动态加载数据
python
batch_size = 32
train_dl = torch.utils.data.DataLoader(
train_data,
batch_size=batch_size,
shuffle=True
)
test_dl = torch.utils.data.DataLoader(
test_data,
batch_size=batch_size,
shuffle=False
)
python
# 查看数据维度
for data, labels in train_dl:
print("data shape[N, C, H, W]: ", data.shape)
print("labels: ", labels)
break
data shape[N, C, H, W]: torch.Size([32, 3, 224, 224])
labels: tensor([1, 1, 1, 0, 1, 1, 1, 1, 1, 1, 1, 1, 1, 0, 0, 1, 0, 1, 1, 0, 1, 1, 0, 1,
0, 0, 0, 0, 1, 0, 0, 0])
2、构建InceptionV1
注释很详细 ,只复现主干。


python
import torch.nn.functional as F
# Inception 主要网络结构可以概括为 头部 数据处理,Inception Module组合
# 这是对于Inception Module组合的封装
class Inception_block(nn.Module):
def __init__(self, in_channels, ch1x1, ch3x3red, ch3x3, ch5x5red, ch5x5, pool_proj):
super().__init__()
# 1 * 1
self.part1 = nn.Sequential(
nn.Conv2d(in_channels, ch1x1, kernel_size=1),
nn.BatchNorm2d(ch1x1),
nn.ReLU(inplace=True)
)
# 1 * 1 + 3 * 3
self.part2 = nn.Sequential(
nn.Conv2d(in_channels, ch3x3red, kernel_size=1),
nn.BatchNorm2d(ch3x3red),
nn.ReLU(inplace=True),
nn.Conv2d(ch3x3red, ch3x3, kernel_size=3, padding=1),
nn.BatchNorm2d(ch3x3),
nn.ReLU(inplace=True)
)
# 1 * 1 + 5 * 5
self.part3 = nn.Sequential(
nn.Conv2d(in_channels, ch5x5red, kernel_size=1),
nn.BatchNorm2d(ch5x5red),
nn.ReLU(inplace=True),
nn.Conv2d(ch5x5red, ch5x5, kernel_size=5, padding=2),
nn.BatchNorm2d(ch5x5),
nn.ReLU(inplace=True)
)
# 3 * 3 maxPool + 1 * 1
self.part4 = nn.Sequential(
nn.MaxPool2d(kernel_size=3, stride=1, padding=1),
nn.Conv2d(in_channels, pool_proj, kernel_size=1),
nn.BatchNorm2d(pool_proj),
nn.ReLU(inplace=True)
)
def forward(self, x):
out1 = self.part1(x)
out2 = self.part2(x)
out3 = self.part3(x)
out4 = self.part4(x)
outs = [out1, out2, out3, out4]
return torch.cat(outs, 1) # 按照第一个维度进行拼接, [batch_size,C1+C2+C3+C4,H,W]
'''
定义Inception,核心就是 数据头处理,Inception Module组合
'''
class InceptionV1(nn.Module):
def __init__(self):
super().__init__()
# 头数据处理
self.conv1 = nn.Conv2d(3, 64, kernel_size=7, stride=2, padding=3)
self.maxpool1 = nn.MaxPool2d(kernel_size=3, stride=2, padding=1)
self.conv2 = nn.Conv2d(64, 64, kernel_size=1, stride=1, padding=0)
self.conv3 = nn.Conv2d(64, 192, kernel_size=3, stride=1, padding=1)
self.maxpool2 = nn.MaxPool2d(kernel_size=3, stride=2, padding=1)
# Inception Mdoule叠加
self.inception3a = Inception_block(192, 64, 96, 128, 16, 32, 32)
self.inception3b = Inception_block(256, 128, 128, 192, 32, 96, 64)
self.maxpool3 = nn.MaxPool2d(kernel_size=3, stride=2, padding=1)
self.inception4a = Inception_block(480, 192, 96, 208, 16, 48, 64)
self.inception4b = Inception_block(512, 160, 112, 224, 24, 64, 64)
self.inception4c = Inception_block(512, 128, 128, 256, 24, 64, 64)
self.inception4d = Inception_block(512, 112, 144, 288, 32, 64, 64)
self.inception4e = Inception_block(528, 256, 160, 320, 21, 128, 128)
self.maxpool4 = nn.MaxPool2d(kernel_size=3, stride=2, padding=1)
self.inception5a = Inception_block(832, 256, 160, 320, 32, 128, 128)
self.inception5b = nn.Sequential(
Inception_block(832, 384, 192, 384, 48, 128, 128),
nn.AvgPool2d(kernel_size=7, stride=1, padding=0), # 平均池化
nn.Dropout(0.4) # 防止过拟合
)
# 全连接,用于分类
self.classifier = nn.Sequential(
nn.Linear(in_features=1024, out_features=1024),
nn.ReLU(),
nn.Linear(in_features=1024, out_features=len(classnames)),
nn.Softmax(dim=1) # 用Softmax分类
)
def forward(self, x):
x = self.conv1(x)
x = F.relu(x)
x = self.maxpool1(x)
x = self.conv2(x)
x = F.relu(x)
x = self.conv3(x)
x = F.relu(x)
x = self.maxpool2(x)
x = self.inception3a(x)
x = self.inception3b(x)
x = self.maxpool3(x)
x = self.inception4a(x)
x = self.inception4b(x)
x = self.inception4c(x)
x = self.inception4d(x)
x = self.inception4e(x)
x = self.maxpool4(x)
x = self.inception5a(x)
x = self.inception5b(x)
x = torch.flatten(x, start_dim=1) # 展开
x = self.classifier(x)
return x
model = InceptionV1().to(device)
python
model(torch.randn(32, 3, 224, 224).to(device)).shape
torch.Size([32, 2])
python
# 显示网络结构
import torchsummary
torchsummary.summary(model, (3, 224, 224))
print(model)
----------------------------------------------------------------
Layer (type) Output Shape Param #
================================================================
Conv2d-1 [-1, 64, 112, 112] 9,472
MaxPool2d-2 [-1, 64, 56, 56] 0
Conv2d-3 [-1, 64, 56, 56] 4,160
Conv2d-4 [-1, 192, 56, 56] 110,784
MaxPool2d-5 [-1, 192, 28, 28] 0
Conv2d-6 [-1, 64, 28, 28] 12,352
BatchNorm2d-7 [-1, 64, 28, 28] 128
ReLU-8 [-1, 64, 28, 28] 0
Conv2d-9 [-1, 96, 28, 28] 18,528
BatchNorm2d-10 [-1, 96, 28, 28] 192
ReLU-11 [-1, 96, 28, 28] 0
Conv2d-12 [-1, 128, 28, 28] 110,720
BatchNorm2d-13 [-1, 128, 28, 28] 256
ReLU-14 [-1, 128, 28, 28] 0
Conv2d-15 [-1, 16, 28, 28] 3,088
BatchNorm2d-16 [-1, 16, 28, 28] 32
ReLU-17 [-1, 16, 28, 28] 0
Conv2d-18 [-1, 32, 28, 28] 12,832
BatchNorm2d-19 [-1, 32, 28, 28] 64
ReLU-20 [-1, 32, 28, 28] 0
MaxPool2d-21 [-1, 192, 28, 28] 0
Conv2d-22 [-1, 32, 28, 28] 6,176
BatchNorm2d-23 [-1, 32, 28, 28] 64
ReLU-24 [-1, 32, 28, 28] 0
Inception_block-25 [-1, 256, 28, 28] 0
Conv2d-26 [-1, 128, 28, 28] 32,896
BatchNorm2d-27 [-1, 128, 28, 28] 256
ReLU-28 [-1, 128, 28, 28] 0
Conv2d-29 [-1, 128, 28, 28] 32,896
BatchNorm2d-30 [-1, 128, 28, 28] 256
ReLU-31 [-1, 128, 28, 28] 0
Conv2d-32 [-1, 192, 28, 28] 221,376
BatchNorm2d-33 [-1, 192, 28, 28] 384
ReLU-34 [-1, 192, 28, 28] 0
Conv2d-35 [-1, 32, 28, 28] 8,224
BatchNorm2d-36 [-1, 32, 28, 28] 64
ReLU-37 [-1, 32, 28, 28] 0
Conv2d-38 [-1, 96, 28, 28] 76,896
BatchNorm2d-39 [-1, 96, 28, 28] 192
ReLU-40 [-1, 96, 28, 28] 0
MaxPool2d-41 [-1, 256, 28, 28] 0
Conv2d-42 [-1, 64, 28, 28] 16,448
BatchNorm2d-43 [-1, 64, 28, 28] 128
ReLU-44 [-1, 64, 28, 28] 0
Inception_block-45 [-1, 480, 28, 28] 0
MaxPool2d-46 [-1, 480, 14, 14] 0
Conv2d-47 [-1, 192, 14, 14] 92,352
BatchNorm2d-48 [-1, 192, 14, 14] 384
ReLU-49 [-1, 192, 14, 14] 0
Conv2d-50 [-1, 96, 14, 14] 46,176
BatchNorm2d-51 [-1, 96, 14, 14] 192
ReLU-52 [-1, 96, 14, 14] 0
Conv2d-53 [-1, 208, 14, 14] 179,920
BatchNorm2d-54 [-1, 208, 14, 14] 416
ReLU-55 [-1, 208, 14, 14] 0
Conv2d-56 [-1, 16, 14, 14] 7,696
BatchNorm2d-57 [-1, 16, 14, 14] 32
ReLU-58 [-1, 16, 14, 14] 0
Conv2d-59 [-1, 48, 14, 14] 19,248
BatchNorm2d-60 [-1, 48, 14, 14] 96
ReLU-61 [-1, 48, 14, 14] 0
MaxPool2d-62 [-1, 480, 14, 14] 0
Conv2d-63 [-1, 64, 14, 14] 30,784
BatchNorm2d-64 [-1, 64, 14, 14] 128
ReLU-65 [-1, 64, 14, 14] 0
Inception_block-66 [-1, 512, 14, 14] 0
Conv2d-67 [-1, 160, 14, 14] 82,080
BatchNorm2d-68 [-1, 160, 14, 14] 320
ReLU-69 [-1, 160, 14, 14] 0
Conv2d-70 [-1, 112, 14, 14] 57,456
BatchNorm2d-71 [-1, 112, 14, 14] 224
ReLU-72 [-1, 112, 14, 14] 0
Conv2d-73 [-1, 224, 14, 14] 226,016
BatchNorm2d-74 [-1, 224, 14, 14] 448
ReLU-75 [-1, 224, 14, 14] 0
Conv2d-76 [-1, 24, 14, 14] 12,312
BatchNorm2d-77 [-1, 24, 14, 14] 48
ReLU-78 [-1, 24, 14, 14] 0
Conv2d-79 [-1, 64, 14, 14] 38,464
BatchNorm2d-80 [-1, 64, 14, 14] 128
ReLU-81 [-1, 64, 14, 14] 0
MaxPool2d-82 [-1, 512, 14, 14] 0
Conv2d-83 [-1, 64, 14, 14] 32,832
BatchNorm2d-84 [-1, 64, 14, 14] 128
ReLU-85 [-1, 64, 14, 14] 0
Inception_block-86 [-1, 512, 14, 14] 0
Conv2d-87 [-1, 128, 14, 14] 65,664
BatchNorm2d-88 [-1, 128, 14, 14] 256
ReLU-89 [-1, 128, 14, 14] 0
Conv2d-90 [-1, 128, 14, 14] 65,664
BatchNorm2d-91 [-1, 128, 14, 14] 256
ReLU-92 [-1, 128, 14, 14] 0
Conv2d-93 [-1, 256, 14, 14] 295,168
BatchNorm2d-94 [-1, 256, 14, 14] 512
ReLU-95 [-1, 256, 14, 14] 0
Conv2d-96 [-1, 24, 14, 14] 12,312
BatchNorm2d-97 [-1, 24, 14, 14] 48
ReLU-98 [-1, 24, 14, 14] 0
Conv2d-99 [-1, 64, 14, 14] 38,464
BatchNorm2d-100 [-1, 64, 14, 14] 128
ReLU-101 [-1, 64, 14, 14] 0
MaxPool2d-102 [-1, 512, 14, 14] 0
Conv2d-103 [-1, 64, 14, 14] 32,832
BatchNorm2d-104 [-1, 64, 14, 14] 128
ReLU-105 [-1, 64, 14, 14] 0
Inception_block-106 [-1, 512, 14, 14] 0
Conv2d-107 [-1, 112, 14, 14] 57,456
BatchNorm2d-108 [-1, 112, 14, 14] 224
ReLU-109 [-1, 112, 14, 14] 0
Conv2d-110 [-1, 144, 14, 14] 73,872
BatchNorm2d-111 [-1, 144, 14, 14] 288
ReLU-112 [-1, 144, 14, 14] 0
Conv2d-113 [-1, 288, 14, 14] 373,536
BatchNorm2d-114 [-1, 288, 14, 14] 576
ReLU-115 [-1, 288, 14, 14] 0
Conv2d-116 [-1, 32, 14, 14] 16,416
BatchNorm2d-117 [-1, 32, 14, 14] 64
ReLU-118 [-1, 32, 14, 14] 0
Conv2d-119 [-1, 64, 14, 14] 51,264
BatchNorm2d-120 [-1, 64, 14, 14] 128
ReLU-121 [-1, 64, 14, 14] 0
MaxPool2d-122 [-1, 512, 14, 14] 0
Conv2d-123 [-1, 64, 14, 14] 32,832
BatchNorm2d-124 [-1, 64, 14, 14] 128
ReLU-125 [-1, 64, 14, 14] 0
Inception_block-126 [-1, 528, 14, 14] 0
Conv2d-127 [-1, 256, 14, 14] 135,424
BatchNorm2d-128 [-1, 256, 14, 14] 512
ReLU-129 [-1, 256, 14, 14] 0
Conv2d-130 [-1, 160, 14, 14] 84,640
BatchNorm2d-131 [-1, 160, 14, 14] 320
ReLU-132 [-1, 160, 14, 14] 0
Conv2d-133 [-1, 320, 14, 14] 461,120
BatchNorm2d-134 [-1, 320, 14, 14] 640
ReLU-135 [-1, 320, 14, 14] 0
Conv2d-136 [-1, 21, 14, 14] 11,109
BatchNorm2d-137 [-1, 21, 14, 14] 42
ReLU-138 [-1, 21, 14, 14] 0
Conv2d-139 [-1, 128, 14, 14] 67,328
BatchNorm2d-140 [-1, 128, 14, 14] 256
ReLU-141 [-1, 128, 14, 14] 0
MaxPool2d-142 [-1, 528, 14, 14] 0
Conv2d-143 [-1, 128, 14, 14] 67,712
BatchNorm2d-144 [-1, 128, 14, 14] 256
ReLU-145 [-1, 128, 14, 14] 0
Inception_block-146 [-1, 832, 14, 14] 0
MaxPool2d-147 [-1, 832, 7, 7] 0
Conv2d-148 [-1, 256, 7, 7] 213,248
BatchNorm2d-149 [-1, 256, 7, 7] 512
ReLU-150 [-1, 256, 7, 7] 0
Conv2d-151 [-1, 160, 7, 7] 133,280
BatchNorm2d-152 [-1, 160, 7, 7] 320
ReLU-153 [-1, 160, 7, 7] 0
Conv2d-154 [-1, 320, 7, 7] 461,120
BatchNorm2d-155 [-1, 320, 7, 7] 640
ReLU-156 [-1, 320, 7, 7] 0
Conv2d-157 [-1, 32, 7, 7] 26,656
BatchNorm2d-158 [-1, 32, 7, 7] 64
ReLU-159 [-1, 32, 7, 7] 0
Conv2d-160 [-1, 128, 7, 7] 102,528
BatchNorm2d-161 [-1, 128, 7, 7] 256
ReLU-162 [-1, 128, 7, 7] 0
MaxPool2d-163 [-1, 832, 7, 7] 0
Conv2d-164 [-1, 128, 7, 7] 106,624
BatchNorm2d-165 [-1, 128, 7, 7] 256
ReLU-166 [-1, 128, 7, 7] 0
Inception_block-167 [-1, 832, 7, 7] 0
Conv2d-168 [-1, 384, 7, 7] 319,872
BatchNorm2d-169 [-1, 384, 7, 7] 768
ReLU-170 [-1, 384, 7, 7] 0
Conv2d-171 [-1, 192, 7, 7] 159,936
BatchNorm2d-172 [-1, 192, 7, 7] 384
ReLU-173 [-1, 192, 7, 7] 0
Conv2d-174 [-1, 384, 7, 7] 663,936
BatchNorm2d-175 [-1, 384, 7, 7] 768
ReLU-176 [-1, 384, 7, 7] 0
Conv2d-177 [-1, 48, 7, 7] 39,984
BatchNorm2d-178 [-1, 48, 7, 7] 96
ReLU-179 [-1, 48, 7, 7] 0
Conv2d-180 [-1, 128, 7, 7] 153,728
BatchNorm2d-181 [-1, 128, 7, 7] 256
ReLU-182 [-1, 128, 7, 7] 0
MaxPool2d-183 [-1, 832, 7, 7] 0
Conv2d-184 [-1, 128, 7, 7] 106,624
BatchNorm2d-185 [-1, 128, 7, 7] 256
ReLU-186 [-1, 128, 7, 7] 0
Inception_block-187 [-1, 1024, 7, 7] 0
AvgPool2d-188 [-1, 1024, 1, 1] 0
Dropout-189 [-1, 1024, 1, 1] 0
Linear-190 [-1, 1024] 1,049,600
ReLU-191 [-1, 1024] 0
Linear-192 [-1, 2] 2,050
Softmax-193 [-1, 2] 0
================================================================
Total params: 6,998,081
Trainable params: 6,998,081
Non-trainable params: 0
----------------------------------------------------------------
Input size (MB): 0.57
Forward/backward pass size (MB): 69.56
Params size (MB): 26.70
Estimated Total Size (MB): 96.83
----------------------------------------------------------------
InceptionV1(
(conv1): Conv2d(3, 64, kernel_size=(7, 7), stride=(2, 2), padding=(3, 3))
(maxpool1): MaxPool2d(kernel_size=3, stride=2, padding=1, dilation=1, ceil_mode=False)
(conv2): Conv2d(64, 64, kernel_size=(1, 1), stride=(1, 1))
(conv3): Conv2d(64, 192, kernel_size=(3, 3), stride=(1, 1), padding=(1, 1))
(maxpool2): MaxPool2d(kernel_size=3, stride=2, padding=1, dilation=1, ceil_mode=False)
(inception3a): Inception_block(
(part1): Sequential(
(0): Conv2d(192, 64, kernel_size=(1, 1), stride=(1, 1))
(1): BatchNorm2d(64, eps=1e-05, momentum=0.1, affine=True, track_running_stats=True)
(2): ReLU(inplace=True)
)
(part2): Sequential(
(0): Conv2d(192, 96, kernel_size=(1, 1), stride=(1, 1))
(1): BatchNorm2d(96, eps=1e-05, momentum=0.1, affine=True, track_running_stats=True)
(2): ReLU(inplace=True)
(3): Conv2d(96, 128, kernel_size=(3, 3), stride=(1, 1), padding=(1, 1))
(4): BatchNorm2d(128, eps=1e-05, momentum=0.1, affine=True, track_running_stats=True)
(5): ReLU(inplace=True)
)
(part3): Sequential(
(0): Conv2d(192, 16, kernel_size=(1, 1), stride=(1, 1))
(1): BatchNorm2d(16, eps=1e-05, momentum=0.1, affine=True, track_running_stats=True)
(2): ReLU(inplace=True)
(3): Conv2d(16, 32, kernel_size=(5, 5), stride=(1, 1), padding=(2, 2))
(4): BatchNorm2d(32, eps=1e-05, momentum=0.1, affine=True, track_running_stats=True)
(5): ReLU(inplace=True)
)
(part4): Sequential(
(0): MaxPool2d(kernel_size=3, stride=1, padding=1, dilation=1, ceil_mode=False)
(1): Conv2d(192, 32, kernel_size=(1, 1), stride=(1, 1))
(2): BatchNorm2d(32, eps=1e-05, momentum=0.1, affine=True, track_running_stats=True)
(3): ReLU(inplace=True)
)
)
(inception3b): Inception_block(
(part1): Sequential(
(0): Conv2d(256, 128, kernel_size=(1, 1), stride=(1, 1))
(1): BatchNorm2d(128, eps=1e-05, momentum=0.1, affine=True, track_running_stats=True)
(2): ReLU(inplace=True)
)
(part2): Sequential(
(0): Conv2d(256, 128, kernel_size=(1, 1), stride=(1, 1))
(1): BatchNorm2d(128, eps=1e-05, momentum=0.1, affine=True, track_running_stats=True)
(2): ReLU(inplace=True)
(3): Conv2d(128, 192, kernel_size=(3, 3), stride=(1, 1), padding=(1, 1))
(4): BatchNorm2d(192, eps=1e-05, momentum=0.1, affine=True, track_running_stats=True)
(5): ReLU(inplace=True)
)
(part3): Sequential(
(0): Conv2d(256, 32, kernel_size=(1, 1), stride=(1, 1))
(1): BatchNorm2d(32, eps=1e-05, momentum=0.1, affine=True, track_running_stats=True)
(2): ReLU(inplace=True)
(3): Conv2d(32, 96, kernel_size=(5, 5), stride=(1, 1), padding=(2, 2))
(4): BatchNorm2d(96, eps=1e-05, momentum=0.1, affine=True, track_running_stats=True)
(5): ReLU(inplace=True)
)
(part4): Sequential(
(0): MaxPool2d(kernel_size=3, stride=1, padding=1, dilation=1, ceil_mode=False)
(1): Conv2d(256, 64, kernel_size=(1, 1), stride=(1, 1))
(2): BatchNorm2d(64, eps=1e-05, momentum=0.1, affine=True, track_running_stats=True)
(3): ReLU(inplace=True)
)
)
(maxpool3): MaxPool2d(kernel_size=3, stride=2, padding=1, dilation=1, ceil_mode=False)
(inception4a): Inception_block(
(part1): Sequential(
(0): Conv2d(480, 192, kernel_size=(1, 1), stride=(1, 1))
(1): BatchNorm2d(192, eps=1e-05, momentum=0.1, affine=True, track_running_stats=True)
(2): ReLU(inplace=True)
)
(part2): Sequential(
(0): Conv2d(480, 96, kernel_size=(1, 1), stride=(1, 1))
(1): BatchNorm2d(96, eps=1e-05, momentum=0.1, affine=True, track_running_stats=True)
(2): ReLU(inplace=True)
(3): Conv2d(96, 208, kernel_size=(3, 3), stride=(1, 1), padding=(1, 1))
(4): BatchNorm2d(208, eps=1e-05, momentum=0.1, affine=True, track_running_stats=True)
(5): ReLU(inplace=True)
)
(part3): Sequential(
(0): Conv2d(480, 16, kernel_size=(1, 1), stride=(1, 1))
(1): BatchNorm2d(16, eps=1e-05, momentum=0.1, affine=True, track_running_stats=True)
(2): ReLU(inplace=True)
(3): Conv2d(16, 48, kernel_size=(5, 5), stride=(1, 1), padding=(2, 2))
(4): BatchNorm2d(48, eps=1e-05, momentum=0.1, affine=True, track_running_stats=True)
(5): ReLU(inplace=True)
)
(part4): Sequential(
(0): MaxPool2d(kernel_size=3, stride=1, padding=1, dilation=1, ceil_mode=False)
(1): Conv2d(480, 64, kernel_size=(1, 1), stride=(1, 1))
(2): BatchNorm2d(64, eps=1e-05, momentum=0.1, affine=True, track_running_stats=True)
(3): ReLU(inplace=True)
)
)
(inception4b): Inception_block(
(part1): Sequential(
(0): Conv2d(512, 160, kernel_size=(1, 1), stride=(1, 1))
(1): BatchNorm2d(160, eps=1e-05, momentum=0.1, affine=True, track_running_stats=True)
(2): ReLU(inplace=True)
)
(part2): Sequential(
(0): Conv2d(512, 112, kernel_size=(1, 1), stride=(1, 1))
(1): BatchNorm2d(112, eps=1e-05, momentum=0.1, affine=True, track_running_stats=True)
(2): ReLU(inplace=True)
(3): Conv2d(112, 224, kernel_size=(3, 3), stride=(1, 1), padding=(1, 1))
(4): BatchNorm2d(224, eps=1e-05, momentum=0.1, affine=True, track_running_stats=True)
(5): ReLU(inplace=True)
)
(part3): Sequential(
(0): Conv2d(512, 24, kernel_size=(1, 1), stride=(1, 1))
(1): BatchNorm2d(24, eps=1e-05, momentum=0.1, affine=True, track_running_stats=True)
(2): ReLU(inplace=True)
(3): Conv2d(24, 64, kernel_size=(5, 5), stride=(1, 1), padding=(2, 2))
(4): BatchNorm2d(64, eps=1e-05, momentum=0.1, affine=True, track_running_stats=True)
(5): ReLU(inplace=True)
)
(part4): Sequential(
(0): MaxPool2d(kernel_size=3, stride=1, padding=1, dilation=1, ceil_mode=False)
(1): Conv2d(512, 64, kernel_size=(1, 1), stride=(1, 1))
(2): BatchNorm2d(64, eps=1e-05, momentum=0.1, affine=True, track_running_stats=True)
(3): ReLU(inplace=True)
)
)
(inception4c): Inception_block(
(part1): Sequential(
(0): Conv2d(512, 128, kernel_size=(1, 1), stride=(1, 1))
(1): BatchNorm2d(128, eps=1e-05, momentum=0.1, affine=True, track_running_stats=True)
(2): ReLU(inplace=True)
)
(part2): Sequential(
(0): Conv2d(512, 128, kernel_size=(1, 1), stride=(1, 1))
(1): BatchNorm2d(128, eps=1e-05, momentum=0.1, affine=True, track_running_stats=True)
(2): ReLU(inplace=True)
(3): Conv2d(128, 256, kernel_size=(3, 3), stride=(1, 1), padding=(1, 1))
(4): BatchNorm2d(256, eps=1e-05, momentum=0.1, affine=True, track_running_stats=True)
(5): ReLU(inplace=True)
)
(part3): Sequential(
(0): Conv2d(512, 24, kernel_size=(1, 1), stride=(1, 1))
(1): BatchNorm2d(24, eps=1e-05, momentum=0.1, affine=True, track_running_stats=True)
(2): ReLU(inplace=True)
(3): Conv2d(24, 64, kernel_size=(5, 5), stride=(1, 1), padding=(2, 2))
(4): BatchNorm2d(64, eps=1e-05, momentum=0.1, affine=True, track_running_stats=True)
(5): ReLU(inplace=True)
)
(part4): Sequential(
(0): MaxPool2d(kernel_size=3, stride=1, padding=1, dilation=1, ceil_mode=False)
(1): Conv2d(512, 64, kernel_size=(1, 1), stride=(1, 1))
(2): BatchNorm2d(64, eps=1e-05, momentum=0.1, affine=True, track_running_stats=True)
(3): ReLU(inplace=True)
)
)
(inception4d): Inception_block(
(part1): Sequential(
(0): Conv2d(512, 112, kernel_size=(1, 1), stride=(1, 1))
(1): BatchNorm2d(112, eps=1e-05, momentum=0.1, affine=True, track_running_stats=True)
(2): ReLU(inplace=True)
)
(part2): Sequential(
(0): Conv2d(512, 144, kernel_size=(1, 1), stride=(1, 1))
(1): BatchNorm2d(144, eps=1e-05, momentum=0.1, affine=True, track_running_stats=True)
(2): ReLU(inplace=True)
(3): Conv2d(144, 288, kernel_size=(3, 3), stride=(1, 1), padding=(1, 1))
(4): BatchNorm2d(288, eps=1e-05, momentum=0.1, affine=True, track_running_stats=True)
(5): ReLU(inplace=True)
)
(part3): Sequential(
(0): Conv2d(512, 32, kernel_size=(1, 1), stride=(1, 1))
(1): BatchNorm2d(32, eps=1e-05, momentum=0.1, affine=True, track_running_stats=True)
(2): ReLU(inplace=True)
(3): Conv2d(32, 64, kernel_size=(5, 5), stride=(1, 1), padding=(2, 2))
(4): BatchNorm2d(64, eps=1e-05, momentum=0.1, affine=True, track_running_stats=True)
(5): ReLU(inplace=True)
)
(part4): Sequential(
(0): MaxPool2d(kernel_size=3, stride=1, padding=1, dilation=1, ceil_mode=False)
(1): Conv2d(512, 64, kernel_size=(1, 1), stride=(1, 1))
(2): BatchNorm2d(64, eps=1e-05, momentum=0.1, affine=True, track_running_stats=True)
(3): ReLU(inplace=True)
)
)
(inception4e): Inception_block(
(part1): Sequential(
(0): Conv2d(528, 256, kernel_size=(1, 1), stride=(1, 1))
(1): BatchNorm2d(256, eps=1e-05, momentum=0.1, affine=True, track_running_stats=True)
(2): ReLU(inplace=True)
)
(part2): Sequential(
(0): Conv2d(528, 160, kernel_size=(1, 1), stride=(1, 1))
(1): BatchNorm2d(160, eps=1e-05, momentum=0.1, affine=True, track_running_stats=True)
(2): ReLU(inplace=True)
(3): Conv2d(160, 320, kernel_size=(3, 3), stride=(1, 1), padding=(1, 1))
(4): BatchNorm2d(320, eps=1e-05, momentum=0.1, affine=True, track_running_stats=True)
(5): ReLU(inplace=True)
)
(part3): Sequential(
(0): Conv2d(528, 21, kernel_size=(1, 1), stride=(1, 1))
(1): BatchNorm2d(21, eps=1e-05, momentum=0.1, affine=True, track_running_stats=True)
(2): ReLU(inplace=True)
(3): Conv2d(21, 128, kernel_size=(5, 5), stride=(1, 1), padding=(2, 2))
(4): BatchNorm2d(128, eps=1e-05, momentum=0.1, affine=True, track_running_stats=True)
(5): ReLU(inplace=True)
)
(part4): Sequential(
(0): MaxPool2d(kernel_size=3, stride=1, padding=1, dilation=1, ceil_mode=False)
(1): Conv2d(528, 128, kernel_size=(1, 1), stride=(1, 1))
(2): BatchNorm2d(128, eps=1e-05, momentum=0.1, affine=True, track_running_stats=True)
(3): ReLU(inplace=True)
)
)
(maxpool4): MaxPool2d(kernel_size=3, stride=2, padding=1, dilation=1, ceil_mode=False)
(inception5a): Inception_block(
(part1): Sequential(
(0): Conv2d(832, 256, kernel_size=(1, 1), stride=(1, 1))
(1): BatchNorm2d(256, eps=1e-05, momentum=0.1, affine=True, track_running_stats=True)
(2): ReLU(inplace=True)
)
(part2): Sequential(
(0): Conv2d(832, 160, kernel_size=(1, 1), stride=(1, 1))
(1): BatchNorm2d(160, eps=1e-05, momentum=0.1, affine=True, track_running_stats=True)
(2): ReLU(inplace=True)
(3): Conv2d(160, 320, kernel_size=(3, 3), stride=(1, 1), padding=(1, 1))
(4): BatchNorm2d(320, eps=1e-05, momentum=0.1, affine=True, track_running_stats=True)
(5): ReLU(inplace=True)
)
(part3): Sequential(
(0): Conv2d(832, 32, kernel_size=(1, 1), stride=(1, 1))
(1): BatchNorm2d(32, eps=1e-05, momentum=0.1, affine=True, track_running_stats=True)
(2): ReLU(inplace=True)
(3): Conv2d(32, 128, kernel_size=(5, 5), stride=(1, 1), padding=(2, 2))
(4): BatchNorm2d(128, eps=1e-05, momentum=0.1, affine=True, track_running_stats=True)
(5): ReLU(inplace=True)
)
(part4): Sequential(
(0): MaxPool2d(kernel_size=3, stride=1, padding=1, dilation=1, ceil_mode=False)
(1): Conv2d(832, 128, kernel_size=(1, 1), stride=(1, 1))
(2): BatchNorm2d(128, eps=1e-05, momentum=0.1, affine=True, track_running_stats=True)
(3): ReLU(inplace=True)
)
)
(inception5b): Sequential(
(0): Inception_block(
(part1): Sequential(
(0): Conv2d(832, 384, kernel_size=(1, 1), stride=(1, 1))
(1): BatchNorm2d(384, eps=1e-05, momentum=0.1, affine=True, track_running_stats=True)
(2): ReLU(inplace=True)
)
(part2): Sequential(
(0): Conv2d(832, 192, kernel_size=(1, 1), stride=(1, 1))
(1): BatchNorm2d(192, eps=1e-05, momentum=0.1, affine=True, track_running_stats=True)
(2): ReLU(inplace=True)
(3): Conv2d(192, 384, kernel_size=(3, 3), stride=(1, 1), padding=(1, 1))
(4): BatchNorm2d(384, eps=1e-05, momentum=0.1, affine=True, track_running_stats=True)
(5): ReLU(inplace=True)
)
(part3): Sequential(
(0): Conv2d(832, 48, kernel_size=(1, 1), stride=(1, 1))
(1): BatchNorm2d(48, eps=1e-05, momentum=0.1, affine=True, track_running_stats=True)
(2): ReLU(inplace=True)
(3): Conv2d(48, 128, kernel_size=(5, 5), stride=(1, 1), padding=(2, 2))
(4): BatchNorm2d(128, eps=1e-05, momentum=0.1, affine=True, track_running_stats=True)
(5): ReLU(inplace=True)
)
(part4): Sequential(
(0): MaxPool2d(kernel_size=3, stride=1, padding=1, dilation=1, ceil_mode=False)
(1): Conv2d(832, 128, kernel_size=(1, 1), stride=(1, 1))
(2): BatchNorm2d(128, eps=1e-05, momentum=0.1, affine=True, track_running_stats=True)
(3): ReLU(inplace=True)
)
)
(1): AvgPool2d(kernel_size=7, stride=1, padding=0)
(2): Dropout(p=0.4, inplace=False)
)
(classifier): Sequential(
(0): Linear(in_features=1024, out_features=1024, bias=True)
(1): ReLU()
(2): Linear(in_features=1024, out_features=2, bias=True)
(3): Softmax(dim=1)
)
)
3、模型训练
1、构建训练集
python
def train(dataloader, model, loss_fn, optimizer):
size = len(dataloader.dataset)
batch_size = len(dataloader)
train_acc, train_loss = 0, 0
for X, y in dataloader:
X, y = X.to(device), y.to(device)
# 训练
pred = model(X)
loss = loss_fn(pred, y)
# 梯度下降法
optimizer.zero_grad()
loss.backward()
optimizer.step()
# 记录
train_loss += loss.item()
train_acc += (pred.argmax(1) == y).type(torch.float).sum().item()
train_acc /= size
train_loss /= batch_size
return train_acc, train_loss
2、构建测试集
python
def test(dataloader, model, loss_fn):
size = len(dataloader.dataset)
batch_size = len(dataloader)
test_acc, test_loss = 0, 0
with torch.no_grad():
for X, y in dataloader:
X, y = X.to(device), y.to(device)
pred = model(X)
loss = loss_fn(pred, y)
test_loss += loss.item()
test_acc += (pred.argmax(1) == y).type(torch.float).sum().item()
test_acc /= size
test_loss /= batch_size
return test_acc, test_loss
3、设置超参数
python
loss_fn = nn.CrossEntropyLoss() # 损失函数
learn_lr = 1e-4 # 超参数
optimizer = torch.optim.Adam(model.parameters(), lr=learn_lr) # 优化器
4、模型训练
python
train_acc = []
train_loss = []
test_acc = []
test_loss = []
epoches = 40
for i in range(epoches):
model.train()
epoch_train_acc, epoch_train_loss = train(train_dl, model, loss_fn, optimizer)
model.eval()
epoch_test_acc, epoch_test_loss = test(test_dl, model, loss_fn)
train_acc.append(epoch_train_acc)
train_loss.append(epoch_train_loss)
test_acc.append(epoch_test_acc)
test_loss.append(epoch_test_loss)
# 输出
template = ('Epoch:{:2d}, Train_acc:{:.1f}%, Train_loss:{:.3f}, Test_acc:{:.1f}%, Test_loss:{:.3f}')
print(template.format(i + 1, epoch_train_acc*100, epoch_train_loss, epoch_test_acc*100, epoch_test_loss))
print("Done")
Epoch: 1, Train_acc:64.2%, Train_loss:0.638, Test_acc:63.4%, Test_loss:0.650
Epoch: 2, Train_acc:70.9%, Train_loss:0.582, Test_acc:71.3%, Test_loss:0.584
Epoch: 3, Train_acc:77.0%, Train_loss:0.537, Test_acc:61.1%, Test_loss:0.680
Epoch: 4, Train_acc:79.0%, Train_loss:0.517, Test_acc:78.3%, Test_loss:0.519
Epoch: 5, Train_acc:81.8%, Train_loss:0.485, Test_acc:83.9%, Test_loss:0.475
Epoch: 6, Train_acc:82.6%, Train_loss:0.480, Test_acc:76.9%, Test_loss:0.533
Epoch: 7, Train_acc:87.4%, Train_loss:0.436, Test_acc:82.1%, Test_loss:0.483
Epoch: 8, Train_acc:87.6%, Train_loss:0.433, Test_acc:86.0%, Test_loss:0.433
Epoch: 9, Train_acc:89.5%, Train_loss:0.415, Test_acc:85.3%, Test_loss:0.456
Epoch:10, Train_acc:88.9%, Train_loss:0.425, Test_acc:87.9%, Test_loss:0.427
Epoch:11, Train_acc:89.6%, Train_loss:0.412, Test_acc:86.0%, Test_loss:0.442
Epoch:12, Train_acc:92.5%, Train_loss:0.388, Test_acc:89.0%, Test_loss:0.418
Epoch:13, Train_acc:91.7%, Train_loss:0.398, Test_acc:88.3%, Test_loss:0.424
Epoch:14, Train_acc:89.8%, Train_loss:0.414, Test_acc:86.2%, Test_loss:0.443
Epoch:15, Train_acc:91.5%, Train_loss:0.397, Test_acc:89.7%, Test_loss:0.414
Epoch:16, Train_acc:94.3%, Train_loss:0.369, Test_acc:89.7%, Test_loss:0.411
Epoch:17, Train_acc:93.3%, Train_loss:0.376, Test_acc:86.7%, Test_loss:0.445
Epoch:18, Train_acc:94.3%, Train_loss:0.369, Test_acc:90.4%, Test_loss:0.404
Epoch:19, Train_acc:93.9%, Train_loss:0.370, Test_acc:90.9%, Test_loss:0.401
Epoch:20, Train_acc:95.3%, Train_loss:0.359, Test_acc:90.4%, Test_loss:0.405
Epoch:21, Train_acc:94.7%, Train_loss:0.363, Test_acc:93.2%, Test_loss:0.378
Epoch:22, Train_acc:95.2%, Train_loss:0.360, Test_acc:90.2%, Test_loss:0.415
Epoch:23, Train_acc:95.6%, Train_loss:0.356, Test_acc:92.3%, Test_loss:0.388
Epoch:24, Train_acc:95.9%, Train_loss:0.355, Test_acc:90.7%, Test_loss:0.400
Epoch:25, Train_acc:93.2%, Train_loss:0.377, Test_acc:93.0%, Test_loss:0.385
Epoch:26, Train_acc:95.2%, Train_loss:0.358, Test_acc:90.9%, Test_loss:0.404
Epoch:27, Train_acc:96.1%, Train_loss:0.353, Test_acc:93.7%, Test_loss:0.380
Epoch:28, Train_acc:95.2%, Train_loss:0.359, Test_acc:87.4%, Test_loss:0.440
Epoch:29, Train_acc:95.5%, Train_loss:0.358, Test_acc:92.8%, Test_loss:0.394
Epoch:30, Train_acc:96.4%, Train_loss:0.348, Test_acc:88.3%, Test_loss:0.432
Epoch:31, Train_acc:96.6%, Train_loss:0.347, Test_acc:93.2%, Test_loss:0.385
Epoch:32, Train_acc:96.4%, Train_loss:0.347, Test_acc:93.7%, Test_loss:0.383
Epoch:33, Train_acc:96.3%, Train_loss:0.350, Test_acc:88.3%, Test_loss:0.434
Epoch:34, Train_acc:95.6%, Train_loss:0.356, Test_acc:91.1%, Test_loss:0.401
Epoch:35, Train_acc:95.3%, Train_loss:0.360, Test_acc:92.8%, Test_loss:0.391
Epoch:36, Train_acc:95.2%, Train_loss:0.360, Test_acc:91.8%, Test_loss:0.399
Epoch:37, Train_acc:95.4%, Train_loss:0.358, Test_acc:90.4%, Test_loss:0.404
Epoch:38, Train_acc:95.4%, Train_loss:0.359, Test_acc:91.4%, Test_loss:0.397
Epoch:39, Train_acc:97.0%, Train_loss:0.344, Test_acc:93.2%, Test_loss:0.385
Epoch:40, Train_acc:97.3%, Train_loss:0.338, Test_acc:91.6%, Test_loss:0.400
Done
5、结果可视化
python
import matplotlib.pyplot as plt
#隐藏警告
import warnings
warnings.filterwarnings("ignore") #忽略警告信息
epochs_range = range(epoches)
plt.figure(figsize=(12, 3))
plt.subplot(1, 2, 1)
plt.plot(epochs_range, train_acc, label='Training Accuracy')
plt.plot(epochs_range, test_acc, label='Test Accuracy')
plt.legend(loc='lower right')
plt.title('Training Accuracy')
plt.subplot(1, 2, 2)
plt.plot(epochs_range, train_loss, label='Training Loss')
plt.plot(epochs_range, test_loss, label='Test Loss')
plt.legend(loc='upper right')
plt.title('Training= Loss')
plt.show()

效果不错
3、参考资料
经典神经网络论文超详细解读(三)------GoogLeNet InceptionV1学习笔记(翻译+精读+代码复现)_googlenet论文-CSDN博客