ELK + Redis Docker 企业级部署落地方案
📋 方案概述
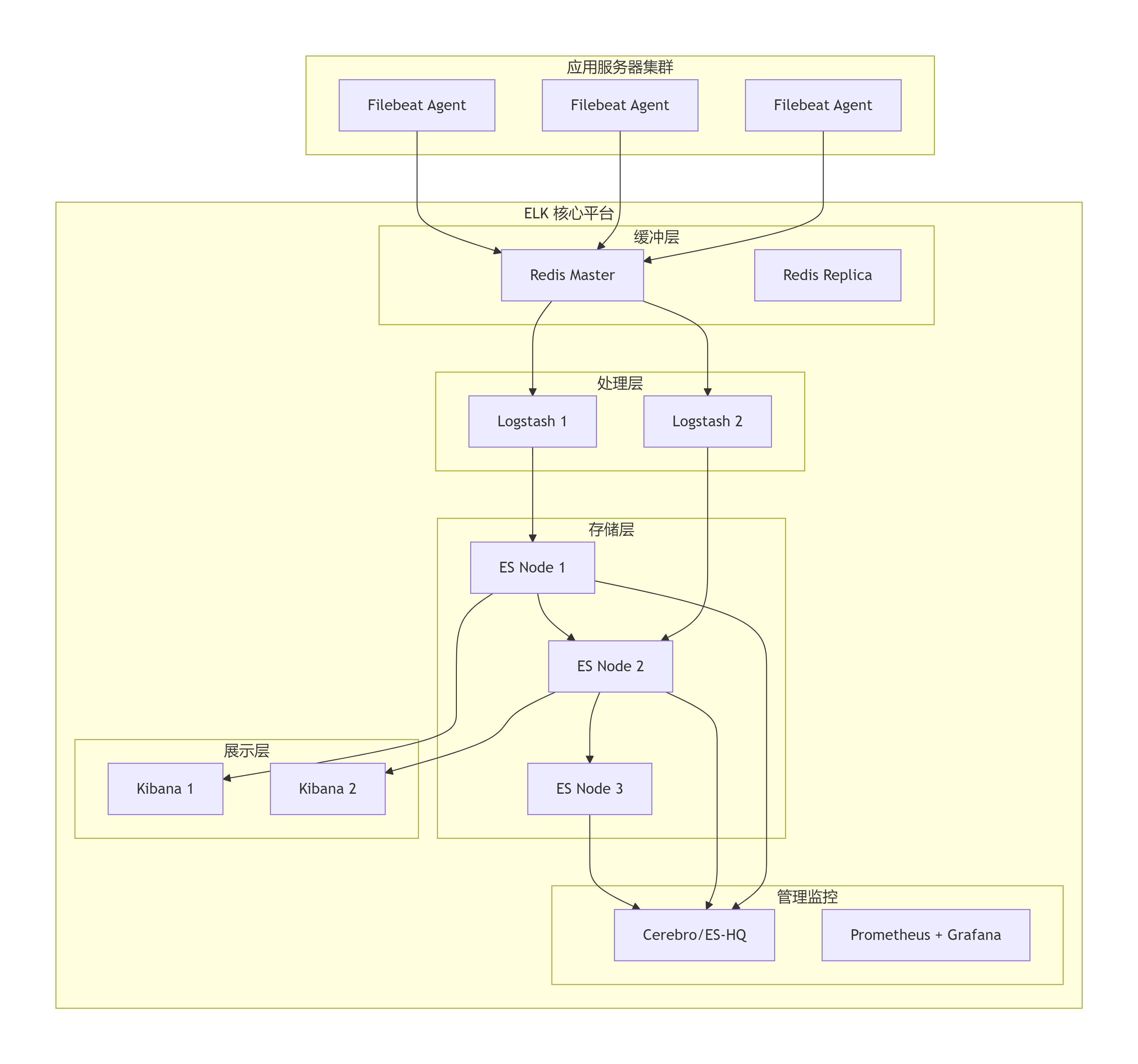
架构设计

🚀 一、准备工作
1.1 环境要求
# 最低硬件配置
- 内存: 16GB RAM (推荐32GB+)
- 存储: 200GB SSD (推荐NVMe)
- CPU: 8核 (推荐16核+)
- 网络: 千兆网卡
# 软件要求
- Docker 20.10+
- Docker Compose 2.0+
- 操作系统: Ubuntu 20.04/22.04, CentOS 8+
# 端口规划
┌─────────────┬─────────┬───────────────┐
│ 服务 │ 端口 │ 用途 │
├─────────────┼─────────┼───────────────┤
│ Elasticsearch│ 9200 │ HTTP API │
│ Elasticsearch│ 9300 │ 节点通信 │
│ Kibana │ 5601 │ Web界面 │
│ Logstash │ 5044 │ Beats输入 │
│ Logstash │ 5000 │ TCP输入 │
│ Redis │ 6379 │ 缓存队列 │
│ Cerebro │ 9000 │ ES集群管理 │
│ Prometheus │ 9090 │ 监控 │
│ Grafana │ 3000 │ 可视化 │
└─────────────┴─────────┴───────────────┘
1.2 目录结构
elk-docker-enterprise/
├── .env # 环境变量配置
├── docker-compose.yml # 主编排文件
├── README.md # 部署文档
├── LICENSE
├── scripts/ # 维护脚本
│ ├── init.sh
│ ├── backup.sh
│ ├── restore.sh
│ └── health-check.sh
├── configs/ # 配置文件
│ ├── elasticsearch/
│ │ ├── elasticsearch.yml
│ │ ├── jvm.options
│ │ └── log4j2.properties
│ ├── kibana/
│ │ └── kibana.yml
│ ├── logstash/
│ │ ├── logstash.yml
│ │ ├── pipelines.yml
│ │ ├── patterns/ # Grok模式
│ │ └── conf.d/ # 管道配置
│ ├── filebeat/
│ │ └── filebeat.yml
│ └── redis/
│ └── redis.conf
├── data/ # 持久化数据
│ ├── elasticsearch/
│ ├── redis/
│ ├── logstash/
│ └── prometheus/
├── logs/ # 容器日志
├── certificates/ # TLS证书
│ ├── ca.crt
│ ├── elasticsearch.crt
│ └── elasticsearch.key
└── grafana/
├── dashboards/
└── provisioning/
1.3 创建部署目录
# 创建项目目录结构
mkdir -p elk-docker-enterprise/{configs,data,logs,scripts,certificates,grafana}
cd elk-docker-enterprise
# 创建子目录
mkdir -p configs/{elasticsearch,kibana,logstash/{patterns,conf.d},filebeat,redis}
mkdir -p data/{elasticsearch,redis,logstash,prometheus}
mkdir -p grafana/{dashboards,provisioning}
mkdir -p certificates
mkdir -p logs/{elasticsearch,kibana,logstash,filebeat,redis}
🐳 二、Docker Compose 编排文件
2.1 环境变量文件 (.env)
# ELK 版本配置
ELK_VERSION=8.11.0
REDIS_VERSION=7.2
# 网络配置
NETWORK_NAME=elk-network
SUBNET=172.20.0.0/16
# Elasticsearch 配置
ES_CLUSTER_NAME=elk-enterprise-cluster
ES_NODE_NAME=node-1
ES_DISCOVERY_TYPE=single-node
ES_HEAP_SIZE=4g
ES_JAVA_OPTS=-Xms4g -Xmx4g
# 安全配置
ELASTIC_PASSWORD=YourSecurePassword123!
KIBANA_PASSWORD=KibanaSecurePass456!
LOGSTASH_SYSTEM_PASSWORD=LogstashSystem789!
BEATS_SYSTEM_PASSWORD=BeatsSystemPass321!
# Redis 配置
REDIS_PASSWORD=RedisSecurePass654!
REDIS_MAXMEMORY=2gb
# 存储路径
ELK_DATA_PATH=/data/elk
ELK_LOGS_PATH=/var/log/elk
# 资源限制
ES_CPU_LIMIT=4
ES_MEMORY_LIMIT=8g
LOGSTASH_CPU_LIMIT=2
LOGSTASH_MEMORY_LIMIT=4g
KIBANA_CPU_LIMIT=1
KIBANA_MEMORY_LIMIT=2g
# 节点数量
ES_NODES_COUNT=3
LOGSTASH_NODES_COUNT=2
KIBANA_NODES_COUNT=2
2.2 Docker Compose 主文件 (docker-compose.yml)
version: '3.8'
networks:
elk-network:
driver: bridge
ipam:
config:
- subnet: ${SUBNET:-172.20.0.0/16}
attachable: true
volumes:
elasticsearch-data:
driver: local
driver_opts:
type: none
o: bind
device: ${ELK_DATA_PATH:-./data}/elasticsearch
redis-data:
driver: local
driver_opts:
type: none
o: bind
device: ${ELK_DATA_PATH:-./data}/redis
prometheus-data:
driver: local
services:
# ============== Redis 集群(缓冲队列)==============
redis-master:
image: redis:${REDIS_VERSION:-7.2}-alpine
container_name: redis-master
hostname: redis-master
restart: unless-stopped
command: redis-server /usr/local/etc/redis/redis.conf --requirepass ${REDIS_PASSWORD}
environment:
- REDIS_REPLICATION_MODE=master
volumes:
- ./configs/redis/redis.conf:/usr/local/etc/redis/redis.conf
- redis-data:/data
- ./logs/redis:/var/log/redis
ports:
- "6379:6379"
networks:
elk-network:
ipv4_address: 172.20.0.10
healthcheck:
test: ["CMD", "redis-cli", "-a", "${REDIS_PASSWORD}", "ping"]
interval: 10s
timeout: 5s
retries: 3
deploy:
resources:
limits:
cpus: '1'
memory: 2G
reservations:
cpus: '0.5'
memory: 1G
redis-replica:
image: redis:${REDIS_VERSION:-7.2}-alpine
container_name: redis-replica
hostname: redis-replica
restart: unless-stopped
command: redis-server /usr/local/etc/redis/redis.conf --requirepass ${REDIS_PASSWORD} --slaveof redis-master 6379
environment:
- REDIS_REPLICATION_MODE=slave
- REDIS_MASTER_HOST=redis-master
- REDIS_MASTER_PORT_NUMBER=6379
- REDIS_MASTER_PASSWORD=${REDIS_PASSWORD}
volumes:
- ./configs/redis/redis.conf:/usr/local/etc/redis/redis.conf
depends_on:
- redis-master
networks:
elk-network:
ipv4_address: 172.20.0.11
healthcheck:
test: ["CMD", "redis-cli", "-a", "${REDIS_PASSWORD}", "ping"]
interval: 10s
timeout: 5s
retries: 3
# ============== Elasticsearch 集群 ==============
elasticsearch-node1:
image: docker.elastic.co/elasticsearch/elasticsearch:${ELK_VERSION}
container_name: elasticsearch-node1
hostname: elasticsearch-node1
restart: unless-stopped
environment:
- node.name=elasticsearch-node1
- cluster.name=${ES_CLUSTER_NAME:-elk-enterprise-cluster}
- cluster.initial_master_nodes=elasticsearch-node1,elasticsearch-node2,elasticsearch-node3
- discovery.seed_hosts=elasticsearch-node2,elasticsearch-node3
- bootstrap.memory_lock=true
- "ES_JAVA_OPTS=${ES_JAVA_OPTS:--Xms4g -Xmx4g}"
- xpack.security.enabled=true
- xpack.security.http.ssl.enabled=false
- xpack.security.transport.ssl.enabled=false
- xpack.license.self_generated.type=basic
- ELASTIC_PASSWORD=${ELASTIC_PASSWORD}
- LOGSTASH_SYSTEM_PASSWORD=${LOGSTASH_SYSTEM_PASSWORD}
- KIBANA_SYSTEM_PASSWORD=${KIBANA_PASSWORD}
- BEATS_SYSTEM_PASSWORD=${BEATS_SYSTEM_PASSWORD}
ulimits:
memlock:
soft: -1
hard: -1
nofile:
soft: 65536
hard: 65536
volumes:
- elasticsearch-data:/usr/share/elasticsearch/data
- ./configs/elasticsearch/elasticsearch.yml:/usr/share/elasticsearch/config/elasticsearch.yml
- ./configs/elasticsearch/jvm.options:/usr/share/elasticsearch/config/jvm.options
- ./logs/elasticsearch:/usr/share/elasticsearch/logs
ports:
- "9200:9200"
- "9300:9300"
networks:
elk-network:
ipv4_address: 172.20.0.20
healthcheck:
test: ["CMD-SHELL", "curl -s -u elastic:${ELASTIC_PASSWORD} http://localhost:9200/_cluster/health | grep -q '\"status\":\"green\"'"]
interval: 30s
timeout: 10s
retries: 3
start_period: 60s
deploy:
resources:
limits:
cpus: '${ES_CPU_LIMIT:-4}'
memory: ${ES_MEMORY_LIMIT:-8g}
reservations:
cpus: '${ES_CPU_LIMIT:-2}'
memory: ${ES_MEMORY_LIMIT:-4g}
elasticsearch-node2:
image: docker.elastic.co/elasticsearch/elasticsearch:${ELK_VERSION}
container_name: elasticsearch-node2
hostname: elasticsearch-node2
restart: unless-stopped
environment:
- node.name=elasticsearch-node2
- cluster.name=${ES_CLUSTER_NAME:-elk-enterprise-cluster}
- cluster.initial_master_nodes=elasticsearch-node1,elasticsearch-node2,elasticsearch-node3
- discovery.seed_hosts=elasticsearch-node1,elasticsearch-node3
- bootstrap.memory_lock=true
- "ES_JAVA_OPTS=${ES_JAVA_OPTS:--Xms4g -Xmx4g}"
- xpack.security.enabled=true
- xpack.security.http.ssl.enabled=false
- xpack.security.transport.ssl.enabled=false
- ELASTIC_PASSWORD=${ELASTIC_PASSWORD}
ulimits:
memlock:
soft: -1
hard: -1
volumes:
- elasticsearch-data-node2:/usr/share/elasticsearch/data
- ./configs/elasticsearch/elasticsearch.yml:/usr/share/elasticsearch/config/elasticsearch.yml
- ./logs/elasticsearch-node2:/usr/share/elasticsearch/logs
networks:
elk-network:
ipv4_address: 172.20.0.21
depends_on:
- elasticsearch-node1
healthcheck:
test: ["CMD-SHELL", "curl -s http://localhost:9200/_cluster/health | grep -q '\"status\":\"green\"'"]
interval: 30s
timeout: 10s
retries: 3
elasticsearch-node3:
image: docker.elastic.co/elasticsearch/elasticsearch:${ELK_VERSION}
container_name: elasticsearch-node3
hostname: elasticsearch-node3
restart: unless-stopped
environment:
- node.name=elasticsearch-node3
- cluster.name=${ES_CLUSTER_NAME:-elk-enterprise-cluster}
- cluster.initial_master_nodes=elasticsearch-node1,elasticsearch-node2,elasticsearch-node3
- discovery.seed_hosts=elasticsearch-node1,elasticsearch-node2
- bootstrap.memory_lock=true
- "ES_JAVA_OPTS=${ES_JAVA_OPTS:--Xms4g -Xmx4g}"
- xpack.security.enabled=true
- xpack.security.http.ssl.enabled=false
- xpack.security.transport.ssl.enabled=false
- ELASTIC_PASSWORD=${ELASTIC_PASSWORD}
ulimits:
memlock:
soft: -1
hard: -1
volumes:
- elasticsearch-data-node3:/usr/share/elasticsearch/data
- ./configs/elasticsearch/elasticsearch.yml:/usr/share/elasticsearch/config/elasticsearch.yml
- ./logs/elasticsearch-node3:/usr/share/elasticsearch/logs
networks:
elk-network:
ipv4_address: 172.20.0.22
depends_on:
- elasticsearch-node1
healthcheck:
test: ["CMD-SHELL", "curl -s http://localhost:9200/_cluster/health | grep -q '\"status\":\"green\"'"]
interval: 30s
timeout: 10s
retries: 3
# ============== Logstash 集群 ==============
logstash-node1:
image: docker.elastic.co/logstash/logstash:${ELK_VERSION}
container_name: logstash-node1
hostname: logstash-node1
restart: unless-stopped
environment:
- LS_JAVA_OPTS=-Xmx2g -Xms2g
- XPACK_MONITORING_ENABLED=true
- XPACK_MONITORING_ELASTICSEARCH_URL=http://elasticsearch-node1:9200
- XPACK_MONITORING_ELASTICSEARCH_USERNAME=logstash_system
- XPACK_MONITORING_ELASTICSEARCH_PASSWORD=${LOGSTASH_SYSTEM_PASSWORD}
- ELASTICSEARCH_HOSTS=http://elasticsearch-node1:9200
volumes:
- ./configs/logstash/logstash.yml:/usr/share/logstash/config/logstash.yml
- ./configs/logstash/pipelines.yml:/usr/share/logstash/config/pipelines.yml
- ./configs/logstash/conf.d:/usr/share/logstash/pipeline
- ./configs/logstash/patterns:/usr/share/logstash/patterns
- ./logs/logstash:/usr/share/logstash/logs
ports:
- "5044:5044" # Beats input
- "5000:5000" # TCP input
- "5001:5001" # UDP input
- "9600:9600" # Logstash monitoring API
networks:
elk-network:
ipv4_address: 172.20.0.30
depends_on:
- elasticsearch-node1
- redis-master
healthcheck:
test: ["CMD", "curl", "-f", "http://localhost:9600"]
interval: 30s
timeout: 10s
retries: 3
start_period: 60s
deploy:
resources:
limits:
cpus: '${LOGSTASH_CPU_LIMIT:-2}'
memory: ${LOGSTASH_MEMORY_LIMIT:-4g}
reservations:
cpus: '1'
memory: 2g
logstash-node2:
image: docker.elastic.co/logstash/logstash:${ELK_VERSION}
container_name: logstash-node2
hostname: logstash-node2
restart: unless-stopped
environment:
- LS_JAVA_OPTS=-Xmx2g -Xms2g
- XPACK_MONITORING_ENABLED=true
- XPACK_MONITORING_ELASTICSEARCH_URL=http://elasticsearch-node2:9200
- XPACK_MONITORING_ELASTICSEARCH_USERNAME=logstash_system
- XPACK_MONITORING_ELASTICSEARCH_PASSWORD=${LOGSTASH_SYSTEM_PASSWORD}
- ELASTICSEARCH_HOSTS=http://elasticsearch-node2:9200
volumes:
- ./configs/logstash/logstash.yml:/usr/share/logstash/config/logstash.yml
- ./configs/logstash/pipelines.yml:/usr/share/logstash/config/pipelines.yml
- ./configs/logstash/conf.d:/usr/share/logstash/pipeline
- ./configs/logstash/patterns:/usr/share/logstash/patterns
- ./logs/logstash-node2:/usr/share/logstash/logs
networks:
elk-network:
ipv4_address: 172.20.0.31
depends_on:
- elasticsearch-node2
- redis-master
healthcheck:
test: ["CMD", "curl", "-f", "http://localhost:9600"]
interval: 30s
timeout: 10s
retries: 3
# ============== Kibana 集群 ==============
kibana-node1:
image: docker.elastic.co/kibana/kibana:${ELK_VERSION}
container_name: kibana-node1
hostname: kibana-node1
restart: unless-stopped
environment:
- SERVER_NAME=kibana-node1
- ELASTICSEARCH_HOSTS=http://elasticsearch-node1:9200
- ELASTICSEARCH_USERNAME=kibana_system
- ELASTICSEARCH_PASSWORD=${KIBANA_PASSWORD}
- SERVER_PUBLICBASEURL=http://localhost:5601
- XPACK_SECURITY_ENCRYPTIONKEY=${KIBANA_ENCRYPTION_KEY:-something_at_least_32_characters}
- XPACK_REPORTING_ENCRYPTIONKEY=${KIBANA_ENCRYPTION_KEY:-something_at_least_32_characters}
volumes:
- ./configs/kibana/kibana.yml:/usr/share/kibana/config/kibana.yml
- ./logs/kibana:/usr/share/kibana/logs
ports:
- "5601:5601"
networks:
elk-network:
ipv4_address: 172.20.0.40
depends_on:
- elasticsearch-node1
healthcheck:
test: ["CMD", "curl", "-f", "http://localhost:5601/api/status"]
interval: 30s
timeout: 10s
retries: 3
start_period: 90s
deploy:
resources:
limits:
cpus: '${KIBANA_CPU_LIMIT:-1}'
memory: ${KIBANA_MEMORY_LIMIT:-2g}
reservations:
cpus: '0.5'
memory: 1g
kibana-node2:
image: docker.elastic.co/kibana/kibana:${ELK_VERSION}
container_name: kibana-node2
hostname: kibana-node2
restart: unless-stopped
environment:
- SERVER_NAME=kibana-node2
- ELASTICSEARCH_HOSTS=http://elasticsearch-node2:9200
- ELASTICSEARCH_USERNAME=kibana_system
- ELASTICSEARCH_PASSWORD=${KIBANA_PASSWORD}
- SERVER_PUBLICBASEURL=http://localhost:5602
volumes:
- ./configs/kibana/kibana.yml:/usr/share/kibana/config/kibana.yml
- ./logs/kibana-node2:/usr/share/kibana/logs
ports:
- "5602:5601"
networks:
elk-network:
ipv4_address: 172.20.0.41
depends_on:
- elasticsearch-node2
healthcheck:
test: ["CMD", "curl", "-f", "http://localhost:5601/api/status"]
interval: 30s
timeout: 10s
retries: 3
# ============== 监控与运维工具 ==============
cerebro:
image: lmenezes/cerebro:latest
container_name: cerebro
restart: unless-stopped
ports:
- "9000:9000"
environment:
- ES_HOST=http://elasticsearch-node1:9200
- ES_USER=elastic
- ES_PASSWORD=${ELASTIC_PASSWORD}
networks:
elk-network:
ipv4_address: 172.20.0.50
depends_on:
- elasticsearch-node1
prometheus:
image: prom/prometheus:latest
container_name: prometheus
restart: unless-stopped
volumes:
- ./configs/prometheus/prometheus.yml:/etc/prometheus/prometheus.yml
- prometheus-data:/prometheus
ports:
- "9090:9090"
networks:
elk-network:
ipv4_address: 172.20.0.51
command:
- '--config.file=/etc/prometheus/prometheus.yml'
- '--storage.tsdb.path=/prometheus'
- '--web.console.libraries=/etc/prometheus/console_libraries'
- '--web.console.templates=/etc/prometheus/consoles'
- '--storage.tsdb.retention.time=30d'
- '--web.enable-lifecycle'
grafana:
image: grafana/grafana:latest
container_name: grafana
restart: unless-stopped
environment:
- GF_SECURITY_ADMIN_PASSWORD=admin
- GF_INSTALL_PLUGINS=grafana-piechart-panel
volumes:
- ./grafana/provisioning:/etc/grafana/provisioning
- ./grafana/dashboards:/var/lib/grafana/dashboards
ports:
- "3000:3000"
networks:
elk-network:
ipv4_address: 172.20.0.52
depends_on:
- prometheus
⚙️ 三、配置文件
3.1 Elasticsearch 配置 (configs/elasticsearch/elasticsearch.yml)
# 集群配置
cluster.name: ${CLUSTER_NAME}
node.name: ${NODE_NAME}
node.roles: [master, data, ingest]
# 网络配置
network.host: 0.0.0.0
http.port: 9200
transport.port: 9300
http.cors.enabled: true
http.cors.allow-origin: "*"
# 发现配置
discovery.seed_hosts: ["elasticsearch-node1", "elasticsearch-node2", "elasticsearch-node3"]
cluster.initial_master_nodes: ["elasticsearch-node1", "elasticsearch-node2", "elasticsearch-node3"]
# 安全配置(基础版)
xpack.security.enabled: true
xpack.security.transport.ssl.enabled: false
xpack.security.http.ssl.enabled: false
# 内存锁定
bootstrap.memory_lock: true
# 线程池配置
thread_pool.write.queue_size: 1000
thread_pool.search.queue_size: 1000
# 索引配置
action.auto_create_index: .monitoring*,.watches,.triggered_watches,.watcher-history*,.ml*
# 分片配置
cluster.routing.allocation.disk.threshold_enabled: true
cluster.routing.allocation.disk.watermark.low: 85%
cluster.routing.allocation.disk.watermark.high: 90%
cluster.routing.allocation.disk.watermark.flood_stage: 95%
# 慢查询日志
index.search.slowlog.threshold.query.warn: 10s
index.search.slowlog.threshold.query.info: 5s
index.search.slowlog.threshold.query.debug: 2s
index.search.slowlog.threshold.query.trace: 500ms
index.search.slowlog.threshold.fetch.warn: 1s
index.search.slowlog.threshold.fetch.info: 800ms
index.search.slowlog.threshold.fetch.debug: 500ms
index.search.slowlog.threshold.fetch.trace: 200ms
# 索引生命周期管理
xpack.ilm.enabled: true
3.2 Logstash 配置
configs/logstash/logstash.yml
http.host: "0.0.0.0"
http.port: 9600
log.level: info
pipeline.workers: 4
pipeline.batch.size: 125
pipeline.batch.delay: 50
queue.type: persisted
queue.max_bytes: 1024mb
queue.checkpoint.writes: 1024
xpack.monitoring.enabled: true
xpack.monitoring.elasticsearch.username: "logstash_system"
xpack.monitoring.elasticsearch.password: "${LOGSTASH_SYSTEM_PASSWORD}"
xpack.monitoring.elasticsearch.hosts: ["http://elasticsearch-node1:9200"]
xpack.monitoring.elasticsearch.sniffing: false
configs/logstash/pipelines.yml
- pipeline.id: main
path.config: "/usr/share/logstash/pipeline/*.conf"
pipeline.workers: 4
queue.type: persisted
queue.max_bytes: 1gb
configs/logstash/conf.d/redis-to-es.conf
input {
# Redis 输入(主队列)
redis {
host => "redis-master"
port => 6379
password => "${REDIS_PASSWORD}"
key => "filebeat-logs"
data_type => "list"
threads => 2
batch_count => 125
db => 0
}
# 备用 TCP 输入
tcp {
port => 5000
codec => json_lines
tags => ["tcp-input"]
}
# 健康检查端点
http {
port => 8080
response_headers => {
"Content-Type" => "text/plain"
}
response_code => 200
}
}
filter {
# 通用 JSON 解析
if [message] =~ /^{.*}$/ {
json {
source => "message"
remove_field => ["message"]
skip_on_invalid_json => true
}
}
# 添加元数据
mutate {
add_field => {
"[@metadata][logstash_host]" => "%{host}"
"[@metadata][timestamp]" => "%{@timestamp}"
}
}
# 解析时间戳
date {
match => ["timestamp", "ISO8601", "UNIX", "UNIX_MS"]
target => "@timestamp"
remove_field => ["timestamp"]
}
# GeoIP 处理
if [clientip] {
geoip {
source => "clientip"
target => "geo"
default_database_type => "City"
}
}
# 用户代理解析
if [agent] {
useragent {
source => "agent"
target => "user_agent"
}
}
# 去除敏感信息(示例)
if [password] {
mutate {
replace => { "password" => "[FILTERED]" }
}
}
# 根据标签路由
if "nginx" in [tags] {
# Nginx 日志特定处理
grok {
patterns_dir => ["/usr/share/logstash/patterns"]
match => { "message" => '%{NGINXACCESS}' }
}
}
if "apache" in [tags] {
# Apache 日志特定处理
grok {
match => { "message" => '%{COMBINEDAPACHELOG}' }
}
}
}
output {
# 输出到 Elasticsearch
elasticsearch {
hosts => ["elasticsearch-node1:9200", "elasticsearch-node2:9200"]
index => "logs-%{+YYYY.MM.dd}"
user => "logstash_internal"
password => "${LOGSTASH_SYSTEM_PASSWORD}"
template => "/usr/share/logstash/templates/logs-template.json"
template_name => "logs"
template_overwrite => true
action => "index"
retry_on_conflict => 3
timeout => 300
}
# 输出到死信队列(用于调试)
if "_jsonparsefailure" in [tags] {
file {
path => "/usr/share/logstash/dead_letter_queue/%{+YYYY-MM-dd}/%{host}.log"
codec => line { format => "%{message}" }
}
}
# 调试输出(开发环境)
if [env] == "development" {
stdout {
codec => rubydebug
}
}
}
3.3 Kibana 配置 (configs/kibana/kibana.yml)
server.name: kibana
server.host: "0.0.0.0"
server.port: 5601
elasticsearch.hosts: ["http://elasticsearch-node1:9200", "http://elasticsearch-node2:9200"]
elasticsearch.username: "kibana_system"
elasticsearch.password: "${KIBANA_PASSWORD}"
monitoring.ui.container.elasticsearch.enabled: true
monitoring.ui.container.logstash.enabled: true
xpack.security.enabled: true
xpack.encryptedSavedObjects.encryptionKey: "xpack_encryption_key_here_for_production"
xpack.reporting.encryptionKey: "xpack_encryption_key_here_for_production"
# 国际化
i18n.locale: "zh-CN"
# 会话配置
server.publicBaseUrl: "http://localhost:5601"
server.maxPayloadBytes: 1048576
# 企业搜索
enterpriseSearch.host: "http://enterprise-search:3002"
3.4 Redis 配置 (configs/redis/redis.conf)
# 基础配置
bind 0.0.0.0
port 6379
requirepass ${REDIS_PASSWORD}
maxmemory ${REDIS_MAXMEMORY:-2gb}
maxmemory-policy allkeys-lru
# 持久化
appendonly yes
appendfsync everysec
dir /data
# 日志
loglevel notice
logfile /var/log/redis/redis-server.log
# 性能优化
tcp-backlog 511
timeout 0
tcp-keepalive 300
daemonize no
# 内存优化
hash-max-ziplist-entries 512
hash-max-ziplist-value 64
list-max-ziplist-size -2
list-compress-depth 0
# 复制配置(主节点)
replica-serve-stale-data yes
replica-read-only yes
repl-diskless-sync no
repl-diskless-sync-delay 5
# 安全
rename-command FLUSHDB ""
rename-command FLUSHALL ""
rename-command CONFIG ""
rename-command KEYS ""
3.5 Filebeat 配置(应用服务器)
# configs/filebeat/filebeat.yml
filebeat.inputs:
- type: log
enabled: true
paths:
- /var/log/*.log
- /var/log/nginx/*.log
- /var/log/apache2/*.log
- /var/log/syslog
- /var/log/messages
fields:
log_type: "system"
environment: "production"
application: "${HOSTNAME}"
fields_under_root: true
json.keys_under_root: true
json.add_error_key: true
tags: ["system", "os"]
- type: log
enabled: true
paths:
- /opt/applications/*/logs/*.log
multiline.pattern: '^\d{4}-\d{2}-\d{2}'
multiline.negate: true
multiline.match: after
fields:
log_type: "application"
tags: ["application"]
# 输出到 Redis
output.redis:
enabled: true
hosts: ["${REDIS_HOST}:6379"]
password: "${REDIS_PASSWORD}"
key: "filebeat-logs"
db: 0
timeout: 5
reconnect_interval: 1
max_retries: 3
bulk_max_size: 50
# 进程配置
processors:
- add_host_metadata:
when.not.contains.tags: forwarded
- add_cloud_metadata: ~
- add_docker_metadata: ~
- drop_fields:
fields: ["agent.ephemeral_id", "agent.id", "agent.name", "agent.type", "agent.version", "ecs.version", "host.architecture", "host.os.family", "host.os.kernel", "host.os.name", "host.os.platform", "host.os.version", "host.os.codename", "log.offset", "input.type"]
- rename:
fields:
- from: "message"
to: "raw_message"
ignore_missing: true
fail_on_error: false
# 日志配置
logging.level: info
logging.to_files: true
logging.files:
path: /var/log/filebeat
name: filebeat.log
keepfiles: 7
permissions: 0644
🚀 四、部署脚本
4.1 初始化脚本 (scripts/init.sh)
#!/bin/bash
# ELK Docker 企业级部署初始化脚本
set -e
echo "========================================="
echo " ELK Docker 企业级部署初始化"
echo "========================================="
# 检查 Docker 和 Docker Compose
check_dependencies() {
echo "检查依赖..."
# 检查 Docker
if ! command -v docker &> /dev/null; then
echo "❌ Docker 未安装"
exit 1
fi
# 检查 Docker Compose
if ! command -v docker-compose &> /dev/null; then
echo "❌ Docker Compose 未安装"
exit 1
fi
# 检查 Docker 服务状态
if ! systemctl is-active --quiet docker; then
echo "启动 Docker 服务..."
sudo systemctl start docker
sudo systemctl enable docker
fi
echo "✅ 依赖检查通过"
}
# 创建必要的目录和权限
setup_directories() {
echo "创建目录结构..."
# 创建数据目录
sudo mkdir -p ${ELK_DATA_PATH:-./data}/{elasticsearch,redis,logstash,prometheus}
sudo mkdir -p ${ELK_LOGS_PATH:-./logs}/{elasticsearch,kibana,logstash,filebeat,redis}
# 设置 Elasticsearch 数据目录权限(Elasticsearch 需要特定的权限)
if [ -d "${ELK_DATA_PATH:-./data}/elasticsearch" ]; then
echo "设置 Elasticsearch 目录权限..."
sudo chown -R 1000:1000 "${ELK_DATA_PATH:-./data}/elasticsearch"
sudo chmod -R 755 "${ELK_DATA_PATH:-./data}/elasticsearch"
fi
# 创建配置目录
mkdir -p configs/{elasticsearch,kibana,logstash/{patterns,conf.d},filebeat,redis,prometheus}
mkdir -p grafana/{dashboards,provisioning}
mkdir -p certificates
mkdir -p scripts
echo "✅ 目录结构创建完成"
}
# 生成配置文件
generate_configs() {
echo "生成配置文件..."
# 复制配置文件(如果不存在)
if [ ! -f "configs/elasticsearch/elasticsearch.yml" ]; then
cp -n templates/elasticsearch.yml configs/elasticsearch/elasticsearch.yml
fi
if [ ! -f "configs/kibana/kibana.yml" ]; then
cp -n templates/kibana.yml configs/kibana/kibana.yml
fi
if [ ! -f "configs/logstash/logstash.yml" ]; then
cp -n templates/logstash.yml configs/logstash/logstash.yml
fi
if [ ! -f "configs/redis/redis.conf" ]; then
cp -n templates/redis.conf configs/redis/redis.conf
fi
# 生成示例 Logstash 管道配置
if [ ! -f "configs/logstash/conf.d/redis-to-es.conf" ]; then
cat > configs/logstash/conf.d/redis-to-es.conf << 'EOF'
input {
redis {
host => "redis-master"
port => 6379
password => "${REDIS_PASSWORD}"
key => "filebeat-logs"
data_type => "list"
}
}
filter {
# 添加你的过滤器配置
}
output {
elasticsearch {
hosts => ["elasticsearch-node1:9200"]
index => "logs-%{+YYYY.MM.dd}"
user => "elastic"
password => "${ELASTIC_PASSWORD}"
}
}
EOF
fi
echo "✅ 配置文件生成完成"
}
# 生成环境变量文件
setup_env() {
if [ ! -f ".env" ]; then
echo "生成 .env 文件..."
# 生成随机密码
ELASTIC_PASSWORD=$(openssl rand -base64 32 | tr -dc 'a-zA-Z0-9' | head -c 16)
KIBANA_PASSWORD=$(openssl rand -base64 32 | tr -dc 'a-zA-Z0-9' | head -c 16)
REDIS_PASSWORD=$(openssl rand -base64 32 | tr -dc 'a-zA-Z0-9' | head -c 16)
LOGSTASH_SYSTEM_PASSWORD=$(openssl rand -base64 32 | tr -dc 'a-zA-Z0-9' | head -c 16)
BEATS_SYSTEM_PASSWORD=$(openssl rand -base64 32 | tr -dc 'a-zA-Z0-9' | head -c 16)
cat > .env << EOF
# ELK 版本配置
ELK_VERSION=8.11.0
REDIS_VERSION=7.2
# 网络配置
NETWORK_NAME=elk-network
SUBNET=172.20.0.0/16
# Elasticsearch 配置
ES_CLUSTER_NAME=elk-enterprise-cluster
ES_NODE_NAME=node-1
ES_DISCOVERY_TYPE=single-node
ES_HEAP_SIZE=4g
ES_JAVA_OPTS=-Xms4g -Xmx4g
# 安全配置
ELASTIC_PASSWORD=${ELASTIC_PASSWORD}
KIBANA_PASSWORD=${KIBANA_PASSWORD}
LOGSTASH_SYSTEM_PASSWORD=${LOGSTASH_SYSTEM_PASSWORD}
BEATS_SYSTEM_PASSWORD=${BEATS_SYSTEM_PASSWORD}
# Redis 配置
REDIS_PASSWORD=${REDIS_PASSWORD}
REDIS_MAXMEMORY=2gb
# 存储路径
ELK_DATA_PATH=./data
ELK_LOGS_PATH=./logs
# 资源限制
ES_CPU_LIMIT=4
ES_MEMORY_LIMIT=8g
LOGSTASH_CPU_LIMIT=2
LOGSTASH_MEMORY_LIMIT=4g
KIBANA_CPU_LIMIT=1
KIBANA_MEMORY_LIMIT=2g
EOF
echo "✅ .env 文件已生成"
echo "⚠️ 请保存以下密码:"
echo " Elasticsearch: ${ELASTIC_PASSWORD}"
echo " Kibana: ${KIBANA_PASSWORD}"
echo " Redis: ${REDIS_PASSWORD}"
echo " Logstash System: ${LOGSTASH_SYSTEM_PASSWORD}"
else
echo "✅ .env 文件已存在"
fi
}
# 拉取 Docker 镜像
pull_images() {
echo "拉取 Docker 镜像..."
# 拉取 ELK 镜像
docker-compose pull elasticsearch-node1
docker-compose pull kibana-node1
docker-compose pull logstash-node1
docker-compose pull redis-master
# 拉取监控工具镜像
docker-compose pull cerebro
docker-compose pull prometheus
docker-compose pull grafana
echo "✅ 镜像拉取完成"
}
# 设置系统参数
setup_system_params() {
echo "设置系统参数..."
# 增加虚拟内存限制(Elasticsearch 需要)
if [ $(sysctl -n vm.max_map_count) -lt 262144 ]; then
echo "增加 vm.max_map_count..."
sudo sysctl -w vm.max_map_count=262144
echo "vm.max_map_count=262144" | sudo tee -a /etc/sysctl.conf
fi
# 增加文件描述符限制
if [ $(ulimit -n) -lt 65536 ]; then
echo "增加文件描述符限制..."
echo "* soft nofile 65536" | sudo tee -a /etc/security/limits.conf
echo "* hard nofile 65536" | sudo tee -a /etc/security/limits.conf
echo "session required pam_limits.so" | sudo tee -a /etc/pam.d/common-session
fi
# 禁用交换空间
if [ $(sysctl -n vm.swappiness) -gt 1 ]; then
echo "降低 swappiness..."
sudo sysctl -w vm.swappiness=1
echo "vm.swappiness=1" | sudo tee -a /etc/sysctl.conf
fi
sudo sysctl -p
echo "✅ 系统参数设置完成"
}
# 主函数
main() {
echo "开始 ELK Docker 部署初始化..."
check_dependencies
setup_directories
setup_env
generate_configs
setup_system_params
pull_images
echo ""
echo "========================================="
echo " 初始化完成!"
echo " 下一步:"
echo " 1. 检查 .env 文件中的配置"
echo " 2. 运行: docker-compose up -d"
echo " 3. 访问 Kibana: http://localhost:5601"
echo "========================================="
}
# 执行主函数
main "$@"
4.2 启动脚本 (scripts/start.sh)
#!/bin/bash
# ELK Docker 启动脚本
set -e
echo "========================================="
echo " 启动 ELK Docker 集群"
echo "========================================="
# 加载环境变量
if [ -f .env ]; then
export $(cat .env | grep -v '^#' | xargs)
fi
start_services() {
echo "启动服务..."
# 按顺序启动服务
echo "1. 启动 Redis 集群..."
docker-compose up -d redis-master redis-replica
echo "等待 Redis 就绪..."
sleep 10
echo "2. 启动 Elasticsearch 集群..."
docker-compose up -d elasticsearch-node1
sleep 30
# 检查 Elasticsearch 健康状态
echo "检查 Elasticsearch 集群状态..."
for i in {1..30}; do
STATUS=$(curl -s -u elastic:${ELASTIC_PASSWORD} http://localhost:9200/_cluster/health | jq -r '.status')
if [ "$STATUS" = "green" ] || [ "$STATUS" = "yellow" ]; then
echo "✅ Elasticsearch 集群状态: $STATUS"
break
fi
echo "等待 Elasticsearch 就绪 ($i/30)..."
sleep 10
done
echo "3. 启动 Logstash 集群..."
docker-compose up -d logstash-node1 logstash-node2
echo "4. 启动 Kibana 集群..."
docker-compose up -d kibana-node1 kibana-node2
echo "5. 启动监控工具..."
docker-compose up -d cerebro prometheus grafana
echo "✅ 所有服务启动完成"
}
check_services() {
echo ""
echo "检查服务状态..."
services=("redis-master" "elasticsearch-node1" "kibana-node1" "logstash-node1" "cerebro" "prometheus" "grafana")
for service in "${services[@]}"; do
if docker-compose ps | grep -q "$service.*Up"; then
echo "✅ $service 运行正常"
else
echo "❌ $service 运行异常"
fi
done
}
show_access_info() {
echo ""
echo "========================================="
echo " 访问信息"
echo "========================================="
IP_ADDRESS=$(hostname -I | awk '{print $1}')
echo "🔗 Kibana:"
echo " - 主节点: http://${IP_ADDRESS}:5601"
echo " - 备节点: http://${IP_ADDRESS}:5602"
echo " - 用户名: elastic"
echo " - 密码: ${ELASTIC_PASSWORD}"
echo ""
echo "🔗 Elasticsearch API:"
echo " - URL: http://${IP_ADDRESS}:9200"
echo " - 用户名: elastic"
echo " - 密码: ${ELASTIC_PASSWORD}"
echo ""
echo "🔗 监控工具:"
echo " - Cerebro (ES集群管理): http://${IP_ADDRESS}:9000"
echo " - Prometheus: http://${IP_ADDRESS}:9090"
echo " - Grafana: http://${IP_ADDRESS}:3000 (admin/admin)"
echo ""
echo "🔗 日志收集:"
echo " - Redis: ${IP_ADDRESS}:6379"
echo " - Logstash TCP: ${IP_ADDRESS}:5000"
echo " - Logstash Beats: ${IP_ADDRESS}:5044"
}
main() {
echo "当前目录: $(pwd)"
# 检查 Docker Compose 文件
if [ ! -f "docker-compose.yml" ]; then
echo "❌ docker-compose.yml 不存在"
exit 1
fi
start_services
check_services
show_access_info
echo ""
echo "📋 下一步:"
echo " 1. 访问 Kibana 设置索引模式"
echo " 2. 配置 Filebeat 收集日志"
echo " 3. 查看 Grafana 仪表板"
}
main "$@"
4.3 健康检查脚本 (scripts/health-check.sh)
#!/bin/bash
# ELK 集群健康检查脚本
set -e
echo "========================================="
echo " ELK 集群健康检查"
echo "========================================="
# 颜色定义
RED='\033[0;31m'
GREEN='\033[0;32m'
YELLOW='\033[1;33m'
NC='\033[0m' # No Color
# 加载环境变量
if [ -f .env ]; then
export $(cat .env | grep -v '^#' | xargs)
fi
check_docker_services() {
echo "1. Docker 服务状态:"
echo "----------------------------------------"
docker-compose ps --format "table {{.Name}}\t{{.Status}}\t{{.Ports}}" | while read line; do
if [[ $line == *"Up"* ]]; then
echo -e "${GREEN}✓${NC} $line"
elif [[ $line == *"Exit"* ]] || [[ $line == *"unhealthy"* ]]; then
echo -e "${RED}✗${NC} $line"
else
echo " $line"
fi
done
}
check_elasticsearch() {
echo ""
echo "2. Elasticsearch 集群健康:"
echo "----------------------------------------"
if command -v curl &> /dev/null && command -v jq &> /dev/null; then
ES_RESPONSE=$(curl -s -u elastic:${ELASTIC_PASSWORD} http://localhost:9200/_cluster/health)
ES_STATUS=$(echo $ES_RESPONSE | jq -r '.status')
ES_NODES=$(echo $ES_RESPONSE | jq -r '.number_of_nodes')
ES_DATA_NODES=$(echo $ES_RESPONSE | jq -r '.number_of_data_nodes')
ES_PENDING_TASKS=$(echo $ES_RESPONSE | jq -r '.number_of_pending_tasks')
case $ES_STATUS in
"green")
COLOR=$GREEN
STATUS_ICON="✓"
;;
"yellow")
COLOR=$YELLOW
STATUS_ICON="⚠"
;;
"red")
COLOR=$RED
STATUS_ICON="✗"
;;
*)
COLOR=$RED
STATUS_ICON="?"
;;
esac
echo -e " 状态: ${COLOR}${STATUS_ICON} ${ES_STATUS}${NC}"
echo " 节点数: $ES_NODES (数据节点: $ES_DATA_NODES)"
echo " 待处理任务: $ES_PENDING_TASKS"
# 检查索引状态
echo ""
echo " 索引状态:"
curl -s -u elastic:${ELASTIC_PASSWORD} "http://localhost:9200/_cat/indices?v&s=index" | head -10
else
echo " 需要 curl 和 jq 工具"
fi
}
check_kibana() {
echo ""
echo "3. Kibana 状态:"
echo "----------------------------------------"
if command -v curl &> /dev/null; then
if curl -s -f http://localhost:5601/api/status > /dev/null; then
echo -e " ${GREEN}✓ Kibana 运行正常${NC}"
# 获取 Kibana 状态
KIBANA_STATUS=$(curl -s http://localhost:5601/api/status | jq -r '.status.overall.state')
echo " 状态: $KIBANA_STATUS"
else
echo -e " ${RED}✗ Kibana 无法访问${NC}"
fi
fi
}
check_redis() {
echo ""
echo "4. Redis 状态:"
echo "----------------------------------------"
if command -v redis-cli &> /dev/null; then
if redis-cli -a ${REDIS_PASSWORD} ping 2>/dev/null | grep -q "PONG"; then
echo -e " ${GREEN}✓ Redis 运行正常${NC}"
# 获取 Redis 信息
REDIS_INFO=$(redis-cli -a ${REDIS_PASSWORD} info 2>/dev/null)
# 内存使用
USED_MEMORY=$(echo "$REDIS_INFO" | grep "used_memory_human" | cut -d: -f2)
MAX_MEMORY=$(echo "$REDIS_INFO" | grep "maxmemory_human" | cut -d: -f2)
echo " 内存使用: $USED_MEMORY / $MAX_MEMORY"
# 连接数
CONNECTIONS=$(echo "$REDIS_INFO" | grep "connected_clients" | cut -d: -f2)
echo " 连接数: $CONNECTIONS"
# 队列长度
QUEUE_LENGTH=$(redis-cli -a ${REDIS_PASSWORD} llen filebeat-logs 2>/dev/null)
echo " 日志队列长度: $QUEUE_LENGTH"
else
echo -e " ${RED}✗ Redis 无法连接${NC}"
fi
fi
}
check_disk_space() {
echo ""
echo "5. 磁盘空间:"
echo "----------------------------------------"
df -h ${ELK_DATA_PATH:-./data} 2>/dev/null | grep -v Filesystem | while read line; do
USAGE=$(echo $line | awk '{print $5}' | tr -d '%')
if [ $USAGE -gt 90 ]; then
echo -e " ${RED}⚠ $line${NC}"
elif [ $USAGE -gt 80 ]; then
echo -e " ${YELLOW}⚠ $line${NC}"
else
echo -e " ${GREEN}✓ $line${NC}"
fi
done
}
check_system_resources() {
echo ""
echo "6. 系统资源:"
echo "----------------------------------------"
# CPU 使用率
CPU_USAGE=$(top -bn1 | grep "Cpu(s)" | awk '{print $2}' | cut -d'%' -f1)
echo -n " CPU 使用率: "
if [ $(echo "$CPU_USAGE > 80" | bc) -eq 1 ]; then
echo -e "${RED}${CPU_USAGE}% ⚠${NC}"
elif [ $(echo "$CPU_USAGE > 60" | bc) -eq 1 ]; then
echo -e "${YELLOW}${CPU_USAGE}%${NC}"
else
echo -e "${GREEN}${CPU_USAGE}% ✓${NC}"
fi
# 内存使用率
MEM_TOTAL=$(free -m | grep Mem | awk '{print $2}')
MEM_USED=$(free -m | grep Mem | awk '{print $3}')
MEM_USAGE_PERCENT=$((MEM_USED * 100 / MEM_TOTAL))
echo -n " 内存使用率: "
if [ $MEM_USAGE_PERCENT -gt 80 ]; then
echo -e "${RED}${MEM_USAGE_PERCENT}% ⚠${NC}"
elif [ $MEM_USAGE_PERCENT -gt 60 ]; then
echo -e "${YELLOW}${MEM_USAGE_PERCENT}%${NC}"
else
echo -e "${GREEN}${MEM_USAGE_PERCENT}% ✓${NC}"
fi
}
check_logstash_pipelines() {
echo ""
echo "7. Logstash 管道状态:"
echo "----------------------------------------"
if command -v curl &> /dev/null; then
for node in node1 node2; do
if curl -s http://localhost:9600/_node/pipelines?pretty 2>/dev/null | grep -q "main"; then
echo -e " ${GREEN}✓ Logstash $node 管道运行正常${NC}"
# 获取事件统计
EVENTS_IN=$(curl -s http://localhost:9600/_node/stats/pipelines?pretty 2>/dev/null | jq -r '.pipelines.main.events.in')
EVENTS_OUT=$(curl -s http://localhost:9600/_node/stats/pipelines?pretty 2>/dev/null | jq -r '.pipelines.main.events.out')
echo " 事件统计: 输入 $EVENTS_IN / 输出 $EVENTS_OUT"
else
echo -e " ${YELLOW}⚠ Logstash $node 管道状态未知${NC}"
fi
done
fi
}
generate_report() {
echo ""
echo "========================================="
echo " 健康检查报告"
echo "========================================="
TIMESTAMP=$(date "+%Y-%m-%d %H:%M:%S")
echo "检查时间: $TIMESTAMP"
check_docker_services
check_elasticsearch
check_kibana
check_redis
check_logstash_pipelines
check_disk_space
check_system_resources
echo ""
echo "========================================="
echo " 建议操作"
echo "========================================="
# 根据检查结果给出建议
if docker-compose ps | grep -q "Exit"; then
echo "🔧 有服务异常退出,建议运行: docker-compose logs [服务名]"
fi
if df -h ${ELK_DATA_PATH:-./data} 2>/dev/null | awk '{print $5}' | grep -q "9[0-9]%"; then
echo "💾 磁盘空间即将用尽,请清理旧索引或扩容"
fi
echo ""
echo "📋 常用命令:"
echo " docker-compose logs -f [服务名] # 查看日志"
echo " docker-compose restart [服务名] # 重启服务"
echo " docker-compose ps # 查看状态"
echo " ./scripts/backup.sh # 执行备份"
}
main() {
# 检查是否在项目目录
if [ ! -f "docker-compose.yml" ]; then
echo "请在 ELK 项目目录中运行此脚本"
exit 1
fi
generate_report
}
main "$@"
🐳 五、Docker Swarm/Kubernetes 部署方案
5.1 Docker Stack 部署文件 (docker-stack.yml)
version: '3.8'
networks:
elk-overlay:
driver: overlay
attachable: true
configs:
elasticsearch-config:
file: ./configs/elasticsearch/elasticsearch.yml
kibana-config:
file: ./configs/kibana/kibana.yml
logstash-config:
file: ./configs/logstash/logstash.yml
redis-config:
file: ./configs/redis/redis.conf
secrets:
elastic-password:
external: true
kibana-password:
external: true
redis-password:
external: true
services:
redis-master:
image: redis:7.2-alpine
deploy:
mode: replicated
replicas: 1
placement:
constraints:
- node.role == manager
resources:
limits:
cpus: '1'
memory: 2G
reservations:
cpus: '0.5'
memory: 1G
configs:
- source: redis-config
target: /usr/local/etc/redis/redis.conf
command: redis-server /usr/local/etc/redis/redis.conf --requirepass $$REDIS_PASSWORD
secrets:
- redis-password
environment:
REDIS_PASSWORD_FILE: /run/secrets/redis-password
volumes:
- redis-data:/data
networks:
- elk-overlay
ports:
- target: 6379
published: 6379
mode: host
elasticsearch:
image: docker.elastic.co/elasticsearch/elasticsearch:8.11.0
deploy:
mode: global
placement:
constraints:
- node.labels.elk.role == elasticsearch
resources:
limits:
cpus: '4'
memory: 8G
reservations:
cpus: '2'
memory: 4G
configs:
- source: elasticsearch-config
target: /usr/share/elasticsearch/config/elasticsearch.yml
secrets:
- elastic-password
environment:
- node.name={{.Node.Hostname}}
- cluster.name=elk-cluster
- discovery.seed_hosts=elasticsearch
- cluster.initial_master_nodes=elasticsearch
- bootstrap.memory_lock=true
- "ES_JAVA_OPTS=-Xms4g -Xmx4g"
- ELASTIC_PASSWORD_FILE=/run/secrets/elastic-password
volumes:
- elasticsearch-data:/usr/share/elasticsearch/data
networks:
- elk-overlay
ports:
- target: 9200
published: 9200
mode: host
- target: 9300
published: 9300
mode: host
logstash:
image: docker.elastic.co/logstash/logstash:8.11.0
deploy:
mode: replicated
replicas: 2
resources:
limits:
cpus: '2'
memory: 4G
reservations:
cpus: '1'
memory: 2G
configs:
- source: logstash-config
target: /usr/share/logstash/config/logstash.yml
volumes:
- ./configs/logstash/pipeline:/usr/share/logstash/pipeline
- ./configs/logstash/patterns:/usr/share/logstash/patterns
networks:
- elk-overlay
ports:
- target: 5044
published: 5044
mode: host
- target: 5000
published: 5000
mode: host
kibana:
image: docker.elastic.co/kibana/kibana:8.11.0
deploy:
mode: replicated
replicas: 2
placement:
constraints:
- node.labels.elk.role == kibana
resources:
limits:
cpus: '1'
memory: 2G
reservations:
cpus: '0.5'
memory: 1G
configs:
- source: kibana-config
target: /usr/share/kibana/config/kibana.yml
secrets:
- kibana-password
environment:
- ELASTICSEARCH_HOSTS=http://elasticsearch:9200
- ELASTICSEARCH_PASSWORD_FILE=/run/secrets/kibana-password
networks:
- elk-overlay
ports:
- target: 5601
published: 5601
mode: host
volumes:
elasticsearch-data:
driver: local
redis-data:
driver: local
5.2 Kubernetes 部署文件示例 (k8s/elk-deployment.yaml)
apiVersion: v1
kind: Namespace
metadata:
name: elk
---
# Redis StatefulSet
apiVersion: apps/v1
kind: StatefulSet
metadata:
name: redis
namespace: elk
spec:
serviceName: redis
replicas: 3
selector:
matchLabels:
app: redis
template:
metadata:
labels:
app: redis
role: master
spec:
containers:
- name: redis
image: redis:7.2-alpine
ports:
- containerPort: 6379
env:
- name: REDIS_PASSWORD
valueFrom:
secretKeyRef:
name: redis-secret
key: password
command: ["redis-server"]
args: ["--requirepass", "$(REDIS_PASSWORD)"]
volumeMounts:
- name: redis-data
mountPath: /data
resources:
requests:
memory: "1Gi"
cpu: "500m"
limits:
memory: "2Gi"
cpu: "1"
volumeClaimTemplates:
- metadata:
name: redis-data
spec:
accessModes: [ "ReadWriteOnce" ]
resources:
requests:
storage: 10Gi
---
# Elasticsearch StatefulSet
apiVersion: apps/v1
kind: StatefulSet
metadata:
name: elasticsearch
namespace: elk
spec:
serviceName: elasticsearch
replicas: 3
selector:
matchLabels:
app: elasticsearch
template:
metadata:
labels:
app: elasticsearch
spec:
initContainers:
- name: increase-vm-max-map
image: busybox
command: ["sysctl", "-w", "vm.max_map_count=262144"]
securityContext:
privileged: true
- name: increase-fd-ulimit
image: busybox
command: ["sh", "-c", "ulimit -n 65536"]
securityContext:
privileged: true
containers:
- name: elasticsearch
image: docker.elastic.co/elasticsearch/elasticsearch:8.11.0
env:
- name: node.name
valueFrom:
fieldRef:
fieldPath: metadata.name
- name: cluster.name
value: "elk-cluster"
- name: discovery.seed_hosts
value: "elasticsearch-0.elasticsearch,elasticsearch-1.elasticsearch,elasticsearch-2.elasticsearch"
- name: cluster.initial_master_nodes
value: "elasticsearch-0,elasticsearch-1,elasticsearch-2"
- name: ES_JAVA_OPTS
value: "-Xms4g -Xmx4g"
- name: ELASTIC_PASSWORD
valueFrom:
secretKeyRef:
name: elasticsearch-secret
key: password
ports:
- containerPort: 9200
name: http
- containerPort: 9300
name: transport
volumeMounts:
- name: elasticsearch-data
mountPath: /usr/share/elasticsearch/data
resources:
requests:
memory: "4Gi"
cpu: "2"
limits:
memory: "8Gi"
cpu: "4"
volumeClaimTemplates:
- metadata:
name: elasticsearch-data
spec:
accessModes: [ "ReadWriteOnce" ]
resources:
requests:
storage: 50Gi
📊 六、监控与告警配置
6.1 Prometheus 配置 (configs/prometheus/prometheus.yml)
global:
scrape_interval: 15s
evaluation_interval: 15s
alerting:
alertmanagers:
- static_configs:
- targets:
# - alertmanager:9093
rule_files:
# - "first_rules.yml"
# - "second_rules.yml"
scrape_configs:
- job_name: 'prometheus'
static_configs:
- targets: ['localhost:9090']
- job_name: 'elasticsearch'
metrics_path: '/_prometheus/metrics'
static_configs:
- targets: ['elasticsearch-node1:9200', 'elasticsearch-node2:9200']
basic_auth:
username: 'elastic'
password: '${ELASTIC_PASSWORD}'
- job_name: 'logstash'
static_configs:
- targets: ['logstash-node1:9600', 'logstash-node2:9600']
metrics_path: '/_node/stats'
- job_name: 'redis'
static_configs:
- targets: ['redis-master:6379']
metrics_path: '/metrics'
- job_name: 'node-exporter'
static_configs:
- targets: ['node-exporter:9100']
- job_name: 'cadvisor'
static_configs:
- targets: ['cadvisor:8080']
6.2 Grafana 仪表板导入
创建 grafana/provisioning/dashboards/dashboard.yml:
apiVersion: 1
providers:
- name: 'default'
orgId: 1
folder: ''
type: file
disableDeletion: false
editable: true
options:
path: /var/lib/grafana/dashboards
6.3 ELK 监控告警规则
# configs/prometheus/rules/elk-rules.yml
groups:
- name: elk_alerts
rules:
- alert: ElasticsearchClusterRed
expr: elasticsearch_cluster_health_status{color="red"} == 1
for: 2m
labels:
severity: critical
annotations:
summary: "Elasticsearch cluster is red"
description: "Cluster {{ $labels.cluster }} is in red state for more than 2 minutes."
- alert: ElasticsearchClusterYellow
expr: elasticsearch_cluster_health_status{color="yellow"} == 1
for: 5m
labels:
severity: warning
annotations:
summary: "Elasticsearch cluster is yellow"
description: "Cluster {{ $labels.cluster }} is in yellow state for more than 5 minutes."
- alert: ElasticsearchHighMemoryUsage
expr: elasticsearch_jvm_memory_used_bytes / elasticsearch_jvm_memory_max_bytes > 0.8
for: 5m
labels:
severity: warning
annotations:
summary: "Elasticsearch high memory usage on {{ $labels.instance }}"
description: "JVM memory usage is {{ $value | humanizePercentage }}."
- alert: RedisMemoryHighUsage
expr: redis_memory_used_bytes / redis_memory_max_bytes > 0.85
for: 5m
labels:
severity: warning
annotations:
summary: "Redis high memory usage on {{ $labels.instance }}"
description: "Redis memory usage is {{ $value | humanizePercentage }}."
- alert: LogstashPipelineDown
expr: logstash_node_pipeline_events_out_total offset 5m - logstash_node_pipeline_events_out_total == 0
for: 2m
labels:
severity: critical
annotations:
summary: "Logstash pipeline is down on {{ $labels.instance }}"
description: "No events processed in the last 5 minutes."
🔧 七、备份与恢复策略
7.1 备份脚本 (scripts/backup.sh)
#!/bin/bash
# ELK 数据备份脚本
set -e
echo "========================================="
echo " ELK 数据备份"
echo "========================================="
# 加载环境变量
if [ -f .env ]; then
export $(cat .env | grep -v '^#' | xargs)
fi
BACKUP_DIR="/backup/elk"
TIMESTAMP=$(date +"%Y%m%d_%H%M%S")
BACKUP_PATH="${BACKUP_DIR}/${TIMESTAMP}"
create_backup_dir() {
echo "创建备份目录: $BACKUP_PATH"
mkdir -p $BACKUP_PATH/{elasticsearch,redis,configs,certificates}
}
backup_elasticsearch() {
echo "备份 Elasticsearch 数据..."
# 创建 Elasticsearch 快照仓库
curl -X PUT "http://localhost:9200/_snapshot/backup" \
-u elastic:${ELASTIC_PASSWORD} \
-H 'Content-Type: application/json' \
-d '{
"type": "fs",
"settings": {
"location": "/usr/share/elasticsearch/backup"
}
}' 2>/dev/null || true
# 创建快照
SNAPSHOT_NAME="snapshot_${TIMESTAMP}"
curl -X PUT "http://localhost:9200/_snapshot/backup/${SNAPSHOT_NAME}?wait_for_completion=true" \
-u elastic:${ELASTIC_PASSWORD} \
-H 'Content-Type: application/json' \
-d '{
"indices": "*,-.monitoring*,-.watcher-history*",
"ignore_unavailable": true,
"include_global_state": false
}'
# 复制快照到备份目录
docker cp elasticsearch-node1:/usr/share/elasticsearch/backup $BACKUP_PATH/elasticsearch/
echo "✅ Elasticsearch 备份完成"
}
backup_redis() {
echo "备份 Redis 数据..."
# 保存 Redis RDB 文件
docker exec redis-master redis-cli -a ${REDIS_PASSWORD} save
# 复制 RDB 文件
docker cp redis-master:/data/dump.rdb $BACKUP_PATH/redis/
echo "✅ Redis 备份完成"
}
backup_configs() {
echo "备份配置文件..."
# 备份所有配置文件
cp -r configs $BACKUP_PATH/
cp docker-compose.yml $BACKUP_PATH/
cp .env $BACKUP_PATH/
# 备份证书
if [ -d "certificates" ]; then
cp -r certificates $BACKUP_PATH/
fi
echo "✅ 配置文件备份完成"
}
create_archive() {
echo "创建备份归档..."
cd $BACKUP_DIR
tar -czf elk_backup_${TIMESTAMP}.tar.gz ${TIMESTAMP}
# 清理临时文件
rm -rf ${TIMESTAMP}
BACKUP_FILE="elk_backup_${TIMESTAMP}.tar.gz"
BACKUP_SIZE=$(du -h $BACKUP_FILE | cut -f1)
echo "✅ 备份归档创建完成: $BACKUP_FILE ($BACKUP_SIZE)"
# 保留最近7天的备份
echo "清理旧备份..."
find $BACKUP_DIR -name "elk_backup_*.tar.gz" -mtime +7 -delete
}
main() {
echo "开始 ELK 数据备份..."
create_backup_dir
backup_elasticsearch
backup_redis
backup_configs
create_archive
echo ""
echo "========================================="
echo " 备份完成!"
echo " 备份文件: $BACKUP_DIR/$BACKUP_FILE"
echo "========================================="
}
main "$@"
🎯 八、企业级最佳实践
8.1 安全加固建议
# 1. 使用 TLS 加密
# 生成证书
openssl req -x509 -nodes -days 365 -newkey rsa:2048 \
-keyout certificates/elk.key -out certificates/elk.crt \
-subj "/C=CN/ST=Beijing/L=Beijing/O=Company/CN=elk.company.com"
# 2. 配置防火墙
# 只允许必要的端口访问
sudo ufw allow 22/tcp
sudo ufw allow 5601/tcp # Kibana
sudo ufw allow 9200/tcp # Elasticsearch API (仅内部)
sudo ufw enable
# 3. 定期更新密码
./scripts/rotate-passwords.sh
# 4. 启用审计日志
# 在 Elasticsearch 配置中添加:
xpack.security.audit.enabled: true
xpack.security.audit.logfile.events.include: authentication_failed, access_denied
8.2 性能优化
# Docker Compose 资源限制优化
services:
elasticsearch:
deploy:
resources:
limits:
cpus: '4'
memory: 8G
reservations:
cpus: '2'
memory: 4G
ulimits:
memlock:
soft: -1
hard: -1
nofile:
soft: 65536
hard: 65536
# Elasticsearch JVM 优化
# configs/elasticsearch/jvm.options
-Xms4g
-Xmx4g
-XX:+UseG1GC
-XX:MaxGCPauseMillis=200
-XX:InitiatingHeapOccupancyPercent=35
# Logstash 管道优化
pipeline.workers: 4
pipeline.batch.size: 125
pipeline.batch.delay: 50
queue.type: persisted
queue.max_bytes: 1gb
8.3 高可用配置
# Docker Compose 高可用版本
version: '3.8'
x-logstash: &logstash-config
image: docker.elastic.co/logstash/logstash:${ELK_VERSION}
restart: unless-stopped
networks:
- elk-network
depends_on:
- elasticsearch-node1
- redis-master
services:
logstash-node1:
<<: *logstash-config
container_name: logstash-node1
hostname: logstash-node1
logstash-node2:
<<: *logstash-config
container_name: logstash-node2
hostname: logstash-node2
logstash-node3:
<<: *logstash-config
container_name: logstash-node3
hostname: logstash-node3
# 使用负载均衡器
nginx:
image: nginx:alpine
ports:
- "5601:5601"
volumes:
- ./configs/nginx/nginx.conf:/etc/nginx/nginx.conf
networks:
- elk-network
depends_on:
- kibana-node1
- kibana-node2
8.4 灾难恢复计划
# 灾难恢复检查清单
1. ✅ 定期备份验证
2. ✅ 多区域部署(如果可能)
3. ✅ 文档化的恢复流程
4. ✅ 定期恢复演练
5. ✅ 监控告警配置
6. ✅ 容灾切换流程
# 快速恢复命令
# 1. 停止服务
docker-compose down
# 2. 恢复数据
./scripts/restore.sh /backup/elk_backup_20240101_120000.tar.gz
# 3. 启动服务
docker-compose up -d
# 4. 验证恢复
./scripts/health-check.sh
🚀 九、快速部署命令
9.1 一键部署脚本
#!/bin/bash
# elk-quick-deploy.sh - 快速部署脚本
# 克隆项目
git clone https://github.com/your-org/elk-docker-enterprise.git
cd elk-docker-enterprise
# 运行初始化
chmod +x scripts/*.sh
./scripts/init.sh
# 启动服务
./scripts/start.sh
# 健康检查
./scripts/health-check.sh
# 打开 Kibana
echo "打开浏览器访问: http://$(hostname -I | awk '{print $1}'):5601"
9.2 常用操作命令
# 查看服务状态
docker-compose ps
docker-compose logs -f elasticsearch-node1
docker-compose logs -f --tail=100 logstash-node1
# 扩展 Logstash 节点
docker-compose up -d --scale logstash-node=4
# 重启单个服务
docker-compose restart kibana-node1
# 查看资源使用
docker stats
# 进入容器调试
docker exec -it elasticsearch-node1 bash
docker exec -it redis-master redis-cli -a ${REDIS_PASSWORD}
# 备份数据
./scripts/backup.sh
# 更新配置
docker-compose down
# 修改配置文件
docker-compose up -d
📈 十、监控指标仪表板
10.1 Kibana 监控仪表板
创建以下 Kibana 仪表板:
-
系统概览仪表板
-
集群健康状态
-
节点资源使用率
-
索引统计
-
搜索/索引性能
-
-
日志流水线仪表板
-
Filebeat → Redis → Logstash → ES 数据流
-
各环节处理延迟
-
队列长度监控
-
错误率统计
-
-
业务日志分析仪表板
-
应用错误统计
-
用户行为分析
-
性能趋势
-
安全事件监控
-
10.2 Grafana 仪表板示例
{
"dashboard": {
"title": "ELK 集群监控",
"panels": [
{
"title": "Elasticsearch 集群健康",
"type": "stat",
"targets": [
{
"expr": "elasticsearch_cluster_health_status",
"legendFormat": "{{cluster}}"
}
]
},
{
"title": "节点 CPU 使用率",
"type": "timeseries",
"targets": [
{
"expr": "rate(container_cpu_usage_seconds_total{container_label_com_docker_compose_service=~\"elasticsearch.*\"}[5m]) * 100",
"legendFormat": "{{instance}}"
}
]
}
]
}
}
🎉 部署完成检查清单
-
Docker 和 Docker Compose 安装完成
-
系统参数优化完成(vm.max_map_count 等)
-
目录结构和权限设置完成
-
配置文件生成完成
-
环境变量文件 (.env) 配置完成
-
Docker 镜像拉取完成
-
服务启动成功
-
Elasticsearch 集群状态为 Green/Yellow
-
Kibana 可正常访问
-
Redis 连接正常
-
Logstash 管道运行正常
-
Filebeat 配置完成并发送日志
-
监控工具(Cerebro/Prometheus/Grafana)正常运行
-
备份策略配置完成
-
告警规则配置完成
-
文档归档完成
这个企业级 Docker 部署方案提供了:
-
生产就绪的配置:安全、性能、高可用
-
完整的监控体系:Prometheus + Grafana + 内置监控
-
自动化运维:脚本化管理、备份、恢复
-
灵活的扩展性:支持 Docker Compose 和 Kubernetes
-
全面的文档:部署、配置、运维全流程指南