本文基于 ApolloAuto 的 Apollo-Vision-Net 工程,整理一个"BEVFormer 做 3D 目标检测 + OCC 占据栅格预测"的多任务模型实现与训练配置。
重点不是复述论文,而是把工程里真正跑起来的 配置 → Head → 前向 → 多任务损失 串起来,并把关键实现"钉"在源码行号上,方便你二次改造。
原代码地址:https://github.com/ApolloAuto/Apollo-Vision-Net
1. 任务定义与输出
这个工程的多任务输出主要包含两类:
- 3D 目标检测(DETR 风格)
- 输出:每一层 decoder 的分类 logits 与 bbox 回归
- 关键点:query-based、Hungarian assigner、无 NMS(
NMSFreeCoder)
- OCC 占据栅格预测
- 输出:每个 voxel 的语义类别(以及可选的 voxel flow)
- 关键点:BEV token(或时序 BEV token)→ 体素网格(x,y,z)→ 分类
此外,它还支持 temporal(queue_length):
- det 通常只监督当前帧(t)
- occ 可以监督序列多帧(t-2,t-1,t) :工程里会把
prev_bev列表拼成seq_len,对 occlusion/flow 类任务更友好
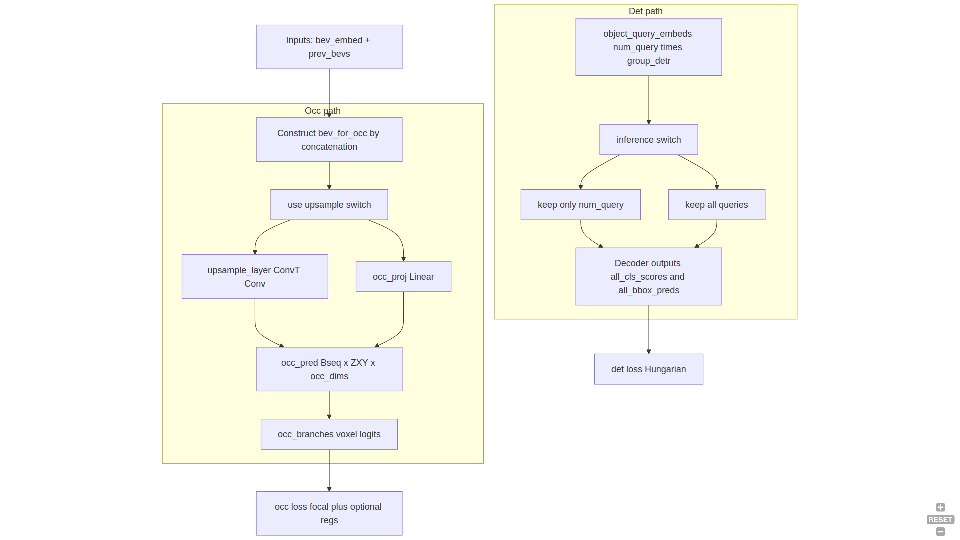
为了后面读代码不迷路,先给你一个"高层数据流"的示意(关键张量):

下面几节会分别证明:det 主要依赖 decoder 的 query;occ 基本不走 decoder,而是把 BEV token reshape/upsample 到 voxel 网格。
2. 从配置开始:这个多任务模型到底长什么样?
2.1 训练配置总览(配置文件)
文件: projects/configs/bevformer/bev_tiny_det_occ_apollo.py(约 L1--L287)
关键配置点:
- BEV 尺寸与时序长度
bev_h_=50, bev_w_=50queue_length=3(每个 sample 是一个长度为 3 的序列)
- 多任务 Head:
BEVFormerOccupancyHeadApollo - Transformer(Encoder: TSA + SCA;Decoder: detection queries)
- Loss:det 的 focal/l1;occ 的 focal + affinity(可扩展到 lovasz/scale)
2.2 关键配置片段(原样引用)
2.2.1 模型与 Head 入口(model=dict(...))
文件: projects/configs/bevformer/bev_tiny_det_occ_apollo.py(L33--L131)
python
bev_h_ = 50
bev_w_ = 50
queue_length = 3 # each sequence contains `queue_length` frames.
group_detr = 11
model = dict(
type='BEVFormer',
use_grid_mask=True,
video_test_mode=True,
use_occ_gts=True,
only_occ=False,
only_det=False,
pretrained=dict(img='ckpts/depth_pretrained_dla34-y1urdmir-20210422_165446-model_final-remapped_bev.pth'),
...
pts_bbox_head=dict(
type='BEVFormerOccupancyHeadApollo',
group_detr=group_detr,
bev_h=bev_h_,
bev_w=bev_w_,
num_query=900,
...
occupancy_size=occupancy_size,
occ_dims=_occupancy_dim_,
occupancy_classes=16,
transformer=dict(
type='PerceptionTransformer',
rotate_prev_bev=True,
use_shift=True,
use_can_bus=True,
embed_dims=_dim_,
encoder=dict(
type='BEVFormerEncoder',
num_layers=3,
...
transformerlayers=dict(
type='BEVFormerLayer',
attn_cfgs=[
dict(type='TemporalSelfAttention', embed_dims=_dim_, num_levels=1),
dict(type='SpatialCrossAttention', ...)
],
operation_order=('self_attn', 'norm', 'cross_attn', 'norm', 'ffn', 'norm'))),
decoder=dict(
type='DetectionTransformerDecoder',
num_layers=6,
return_intermediate=True,
transformerlayers=dict(
type='DetrTransformerDecoderLayer',
attn_cfgs=[
dict(type='GroupMultiheadAttention', group=group_detr, embed_dims=_dim_, num_heads=8, dropout=0.1),
dict(type='CustomMSDeformableAttention', embed_dims=_dim_, num_levels=1),
],
operation_order=('self_attn', 'norm', 'cross_attn', 'norm', 'ffn', 'norm')))),
...
loss_cls=dict(type='FocalLoss', ...),
loss_bbox=dict(type='L1Loss', loss_weight=0.25),
...
loss_occupancy=dict(type='FocalLoss', ...),
loss_affinity=dict(
type='affinity_loss',
loss_voxel_sem_scal_weight=1.0,
loss_voxel_geo_scal_weight=0.0)
),
train_cfg=dict(pts=dict(
...
assigner=dict(type='HungarianAssigner3D', ...))))
该配置有三个结构特征:
- det 与 occ 共用同一个 BEV 表示(
bev_embed / bev_for_occ),只是后面分支不同 - detection 的 decoder 是 "query → BEV" 的注意力;occ 的预测不走 decoder(它从 BEV grid token 直接投影/上采样成 voxel)
group_detr会改变 query 数量与 loss 组织(Apollo 版本特有增强)
图 1:模型结构示意
2.2.2 数据集的时序输入(queue_length=3)
文件: projects/configs/bevformer/bev_tiny_det_occ_apollo.py(L179--L221)
python
data = dict(
...
train=dict(
type=dataset_type,
...
bev_size=(bev_h_, bev_w_),
queue_length=queue_length,
box_type_3d='LiDAR'),
...
)
这里的 queue_length=3 是"数据侧语义":一个训练样本里包含 3 帧的时序信息。
但注意:Transformer(TSA) 内部通常只显式用 1 个 history BEV(t-1);更多历史信息(t-2)在这个工程里主要会体现在 OCC 分支的 seq_len 监督(后面会用 head 代码证明)。
3. Head 设计:父类(通用多任务)vs. Apollo 子类(工程增强)
工程里把多任务 head 拆成两层:
- 父类:
BEVFormerOccupancyHead(通用:det + occ/flow + 可选 occ cnn head) - 子类:
BEVFormerOccupancyHeadApollo(工程增强:group_detr、upsample+cascade、可选 occ_tsa、更丰富的 occ loss)
下面按"能跑的代码路径"来讲。
3.1类继承关系:父类/子类在哪里分工?
BEVFormerOccupancyHead
-occ_proj
-occ_branches
+init()
+forward(...)
+loss(...)
+occupancy_aggregation(...)
BEVFormerOccupancyHeadApollo
-group_detr
-upsample_layer
+init(group_detr)
+upsample_occ(...)
+loss_single(...)
+loss(...)
读图要点:
- 父类负责"通用 det/occ 主干逻辑"(OCC 网格推导、BEV→voxel reshape、可选 flow aggregation)。
- 子类 在工程里加了"可训练更稳/更 dense"的增强(
group_detr、CNN upsample OCC、更丰富的 loss)。
4. 父类 Head:BEVFormerOccupancyHead(多任务主干)
4.1 初始化:如何把 OCC 网格"算"出来?
文件: projects/mmdet3d_plugin/bevformer/dense_heads/bevformer_occupancy_head.py(L45--L124)
python
self.occupancy_size = occupancy_size
self.point_cloud_range = point_cloud_range
self.occ_xdim = int((point_cloud_range[3] - point_cloud_range[0]) / occupancy_size[0])
self.occ_ydim = int((point_cloud_range[4] - point_cloud_range[1]) / occupancy_size[1])
self.occ_zdim = int((point_cloud_range[5] - point_cloud_range[2]) / occupancy_size[2])
...
self.voxel_num = self.occ_xdim*self.occ_ydim*self.occ_zdim
OCC 任务:voxel_num = xdim*ydim*zdim。
4.2 分支化:det 分支 vs. occ 分支在哪里开始分道扬镳?
文件: projects/mmdet3d_plugin/bevformer/dense_heads/bevformer_occupancy_head.py(L146--L252)
python
if self.transformer.decoder is not None:
...
if not self.as_two_stage:
self.bev_embedding = nn.Embedding(self.bev_h * self.bev_w, self.embed_dims)
self.query_embedding = nn.Embedding(self.num_query, self.embed_dims * 2)
else:
self.bev_embedding = nn.Embedding(self.bev_h * self.bev_w, self.embed_dims)
if self.use_fine_occ:
self.occ_proj = Linear(self.embed_dims, self.occ_dims * self.occ_zdim//2)
else:
self.occ_proj = Linear(self.embed_dims, self.occ_dims * self.occ_zdim)
occ_branch = []
for _ in range(self.num_occ_fcs):
occ_branch.append(Linear(self.occ_dims, self.occ_dims))
occ_branch.append(nn.LayerNorm(self.occ_dims))
occ_branch.append(nn.ReLU(inplace=True))
occ_branch.append(Linear(self.occ_dims, self.occupancy_classes))
self.occ_branches = nn.Sequential(*occ_branch)
4.2.1 配置到类的"装配图":bev_tiny_det_occ_apollo.py 到底实例化了什么?
很多同学读 OpenMMLab 工程最卡的一点是:配置文件里的 type='xxx' 最终到底 new 了哪个类?
本文先用"概念装配图"把它串一下(不依赖每个 registry 细节,目的是帮你定位:哪一层负责哪件事):

你可以把它当成"依赖注入图":
- Encoder/Decoder 属于 transformer(
PerceptionTransformer) - det 的输出主要来自 decoder
- occ 的输出主要来自 head 内的 BEV→voxel 分支
一点"shape 心智模型"(建议你在 debug 时对照打印)
工程里常见的几种关键 shape 关系,可以用这个小表先记住(不同配置会有差异,但逻辑相同):
| 张量 | 典型 shape(概念) | 含义 |
|---|---|---|
bev_embed / bev_for_occ |
(B, HW_bev, D) 或 (HW_bev, B, D) |
2D BEV 网格 token( H b e v × W b e v H_{bev}\times W_{bev} Hbev×Wbev 个) |
object_query_embeds |
(num_query, D)(推理时) |
DETR queries(Apollo 会做 group 扩张) |
all_cls_scores |
(num_layers, B, num_query, num_classes) |
每层 decoder 的分类 |
all_bbox_preds |
(num_layers, B, num_query, code_size) |
每层 decoder 的 box 回归 |
occ_pred |
(B*seq_len, Z*X*Y, occ_dims) |
voxel feature(后续接分类) |
occupancy_preds |
(B*seq_len, Z*X*Y, occupancy_classes) |
voxel 分类 logits |
如果你只想快速验证"occ 是不是走 decoder",一个实用的检查方式是:
- 同时打印
all_cls_scores/all_bbox_preds(det 输出)以及occupancy_preds(occ 输出)的来源;你会发现 occ 是从bev_for_occreshape 或 upsample 来的,而不是从 decoder 输出里切出来的。
4.3 前向:prev_bev 列表如何变成 seq_len?
文件: projects/mmdet3d_plugin/bevformer/dense_heads/bevformer_occupancy_head.py(L304--L374)
python
if isinstance(prev_bev, list) or isinstance(prev_bev, tuple):
prev_bevs = [f.permute(1, 0, 2) for f in prev_bev]
prev_bev = prev_bev[-1]
elif torch.is_tensor(prev_bev) or prev_bev is None:
prev_bevs = None
else:
raise NotImplementedError
在 OCC 分支中(同文件 L401--L450):
python
if prev_bevs is not None:
bev_for_occ = torch.cat((*prev_bevs, bev_embed), dim=1)
seq_len = len(prev_bevs) + 1
else:
bev_for_occ = bev_embed
seq_len = 1
4.4 OCC 输出 reshape:BEV token → voxel 特征 → voxel 分类
文件: projects/mmdet3d_plugin/bevformer/dense_heads/bevformer_occupancy_head.py(L470--L510)
python
occ_pred = self.occ_proj(bev_for_occ)
occ_pred = occ_pred.view(self.bev_h*self.bev_w, bs * seq_len, self.occ_zdim, self.occ_dims)
occ_pred = occ_pred.permute(1, 2, 0, 3) # bs*seq_len, z, x*y, dim
...
occ_pred = occ_pred.reshape(bs * seq_len, -1, self.occ_dims)
outputs_occupancy = self.occ_branches(occ_pred)
4.4.1OCC 的 reshape/permute 调用链:读代码时怎么"对齐维度"?
这张图专门用于回答"我看到了 view/permute/reshape,但不知道它到底把 BEV token 变成了什么"的问题:

读这条链路时,一个非常实用的"对齐原则"是:
- 先确认
HW_bev = bev_h * bev_w - 再确认
zdim是 OCC 网格的竖直层数 - 之后任何
view/permute,都应该把"token 维(HW_bev)"和"体素 z 维(zdim)"拆开/交换轴,最终凑出Z*X*Y的 voxel 序列维。
4.5 可选:OCC Flow 的时序聚合(occupancy_aggregation)
文件: projects/mmdet3d_plugin/bevformer/dense_heads/bevformer_occupancy_head.py(L253--L302)
python
occ_pred_backward = torch.zeros_like(occ_pred)
occ_pred_backward[:, 0] = occ_pred[:, 0]
for i in range(1, seq_len):
backward_flow = self.backward_flow(occ_pred[:, i])
backward_flow = (backward_flow + ref_3d) * 2 - 1
occ_pred_prev = occ_pred[:, i-1].permute(0, 4, 1, 2, 3)
backward_occupancy = F.grid_sample(occ_pred_prev, backward_flow, padding_mode='zeros')
...
occ_pred_forward = torch.zeros_like(occ_pred)
occ_pred_forward[:, -1] = occ_pred[:, -1]
for i in range(seq_len - 1)[::-1]:
forward_flow = self.forward_flow(occ_pred[:, i])
forward_flow = (forward_flow + ref_3d) * 2 - 1
occ_pred_next = occ_pred[:, i+1].permute(0, 4, 1, 2, 3)
forward_occupancy = F.grid_sample(occ_pred_next, forward_flow, padding_mode='zeros')
...
5. Apollo 子类:BEVFormerOccupancyHeadApollo(工程增强)
5.1 Group-DETR:query 扩张发生在哪里?
文件: projects/mmdet3d_plugin/bevformer/dense_heads/bevformer_occupancy_head_apollo.py(L40--L63)
python
self.group_detr = group_detr
assert 'num_query' in kwargs
kwargs['num_query'] = group_detr * kwargs['num_query']
...
super().__init__(*args, **kwargs)
5.2 推理时裁剪 query(只保留单组)
文件: projects/mmdet3d_plugin/bevformer/dense_heads/bevformer_occupancy_head_apollo.py(L154--L164)
python
if not self.training: # NOTE: Only difference to bevformer head
object_query_embeds = object_query_embeds[:self.num_query // self.group_detr]
5.3 OCC 用 CNN 上采样:更 dense 的 voxel features
文件: projects/mmdet3d_plugin/bevformer/dense_heads/bevformer_occupancy_head_apollo.py(L64--L99)
python
self.upsample_layer = nn.Sequential(
nn.ConvTranspose2d(self.embed_dims, self.embed_dims, kernel_size=3, stride=2, padding=1, output_padding=1),
nn.BatchNorm2d(self.embed_dims),
nn.ReLU(inplace=True),
nn.Conv2d(self.embed_dims, self.occ_zdim*self.occ_dims, kernel_size=1),
nn.BatchNorm2d(self.occ_zdim*self.occ_dims),
nn.ReLU(inplace=True),
nn.ConvTranspose2d(self.occ_zdim*self.occ_dims, self.occ_zdim*self.occ_dims, kernel_size=3, stride=2, padding=1, output_padding=1),
nn.BatchNorm2d(self.occ_zdim*self.occ_dims),
nn.ReLU(inplace=True),
)
文件: projects/mmdet3d_plugin/bevformer/dense_heads/bevformer_occupancy_head_apollo.py(L109--L123)
python
def upsample_occ(self, bev_for_occ, bs, seq_len):
bev_for_occ = bev_for_occ.permute(1, 2, 0).contiguous().view(bs*seq_len, -1, self.bev_h, self.bev_w)
occ_pred = self.upsample_layer(bev_for_occ)
occ_pred = occ_pred.contiguous().view(bs*seq_len, self.occ_dims, self.occ_zdim, self.occ_xdim, self.occ_ydim)
occ_pred = occ_pred.permute(0, 2, 3, 4, 1)
occ_pred = occ_pred.contiguous().view(bs*seq_len, self.occ_zdim*self.occ_xdim*self.occ_ydim, self.occ_dims)
return occ_pred
5.4 Apollo 子类 forward 的关键调用点:group_detr 和 upsample_occ 分别影响哪里?
这张图画的是"读子类代码时最关键的两处分叉":

你会看到:
group_detr影响 det:训练时 query 变多、loss 按 group 拆分;推理时裁剪回单组。upsample_occ影响 occ:把 BEV feature 先"当成 2D feature map"做反卷积上采样,然后再 reshape 成 voxel feature。
6. 多任务 Loss:det(Hungarian)+ occ(voxel 分类 + 可选正则项)
6.1 loss_single():det 与 occ 的组合
文件: projects/mmdet3d_plugin/bevformer/dense_heads/bevformer_occupancy_head_apollo.py(L371--L503)
python
cls_scores = cls_scores.reshape(-1, self.cls_out_channels)
loss_cls = self.loss_cls(cls_scores, labels, label_weights, avg_factor=cls_avg_factor)
bbox_preds = bbox_preds.reshape(-1, bbox_preds.size(-1))
normalized_bbox_targets = normalize_bbox(bbox_targets, self.pc_range)
isnotnan = torch.isfinite(normalized_bbox_targets).all(dim=-1)
bbox_weights = bbox_weights * self.code_weights
loss_bbox = self.loss_bbox(
bbox_preds[isnotnan, :10], normalized_bbox_targets[isnotnan, :10],
bbox_weights[isnotnan, :10], avg_factor=num_total_pos)
if occupancy_preds is not None:
if self.occ_loss_type == 'focal_loss':
num_pos_occ = torch.sum(gt_occupancy < self.occupancy_classes)
occ_avg_factor = num_pos_occ * 1.0
loss_occupancy = self.loss_occupancy(occupancy_preds, gt_occupancy, avg_factor=occ_avg_factor)
occupancy_preds = occupancy_preds.view(num_imgs, self.occ_zdim, self.occ_xdim, self.occ_ydim, -1)
occupancy_preds = occupancy_preds.permute(0, 4, 2, 3, 1).contiguous()
gt_occupancy = gt_occupancy.view(num_imgs, self.occ_zdim, self.occ_xdim, self.occ_ydim)
gt_occupancy = gt_occupancy.permute(0, 2, 3, 1).contiguous()
6.2 loss():Group-DETR 的分组与平均
文件: projects/mmdet3d_plugin/bevformer/dense_heads/bevformer_occupancy_head_apollo.py(L505--L653,节选)
python
num_query_per_group = self.num_query // self.group_detr
for group_index in range(self.group_detr):
group_query_start = group_index * num_query_per_group
group_query_end = (group_index+1) * num_query_per_group
group_cls_scores = all_cls_scores[:, :,group_query_start:group_query_end, :]
group_bbox_preds = all_bbox_preds[:, :,group_query_start:group_query_end, :]
losses_cls, losses_bbox, losses_occupancy, losses_flow, \
losses_lovasz_softmax, losses_sem_scal, losses_geo_scal = multi_apply(
self.loss_single, group_cls_scores, group_bbox_preds,
all_occupancy_preds,
all_flow_preds,
all_gt_bboxes_list, all_gt_labels_list,
all_gt_bboxes_ignore_list,
all_gt_occupancy_list,
all_gt_flow_list)
loss_dict['loss_cls'] += losses_cls[-1] / self.group_detr
loss_dict['loss_bbox'] += losses_bbox[-1] / self.group_detr
7. 小结
- 共享 BEV 表示:encoder 把多相机特征融合到统一 BEV token 网格
- det 走 query decoder:集合预测 + Hungarian matching
- occ 走 voxel head:BEV token → voxel grid → per-voxel 分类(Apollo 用 CNN upsample 强化)
- 时序的主要收益在 OCC:queue_length=3 通过 seq_len 落到多帧 OCC/flow 的监督与聚合上
8. 示例:从 query 分组到输出的"最小可解释片段"
这一节不新增任何"论文概念",只把 Apollo 子类的两处工程增强串起来(扩张 query → 分组 loss → 推理裁剪),帮助你在阅读/改代码时快速定位:
- 扩张 query:训练时把
num_query变成group_detr * num_query(L40--L63)- 直观效果:一次 forward 里产生更多 query(按 group 分块)。
- 分组计算 loss:每个 group 分别 Hungarian + loss,然后求平均 (L505--L653)
- 直观效果:训练更稳(常见动机:做一种"bagging/ensemble-like"的正则)。
- 推理裁剪 query:只用其中一组(避免重复预测)(L154--L164)
你可以把它理解成:
e x t T r a i n : Q ′ = G ⋅ Q , L = 1 G ∑ g = 1 G L g ext{Train: } Q' = G \cdot Q, \quad \mathcal{L} = \frac{1}{G}\sum_{g=1}^{G} \mathcal{L}_g extTrain:Q′=G⋅Q,L=G1g=1∑GLg
e x t T e s t : Q t e s t = Q ext{Test: } Q_{test} = Q extTest:Qtest=Q
其中 G G G 就是 group_detr。
附:引用代码位置索引(用于快速跳转)
projects/configs/bevformer/bev_tiny_det_occ_apollo.py- L33--L131:模型与 head/transformer/loss
- L179--L221:dataset queue_length
projects/mmdet3d_plugin/bevformer/dense_heads/bevformer_occupancy_head.py- L45--L124:OCC 网格推导
- L146--L252:分支初始化(det vs occ)
- L304--L374:prev_bev / prev_bevs / seq_len
- L470--L510:OCC reshape(BEV token → voxel)
- L253--L302:flow aggregation(可选)
projects/mmdet3d_plugin/bevformer/dense_heads/bevformer_occupancy_head_apollo.py- L40--L63:group_detr 扩张 query
- L64--L123:upsample occ 分支
- L154--L164:推理裁剪 query
- L371--L503:loss_single(det + occ + flow)
- L505--L653:loss(group detr 的分组与平均)