第九章:空间网络模型
1. 基于位置的服务(Location Based Services)
- 位置(Location):确定"我在哪里"。
- 目录(Directory):查询"我周围有什么"。
- 路线(Routes):规划"我如何到达那里"。
2. 空间网络分析(Spatial Network Analysis)
- 路径(Route):从一个起点到一个或多个目的地。
- 分配(Allocation):将一组服务点分配给一组客户。
- 站点选择(Site Selection):在给定客户集和新服务点数量的情况下,选择最佳的站点位置。
3. 空间网络示例
- 道路、铁路、河流:这些是空间网络的典型例子。
空间网络的数据模型
1. 概念模型(Conceptual Model)
- 信息模型:实体关系图(Entity Relationship Diagrams)。
- 数学模型:图论(Graphs),包括道路转弯、河流、铁路等。
2. 逻辑数据模型(Logical Data Model)
- 抽象数据类型:传递闭包(Transitive Closure)。
- 自定义SQL语句 :
- SQL2:CONNECT子句用于SELECT语句。
- SQL3:WITH RECURSIVE语句。
3. 物理数据模型(Physical Data Model)
- 存储结构和文件结构 :
- 邻接矩阵、邻接列表、规范化/非规范化表。
- 目标:最小化CRR(Cost, Redundancy, and Repetition)。
空间网络的查询处理
1. 主存查询处理
- 连通性:广度优先搜索、深度优先搜索。
- 最短路径:Dijkstra算法、A*算法。
2. 基于磁盘的查询处理
- 连通性策略:在SQL3中实现。
- 最短路径:分层路由算法。
3. pgRouting工具
- 主要功能 :
pgr_createTopology:创建拓扑结构。pgr_analyzeGraph:分析图结构。pgr_nodeNetwork:节点网络处理。pgr_dijkstra(text edges_sql, bigint start_vid, bigint end_vid, boolean directed:=true):实现Dijkstra算法计算最短路径。
总结
空间网络模型及其应用涵盖了从基于位置的服务到复杂的网络分析。通过合理的数据模型设计和高效的查询处理算法,可以有效地解决诸如路径规划、资源分配和服务选址等问题。特别是利用SQL中的递归查询和专用的空间分析工具如pgRouting,能够极大地提升空间数据分析的能力和效率。
这段代码展示了 PostgreSQL 中使用 WITH RECURSIVE 进行图遍历查询的两个相关示例,重点是检测环路。
下面逐部分解析:
一、第一段代码(Example 4 完整版)
sql
WITH RECURSIVE search_graph(id, link, data, depth, path, cycle) AS (
SELECT g.id, g.link, g.data, 1,
array[row(g.f1, g.f2)],
false
FROM graph g
UNION ALL
SELECT g.id, g.link, g.data, sg.depth + 1,
path || row(g.f1, g.f2),
row(g.f1, g.f2) = any(path)
FROM graph g, search_graph sg
WHERE g.id = sg.link AND NOT cycle
)
SELECT * FROM search_graph;
结构解析
-
WITH RECURSIVE search_graph(...) AS (...)定义一个递归公用表表达式,名为
search_graph,包含字段:-
id:当前节点 ID(可能是g.id) -
link:指向的下一个节点 ID -
data:节点数据 -
depth:递归深度 -
path:路径数组,记录已访问的(f1, f2)组合 -
cycle:布尔值,表示是否出现环路
-
-
非递归项(初始查询)
sqlSELECT g.id, g.link, g.data, 1, array[row(g.f1, g.f2)], false FROM graph g-
从
graph表取每一行作为起始点。 -
depth初始化为 1。 -
path初始化为一个数组,包含当前行的row(g.f1, g.f2)组合(row(...)是 PostgreSQL 的行构造器)。 -
cycle初始为false。
-
-
递归项
sqlSELECT g.id, g.link, g.data, sg.depth + 1, path || row(g.f1, g.f2), row(g.f1, g2) = any(path) FROM graph g, search_graph sg WHERE g.id = sg.link AND NOT cycle-
将上一次递归结果
sg与原始graph表连接,条件是g.id = sg.link,即沿着边往下走。 -
sg.depth + 1:深度加一。 -
path || row(g.f1, g2):将当前节点的(f1, f2)追加到路径数组。 -
row(g.f1, g.f2) = any(path):判断当前节点的(f1, f2)是否已在path中出现过,若出现过,则cycle为true,否则false。 -
AND NOT cycle:当cycle为true时停止该路径的递归,避免无限循环。
-
-
最终查询
sqlSELECT * FROM search_graph;输出递归过程中的所有行。
二、第二段代码(简化版,有循环风险)
sql
WITH RECURSIVE search_graph(id, link, data, depth) AS (
SELECT g.id, g.link, g.data, 1
FROM graph g
UNION ALL
SELECT g.id, g.link, g.data, sg.depth + 1
FROM graph g, search_graph sg
WHERE g.id = sg.link
)
SELECT * FROM search_graph;
解析
-
没有
path和cycle检测机制。 -
如果图中有环(
link指向已访问过的节点),则递归会无限循环直到超出递归深度限制。 -
注释提到:
如果
link关系包含环,这个查询会死循环。将
UNION ALL改成UNION并不能消除循环,因为depth不同,UNION认为它们是不同的行。
三、关键点总结
-
环路检测原理
第一段代码使用
path数组记录行的字段组合(f1, f2),并用cycle布尔值判断是否重复,通过AND NOT cycle提前终止循环路径。 -
ROW(...)与ANY(path)
ROW(g.f1, g.f2)构造一个复合类型值(或元组),= ANY(path)检查该值是否在数组path中。 -
递归停止条件
① 没有满足
g.id = sg.link的行;② 遇到
cycle = true的行不再递归。
一、数据结构示例
假设 graph 表有如下数据:
| id | link | data | f1 | f2 |
|----|------|--------|--------|--------|------------------------|
| A | B | d1 | x1 | y1 |
| B | C | d2 | x2 | y2 |
| C | D | d3 | x3 | y3 |
| D | B | d4 | x2 | y2 | ← 这里创建了环 (B→C→D→B) |
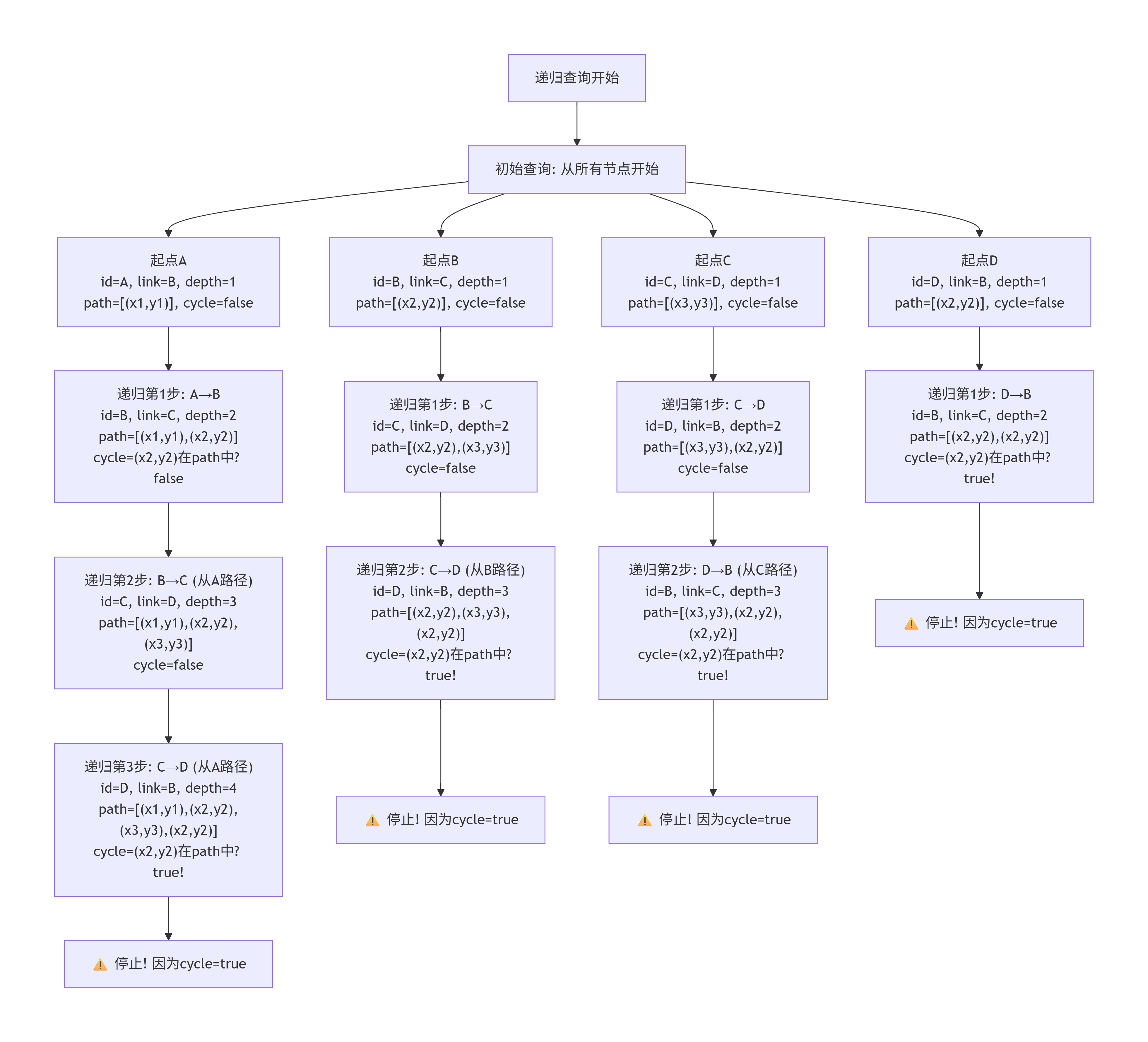
二、递归执行过程图

三、关键步骤详细说明
第0轮(初始查询):
sql
SELECT 'A', 'B', 'd1', 1, array[('x1','y1')], false
SELECT 'B', 'C', 'd2', 1, array[('x2','y2')], false
SELECT 'C', 'D', 'd3', 1, array[('x3','y3')], false
SELECT 'D', 'B', 'd4', 1, array[('x2','y2')], false
第1轮递归(从起点A出发):
text
当前: sg = (A, B, d1, 1, [(x1,y1)], false)
连接: graph中 id = 'B' 的行是 (B, C, d2, x2, y2)
结果:
id = 'B'
link = 'C'
data = 'd2'
depth = 2
path = [(x1,y1)] || (x2,y2) = [(x1,y1), (x2,y2)]
cycle = (x2,y2) IN [(x1,y1)]? = false
第1轮递归(从起点D出发):
text
当前: sg = (D, B, d4, 1, [(x2,y2)], false)
连接: graph中 id = 'B' 的行是 (B, C, d2, x2, y2)
结果:
id = 'B'
link = 'C'
data = 'd2'
depth = 2
path = [(x2,y2)] || (x2,y2) = [(x2,y2), (x2,y2)]
cycle = (x2,y2) IN [(x2,y2)]? = true! ⚠️ 检测到环!
四、最终输出结果示例
| id | link | data | depth | path | cycle |
|-------|-------|--------|-------|-----------------------------------------|-----------|------------------|
| A | B | d1 | 1 | [(x1,y1)] | false |
| B | C | d2 | 1 | [(x2,y2)] | false |
| C | D | d3 | 1 | [(x3,y3)] | false |
| D | B | d4 | 1 | [(x2,y2)] | false |
| B | C | d2 | 2 | [(x1,y1),(x2,y2)] | false | ← 从A→B |
| C | D | d2 | 2 | [(x2,y2),(x3,y3)] | false | ← 从B→C |
| D | B | d3 | 2 | [(x3,y3),(x2,y2)] | false | ← 从C→D |
| B | C | d2 | 2 | [(x2,y2),(x2,y2)] | true | ← 从D→B(检测到环) |
| C | D | d2 | 3 | [(x1,y1),(x2,y2),(x3,y3)] | false | ← 从A→B→C |
| D | B | d3 | 3 | [(x2,y2),(x3,y3),(x2,y2)] | true | ← 从B→C→D |
| B | C | d2 | 3 | [(x3,y3),(x2,y2),(x2,y2)] | true | ← 从C→D→B |
| D | B | d3 | 4 | [(x1,y1),(x2,y2),(x3,y3),(x2,y2)] | true | ← 从A→B→C→D |
五、环路检测机制总结
-
检测依据 :通过检查
(f1, f2)的组合是否在path数组中重复出现 -
停止条件 :当
cycle = true时,AND NOT cycle会阻止该路径继续递归 -
重要细节 :检测的是字段值组合 的重复,而不是节点ID的重复(如果只检测节点ID,只需
id = ANY(path)即可)
这种机制特别适用于需要根据多个字段判断是否形成环路的情况,例如在复合键图遍历中。
